业绩涨超100%,凯美特气凭什么“点气成金”?
原创 林天鸣 投资家
来源 | 投资家(ID:touzijias)
作者 | 林天鸣
只有跟上时代节奏的企业,才能获得成功。
那些立足于社会需求,紧随时代潮流的公司,就像资本大河中的金砂,总会被聪明的资金找出来。
一
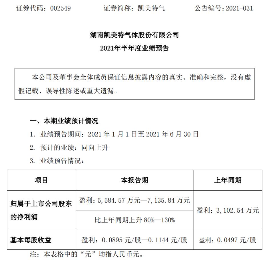
一则业绩预增公告,让凯美特气成功吸引了资本市场的眼球。
6月28日晚间,A股上市公司凯美特气(002549.SZ)发布2021年半年度业绩预告,预计归属于上市公司股东的净利润为盈利5584.57万元-7135.84万元,比上年同期上升80%-130%。
公告显示,凯美特气2021年半年度净利润较上年同期增长的原因主要有二:一是公司销售上年同期受疫情影响较大,2021年上半年安庆凯美特气体有限公司特气分公司产品价格大幅上扬利润贡献增加1800万元左右;
二是同比增加了福建凯美特气体有限公司二氧化碳业务,公司全资子公司惠州凯美特气体有限公司、福建凯美特气体有限公司、安庆凯美特气体有限公司、母公司湖南凯美特气体股份有限公司二氧化碳产销两旺,较上年同期均有较大增长。
受业绩预增消息刺激,6月29日,凯美特气开盘涨幅达5%,截至收盘报8.45元。
实际上,这并非凯美特气今年以来首次公布业绩增长的好消息。今年一季度,凯美特气就因业绩暴增引发资本市场的广泛关注。
凯美特气2021年一季报显示,公司实现营业总收入1.3亿元,同比增长50.02%;实现归母净利润1617.7万元,同比增长272.48%;实现扣非净利润1424.5万元,同比增长450.85%。与此同时,凯美特气经营活动产生的现金流量净额同比增长123.44%,达到3602.1万元;基本每股收益同比增长270%,达到0.0259元。
凯美特气业绩持续增长,不忘与广大股东分享胜利的果实。今年6月18日,凯美特气公布了2020年度权益分配实施公告。
公告显示,公司以总股本6.237亿股为基数,向全体股东每10股派发现金红利0.5元(含税),共计派发现金3118.5万元。
二凯美特气全称湖南凯美特气体股份有限公司,公司成立于1991年6月11日,在湖南、广东、安徽、海南、福建等设立多家子公司,并于2011年2月18日在深交所挂牌上市。
公司主营业务是以石油化工尾气(废气)、火炬气为原料,研发、生产和销售干冰、液体二氧化碳、食品添加剂液体二氧化碳、食品添加剂氮气及其他工业气体。
经过多年发展,凯美特气已成为国内年产能具大的食品级二氧化碳生产企业,公司主要产品广泛应用于饮料、冶金、食品、烟草、石油、农业、化工、电子等多个领域。
目前,凯美特气食品级液体二氧化碳产品已通过可口可乐和百事可乐的认证,成为可口可乐和百事可乐在中国的策略供应商。公司还与娃哈哈、屈臣氏、百威英博、珠江啤酒、青岛啤酒、华润雪花等众多知名食品饮料客户和中国中车、武钢集团、三一重工、中联重科、岳阳林纸等特大工业用户建立了合作关系。
多年来,凯美特气在科研方面始终不遗余力地投入,坚持以技术创新驱动企业走上可持续发展的道路。
笔者梳理过往财报数据发现,2017年至2020年,凯美特气的研发费用分别为2148万元、2372万元、3021万元、3259万元,一年迈上一个新台阶。
多来年不遗余力地研发投入,为凯美特气搭建起一支实力雄厚的技术团队。目前,凯美特气共有员工648人,其中有160多名中高级工程师与专业技术人员。他们当中,有来自美国电子特种气体工厂的经理,拥有30多年高纯度化学制造行业经验;有来自拉菲特学院的化学工程学士,具备12年以上高纯度化学制造行业经验。
一般而言,人才储备通常与技术储备挂钩,凯美特气的当前技术已经达到国际先进水平,公司产品质量标准远高于同行。
99.99996%二氧化碳、 99.9999%氦气、99.999%氖气、99.9999%氩气、99.999%氪气、99.9995%氙气、99.997%一氧化碳、99.9999%氮气、99.9999%氢气等,都些都是凯美特气的竞争底气。
三
近年来,国产芯片替代成为资本市场持续关注的焦点问题,而凯美特气有望实现电子特种稀有气体的“中国造”。
据了解,半导体制造过程中的刻蚀、清洗、外延生长、离子注入、掺杂、气相沉积、扩散等环节要使用大量的电子气体,并且电子气体的纯度对芯片质量影响很大。
随着集成电路工艺节点不断缩小,已经达到10纳米、7纳米,芯片制造对所用气体的颗粒度和杂质含量的要求也越来越高,凯美特气的高标准气体产品正好找到用武之地。
凯美特气董事长祝恩福曾公开表示:“目前芯片制造所用的电子特气100%依靠进口,‘卡脖子’的问题必须要解决,我们在气体行业深耕了20多年,想为国家做点事情。”为此,凯美特气将二氧化碳产业链进行延伸,突破电子特气国产化的技术瓶颈,成功研发出电子特气提纯技术等多项核心技术,生产出电子级气体产品。
除制造芯片外,电子级气体产品还可以应用到柔性屏生产、肺部显影、卫星离子发射等多个领域,是高新技术领域不可或缺的重要辅助材料。
去年7月30日,凯美特气发布公告称,公司控股子公司岳阳凯美特电子特种稀有气体有限公司已取得《危险化学品经营许可证》和《安全生产许可证》。公告显示,电子特种稀有气体项目计划总投资近2亿元(一期),新建12套电子特种稀有气体生产及辅助装置,项目建设期三年,生产达到预估销售量时,年均销售收入约1.3亿元(含税),年平均利润总额7339万元。
目前,电子特种稀有气体项目已生产出的合格产品包括99.99996%二氧化碳等稀有气体、氯化氢基准分子激光混配气、氟基准分子激光混配气、动态激光混配气。
电子特种稀有气体项目的正式投产,有利于进一步扩充凯美特气产品种类,树立公司在特种稀有气体行业的高品质形象,未来电子特种稀有气体正式投入市场,将打破国外垄断局面。
四
结语
进入2021年,碳中和概念席卷A股,凯美特气的投资价值再度被市场挖掘。
碳中和是指企业、团体或个人测算在一定时间内直接或间接产生的温室气体排放总量,通过植树造林、节能减排等形式,以抵消自身产生的二氧化碳排放量,实现二氧化碳“零排放”。
其中,氢能源作为一种新型环保能源,可替代石化能源等应用到工业生产当中,达到碳中和的目的,而凯美特气旗下布局的氢能源业务,与碳中和的理念不谋而合。今年3月,凯美特气公告称,海南凯美特建设氢能源扩建项目是依托原海南美特的尾气回收装置通过进一步提纯,供应亚洲博鳌论坛会议氢能源用车所需的氢能原料。
4月份,凯美特气在互动平台上表示,公司从成立至今一直致力于石化尾气治理行业,是以石油化工尾气、火炬气回收利用的专业环保公司,目前已成立湖南省气体技术研发中心,拥有多项与二氧化碳、氢气等产品生产相关的核心专利技术。
简单来说,作为特种气体公司,凯美特气的原料气体主要来自于化工厂的尾气,也就是化工尾气的回收和再利用,与碳中和的概念高度契合。
抓住时代脉搏的凯美特气,如今正迎来丰收季,公司业绩持续增长,股东也跟着吃香喝辣,难怪可以在A股市场如鱼得水了。
原标题:《业绩涨超100%,凯美特气凭什么“点气成金”?》

