兰州市41所普高今年自主招生,7所普高对口帮扶招生
2021年兰州市中考招生,包括师大附中、兰州一中、兰州三中在内的兰州市41所普通高中,可依据办学实际和特色自主招收具有体育、艺术特长的考生和具有学科特长、有创新潜质的考生。参加自主招生的考生须在中考网上报名时填报自主招生志愿,并参加将于6月26日—27日统一举行的自主招生专业测试或面试。
根据《2021年兰州市高中阶段学校考试招生工作实施方案》,具备自主招生资格的高中招生学校可依据办学实际和特色,在计划内按照不超过5%的比例(兰州六中、兰州十四中、兰州五十三中、兰州六十中等市级示范性特色高中控制在30%以内),自主招收具有体育、艺术特长的考生和具有学科特长、有创新潜质的考生。被命名为全国青少年校园足球特色学校的普通高中,自主招生计划只用于招收足球后备人才时可适度扩大,控制在男女各11人以内。城市四区体育类自主招生统一考试科目成绩最低须在报考学校统招分数线下150分以内,对于专业特别优秀需要破格录取的,由招生学校报兰州市教育局审定。其他类别的自主招生统一考试科目成绩最低须在报考学校统招分数线下100分以内。
2021年兰州市普通高中自主招生专业测试或面试定于6月26日—27日进行,其中,省级示范性高中(含兰州四中)为6月26日,市级示范性高中和其他高中为6月27日。
2021年兰州市具有自主招生资格的普通高中
师大附中、兰州一中、兰州二中、兰州三中、兰州四中、兰州五中、兰州六中、兰州七中、兰州九中、兰州十中、兰州十四中、兰州二十七中、兰州二十八中、兰州三十三中、兰州三十四中、兰州五十中、兰州五十一中、兰州五十二中、兰州五十三中、兰州五十五中、兰州五十七中、兰州五十八中、兰州五十九中、兰州六十中、兰州六十一中、兰州六十四中、外国语高级中学、兰州西北中学、兰州新区舟曲中学、兰州民族中学、兰州新区高级中学、兰州东方中学、兰州成功学校、新亚中学、榆中一中、榆中二中、榆中师范学校、皋兰一中、永登一中、永登二中、永登六中。
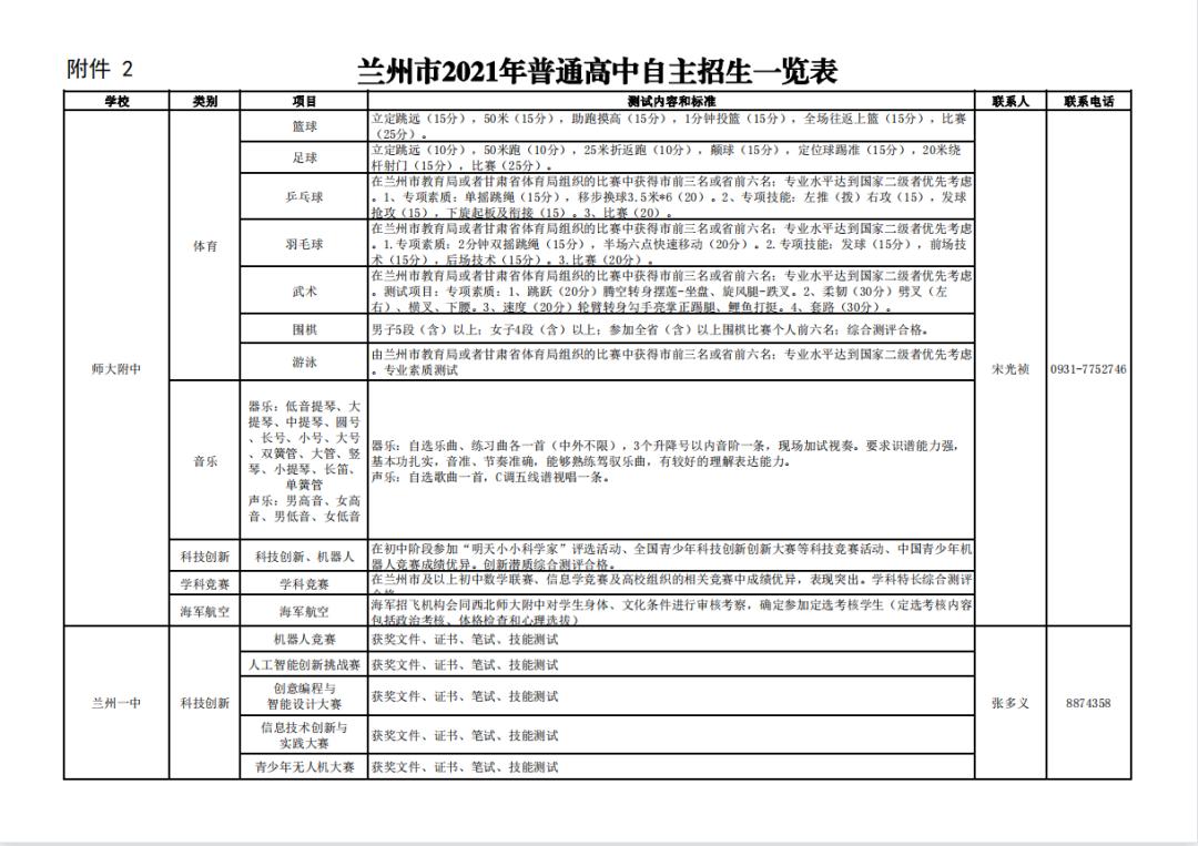
自主招生内容表










根据《2021年兰州市高中阶段学校考试招生工作实施方案》,兰州二中、兰州五十八中、兰州五十九中、兰州外国语高级中学今年继续面向临夏,兰大附中、兰州六十一中、兰州西北中学7所普高继续面向甘南,每年对口招收一定数量的少数民族学生。考生必须参加兰州市高中阶段学校招生的报名和考试,一校一线,单独录取。兰州六十一中新区分校和兰大附中东城分校招收建档立卡贫困家庭学生按原政策规定执行。
来源:掌上兰州·兰州晨报
原标题:《兰州市41所普高今年自主招生,7所普高对口帮扶招生》

