盼望着!盼望着!2021年“家·课堂”亲子公益服务项目终于启动啦
5月11日,在“创建全国文明城市 传承好家风好家训”德州市家庭教育骨干培训班开班仪式上,中国儿童少年基金会腾飞计划家庭心理教育首席专家王立宁,办公室主任谭静瑜,市委宣传部主持日常工作的副部长、二级巡视员、文明办主任梁希忠,市教育体育局党组书记、局长、二级巡视员张书鹏,市妇联党组书记、主席赵晓静等共同启动2021年“家·课堂”亲子公益服务项目。
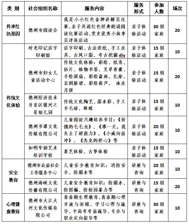
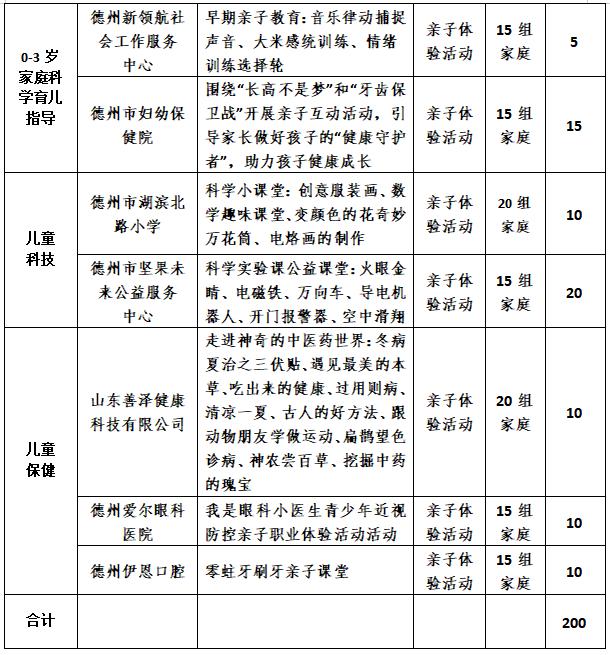
项目开设红色基因传承、传统文化体验、安全教育、健康教育、0-3岁家庭科学育儿指导、儿童科技等主题的“亲子体验活动”和家庭教育知识讲座,至今年12月将开展300场次,每场次服务15至30个家庭,预计服务1.5万人次。今年,为助力我市创建全国文明城市,其中100场将在德城区、陵城区、德州经济技术开发区、德州运河经济开发区基层社区举办。想知道都有哪些精彩内容吗?
快快跟随小编走进市妇联“家·课堂”
一睹为快吧
家庭教育知识讲座
开展家庭教育、学科讲堂、新父母大学翻转课堂等公益活动,帮助家长树立科学的家庭教育理念,为孩子营造健康的成长环境。计划开展30场次。
传承红色基因
围绕建党100周年,举办“亲子红色经典诵读”“我是小小红色金牌讲解员”等活动,引导广大家长、儿童学习革命先辈的爱国情怀和百折不挠的精神,汲取奋进力量。计划开展30场次。
传统文化体验开设活字印刷、古法造纸、彩绘、扎染、陶艺、古筝、阅读等活动,通过家长、儿童动手参与,增强对中国传统文化的了解与认识,更好地体验传统文化的魅力,增强文化认同感和家国情怀,传承文化血脉。计划开展80场次。
安全教育开设防溺水、防火、防拐骗、防校园暴力等实景课程教学,通过体验式教学,让家长、孩子了解基本安全教育知识,掌握应对危险的方法和技巧。计划开展40场次。
心理健康教育开展盲人之旅、镜中的我等青少年团体趣味心理体验活动,帮助儿童在体验中释放压力和焦虑,促进儿童身心健康。针对中、高考学生及家长,开展青春期心理咨询与疏导,对中高考、专业与职业定向进行指导。计划开展30场次。
0-3岁家庭科学育儿指导针对0-3岁婴幼儿开展音乐律动捕捉声音、大米感统训练等活动,通过动感音乐和感统训练提升运动能力,帮助家长学习了解掌握婴幼儿身心发展特点,推广普及科学育儿的理念和方法。计划开展30场次。
儿童科技开设火眼金睛、方向车、奇妙万花筒等科学实验课及科学趣味小实验,提升家庭成员科学素养,激发孩子对科学的兴趣,培养孩子科学实验能力与合作精神。计划开展30场次。
家庭保健开展“我是眼科小医生近视防控亲子职业体验”,培养儿童科学用眼习惯,有效预防近视;开设零蛀牙亲子课堂,培养孩子爱牙护牙意识;开设拔罐、艾灸、等中医特色疗法课程,宣传中医基本思想,普及中药基础知识,感受中医文化的魅力。计划开展30场次。
参与方式很重要请大家一定要记住
▼
“家·课堂”微信群报名方式:关注“德州女性之声”微信公众号,回复“家课堂”,扫描二维码联系工作人员进群。每周三、周四,工作人员将在微信群发布“家·课堂”活动具体时间、地点、内容,家长在微信群通过小程序进行接龙报名,额满为止。承办机构按要求组织开展活动。
德州女性之声微信公众号
德州市妇联200场“家·课堂”项目安排表
(点击查看大图)

德州市“家·课堂”走进四区活动安排表(点击查看大图)



供稿:德州市妇联儿童部原标题:《盼望着!盼望着!2021年“家·课堂”亲子公益服务项目终于启动啦》

