@小升初家长 网络报名后别忘了现场确认 多所学校现场确认时间公布
目前,2021年昆明市主城区小升初网络报名已经结束。
网络报名成功后,家长须在指定时间到学校进行现场确认。
部分学校已经公布现场确认时间,一起来看。
云南大学附属中学
一二一校区
填写并打印
《云大附中一二一校区
2021年初中招生现场确认表》
已在昆明市义招网选报学校的学生家长,请于2021年5月11日—14日12:00前登录学校网站,点击“招生专栏”,进入“初中招生发布系统”,输入学生小学学籍号和密码(用户名为报名学生小学学籍号,学籍号由14位数字组成,初始密码为报名学生小学学籍号最后六位,例如报名学生小学学籍号为:21500002070106,密码即为:070106),登录后请自行修改密码。
查看、填写完相关信息并点击“确认信息无误提交” 后,打印《云大附中一二一校区2021年初中招生现场确认表》。
现场确认时间:
学校现场确认将分批、分时段在5月15日、16日进行。
请严格按《云大附中一二一校区2021年初中招生现场确认表》下方通知的时间到云大附中一二一校区正苑一楼图书馆进行现场确认。未按时完成现场确认的视为报名无效。
现场确认所需材料:
1.装订提交材料
现场确认须装订好以下材料并现场提交。装订材料须用A4纸打印或复印并按照以下顺序整理并装订。
要求材料真实有效,无需过度装饰。

说明:
以上材料请按顺序装订;材料仅用于学校建档准备,不作为录取依据。
2.其他材料

说明:以上材料不收,仅用于学校建档准备,不作为录取依据。
云南师范大学实验中学
现场确认时间:
5月15日(周六)、16日(周日)
8:30—11:30
14:00—17:00
现场确认地点:
昆明市东风西路484号云南师范大学实验中学
现场确认所需材料:
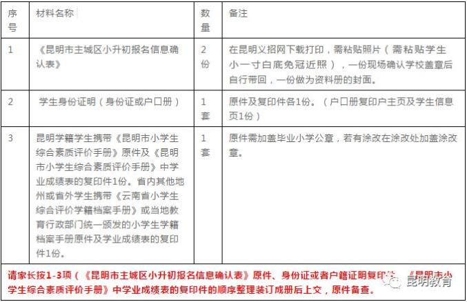
1.昆明市义务教育阶段招生入学系统(昆明义招网)网上报名系统打印《报名信息确认表》1份,并粘贴小一寸免冠近照。
2.《云南师范大学实验中学2021年信息确认单》1份,并粘贴小一寸免冠近照。
3.学生身份证或户口册原件及复印件1份。(户口册只需复印户主页及学生页)
4.昆明学籍学生携带《昆明市小学生综合素质评价手册》原件,及《昆明市小学生综合素质评价手册》第4-5页复印件1份;
非昆明学籍学生携带教育行政部门统一颁布的小学学籍档案手册原件及复印件1份。(所提供原件须加盖毕业小学公章;材料内容如有涂改,涂改处也须加盖毕业小学公章。此材料仅供学校建档。)
注意事项:
1.装订的材料请统一使用A4纸打印或复印,以《云南师范大学实验中学2021年信息确认单》为封面,并按其所列项目从上到下的顺序装订,不必做精美装饰。昆明市义务教育阶段招生入学系统(昆明义招网)网上报名系统打印的《报名信息确认表》无需装订,单独拿出来。
2.以下两种情况,学校将取消录取资格:
(1)学生报名信息及材料经核实虚假的;
(2)未按时到场确认的。
3.请家长和同学(孩子可不到场)按学校安排的时间到现场确认,学校录取与现场确认的时间先后绝无关联。
4.小升初后续相关工作安排将及时在学校官方网站及微信公众号上公布,请家长密切关注。
5.请家长选择合适的交通工具出行,学校不能提供停车。
昆明长城中学红鑫校区
现场确认流程:
1.完善信息
请各位家长和同学在昆明市义招网进行报名后,于2021年5月12日10:00以后,访问学校网站,点击打开“昆明长城中学初中招生数据平台操作说明”通知,按照通知内容,使用昆明市义招网报名时的身份证号码及密码(小学学籍号后六位)登录平台,完善相关信息(不进行信息完善,将不能通过确认)。
信息完善后,请自行打印《昆明长城中学(红鑫校区)2021年初中招生现场确认安排表》2份(A4纸纵向)。
2.确认时间
2021年5月15日(周六):
9:00—11:30 13:30—17:00
2021年5月16日(周日):
9:00—11:30 13:30—17:00
学校将分批次、分时段进行现场确认工作,请按照“昆明长城中学初中招生数据平台”内通知的时间和要求,学生与家长(一人)一同携带相关材料到学校进行现场确认。
确认时间通知方式:
方式一:家长自行登录昆明长城中学初中招生数据平台,查询确认时间和批次。
方式二:学校根据家长在报名时所填写的手机号,发送“短信”通知。(短信将在2021年5月12日15:00后推送)
确认地点:
昆明长城中学红鑫校区(昆明市五华区红鑫路1号)
确认材料及装订要求:
1.自行打印“昆明市义招网”的《昆明市主城区小升初报名信息确认表》(A4纸纵向打印)两份,(请提前在“确认表”上贴好学生小一寸证件照),照片不限底色。
2.自行打印《昆明长城中学(红鑫校区)2021年初中招生现场确认安排表》(A4纸纵向打印)两份。(该表需在2021年5月12日后进行信息补录之后方可打印)
3.学生的户籍证明原件及复印件1份(户籍证明复印户主页、学生页)
4.昆明学籍学生携带《昆明市小学生综合素质评价手册》原件,复印其中四、五年级上下学期和六年级上学期共五学期成绩及综合评定等第的相关页面1份。省内其他州市或省外学生携带《云南省小学生综合评价学籍档案手册》或当地教育行政部门统一颁布的小学生学籍档案手册原件(所提供原件需加盖毕业小学公章)
说明:以上材料仅用于学校建档准备,不作为录取依据。
装订要求:
①把所有材料的复印件按照1—4项的顺序进行整理,然后统一放入一个牛皮纸档案袋,其中3、4两项材料用钉书针装订。
②取一份《昆明长城中学2021年初中招生现场确认安排表》贴到牛皮纸档案袋封面。
③所有原件请单独保管,现场验完即还。
复印要求:所需复印材料请用A4纸单面复印。
现场确认原则:
1.现场确认需家长和学生本人到场,并带齐相关材料。
2.学生所提供材料必须真实,成绩需由所在小学相关负责人确认签字,并加盖所在小学公章。所提供成绩材料中如有涂改,涂改处须加盖所在小学公章。学校一旦发现材料虚假,将取消其录取资格。
3.已录取学生因报名信息虚假经核实的,取消录取资格,并通知学生学籍所在校处理。
4.学生本人未按时到场确认或因谎报、多报无法确认的,视为未报名。
5.未按时完成现场确认的视为报名无效。
昆明长城中学新城校区
现场确认时间:
5月15日(周六)
14:00—18:00
5月16日(周日)
8:30—11:30
学校将分批次、分时段进行现场确认工作,请按照现场确认安排表上通知的时间,只需一名家长(不用带孩子,因要操作电脑,不建议老年人来),携带下述材料到学校进行现场确认。
现场确认地点:
昆明长城中学新城校区(昆明市五华区小屯路18号)
现场确认所需材料:
1.需准备的材料清单如下:
(1)自行打印“昆明市义招网”报名时下载的《昆明市主城区小升初报名信息确认表》(A4纸纵向打印)2份(请提前在“确认表”上贴好学生小一寸证件照),照片不限底色)。
(2)《昆明长城中学新城校区2021年初中招生现场确认安排表》(A4纸纵向打印)2份。
(3)学生的户口本原件或户籍证明原件及复印件1份(户口本或户籍证明复印户主页、学生页)
(4)昆明学籍学生携带《昆明市小学生综合素质评价手册》原件,复印其中第4页第5页1份。省内其他州市或省外学生携带《云南省小学生综合评价学籍档案手册》或当地教育行政部门统一颁布的小学生学籍档案手册原件(所提供的原件需加盖毕业小学公章)
说明:
以上材料仅用于学校建档准备,不作为录取依据。
2.装订要求:
(1)把上述材料的复印件按照1—4项的顺序进行整理,然后统一放入一个牛皮纸档案袋,其中3、4两项材料用钉书针装订。
(2)取一份《昆明长城中学新城校区2021年初中招生现场确认安排表》贴到牛皮纸档案袋封面。
(3)所有原件请单独保管,现场验完即退还家长。
(4)复印要求:所需复印材料请用A4纸单面复印。
注意事项:
1.请家长(学生可不到场)按照学校安排的时间带齐相关材料,到现场确认。
2.学生所提供材料必须真实,成绩需由所在小学相关负责人确认签字,并加盖所在小学公章。所提供成绩材料中如有涂改,涂改处须加盖所在小学公章。若学校一旦发现材料虚假,将取消其录取资格。
3.若已录取学生因报名信息虚假并经核实的,则取消其录取资格。
4.未按时完成现场确认的视为报名无效。
5.确认所交复印件材料已按学校所列项目准备,并按照前述要求装订和装袋,不必做精美装饰。
6.为了节约家长的时间和保证确认现场的高效有序进行,请家长按照安排表上要求的时间前来确认。最终是否录取与现场确认时间先后没有任何关系。
昆明理工大学附属中学
现场确认时间:
5月15日—16日
8:30—11:30
14:00—17:00
现场确认地址:
伍集成会堂一楼大厅(昆明市五华区学府路253号,文汇酒店旁)
现场确认所需材料:
1.学生《昆明市主城区小升初报名信息确认表》2份(在昆明市义招网打印)。(需粘贴学生一寸近期免冠蓝底彩色证件照)
注:《昆明市主城区小升初报名信息确认表》,在昆明市义务教育阶段招生入学系统报名成功后,即可打印。
2.学生身份证明(身份证、户口册)原件及复印件1份。(复印户主页、父亲、母亲及学生信息页1份)(原件审核后退还)
3.昆明学籍或户籍的考生携带《昆明市小学生综合评价学籍档案手册》原件,省内其他州市或省外考生携带《云南省小学生综合评价学籍档案手册》或当地教育行政部门统一颁布的小学生学籍档案手册原件(需加盖毕业小学公章)及其四、五年级上、下学期和六年级上学期成绩及综合评定的相关页面复印件1份。
4.学生一寸证件近照1张。(照片与报名信息确认单所贴照片一致,照片背面写清学生姓名、毕业小学)
以上所提供的材料,请用牛皮纸档案袋按照以下要求装好。
(1)《昆明市主城区小升初报名信息确认表》一式两份,其中一份粘贴在档案袋封面(需粘贴学生一寸近期免冠蓝底彩色证件照);
(2)袋内资料请提前按上述现场确认所需携带材料1—4项的顺序整理;
(3)复印材料请用A4纸单面复印。
注意事项:
1.学生姓名、户籍类型、身份证号码填写错误的,请提供户口本或者学生身份证原件及复印件一份。
2.学生所提供材料必须真实,成绩需由所在小学相关负责人确认签字,并加盖所在小学公章。学校一旦发现材料虚假,将取消其录取资格。
3.已录取学生因报名信息虚假经核实的,取消录取资格,并上报主管部门处理。
4.未按时到场确认或因谎报、多报、无法确认的,视为未报名。
五华区华山中学
现场确认时间:
5月15日(分4个批次)
第一批次
09:00—10:30
第二批次
10:30—12:00
第三批次
14:00—15:30
第四批次
15:30—17:00
为确保现场确认高效有序,整个现场确认将于5月15日分批次、分时段进行,每个学生现场确认的具体时间,学校将根据家长报名所填写的手机号,发短信通知(预计短信通知时间为5月12日15:00以后),请家长注意查收信息,并按学校短信通知的具体时间到校进行确认。
现场确认地点:
五华区华山中学(华山西路3号)报告厅
现场确认所需材料:
1.学生《昆明市主城区小升初报名信息确认表》一式两份(从昆明市义招网打印)。(每份确认表均需粘贴学生近期小一寸证件照)
注:《昆明市主城区小升初报名信息确认表》,在昆明市义务教育阶段招生入学系统报名成功后,即可打印。
2.学生身份证明(身份证、户口册)原件及复印件1份(复印学生身份证正反面,户口册户主页、父亲、母亲及学生信息页1份 ),原件审核后退还,交复印件。
3.昆明学籍或户籍的考生携带《昆明市小学生综合评价学籍档案手册》原件,省内其他州市或省外考生携带《云南省小学生综合评价学籍档案手册》或当地教育行政部门统一颁布的小学生学籍档案手册原件查验(有毕业小学公章并有相关负责人签字),交评价手册复印件(《昆明市小学生综合评价学籍档案手册》复印第4页及第5页)。
注意事项:
1.上交的材料请按上述1、2、3的顺序,即《昆明市主城区小升初报名信息确认表》,学生身份证、户口册复印件,《昆明市小学生综合评价学籍档案手册》复印件,依次整理好,装在透明文件袋中;
2.请家长和孩子一同携带相关材料到学校进行现场确认;
3.进入校园请戴口罩;
4.车辆不能进入校园;
5.学生所提供材料必须真实,一旦发现材料虚假,经核实,将取消录取资格。
云师大二附中
现场确认时间:
为确保现场确认高效有序,现场确认将于5月12日分批次、分时段进行,每个学生现场确认的具体时间,学校将根据家长报名所填写的手机号,通过电话通知(预计电话通知时间为5月11日9:00—16:00),请家长注意电话信息,并按学校电话通知的具体时间到校进行确认。
分4个批次
5月12日
第一批次:10:00-11:00
第二批次:11:30-12:00
第三批次:14:00-15:00
第四批次:15:00-16:00
现场确认地点:
云南师范大学第二附属中学教学楼一楼招生接待室。
现场确认资料:
1. 学生《昆明市主城区小升初报名信息确认表》一式两份(从昆明市义招网打印)。(每份确认表均需粘贴学生近期小一寸证件照)
注:《昆明市主城区小升初报名信息确认表》,在昆明市义务教育阶段招生入学系统(https://www.kmyzw.cn/)报名成功后,即可打印。
2. 学生身份证明(身份证、户口册)原件及复印件1份(复印学生身份证正反面,户口册户主页、父亲、母亲及学生信息页1份 ),原件审核后退还,交复印件。
3. 昆明学籍或户籍的考生携带《昆明市小学生综合评价学籍档案手册》原件,省内其他州市或省外考生携带《云南省小学生综合评价学籍档案手册》或当地教育行政部门统一颁布的小学生学籍档案手册原件查验(有毕业小学公章并有相关负责人签字),交评价手册复印件(《昆明市小学生综合评价学籍档案手册》复印第4页及第5页)。
温馨提示:
1. 上交的材料请按上述1、2、3的顺序,即《昆明市主城区小升初报名信息确认表》,学生身份证、户口册复印件,《昆明市小学生综合评价学籍档案手册》复印件,依次整理好,装在透明文件袋中。
2. 请家长携带相关材料到学校进行现场确认。
3. 进入校园请戴口罩,配合门卫做好疫情防控工作。
4. 车辆如需进入校园请提前向招生办老师报备车牌号。
5. 学生所提供材料必须真实,一旦发现材料虚假,经核实,将取消录取资格。
昆明市盘龙区白塔中学
完善信息:
5月13日上午9点后登录白塔中学网站点击“信息登记”补充并完成孩子相关信息登记,登记成功后打印2份《昆明市白塔中学确认信息表》。
现场确认时间:
5月16日(周日全天)
8:30—11:30
14:00—17:00
现场确认地址:
昆十中白塔校区(白塔路247号)达理楼一楼大厅(从正门入,侧门出)
现场确认所需材料:
1.学校网站打印的《昆明市白塔中学确认信息表》2份;
2.昆明市义招网打印的《昆明市主城区小升初报名信息确认表》2份。(需粘贴近期小一寸证件照,蓝白底均可);
3.小学生身份证(或户口册学生页)原件及复印件1份;
4.昆明学籍学生携带《昆明市小学生综合素质评价手册》原件,非昆明学生携带《云南省小学生成长记录手册》原件。(所提供原件均需加盖学校公章),同时复印好孩子综合素质评价手册学生基本情况登记表页(第4页)、学业成绩表页(第5页)及五、六年级综合评定情况。
注:原件仅提供给学校现场确认工作人员审核,无误后退还本人保管。
装订具体要求:
以上所有材料的原件及复印件按照顺序分别整理齐全。
装订顺序:第1项原件、第2项原件、第3项复印件、第4项复印件。
第2项其中一份原件单独交核验老师,另一份学校签章后交给本人妥善保管,作为办理后续手续的依据。
注意事项:
1.特别提醒:
需学生本人和一名监护人到场进行确认。
2.现场确认需带齐相应材料,按确认单上安排的时间和地点到校进行现场确认,未按时到场确认或因谎报、多报无法确认的,视为未报名,并视为考生自动放弃后续参加电脑随机选号及后续录取的所有权利。
3.学生所填报信息及提供材料必须保证真实,成绩需由所在小学加盖公章。一旦发现材料虚假,将取消其录取资格。
4.已录取学生因信息虚假经核实的,取消录取资格,并通知学生学籍所在校处理。
5.因特殊原因不能按照既定时间进行确认的,个别情况可调整时段。
云大附中西林分校
现场确认时间:
5月15日
10:00—17:00(周六)
现场确认地址:
云大附中西林分校(盘龙区白龙路人与自然公交站旁)
因防疫需要,为避免拥挤,学校错峰安排,分批次、分时段进行现场确认(请注意查看手机短信通知,按短信通知的时间段到校)。现场确认的先后与录取结果无关。
为了有序地进行现场确认,请按照安排的时间和要求,按时到云大附中西林分校进行现场确认。凡未在规定的时间到校办理确认手续的,视为未报名。
现场确认所需材料:
1.装订材料
现场确认须装订好以下材料并现场提交。
装订材料须用A4纸打印或复印并按照以下顺序整理并装订。要求材料真实有效,无需过度装饰。
提供虚假报名材料经核实的,取消报名及录取资格,通知学生学籍所在学校并上报上级主管部门处理。
(1)昆明市义招网上报名时打印的《学生信息确认单》1 份(需粘贴学生小一寸白底证件照),报名表上明确显示报名云大附中西林分校。
(2)小学生身份证或户口本复印件1份。
(3)《昆明市小学生综合素质评价手册》或《云南省小学生成长记录手册》复印件1份。
说明:以上材料请按顺序装订;材料仅用于学校建档准备,不作为录取依据。
2.查验材料(查验后立即归还)
(1)父亲或母亲的身份证原件,学生身份证或户口簿原件。
(2)《小学生综合评价手册》原件。
说明:以上材料不收,仅用于学校建档准备,不作为录取依据。
注意事项:
1.要求学生监护人亲自到校进行报名的现场确认,不能由他人代替,孩子不需要到场。
2.须带齐必须的材料,否则学校不予办理现场确认手续。
3.须按时进行现场确认。若有特殊情况,请在安排的确认时间到现场或提前向学校说明情况。
4.注意校外道路不能违章停车,请您尽量公交出行或将车辆停放在周边的停车场。
云南师范大学附属
俊发城中学
现场确认时间:
5月12日(周三)
8:30—11:30
14:00—17:00
现场确认地点:
云南师范大学附属俊发城中学中庭
现场确认所需资料:

注意事项:
1.学生所提供材料必须真实,一旦发现材料信息虚假者,将取消其录取资格。
2.未按时到场确认或因谎报、多报无法确认的,视为自动放弃录取。
3.请按学校要求准备材料,所有材料均不必做额外装饰。
4.现场确认后的相关事宜,请家长密切关注学校官方微信公众号及网站的相关通知。
5.因疫情还未结束,在进入校园前,请您佩戴好口罩,并配合门卫出示云南省健康码和进行体温检测;进入校园后,请爱护校园环境,遵守现场确认秩序,在排队过程中请保持前后间距1米的安全距离。
6.因学校周边无法停车,请大家绿色出行。
云南大学附属中学
星耀学校
现场确认时间:
网络报名后,请于5月11日—5月12日16:00登录学校网站,进入“初中招生信息”中的“初中报名确认系统”,输入网络报名时的报名序号和密码,填写相关信息并提交后,下载并打印《云大附中星耀学校2021年初中招生现场确认安排表》。
请于5月15日—16日(周六至周日)按照《确认安排表》规定的时间分批次、分时段到学校进行现场确认。
现场确认所需资料:
现场确认时需携带的材料详见《云大附中星耀学校2021年初中招生现场确认说明》
昆明市官渡区
北京八十学校
现场确认时间:
5月12日—5月15日
9:00—17:00
现场确认地点:
昆明市官渡区北京八十学校图书馆1楼接待处
现场确认所需材料:
1.《昆明市主城区小升初报名信息确认表》(粘贴学生半寸蓝底证件照)。
2.学生身份证明(户口册或身份证)原件及复印件1份。
3.《昆明市小学生综合素质评价手册》原件及复印件1份(成绩页面涂改无效)。
4.学生半寸蓝底照2张。
温馨提示:
1.所提供的所有材料必须真实有效,一旦发现材料虚假,将取消录取资格。
2.到校现场确认前,请家长核对网上报名《信息确认表》上的所有信息是否有误。如若有误,请先到学校纠错处进行修改,修改后方可现场确认。
3.未按时到现场进行确认,将视为无效报名。
4.请学生及家长进入校园保证佩戴口罩,并配合安保人员扫描进行登记,不符合要求者禁止进入校园。
5.车辆统一停放至学校西侧空地,不得进入校园。
6.家长进入学校后请听从现场工作人员的安排,耐心有序等待确认。
昆明市官渡区冠益中学
现场确认时间及地点:

现场确认所需材料:

注意事项:
1.需家长陪同学生本人一起到现场进行确认。
2.到校现场确认前,请家长核对网上报名《信息确认表》上的所有信息是否有误。如若有误,请先到学校纠错处进行修改,修改后方可现场确认。
3.所提供的所有材料必须真实有效,加盖学校公章的成绩页部分不得涂改,一旦发现材料虚假,将取消录取资格。
4.所有上交材料必须携带原件。
5.学生本人因谎报、多报、无法确认的,视为未报名。
6.未按时到现场进行确认,将视为无效报名。
7.现场确认后的相关事宜,请家长密切关注学校官方微信公众号及网站的相关通知。
温馨提示:
1.防控疫情原因,请所有人务必配合入校的扫码登记、体温检测等安排,校园内全程佩戴口罩,不符合要求者禁止进入学校。现场确认时不接受参观校园等,除办理现场确认区域外,禁止家长、学生在校园内流动,现场确认结束须尽快离校。
2.确认所交复印材料按学校所列项目准备,并按照学校要求装订和装袋,无须进行美化装饰。
3.所有机动车均不能进入校园,为了避免造成拥堵,建议家长及学生尽量选择公共交通工具到校。
6.家长进入学校后请听从现场工作人员的安排,耐心有序等待确认。
昆明市官渡区
南开日新学校
现场确认时间:
5月11日—5月30日
9:00—11:30
13:00—16:30
现场确认地点:
官渡区南开日新学校主教学楼一楼招生办公室
现场确认所需材料:
1.打印《昆明市主城区小升初报名信息确认表》。在确认表上面贴上近期免冠一寸证件照。
2.学生身份证、户籍信息或户籍证明。携带原件,提交身份证复印件、户口册首页、户主、学生所在页复印件。
3.《小学综合评价素质手册》。携带原件,提交复印件。
其他,自我介绍(手写)及体现学生各方面素质的材料由家长自行提供复印件即可。
官渡区云子中学长丰学校
现场确认时间:
5月15日(周六)、16日(周日)
8:30—12:00
14:00—17:00(逾期将不受理)
现场确认地点:
昆明官渡区云子中学长丰学校招生办公大厅(自清楼一楼)。
家长请按规定的时间到学校进行现场确认,未按时完成现场确认者视为报名无效。
现场确认所需材料:

注意事项:
1.未按时到场确认或因谎报、多报无法确认的,视为未报名。
2.家长和学生所提供的材料必须真实,一旦发现已录取学生报名信息虚假,经核实者,取消录取资格,并通知学生学籍所在校、上级主管部门处理。
3.学校的录取与现场确认时间先后无关,请家长合理安排到校时间,听从学校安保人员和老师的现场指引,保持秩序。
4.学校2021年小升初招生后期工作的具体安排,根据昆明市教育体育局的统一要求,及时在学校微信公众号(昆明市官渡区云子中学长丰学校)、官网上发布。
上海师范大学附属
官渡实验学校
现场确认时间:
5月16日(周日)
9:00—17:00
请按时到上海师范大学附属官渡实验学校进行现场确认,现场确认的先后与录取结果无关。凡未在规定的时间到校办理确认手续的,视为未报名。
现场确认所需材料:
现场确认准备好以下材料并现场提交,要求材料真实有效。
提供虚假报名材料经核实的,取消报名及录取资格、通知学生学籍所在学校并上报上级主管部门处理。
1.《小升初报名信息确认表》2份,(5月6-10日在昆明义招网上报名并打印,需贴证件照)
2.学生身份证明的复印件1份(身份证或户口册),需出示原件核对,提供户口册需复印户主页面及学生本人页面。
3.父母双方的户口本、身份证,检查原件,收复印件。
4.《小学生综合评价手册》原件,要求无涂改,查看后立即归还。
说明:
以上材料仅用于学校建档准备,不作为录取依据。
注意事项:
1.学生的父亲或母亲本人亲自到校进行现场确认,孩子不需要到场。
2.须带齐必须的材料,否则学校不予办理现场确认手续。
3.须按时进行现场确认。若有特殊情况,请在安排的确认时间到现场或提前向学校教务处说明情况。
北大附中云南实验学校
现场确认时间:
5月12日
08:30—17:30
5月13日
08:30—17:30
现场确认地点:
北大附中云南实验学校内A110招生办公室
现场确认所需材料:

说明:
以上材料请按顺序装订;材料仅用于学校建档准备,不作为录取依据。
注意事项:
1.须按时进行现场确认。若有特殊情况,请在安排的确认时间到现场或提前向学校教务处说明情况。
2.学生所提供材料必须真实有效,一旦发现材料虚假,经核实的,将取消录取资格并上报主管部门处理。
3.未按时到场确认或因谎报、多报无法确认的,视为未报名。
4.要求学生的父母到校进行报名的现场确认,如需他人代替,需提交授权委托书,孩子不需要到场。
5.注意校外道路不能违章停车,请您尽量公交出行或将车辆停放在周边的停车场。
昆一中西山学校
现场确认时间:
现场确认的时间安排在5月15日—5月25日进行,具体时间如下:
为确保现场确认高效有序,整个现场确认将分批次、分时段进行,每个学生现场确认的具体时间,学校将在5月10日昆明市义招网报名结束后及时通知(根据家长报名所填写的手机号,发短信通知,预计短信通知时间为5月13日15:00以后),请家长注意查收信息,并按学校短信通知的具体时间到校进行确认。
现场确认地点:
昆明市第一中学西山学校(昆明市西山区兴苑路1089号,西山区法院斜对面)。
因学校及周边停车位有限,请家长及学生绿色出行。
现场确认所需材料:
现场确认需携带以下材料,需提前做好准备。
1. 学生《昆明市主城区小升初报名信息确认表》1份(从昆明市义招网打印)。(需粘贴近期证件照)
注:《昆明市主城区小升初报名信息确认表》,在昆明市义务教育阶段招生入学系统报名成功后,即可打印。
2. 《昆一中西山学校2021年小升初现场确认信息登记表》一式两份,其中一份粘贴在档案袋封面。
注:此表为学校2021年小升初现场确认信息登记表,请于5月11日进入昆一中西山学校官方微信,通过底部菜单→信息登记链接,提前网上填写并打印。
3. 学生身份证明(身份证、户口册)原件及复印件1份。(复印户主页、父亲、母亲及学生信息页1份)(原件审核后退还)
4. 昆明学籍或户籍的考生携带《昆明市小学生综合评价学籍档案手册》原件,省内其他州市或省外考生携带《云南省小学生综合评价学籍档案手册》或当地教育行政部门统一颁布的小学生学籍档案手册原件、复印件。
5. 学生大一寸白底证件近照2张。(照片与报名信息确认单所贴照片一致,照片背面写清学生姓名、毕业小学 )
注:其它所需材料的照片请提前粘贴好,上交给学校的照片为大一寸的证件照。
注意事项:
1. 学生所提供材料必须真实有效,一旦发现材料虚假,经核实的,将取消录取资格并上报主管部门处理。
2. 学生本人未按时到场确认或因谎报、多报无法确认的,视为未报名。
3. 已录取学生因报名信息虚假经核实的,取消录取资格,并通知学生学籍所在学校处理。
4. 所提供的材料,请用牛皮纸档案袋按照以下要求装好。
(1)《昆一中西山学校2021年小升初招生现场确认信息登记表》一式两份,其中一份粘贴在档案袋封面。(登陆学校官方微信网上填写并打印,并提前填好、粘贴好);
(2)袋内资料请提前按上述现场确认所需携带材料1—5顺序整理;
(3)复印材料请用A4纸单面复印。
云南师范大学附属润城学校
现场确认时间:
5月15日(周六)、16日(周日)
8:30—11:30
14:00—17:00
现场确认地点:
云南师范大学附属润城学校中学部教学楼一楼大厅(昆明市西山区前卫西路与日新路交叉口)。
现场确认所需材料:
1.昆明市义务教育阶段招生入学系统(昆明义招网)网上报名系统打印《报名信息确认表》1份,并粘贴小一寸免冠近照。
2.《云南师范大学附属润城学校2021年信息确认单》1份,并粘贴小一寸免冠近照。
3.学生身份证或户口册原件及复印件1份(户口册只需复印户主页及学生页)。
4.昆明学籍学生携带《昆明市小学生综合素质评价手册》原件,及《昆明市小学生综合素质评价手册》第4—5页复印件1份;
非昆明学籍学生携带教育行政部门统一颁布的小学学籍档案手册原件及复印件1份。(所提供原件须加盖毕业小学公章;材料内容如有涂改,涂改处也须加盖毕业小学公章)
注意事项:
1.装订的材料请统一使用A4纸打印或复印,以《云南师范大学附属润城学校2021年信息确认单》为封面,并按其所列项目从上到下的顺序装订,不必做精美装饰。
昆明市义务教育阶段招生入学系统(昆明义招网)网上报名系统打印的《报名信息确认表》无需装订,单独拿出来。
2.以下两种情况,学校将取消录取资格:
(1)学生报名信息及材料经核实虚假的;
(2)未按时到场确认的。
3.请家长和同学(孩子可不到场)按学校安排的时间到现场确认,我校录取与现场确认的时间先后绝无关联。
4.小升初后续相关工作安排将及时在学校官方网站及微信公众号上公布,请家长密切关注。
5.请家长选择合适的交通工具出行,学校不能提供停车。
昆明滇池中学
现场确认时间:
2021年5月15日
上午9点—12点
查询具体确认教室:
请学生及家长于5月11日14点—5月14日20点,登录昆明滇池中学小升初查询系统,使用云南省小学学籍号(215开头14位学籍号)作为用户名,学生身份证号后6位作为密码(身份证末尾是X的请用大写输入)查看学生现场确认教室信息。请务必按照查询到的确认时间、教室、座位号到昆明滇池中学进行现场确认。
建议学生、家长查询到确认教室信息后,截图保存在手机中便于使用。
现场确认地点:
昆明市西山区滇中路1号,青少年活动中心旁。
现场确认所需材料:
1、确认所需材料及顺序
①两张昆明市义务教育阶段招生入学系统打印的《昆明市主城区小升初报名信息确认表》需粘贴学生一寸免冠近照(蓝底、白底都可);
②小学生身份证明(身份证或户口册)原件及复印件;
③昆明学籍学生携带《小学生综合评价学籍档案手册》原件(成绩页加盖学籍学校校章)及复印件;
非昆明学籍学生携带《云南省小学生综合评价学籍档案手册》或当地教育行政部门统一颁布的小学生学籍档案手册原件(成绩页加盖学籍学校校章)及复印件;
装订材料须用A4纸打印或复印,以《昆明市主城区小升初报名信息确认表》为封面,按以上①—③点顺序整理后装订成册,不必做装饰。
2、特别说明
原件用于现场确认当天昆明滇池中学审核使用,不需要上交。复印件需要上交;
《昆明市主城区小升初报名信息确认表》需打印两份,需粘贴学生相同一寸免冠近照,确认当天,一份作为材料封面,另一份单独上交审核;
学生请自行携带碳素笔、2B铅笔、擦头进行现场确认信息采集。
注意事项:
学生本人未按时到场确认或因谎报、多报无法确认的,视为未确认,失去摇号及录取资格;
学生按查询系统分配的教室进行现场确认,同时欢迎家长进入校园参观;
学生现场确认及家长入校参观需提前打印《云南健康码》(彩色),5月15日确认当天上交昆明滇池中学,即可入校进行确认及参观。现场确认期间,请各位同学及家长全程佩戴好口罩;
现场确认结束后,由学生带回一份学校已经盖章的《昆明市主城区小升初报名信息确认表》,请家长妥善保存,该确认单作为后期录取的身份证明,若遗失则自动放弃学校录取机会;
因报名信息虚假经核实的,取消录取资格,并通知学生学籍所在校处理。
未尽事宜及后续安排在学校网站、微信公众号另行通知,请学生及家长密切关注学校招生情况。
云南衡水实验中学
为确保现场确认高效有序,衡实中(本部)、呈贡校区、西山校区、长外校区(云南长水外国语中学)会分批次、分时段进行现场确认工作。学校会根据家长报名时所填写的手机号,发送短信通知,请各位家长注意查收信息,并按学校短信通知的具体时间到校进行确认。
现场确认时间:
●衡实中(本部):5月11日—16日
8:30—12:00,14:00—18:00
●呈贡校区:5月15、16、22、23日
8:30—11:30,14:00—17:00
●西山校区:5月11日—16日
8:30—11:30,14:00—17:00
●云南长水外国语中学:5月15日—16日
8:30-11:30,14:00-17:00
现场确认地点:
●衡实中(本部)
昆明市滇池国家旅游度假区体院路1号云南衡水实验中学(本部)招生与升学中心办公室
●呈贡校区
昆明市呈贡区景明北路中段云南衡水呈贡实验中学1号门招生与升学中心办公室
●西山校区
昆明市西山区前卫街道拥金路云南衡水实验中学西山学校求真楼一楼招生与升学中心办公室
●云南长水外国语中学
昆明市呈贡区渔阳路7号云南长水外国语中学招生与升学中心办公室
现场确认所需材料:

注意事项:
●所提供材料必须真实有效,一旦发现材料虚假,一经核实,将取消录取资格并上报主管部门处理。
●未按时到场确认或因谎报、多报无法确认的,视为未报名。
●已录取学生因报名信息虚假,一经核实,取消录取资格,并通知学生学籍所在学校处理。
温馨提示:
●为做好疫情防控,请家长学生现场确认时佩戴口罩。
●确认所交材料按上述所列项目准备齐全。
●由于机动车不能进入校园,为避免拥堵,建议家长选择绿色出行。
海青外国语实验学校
现场确认时间:
5月15日(周六)
因防疫需要,为避免拥挤,学校错峰安排,分批次、分时段进行现场确认。现场确认的先后与录取结果无关。
为了有序地进行现场确认,按时到海青外国语实验学校一楼招生办公室办理,凡未在规定的时间到校办理确认手续的,视为未报名。
现场确认所需材料:
1.装订材料
现场确认须装订好以下材料并现场提交。装订材料须用A4纸打印或复印并按照以下顺序整理并装订。要求材料真实有效,无需过度装饰。
提供虚假报名材料经核实的,取消报名及录取资格、通知学生学籍所在学校并上报上级主管部门处理。


说明:以上材料请按顺序装订;材料仅用于学校建档准备,不作为录取依据。
2.其他材料

说明:以上材料不收,仅用于学校建档准备,不作为录取依据。
注意事项:
1.要求学生的父亲或母亲本人亲自到校进行报名的现场确认,不能由他人代替,孩子不需要到场。
2. 须带齐必须的材料,否则学校不予办理现场确认手续。
3.须按时进行现场确认。若有特殊情况,请在安排的确认时间到现场或提前向学校教务处说明情况。
4. 注意校外道路不能违章停车,请您尽量公交出行或将车辆停放在周边的停车场。
海贝中英文学校
现场确认时间:
5月11日(周二)
14:00—18:00;
5月12日-30日
09:00—17:30
截止时间:
2021年5月31日(周一)11:00
现场确认地址:
昆明滇池国家旅游度假区海贝中英文学校(海宏路公园1903)一楼大厅
现场确认所需材料:
1.身份证明
学生身份证明(身份证、户口册)原件及复印件1份(复印学生身份证正反面,户口册户主页、父亲、母亲及学生信息页1份 ),原件审核后退还,交复印件。
2.确认表
《昆明市主城区小升初报名信息确认表》1份(从昆明市义招网打印),确认表上家长、学生须签字确认,请在确认表上粘贴近期小一寸免冠证件照1张,底板颜色蓝色或白色均可。
3.学籍档案手册
昆明学籍或户籍的考生携带《昆明市小学生综合评价学籍档案手册》原件,省内其他州市或省外考生携带《云南省小学生综合评价学籍档案手册》或当地教育行政部门统一颁布的小学生学籍档案手册原件查验(有毕业小学公章并有相关负责人签字),交评价手册复印件。
4.其他材料复印件
学生本人获奖证书等其他材料复印件。
注意事项:
1.上交的材料请按上述1、2、3、4的顺序整理好,装在透明文件袋中;
2.请学生和家长提前在《昆明市主城区小升初报名信息确认表》上签字,家长携带相关材料到学校进行现场确认;
3.疫情期间,请家长佩戴口罩,进入学校之前主动配合工作人员出示“云南健康码”(绿码)+行程码+测体温+出示确认资料;
4.由于车辆不能进入校园,请家长将车辆停在校正大门海宏路两边的停车位;
5.所提供材料必须真实,一旦发现材料虚假,经核实,将取消录取资格。
云师大附属仁泽学校
现场确认时间:
为做好疫情防控,方便家长并减少人员聚集,现场确认的时间安排如下:5月17日—19日,8:30—12:00,14:00—18:00
现场确认地点:
云南师范大学附属仁泽学校教学楼二楼教务处
现场确认材料:
1.《昆明市主城区小升初报名信息确认表》1份(从昆明市义招网上打印并近期张贴近期证件照)。
注:《昆明市主城区小升初报名信息确认表》,在昆明市义务教育阶段招生入学系统报名成功后,即可打印。
2.学生身份证明(户口册原件及复印件/要复印首页、父母学生常住人口页,共四页)(原件审核后退还)
3.昆明学籍或户籍的考生携带《昆明市小学生综合评价学籍档案手册》原件,省内其他州市或省外考生携带《云南省小学生综合评价学籍档案手册》或当地教育行政部门统一颁布的小学生学籍档案手册原件及复印件。
昆明西南联大研究院附属学校
现场确认时间:

现场确认地点:
昆明西南联大研究院附属学校桢干楼(行政楼)2楼大厅(请从学校万青门,即1号门入校),家长进校后按所在区域排队进行确认。
现场确认所需材料:
1.在昆明义招网上报名时打印的《学生信息确认单》2份(需粘贴学生小一寸免冠近照,红蓝白底均可);
2.小学生身份证明(户口册)原件及复印件1份(注:只复印户主页、监护人页和学生本人页);
3.《小学生综合评价学籍档案手册》原件(需加盖学籍学校公章)及其四、五年级上、下学期和六年级上学期综合评定等相关页面复印件1份;
以上所有材料的原件及复印件按照1—3项的顺序整理齐全,复印件须装订。
注意事项:
1.学生所提供材料必须真实,相关材料需由所在小学相关负责人确认签字,并加盖所在小学公章。一旦发现材料虚假,学校将取消其录取资格。
2.已录取学生因报名信息虚假经核实的,取消录取资格,并通知学生学籍所在学校处理。
3.未按时完成现场确认的视为报名无效。
云大附中呈贡校区
现场确认时间:
5月15日(周六)
9:00—12:00
14:00—17:00
根据疫情防控的需要,为避免拥挤,学校错峰安排,分批次、分时段进行现场确认,现场确认的时间先后与录取结果无关。
请严格按照打印出来的《云大附中呈贡校区2021年初中招生现场确认表》安排的时间和要求,按时到云大附中呈贡校区体育馆进行现场确认。经现场确认后方视为报名确认成功,凡未按时到学校办理现场确认手续的,视为未报名。
现场确认所需材料:
现场确认须装订好相关材料并现场提交。
要求材料真实有效,无需过度装饰,请用A4纸打印或复印并按照以下顺序整理并装订。如提供虚假报名材料经核实的,取消报名及录取资格、通知学生学籍所在学校并上报上级主管部门处理。

说明:以上第1—3项材料请按顺序装订;材料仅用于学校建档准备,不作为录取依据。
注意事项:
1.为保证本次报名的现场确认工作的平稳、有序,请家长带齐通知要求的材料,严格按照《云大附中呈贡校区2021年初中招生现场确认表》下方规定的时间到学校体育馆内进行现场确认,学校的录取与现场确认的时间先后绝无关联。每个家庭只需一名家长(学生的父亲或母亲本人)携带身份证件到校进行报名的现场确认,不能由他人代替,孩子不需要到场;
2.根据疫情防控要求,所有车辆均不能驶入校园,为避免拥堵,建议家长绿色出行。如有驾车的家长,请按照下方提供的位置示意图并根据路线指示,将车辆停放在学校侧门外的玫瑰路上,并从侧门进入学校。请有序停放,严禁插队占道,车上留下联系方式,方便联系;
3.严格遵守疫情防控要求,所有人员必须按照工作人员要求,有序排队,佩戴口罩,出示有效期内的健康绿码,工作人员测量体温合格后方可进校;
4.请密切关注学校网站及微信公众号,未尽事宜另行通知。
云南民族大学附属中学
现场确认时间:
第一段
5月15日
8:30—12:00
第二段
5月15日
13:00—17:00
现场确认地点:
昆明市一二一大街134号云南民族大学附属中学行政楼前
现场确认所需材料:
1.小学生身份证明(户口册)原件及复印件1份(注:只复印户主页、监护人页和学生本人页);
2.在昆明市义招网上报名时打印的《学生信息确认单》2份(需粘贴学生小一寸免冠近照);
3.《小学生综合评价学籍档案手册》原件(成绩页加盖学籍学校校章)及其四、五、六年级相关页面复印件1份;(州市考生提供当地小学评价手册)
4.学生小一寸证件近照两张(照片背面注明学生姓名、毕业小学、报名序号)
以上所有材料的原件及复印件按照1—4项的顺序进行整理。
错误信息修改:
学生姓名、户籍类型、身份证号码错误提供户口本或者学生身份证原件及复印件一份。
现场确认需家长到场,并带齐相关材料。
*以上信息以学校官方最终公布为准
来源:各学校官微官网 昆明教育
原标题:《@小升初家长 网络报名后别忘了现场确认 多所学校现场确认时间公布》

