最新!成都这些区幼儿园入学指南
近日
四川天府新区、成都高新区
锦江区、青羊区、武侯区、成华区
2021年幼儿园招生公告陆续出炉
小布带你来看看
今年幼儿园的招生计划和日程安排
↓↓↓
四川天府新区
根据成都市教育局《关于做好2021年幼儿园招生工作的通知》(成教函〔2021〕34号)精神,结合新区实际,制定四川天府新区2021年幼儿园小班入园指南。
一、片区划分
结合适龄幼儿人数、现有园所资源,参照街道行政区域将新区划分为8个招生片区。华阳街道和万安街道为1个片区,其余7个街道各为1个片区。
A片区服务范围为华阳街道和万安街道辖区;B片区服务范围为正兴街道辖区;C片区服务范围为兴隆街道辖区;D片区服务范围为煎茶街道辖区;E片区服务范围为新兴街道辖区;F片区服务范围为永兴街道辖区;G片区服务范围为籍田街道辖区;H片区服务范围为太平街道辖区。
二、公办、普惠性民办幼儿园招生
招生对象
各片区公办、普惠性民办幼儿园根据本年度招生计划,优先招收年满3周岁(即2017年9月1日至2018年8月31日期间出生)户籍在本片区的幼儿入园。
报名材料
新区户籍适龄幼儿法定监护人本人身份证原件、复印件,幼儿户口簿原件、复印件(需提供户口簿首页、监护人页、幼儿页)。
办理流程
各片区街道政务服务中心、社区、幼儿园利用门户网站、微信公众号、政务公开栏、园所公示栏等发布招生公告。
▪ 报名登记
A片区(华阳万安)户籍适龄幼儿法定监护人登录“四川天府新区招生入学管理平台”(网址:http://221.237.107.116:20202/)进行网上报名。其余7个片区户籍适龄幼儿法定监护人,到所属片区的街道指定报名点进行报名登记。
▪ 资格确认
A片区(华阳万安)户籍适龄幼儿法定监护人持本人身份证和幼儿户口簿的原件、复印件(需提供户口簿首页、监护人页、幼儿页),到网上选报的幼儿园进行资格确认,并现场签定《诚信承诺书》。其余7个片区的幼儿园根据实际情况,做好现场资格确认工作。各幼儿园当场告知家长资格确认结果。
▪ 组织录取
A片区(华阳万安)的公办、普惠性民办幼儿园,若幼儿报名数超过招生计划数,则实行电脑随机录取;未超过招生计划数,则直接录取全部报名幼儿。其余7个片区按规定要求严格开展录取工作。
▪ 公示名单
各片区幼儿园张榜公示拟录取新生名单。A片区(华阳万安)户籍适龄幼儿法定监护人可登录“四川天府新区招生入学管理平台”查看录取结果。
▪ 入园登记
被录取的户籍适龄幼儿法定监护人持本人身份证和幼儿户口簿原件,在规定时间内到录取幼儿园办理新生入园登记。
三、民办幼儿园招生
招生对象
各片区民办幼儿园根据本年度招生计划,优先招收年满3周岁(即2017年9月1日至2018年8月31日期间出生)户籍在本片区的幼儿入园。
报名材料
户籍适龄幼儿法定监护人本人身份证原件、复印件,幼儿户口簿原件、复印件(需提供户口簿首页、监护人页、幼儿页)。
招生方式
实行备案制,依法自主招生,接受社会监督。各民办幼儿园于6月19日前将相关材料报所属街道初审,各街道于6月23日前将初审后的材料报社区治理和社事局复审。
四、日程安排
第一批次:公办幼儿园招生
第二批次:普惠性民办幼儿园招生
五、天府新区幼儿园一览表



▲上下滑动查看六、咨询地址及电话
四川天府新区教育考试中心
地址:天府大道南段2028号2023室
联系电话:028-61654302
A片区(华阳街道和万安街道辖区)
四川天府新区华阳政务服务中心
地址:华阳街道南湖路53号
联系电话:028-68351919
四川天府新区万安政务服务中心
地址:万安街道万安路西段191号
联系电话:028-85611990
B片区(正兴街道辖区)
四川天府新区正兴政务服务中心
地址:正兴街道顺圣路198号
联系电话:028-85674699
C片区(兴隆街道辖区)
四川天府新区兴隆政务服务中心
地址:兴隆街道瓦窑南二街208号
联系电话:028-85615477
D片区(煎茶街道辖区)
四川天府新区煎茶政务服务中心
地址:煎茶正溪下街19号
联系电话:028-85699339
E片区(新兴街道辖区)
四川天府新区新兴政务服务中心
地址:新兴街道凉水村1组306号
联系电话:028-85895670
四川天府新区新兴政务服务分中心
地址:新兴街道白沙社区白沙街39号
联系电话:028-85614509
F片区(永兴街道辖区)
四川天府新区永兴政务服务中心
地址:永兴街道簧筱新村广场
联系电话:028-85661599
四川天府新区永兴政务服务分中心
地址:永兴街道三星场社区正街30/32/34号
联系电话:028-85660200
G片区(籍田街道辖区)
四川天府新区籍田政务服务中心
地址:籍田街道蔡堰社区5组39号
联系电话:028-85693920
四川天府新区籍田政务服务分中心
地址:籍田街道林溪社区思源路120号
联系电话:028-85690678
H片区(太平街道辖区)
四川天府新区太平政务服务中心
地址:太平街道富民街19号
联系电话:028-85663047
四川天府新区太平政务服务分中心
地址:太平街道合江场社区莓仙路84号
联系电话:028-85668168
七、重要提示
新区公办、普惠性民办幼儿园分两个批次确定学位,凡前批次已确定学位的适龄幼儿不再参加以后批次的学位确定。
适龄幼儿法定监护人须按规定进行信息采集和资格确认,未按规定进行信息采集或资格确认的,视为自动放弃报名资格。适龄幼儿法定监护人存在虚报、谎报、瞒报等违规行为的,一律取消该幼儿相应批次的报名资格。
社区治理和社事局将对违规宣传、违规招生、弄虚作假的幼儿园予以严肃查处。若发现各办理点存在违纪违规行为,可拨打监督、举报电话:028-68772822。
本入园指南仅限2021年有效。
成都高新区
成都高新区2021年公办幼儿园
招生工作启动
全区82所公办幼儿园
服务范围、招生人数等信息公布
2021年成都高新区公办幼儿园招生计划一览表













▲上下滑动查看招生对象
2021年,成都高新区各公办幼儿园将根据招生计划优先招收年满3周岁(即2017年9月1日—2018年8月31日间出生)户籍在幼儿园服务范围内的幼儿入园。之后如有空余学位,可招收其他幼儿。
注意事项
1. 幼儿户籍原则上需在成都高新区。
2. 符合在蓉外籍适龄儿童、在蓉港澳台适龄儿童、进藏干部职工子女等入园政策的,于2021年5月20日前将文件要求的申报材料交至成都高新区管委会三楼政务大厅社会发展和社会事务类综合窗口,进行信息审核,同时仍须网上报名。
3. 符合在省疫情防控指挥部公布的定点医院直接参与救治新冠肺炎患者的一线医务工作者子女、支援湖北医疗队全体人员子女、成都市疾控中心参与疫情防控的一线疾控人员子女、人才子女、公安英烈和因公牺牲伤残公安民警子女等相关优待政策的,于2021年5月20日前将文件要求的申报材料交至成都高新区管委会三楼政务大厅社会发展和社会事务类综合窗口,进行信息审核。
4. 符合军人子女、消防救援人员子女等相关优待政策的,按相关规定办理。
5. 因区域调整,高新西区幼儿园服务范围以幼儿园公告为准。
报名流程
一、查看招生公告
5月10—14日,成都高新区官方网站(http://www.cdht.gov.cn)、“成都高新”微信公众号、街道、社区、公办幼儿园公示栏将发布公办幼儿园招生公告,公布幼儿园的名称、地址、招生计划、报名条件、报名时间等信息。
二、 进行网上报名
5月17日9:00—21日18:00,幼儿父(母)或其他法定监护人可登录成都高新区幼儿园网上报名系统(网址:gxxq.cdzk.org),注册报名,并按要求填写真实信息(与证件信息一致,注意区分必填项和选填项)。
注意事项>>
1.须选报服务幼儿户籍所在街道的公办幼儿园(只能选报一所)。
2.若双胞胎(多胞胎)选择同一所幼儿园登记的, 监护人可自愿选择以下方式之一报名:
①使用不同身份证分别参加报名,录取结果互不相关;
②使用其中一人身份证绑定其他子女共同参加报名,若该身份证所属子女被录取,被绑定其他子女一同录取,反之, 若该身份证所属子女未被录取,被绑定其他子女也未被录取。
3.多子女家庭参加公办幼儿园报名,监护人可自愿申请“二孩捆绑”报名,即家庭中1名或多名符合2021年公办幼儿园招生条件的幼儿被录取,则另1名或多名2018年9月1日—2020年8月31日期间出生的不同龄成都高新区户籍幼儿也视为被录取,待符合年龄要求后可直接录取入园,与当年入园子女应保证在同一幼儿园就读至少一年;反之,被“二孩捆绑”子女视为已参加报名但未被录取,将不再参加符合入园年龄要求当年的公办园网上招生。
4.有多报、虚报、谎报、瞒报的,一律取消录取资格。幼儿资格审核不符、提供虚假资料的,一律取消录取资格。所填报名信息逾期不得修改。
三、现场确认报名资格
5月22日—23日9:00-17:00,幼儿父(母)或其他法定监护人持本人身份证原件、复印件,适龄幼儿户籍证件(户口簿)原件、复印件等材料,到网上选报的幼儿园进行现场资格确认,幼儿园审验证件后当场告知确认结果。
注意事项>>
如选报了非优先服务其户籍所在街道的幼儿园,现场资格确认结果为“不合格”,同时也不能再在本次网上报名中转报其他公办幼儿园。
四、公布录取名单
5月31日,各公办幼儿园张榜公示本园拟录取的新生名单。适龄幼儿法定监护人可到报名的幼儿园或者登录网上报名系统查看录取结果。
注意事项>>
1.如出现某幼儿园报名数大于学位计划数,则采取随机派位方式录取(选调2名家长代表现场监督);对于未被录取的幼儿,由成都高新区教育文化和卫生健康局会同街道办事处、社区及幼儿园,根据区内幼儿园学位余缺情况,开展幼儿入园的指导和服务工作。
2.如幼儿未被公办幼儿园录取,可自行选择参与成都高新区普惠性或其它民办幼儿园,根据其招生公告,报名入园。
3.如随机派位工作顺利开展,录取名单或提前公布,届时请家长关注幼儿园门口公示栏。
新生入园
6月5日—6日,公办幼儿园办理新生入园报到手续。逾期未到园报到,视为主动放弃公办幼儿园学位。
新生幼儿家长持以下材料
1.父母(或其他法定监护人)身份证原件及复印件;
2.幼儿户口簿原件及复印件(户口薄的首页、户主页、幼儿页);
3.幼儿预防接种证及入园体检报告:
家长及时带幼儿和《预防接种证》到幼儿园所属的社区卫生服务中心预防接种门诊报到,由专业的预防接种医生对预防接种证进行查验。
▶若已完成接种的,预防接种门诊开具“儿童入园、入学预防接种证查验证明”(以下简称查验证明)并盖章。
▶若未完成接种的,在暑假期间提前进行补种疫苗,补种完成后开具查验证明。没有预防接种证的儿童,预防接种门诊通过电脑查询档案获取信息,进行补证、补种。
▶若通过电脑不能查询档案获取信息的,家长到儿童原疫苗接种地点补录资料。开学时,家长向幼儿园上交《预防接种证》和查验证明。
▶幼儿入园体检可在成都市范围内的妇幼保健机构或有入园体检资质的医疗机构完成。
4.幼儿园要求的其他相关材料。
其他事项
一、根据《成都市发展和改革委员会 成都市教育局成都市财政局关于加强成都市幼儿园收费管理的通知》(成发改收费〔2012〕963号)文件规定,中心城区公办幼儿园保教费标准为:一级园650元/生·月,二级园600元/生·月,三级园500元/生·月。伙食费按实结算。选择报名高新区公办幼儿园视为已知并接受上述内容。
二、2021年新开办公办幼儿园的报名咨询、现场资格审核等事项的具体安排,以幼儿园所属街道办事处公布的信息为准。
三、关于2021年新开办公办幼儿园的入园时间,因疫情、建设、移交、装修等因素可能延迟开园,具体开园时间以幼儿园通知为准,选择报名该园视为已知并接受上述内容。
四、如上级对幼儿园有新的政策、要求,以最新政策为准。
五、如需帮助,可与成都高新区各街道办事处民生服务办公室、成都高新区教育文化和卫生健康局教育处联系。具体联系方式如下:
锦江区根据《幼儿园工作规程》(中华人民共和国教育部令第39号)、《成都市幼儿园管理办法》(成都市人民政府令第183号)及《成都市教育局关于做好2021年幼儿园招生工作通知》(成教函〔2021〕34号)有关要求,现将成都市锦江区2021年教办幼儿园招生有关工作公告如下:
登记对象
2017年9月1日—2018年8月31日(含当天)出生的锦江区户籍小班幼儿。
招生原则
公平公开
区属教办幼儿园向社会公开登记时间、计划学位、登记程序和招生登记结果,接受社会监督。
免试入园
区属教办幼儿园不得以任何形式进行入园、编班测试,不得以开设特色班、实验班等形式变相遴选生源,不得拒绝具有接受普通教育能力的残疾适龄幼儿就读。
招生登记程序
1.发布公告
5月10日—14日各幼儿园发布公告。
2.网上登记
5月17日9:00—5月21日17:00进行网上报名登记(每个幼儿只能选择1所锦江区内招生登记的教办幼儿园进行网上登记)。幼儿法定监护人可通过登录锦江区教办幼儿园报名登记系统(http://jjxq.cdedu.com),或通过登录锦江区教育局官方网站(http://www.cdjinjiang.gov.cn/jjq/jyj/jyj.shtml)提供的链接进入锦江区教办幼儿园报名登记系统为幼儿进行网上报名登记。
3.现场资格确认
5月22日—5月23日幼儿法定监护人持相关资料到网上登记的幼儿园进行现场资格确认。
4.资格审核公示
5月24日-5月27日各幼儿园公示资格审核结果。
5.微机派位
若符合条件的报名幼儿数小于计划学位数,幼儿园则全数录取;若符合条件的报名幼儿数大于计划学位数,则采取微机派位方式录取。微机派位现场将邀请公证人员、纪检人员、家长代表、街道代表、社区代表和园长代表等观摩、监督(关于微机派位的详细说明详见各幼儿园公告)。
6.公示录取名单
5月28日—6月3日各幼儿园公示新生录取名单。幼儿法定监护人也可登录网上报名登记系统查询幼儿录取结果。
7.新生办理报名手续
6月7日—6月11日录取新生报名注册。
其他事项
1.教办幼儿园保教费按照物价部门制定的统一标准收取,伙食费按月收取,据实结算。
2.每个幼儿只能选择1所锦江区内招生登记的教办幼儿园进行网上登记,有多报、虚报、谎报、瞒报的,一律取消录取资格。
3.若双胞胎(多胞胎)选择同一所教办幼儿园登记的,由法定监护人在现场资格确认时,自愿选择微机派位方式,即选择分别使用流水号进行独立微机派位或选择共用1个流水号进行捆绑微机派位。
4.“多子女家庭”中除当年入园的适龄幼儿外,还有在2018年9月1日-2020年8月31日(含当天)出生的锦江区户籍幼儿,幼儿监护人可自主选择为其进行捆绑报名。即同一家庭中符合2021年教办园招生条件适龄幼儿完成登记后,在现场资格确认时,家庭中其他在2018年9月1日-2020年8月31日(含当天)出生的锦江区户籍幼儿可与其选择同一所教办园捆绑报名。(详见教办园招生问题解答)。
5.按照《幼儿园工作规程》的规定,幼儿园每年组织一次集中公开招生。
6.符合条件的军人、高层次人才、抗疫医务人员、消防救援队伍等的子女入园,按照相应政策执行。
7.本公告的最终解释权归锦江区教育局。
咨询电话:028-84557353
地址:锦江区三官堂街13号
附件1
成都市锦江区2021年教办幼儿园
招生流程图
1.发布招生公告
时间:5月10日—5月14日
内容:各幼儿园发布招生公告。公告内容包含幼儿园名称、计划学位、登记时间、登记程序等信息。
2.网上登记
时间:5月17日9:00—5月21日17:00
内容:幼儿法定监护人可通过登录成都市锦江区教办幼儿园网上报名系统报名登记。
3.现场资格确认
时间:5月22日—5月23日
内容:幼儿法定监护人持招生公告要求的相关资料到所报幼儿园进行现场资格确认。
4.资格审核公示
时间:5月24日—5月27日
内容:各幼儿园公示资格审核结果。
5.公示录取名单
时间:5月28日—6月3日
内容:各幼儿园公示新生录取名单。同时,幼儿法定监护人也可登录网上报名登记系统查询幼儿录取结果。
6.办理入园手续
时间:6月7日—6月11日
内容:6月7日—6月11日期间按照幼儿园安排,录取新生报名注册。
附件2
成都市锦江区2021年教办幼儿园
信息一览表

青羊区根据《幼儿园管理条例》《幼儿园工作规程》《幼儿园教育指导纲要(试行)》《国务院关于当前发展学前教育的若干意见》(国发〔2010〕41号)《成都市幼儿园管理办法》(成都市人民政府令第183号)等相关文件要求,现将青羊区教办幼儿园2021年招生有关工作公告如下:
一、招生原则
(一)招生划片范围
区属教办幼儿园根据招生计划和划片范围,统一招收小班(2017年9月1日——2018年8月31日,含当天)出生的青羊区户籍幼儿入园(具体划片范围见附件5)。
(二)免试入园
区属教办幼儿园不得以任何形式进行入园、编班测试,不得以开设特色班、实验班等形式变相遴选生源,不得拒绝具有接受普通教育能力的残疾适龄幼儿就读。
(三)公开公平
完善招生公示制度,各幼儿园按照区教育局统一安排,向社会公开招生时间、招生计划、招生范围、招生办法和招生结果,严格按政府定价收费,接受社会监督。
二、具体招生程序
(一)发布招生公告
4月20日—5月14日,在部分主流媒体、青羊区教育局门户网站(www.cdqingyang.gov.cn/qyqjyj/)“信息公开—招生信息”专栏、青羊教育微信公众号和各教办幼儿园公示栏发布招生公告,公布幼儿园的名称、地址、招生计划、招生范围、报名条件、报名时间及收费标准等信息。
(二)登记
5月17日—5月21日(每日9:30—12:00和13:00—16:30),由适龄幼儿法定监护人持:适龄幼儿与监护人同一户籍的本市居民户口簿和监护人身份证原件、复印件,到招生范围的幼儿园进行现场登记,填写统一的《2021年青羊区教办幼儿园新生报名登记表》《2021年青羊区教办幼儿园多子女家庭新生报名登记表》和《诚信承诺书》(附件2、3、4),取得幼儿微机派位的流水号。
(三)资格审核及公示
5月24日,汇总各教办幼儿园报名幼儿信息,对所有报名登记幼儿的信息进行核查。对不符合报名条件的、多报、虚报、谎报、瞒报的,一律取消录取资格。
5月24日—5月27日,公示资格审查结果。各教办幼儿园公示栏公示取得微机派位资格的幼儿名单及流水号。同时,公示需要进行微机派位的幼儿园及还有剩余学位的幼儿园。
(四)微机派位
若符合条件的报名幼儿数小于计划学位数,幼儿园则全数录取,剩余学位可招收其他适龄幼儿。若符合条件的报名幼儿数大于计划学位数,则采取微机派位方式录取。5月28日,组织微机派位(地点待定),届时将邀请公证人员、纪检人员、家长代表、街道代表、园长代表和新闻媒体等观摩、监督录取现场。
(五)公示录取结果
5月31日—6月4日,公示录取名单。
(六)新生报名
6月10日—6月11日,新生报名登记注册。新生幼儿家长持以下所有资料到幼儿园报名注册,逾期视为放弃学位。
1. 父母(或其他法定监护人)身份证原件及复印件;
2. 幼儿户口簿原件及复印件(户口簿的首页、户主页、幼儿页);
3. 《2021年青羊区教办幼儿园新生报名登记表回执单》。
三、其他事项
(一)教办幼儿园保教费按物价部门制定的统一标准收取,伙食费据实收取、按实结算。
(二)多胞胎、多子女家庭报名时,家长可自愿选择多胞胎、多子女绑定录取。多子女家庭家长可自愿提出申请未达入园年龄的其他子女与当年入园子女就读同一幼儿园,未入园子女与当年入园子女应保证在同一幼儿园就读至少一年。
(三)符合条件的军人子女于2021年5月15日前到成都警备区政治工作处办理资格审核手续,逾期不予办理。
(四)符合其它相关入学政策的适龄儿童(港澳台、外籍适龄儿童、进藏干部职工子女、高层次人才子女、公安英模和因公牺牲伤残警察子女、国家综合性消防救援队伍人员子女、直接参与救治新冠肺炎患者的一线医务工作者子女等),均按相应政策执行。
(五)按照《幼儿园工作规程》的规定,区教育局每年秋季组织一次统一招生。幼儿园平时如有缺额,实行自主招生,在不超过规定人数限额的前提下,由幼儿园和家长双向选择。
(六)新建幼儿园具体开园时间根据建设方实际施工进度而定,可能延迟开园,请家长酌情选择。
(七)如有异议,可向青羊区教育局学前教育科反映。
(八)本公告的最终解释权归青羊区教育局。
联系电话:028-86630215
地址:青羊区瑞联路151号
附件1
成都市青羊区2021年教办园
招生工作流程图
发布招生公告
时间:4月20日—5月14日
发布公告:在部分主流媒体、青羊区教育局门户网站(www.cdqingyang.gov.cn/qyqjyj/)“信息公开—招生信息”专栏、青羊教育微信公众号和各教办幼儿园公示栏发布招生公告。公布幼儿园名称、地址、招生计划、招生范围、报名条件、报名时间及收费标准等信息。
登记
时间:5月17日—5月21日 (每日9:30—12:00和13:00—16:30)
报名地点:各教办幼儿园
需准备的报名材料:适龄幼儿与监护人同一户籍的本市居民户口簿和身份证原件、复印件,到选报的幼儿园进行现场登记。幼儿园当场告知家长幼儿报名流水号。
资格审核及公示
时间:5月24日—5月27日
地点:各教办园公示栏公示取得微机派位资格的幼儿名单及流水号、需要进行微机派位的幼儿园及还有剩余学位的幼儿园。
微机派位
时间:5月28日
地点:待定
公示录取名单
时间:5月31日—6月4日
张榜地点:各教办幼儿园公示栏、青羊区教育局门户网站、青羊教育微信公众号。
备注:幼儿园同时张榜说明办理新生入园手续的要求。
办理新生报名
时间:6月10日—11日
办理地点:各教办幼儿园
附件5
2021年青羊区教办幼儿园
招生计划表
武侯区根据《幼儿园工作规程》(中华人民共和国教育部令第39号)《成都市幼儿园管理办法》(成都市人民政府令第183号)等相关文件要求,结合区域实际,现将成都市武侯区2021年教办幼儿园(含其他部门办的玉林实验幼儿园、教办幼儿园办园点,下同)招生有关工作公告如下:
基本原则
公开公平公正、免试入园。
招生对象
户籍在武侯区的适龄幼儿。
小班:出生日期在2017年9月1日—2018年8月31日;
中班:出生日期在2016年9月1日—2017年8月31日;
大班:出生日期在2015年9月1日—2016年8月31日。
(说明:中、大班针对未就读教办幼儿园及办园点的幼儿)
选报要求
符合报名条件的武侯户籍适龄幼儿可在全区所有教办幼儿园(含其他部门办的玉林实验幼儿园、教办幼儿园办园点)中选报1所;多子女家庭(双胞胎、多胞胎或符合条件的“二孩家庭”)(详见“问题解答”)由监护人按照每名幼儿限报1所教办园的原则,自主选择同所或不同教办园进行报名,选择同一所教办园的,由监护人自主选择摇号方式,即共用1个流水号进行捆绑摇号或分别使用流水号进行单独摇号。
日程安排
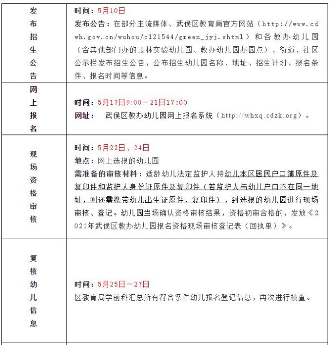
(一)5月10日发布招生公告。
(二)5月17日9:00—21日17:00统一网上报名。适龄幼儿监护人可通过登录进入武侯区教办幼儿园网上报名系统(http://whxq.cdzk.org),或通过登录武侯区教育局官方网站(http://www.cdwh.gov.cn/wuhou/c121544/green_jyj.shtml)提供的链接进入网上报名系统。系统在报名截止时(5月21日17:00)自动按顺序生成报名流水号(此号用于参加微机派位)。过时不补报,所填报名信息逾期不得修改。
(三)5月22日、24日现场资格审核。适龄幼儿1名法定监护人持户口本、身份证原件及复印件(若监护人与幼儿户口不在同一地址,则还需携带幼儿出生证明原件、复印件),到网上选报的幼儿园进行现场资格审核(现场审核根据流水号分时段进行,具体时间段以报名系统公布为准,请家长按照幼儿园疫情防控相关要求,主动出示健康码,若不出示或无健康码人员不得进入园内),不符合条件或未进行现场审核的幼儿,报名流水号作废,不进入微机派位系统。
(四)5月25日—27日复核幼儿信息。区教育局学前科汇总所有符合条件幼儿报名登记信息,再次进行核查,对不符合报名条件,有多报、虚报、谎报、瞒报的,一律取消录取资格,报名流水号作废。
(五)5月28日微机派位录取。若报名资格审核合格数小于或等于所报幼儿园学位计划数,则全数录取,剩余学位报名方式与微机派位结果同时公布在网上报名系统。若报名资格审核合格数大于所报幼儿园学位计划数,则采取微机派位方式录取。5月28日,区教育局统一组织微机派位(地点待定),届时将邀请公证人员、纪检(监察)人员、园长、家长代表、街道代表和新闻媒体等观摩、监督微机派位现场。
(六)5月28日16:00公布录取结果。武侯区教育局官方网站、“武侯教育”微信公众号、教办幼儿园网上报名系统及各幼儿园公示录取结果。公示期3天(5月28日—5月30日)
(七)6月3日—4日办理入园登记。
入园时间
原则上,9月正式入园,部分新建幼儿园因建设、移交等因素,可能延迟入园。
其他
符合条件的军人、消防、公安英烈、经省级以上部门认定的高层次人才、进藏干部职工等特殊人员子女入园,按照有关规定执行。
军人于2021年5月15日前到成都警备区政治工作处办理资格审核手续,逾期不予办理;其他特殊人员于2021年5月22日(周六)上午持相关证明材料到区教育局办理资格审核手续。
特别说明
若受疫情影响需调整报名或入园时间,届时会通过武侯区教育局官方网站及“武侯教育”微信公众号、新浪微博公布。
本公告的最终解释权归成都市武侯区教育局。
咨询电话:028-85061707
地址:成都市武侯区黉门街29号
成都市武侯区2021年
教办园招生工作流程图

成都市武侯区2021年教办幼儿园招生计划表



成华区按照《成都市幼儿园管理办法》(成都市人民政府令第183号)的精神,结合区域实际,现将成华区2021年教办幼儿园招生有关工作公告如下:
招生原则
公开、公平、公正的原则。区教育局及招生幼儿园通过多种形式向社会公布招生信息,严格招生入学过程的监督管理,做到报名到录取全程全面公开,接受社会监督。
招生条件
成华区户籍且年满3周岁的幼儿(即2017年9月1日—2018年8月31日间出生,含当天)。
招生计划
目前,共有68所教办园(含办园点),提供学位6500个。
▲点击图片查看大图
招生方式
网上报名、微机摇号。
招生程序
1.发布公告。
5月10日,通过“成华教育”微信公众号、幼儿园微信公众号/网站发布招生公告,同时在幼儿园张贴招生公告。
2.网上报名。
5月17日9:00-21日17:00,登录服务平台http://chxq.cdzk.org,进行网上报名。
1名幼儿限报1所幼儿园。有多报、虚报、谎报、瞒报的,一律取消录取资格。所填报名信息逾期不得修改。
▶ 双胞胎或多胞胎报名方式(家长自主选择):
方式一:捆绑摇号。只能共用1个报名流水号,捆绑参与微机摇号,若该号摇中则均被录取。
方式二:独立摇号。每名幼儿分别取得报名流水号,独立参与微机摇号,以各自摇号结果确定是否被录取。
▶ 多子女家庭报名方式(家长自主选择):
“多子女家庭”,即一个家庭有两名或多名2017年9月1日—2020年8月31日期间出生的不同龄成华区户籍幼儿。
方式一:捆绑摇号。“多子女家庭”监护人可在了解清楚报名原则的前提下,自主选择幼儿园进行报名。在线下资格审核时,监护人可为子女自主选择同一所教办幼儿园进行捆绑报名,即如果其中一名或多名符合2021年教办园招生条件的幼儿被录取,则另一名或多名不同龄幼儿也视为被录取,待符合年龄要求后可直接录取入园;若其中一名或多名符合2021年教办园招生条件的幼儿未被录取,则另一名或多名不同龄幼儿视为已参加报名未被录取,将不能再参加符合入园年龄要求当年的教办园招生。
方式二:独立摇号。如“多子女家庭”监护人不选择捆绑报名,则另一名或多名不同龄幼儿符合入园年龄要求后,正常参加当年的教办园招生即可。
3.现场审核。
审核时间:5月22日9:00-12:00,14:00-17:00。
审核地点:网上报名的幼儿园(新建幼儿园审核地点以幼儿园通知为准)。
办理人员:幼儿父(母)或其他法定监护人
所需材料:
(1)幼儿父(母)或其他法定监护人身份证原件、复印件1份;
(2)幼儿户口簿原件、复印件1份;
(3)《成华区2021年教办幼儿园报名登记表》(附件2)和《诚信承诺书》(附件3)(家长自行下载打印);
双胞胎或多胞胎幼儿家长在《诚信承诺书》上向幼儿园确认独立摇号或捆绑摇号的报名方式。
(4)“多子女家庭”如选择捆绑摇号方式,须填写《“多子女家庭”幼儿入园政策知情同意书》。
资格审核不符、提供虚假资料的,一律取消资格。幼儿园应当场告知家长资格审核结果。
注:现场审核,分时段进行,请家长根据幼儿园通知,按疫情防控要求按时前往。
4.审核合格名单公示。
5月24日-26日对审核合格名单在报名幼儿园微信公众号/网站、现场进行公示。家长也可通过网上报名系统查询。
5.微机摇号。
5月27日进行微机摇号。若幼儿报名数大于幼儿园招生计划数,采取家长代表参与微机摇号方式录取(地点待定)。摇号工作由公证处现场公证,纪检部门监督,家长代表参与,并全程摄像。
因疫情原因,本次招生仅邀请按报名系统生成且资格审核合格先后顺序中间1或2位家长代表到现场参与摇号工作。
6.录取名单公示。
5月28日,拟录取名单在报名幼儿园微信公众号/网站、现场进行公示。家长也可通过网上报名系统查询。
7.入园登记。
经公示无异议后,根据幼儿园通知,到园登记确认,办理入园手续。由幼儿父(母)或其他法定监护人持家长身份证原件、复印件(1份),幼儿户口簿原件、复印件(1份),到园登记确认,办理入园手续。如无特殊情况,未在幼儿园规定时间内登记确认的视为放弃入园资格。
其他注意事项
(一)资格审核工作贯穿招生工作始终,幼儿资格审核不符、提供虚假资料的,一律取消资格。
(二)东城映象配套幼儿园(12幼领办)、中车产业城配套幼儿园(28幼领办)、东林四组配套幼儿园(24幼领办)、北湖秀水片区配套幼儿园(24幼领办)、熊猫大道东南侧配套幼儿园(24幼领办)、东方新城二期配套幼儿园(27幼领办)、新山二组配套幼儿园(28幼领办)以上新建点位计划秋季开园,实际开园时间根据建设方实际施工进度而定,可能延迟开园,请家长根据自身实际进行选择。
(三)40中改建办园点(27幼领办)、兴城嘉苑二期改建办园点(12幼领办)是成华区为扩大公办幼儿园学位供给,利用既有建筑改建公办幼儿园办园点,实际开园时间根据建设方实际施工进度而定,可能延迟开园,家长可根据自身实际进行选择。
(四)本公告的最终解释权归成华区教育局。如需咨询,请致电成华区教育局学前与终身教育科。
咨询电话:028-84329876
地址:成都市建设南新路59号成华区教育局
转发,收藏
综合天府教育发布、成都高新、锦江教育
武侯教育、青羊教育、成华教育
原标题:《最新!成都这些区幼儿园入学指南》

