重磅!翔安区行政区划调整!
2021-04-24 17:57
福建
东南网是由中共福建省委宣传部主管、福建日报报业集团主办的福建官方新闻门户网站。
今天上午九点
红绸布被拉下
“民安街道”正式授牌
这标志着翔安区行政区划调整正式落地
调整落地后
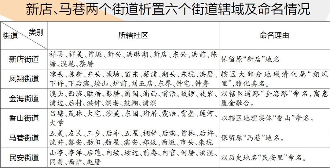
翔安区从原本的新店、马巷两个街道
析置新店、凤翔、金海、
香山、马巷、民安六个街道
调整前:3街2镇
调整后:7街2镇
授牌后,六个街道办事处正式启动运转。行政区划调整后,翔安区辖7街2镇,即新店、凤翔、金海、香山、马巷、民安和大嶝共七个街道,内厝和新圩共两个镇。各办事处地址和联系电话
新店街道办事处
翔安区顶曾路360号4-6层(原新店镇政府办公场所内) 7081151
凤翔街道办事处
翔安区宋洋一里28号(新店保障房地铁社区内) 7882555 (临时办公地点)
金海街道办事处
翔安区鸿翔西路1888号2层、4层(翔安区三创中心内) 7067111
香山街道办事处
翔安区顶曾路360号2-3层(原新店镇政府办公场所内) 7880982 (临时办公地点)
马巷街道办事处
翔安区巷南路158号(原马巷镇政府办公场所) 7061420
民安街道办事处
翔安区莲亭路805号(翔安区数字经济产业园内) 7888798
记者注意到,通往莲亭路805号民安街道办事处的沿途都已设置了清晰连贯的新指示牌,高德地图软件上也可以搜索到具体定位。
新街道的便民服务中心也已启动运行,居民已取号在等待办理相关业务。
原标题:《重磅!翔安区行政区划调整!》
特别声明
本文为澎湃号作者或机构在澎湃新闻上传并发布,仅代表该作者或机构观点,不代表澎湃新闻的观点或立场,澎湃新闻仅提供信息发布平台。申请澎湃号请用电脑访问https://renzheng.thepaper.cn。

