我为群众办实事丨@内河船员 这份体检指南请您查收
关于新版内河船员体检表
您还在担心什么?
这份体检指南请您查收
《〈中华人民共和国内河船舶船员适任考试和发证规则〉实施办法》( 海船员〔2021〕46号)于2021年2月9日发布生效。
新版规则实施办法对于内河船舶船员办证影响最大的就是更改了体检表的样式,新增了体检项目。船员朋友听说新的体检表特别复杂,由原来的一张纸,变成现在的四张纸,还新增了体检项目,有了新的岗位健康要求,连填写要求都不一样了,船员朋友表示一脸懵圈。
这里,小编来为你解开心中的迷惑。只要按小编这里说的去做,面对新版的体检表,你不必那么担忧。
哪 里 有 新 版 体 检 表?
体 检 表 下 载
关注韶关海事公众号→进入公众号→点击左下角“政务公开”菜单→点击“办事指南”→选择“船员管理”→打开“船员管理类办事指南”→文章底部有“相关申请书及填写模板”→扫描该二维码进入下载页面→找到“内河船舶船员健康体检表(新体检表)”→点击下载。
体 检 表 填 写 范 例
体 检 表 第 一 页
1、填写船员基本信息,勾选任职部门。
2、服务船员是指厨师、客船的服务员等,这类船员体检时要增加大便细菌培养检查。

体 检 表 第 二 页
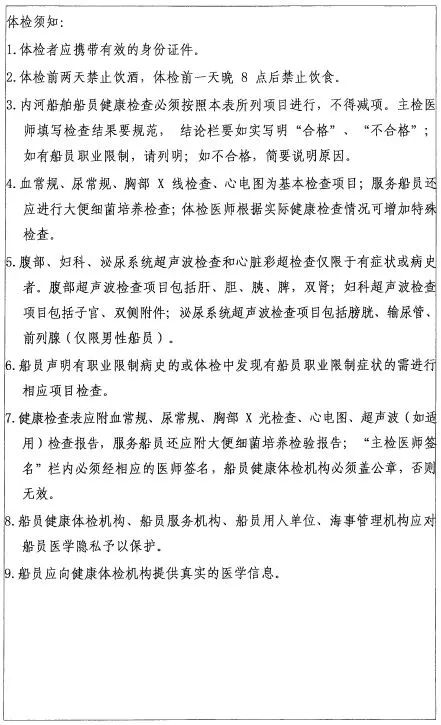
第二页为体检须知,这一页不需要填写和签字。请参加体检的船员和医院的体检医师在体检前仔细阅读,按体检须知的要求开展体检。

体 检 表 第 三 页
1、第三页的内容是船员身体健康情况申明,由船员对所列的1.1-1.42项情况进行申明,按有打√,没有打×,如实填写,如有不符,由船员本人负责。
2、填写完后船员签字。
3、体检医师在开展检查前要仔细查看船员健康情况申明,如有打√项目,要详细问诊,并根据实际情况决定是否需要增加相应的检查项目。
4、体检医师要在本页体检医生签名处签名。

体 检 表 第 四 页
1、第四页为体检项目记录页,由体检医师填写,不得有任何涂改。体检表涂改后无效。
2、船员信息栏填写船员姓名、性别、年龄、任职职务均应如实告知医师,填写完整。其中任职职务栏应与所申请适任证相符。按职务填船长、大副、驾驶员、轮机长、大管轮、轮机员、普通船员等。
3、五官系统体检项目中:裸眼远视力、近视力均需检查并记录检查结果。视力检查结果按GB11533小数点记录法记录,不用5分记录法记录。记作0.8、1.0…而不是填4.8、5.0…。
4、如果裸眼远视力、裸眼近视力达不到要求时,应增加检查矫正远视力、矫正近视力,并记录结果。
5、色觉、视野、听力、暗适应、有无复视、语言每一项都要检查,结果记录为是否正常。
6、外科各项目均应检查并记录结果,身高体重记录相应数值,其余项目记录为是否正常。
7、内科各项目均应检查并记录结果,血压、心律、呼吸频率记录相应数值,其余项目记录为是否正常。
8、心电图、胸透、血常规、尿常规属于基本检查项目,均需检查。并将检查结果报告单附在体检表后。检查医生应在体检表相应检查栏内记录检查结果是否正常,并签名。
9、超声波检查(B超)为非基本检查项目,仅限于有症状或病史者,或医生认为有必要时需要检查。
10、五官系统、外科、内科、化验检验各个科目检查完后,各科检查医师在相应的检查意见栏内,对有无船员职业限制勾选有或无,并在检查医师签名处签名。
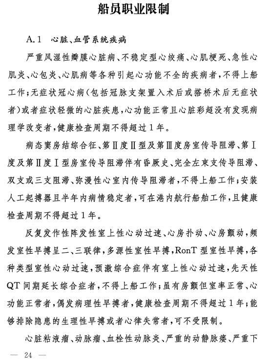
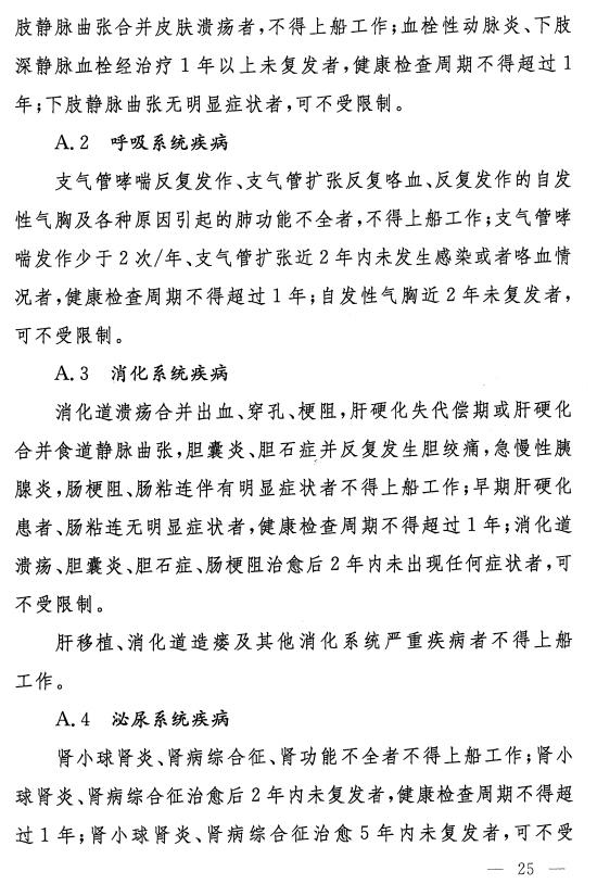
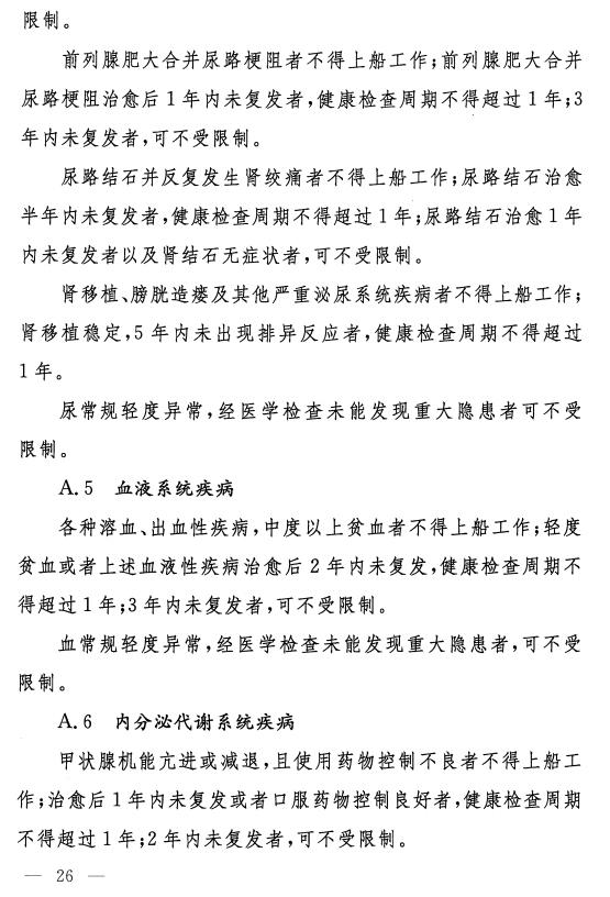
11、如有职业限制,应具体描述。判断依据为《内河船舶船员任职岗位健康要求》附录1:《船员职业限制》。
12、最后由主检医师在体检表体检结论栏内填写体检结论,体检结论应写明体检结果为“合格”或“不合格”。
13、体检结果如不合格,应说明具体某项指标未达到某要求。
14、填写完后主检医师签名,写日期,并盖体检机构印章。

体 检 完 成
检 查 体 检 表 是 否 完 整
1、体检结束时,检查所有应检项目均已检查完毕,并填写完整。
2、所有检查医生签名处均有体检医生的签名,船员签名处有船员本人签名。
3、贴好相片并盖好体检医院的骑缝章。
4、体检表的最底下有体检医师的体检结论,并盖有体检医院的章。
5、将所有检验化验的结果报告单附在体检表后。
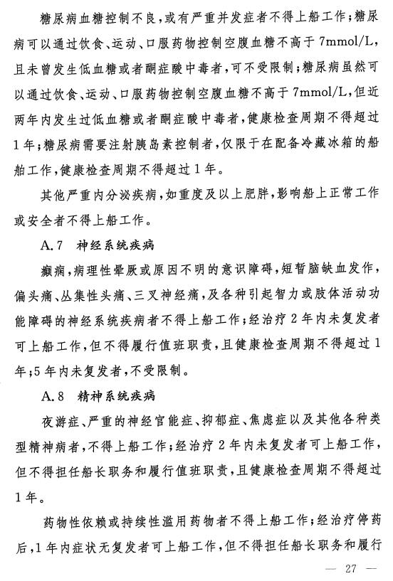
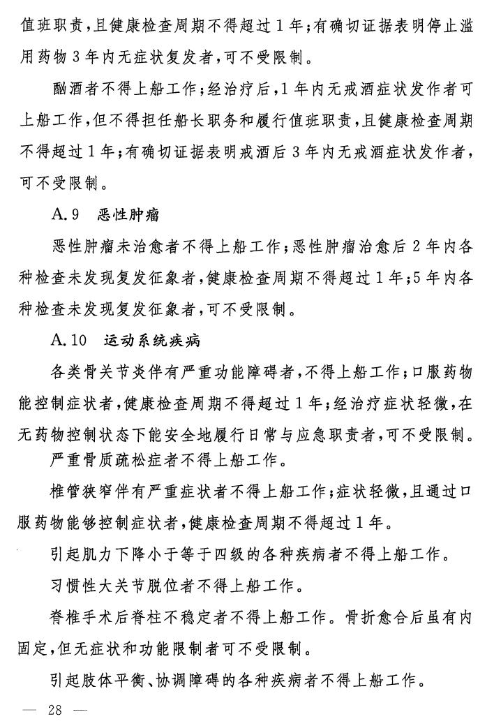
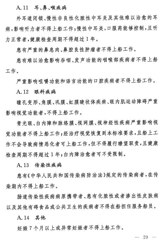
内河船舶船员任职岗位健康要求




附录1:《船员职业限制》







原标题:《我为群众办实事丨@内河船员 这份体检指南请您查收》

