关于开展2021年秋季主城区义务教育阶段中小学生源情况调查的通告
广大家长朋友们:
为更准确地掌握主城区义务教育阶段2021年秋季中小学起始年级适龄儿童少年生源数量及分布状况,根据生源情况,制定各中小学招生计划,确保全区2021年秋季中小学招生继续实现“免试、就近、划片”阳光入学。决定在主城区范围内开展义务教育中小学适龄学生生源情况调查工作,现就有关事项通告如下:
一、调查方式
由学生监护人在规定期限内登录“通辽教育公共服务平台”电脑端登录网址https://zs2.tlsjyy.com.cn;手机请关注以下二维码,进入系统,仔细阅读平台公告内容,按要求填写《2021年通辽市主城区义务教育阶段生源情况调查表》,拍照上传提交相关证明材料。
二、调查时间
2021年4月22日8:30至4月23日17:00。
三、调查对象及范围
所有符合主城区中小学入学条件的适龄儿童少年,即2021年幼升小年满6周岁儿童(2015年8月31日前出生)、2021年小升初小学应届毕业生,平台报名,上报相关信息。
具体对象范围为:
1.具有主城区户籍,其监护人拥有合法永久住所或租住房屋需接受义务教育的适龄儿童少年;
2.非主城区户籍,其监护人在主城区拥有合法永久住所需接受义务教育的适龄儿童少年;
3.非主城区户籍,因其监护人在主城区务工经商,居住、工作达半年以上需接受义务教育的适龄儿童少年;
4.主城区符合民族学校入学条件的适龄儿童少年。为方便上报统计主城区蒙语授课适龄儿童少年生源情况,科区管辖范围内的蒙语授课适龄儿童少年暂拟定填报科区蒙中,城区范围内符合条件的适龄儿童填报蒙中小学部,科区范围内符合条件的适龄少年填报蒙中初中部。开发区管辖范围内的蒙语授课适龄儿童少年暂拟定填报通辽市蒙古族学校小学部和初中部。
四、调查程序
(一)学生家长登录平台后,认真阅读平台发布的相关公告。公告包括“主城区中小学学区划分表”、“2021年主城区中小学入学相关要求”等内容。
(二)家长登录系统,注册信息。完成注册后上传所属调查类别所需要件有效页图片到“证件中心”,然后添加学生信息,进行调查登记。
(三)家长通过系统全面、准确、如实填写《2021年通辽市主城区义务教育阶段生源情况调查表》,填写正确无误后点击提交,系统将自动生成生源情况调查表,标志填报成功,家长可打印调查表留存。
(四)提交上传佐证材料(拍照后通过平台系统上传)。
(五)科区农区民族学校六年级具有科区户籍的符合升
入科区蒙中初中部的学生,本次调查只上传监护人和学生户口本有效页即可。
五、需要上传佐证材料
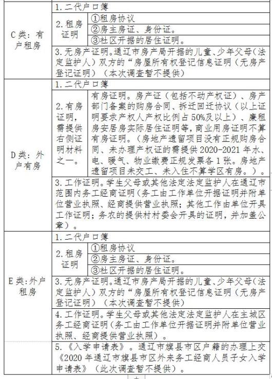
(1)二代户口簿。入学学生须与法定监护人在同一户口簿上。A、B、C、D、E五类均需提供。
(2)①有房证明。房产证(包括不动产权证)、房产部门备案的购房合同、拆迁回迁协议(以上证明要求产权人产权比例占50%及以上)、廉租房安居房实际居住证明等,商业用房证明不算有房证明。A、B、D三类需提供。(房地产遗留项目没有正规购房合同、未办理产权证的需提供2020-2021年水、电、暖气、物业缴费正规发票各1张。房地产遗留项目未交工、未入住不算学区有房。A、B、C、D、E五类涉及上述情况提供)。②有户祖房、有户租房、外户租房三类,入学时除提供以上要求的材料外,同时提供通辽市房产局开据的儿童、少年父母(法定监护人)双方的“房屋所有权登记信息证明(无房产登记证明)”。B、C、E类提供。(本次暂不提交无房证明,但要确保情况属实。正式报名时需提交此证明,望家长在7月份正式报名前备齐)
(3)租房证明。学生家长(法定监护人)与房主所签订的房屋租赁合同(租住6个月以上)及房主身份证和房证,另外提供社区开据的实际居住证明。C、E类提供。
(4)工作证明。学生父母(法定监护人)在主城区务工经商证明(务工由工作单位开据证明并附单位营业执照、经商提供营业执照)。D、E类提供(D类工作证明范围可在通辽市内)。
(5)《入学申请表》。通辽市旗县市区户籍的需办理、提交《2021年通辽市旗县市区外来务工经商人员子女入学申请表》(此次调查暂不提供)。
主城区2021年义务教育招生入学报名材料清单

六、注意事项1.商业用房证明不算居住证明,不能纳入调查范围。
2.个人之间签订的二手房买卖协议视为无效协议,不能纳入调查范围。
3.未交付或未实际入住的房产不纳入调查范围。
4.此次适龄学生生源情况调查将作为制定招生计划的重要参考,并作为义务教育阶段新生入学报名依据。
5.监护人须对所填信息准确性、真实性负责,如提供虚假信息,将影响孩子入学,由此造成的后果由监护人负责。
6.任何单位和个人不得伪造虚假证件和证明材料,不得擅自修改调查信息,一经发现,将交由相关部门追究相关责任人法律责任,纳入个人诚信体系。
7.因监护人原因错过网上生源情况调查的,所产生的一切后果由监护人负责。
8.本次生源情况调查,只作为统计分析使用,不作他用。
科尔沁区咨询电话:8232429开发区咨询电话:8628420
(温馨提示:请在法定工作时间内咨询!)
科尔沁区教育体育局 经济技术开发区教育体育局
2021年4月19日
原标题:《关于开展2021年秋季主城区义务教育阶段中小学生源情况调查的通告》

