云媒早点|清明假期,山西道路交通事故快处快赔服务站点将增至120处
用清晨的阳光沐浴,给你舒展;用清新的空气洗漱,给你舒心。早安!
今天白天:全省阴天,大部分地区有小雨,北中部部分山区有雨夹雪或小雪。最高气温:全省7~13℃。
今天夜间到明天白天:全省阴天,大部分地区有小雨,北中部部分山区有雨夹雪或小雪,局部有中到大雪;东部部分地区有4-5级偏东风。最低气温:北部及中南部山区0~6℃,中南部其余地区6~10℃;最高气温:全省6~12℃。
◆清明假期,山西道路交通事故快处快赔服务站点将增至120处
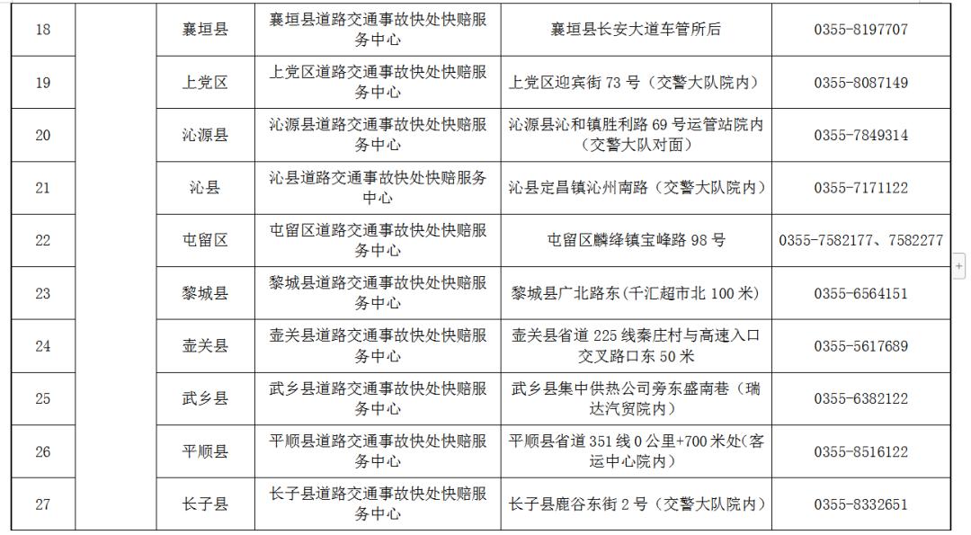
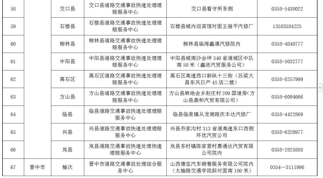
4月1日,从省公安厅交管局传来消息:为提高清明节假期高速公路交通事故快速处理和理赔时效,减少因事故导致交通拥堵时间。4月3日至5日,全省将临时增设24处高速公路交通事故快处快赔点。至此,清明节假期,全省为轻微财损道路交通事故当事人提供理赔服务的站点将增至120处。
山西省道路交通事故快速处理理赔服务中心名单(96处)









高速公路清明节假期快处快赔服务站(24处)


(来源:山西省公安厅交管局)◆我省优化调整国土空间规划,涉及45个乡镇
为加快推进我省国土空间规划体系建设,近日,省政府办公厅下发《关于优化调整省级限制开发的农产品主产区和重点生态功能区中重点开发城镇的通知》,同意对省级限制开发的农产品主产区和重点生态功能区中重点开发城镇名单进行优化调整。其中,朔州市山阴县后所乡等10个乡镇被调出,太原市娄烦县马家庄乡等35个乡镇被调入。
10个调出名单包括:
朔州市山阴县后所乡、山阴县薛圐圙乡、怀仁市亲和乡、怀仁市毛家皂镇、应县杏寨乡;
阳泉市平定县娘子关镇;
晋城市沁水县中村镇、沁水县郑村镇、阳城县芹池镇、阳城县润城镇。
35个调入名单包括:
太原市娄烦县马家庄乡;
大同市广灵县蕉山乡、天镇县卅里铺乡、阳高县王官屯镇、灵丘县落水河乡;
朔州市怀仁市新家园乡、平鲁区向阳堡乡、平鲁区榆岭乡;
忻州市宁武县余庄乡、代县阳明堡镇、繁峙县金山铺乡、原平市沿沟乡、原平市苏龙口镇、静乐县康家会镇;
吕梁市岚县王狮乡、交口县回龙乡、交口县石口乡;
晋中市灵石县两渡镇、灵石县南关镇、左权县寒王乡、榆社县郝北镇、和顺县横岭镇;
阳泉市平定县石门口乡;长治市黎城县西仵乡、武乡县故城镇、平顺县北社乡、沁源县李元镇、壶关县集店乡;
晋城市沁水县胡底乡、沁水县郑庄镇、阳城县白桑乡、阳城县演礼乡;
临汾市安泽县冀氏镇;
运城市平陆县常乐镇、垣曲县长直乡。
(来源:山西晚报)
◆八路军太行纪念馆上榜“2020年红色文化型景区品牌50强榜单”
近日,迈点研究院独家发布“2020年红色文化型景区品牌50强榜单”,八路军太行纪念馆位列第25位,是我省唯一上榜景区。从省份分布看,江苏省有6家景区上榜,稳坐第一;广东省以5家景区居第二;辽宁省和四川省都有4家景区入围,并列第三。从区域分布看,红色文化型景区具有较明显的地域集聚性特征。
(来源:山西省人民政府网站)◆省司法厅下放部分行政审批服务事项
为进一步优化我省营商环境,简化审批流程,减少审批环节,提高审批效率,方便群众办事,日前,山西省司法厅向社会发布信息,省司法厅决定下放部分行政审批服务事项至各市司法行政机关。此次下放的行政审批服务事项包括律师事务所名称预核准初审(含新设立和名称变更)、律师事务所(分所)住所变更备案和律师事务所合伙人变更备案。
(来源:山西晚报)◆太原落实45种门诊慢性病病种
即日起,太原市全面落实省定45种门诊慢性病病种(非定额门诊慢性病病种9种、定额门诊慢性病病种36种),符合申报条件的太原市城乡居民基本医保参保人员可申请一种或两种以上(含两种)门诊慢性病。门诊慢性病病种最高支付限额内的合规医疗费用,统筹基金最高支付80%。
45种居民医保门诊慢性病病种
1、恶性肿瘤门诊治疗
2、器官移植抗排异治疗
3、血友病
4、尿毒症透析
5、肺源性心脏病
6、重性精神疾病(包括精神分裂症、双相障碍、妄想性障碍、分裂情感性障碍、癫痫性精神病、重度以上精神发育迟滞)
7、真性红细胞增多症
8、原发性血小板增多症
9、原发性骨髓纤维化
10、慢性肾功能不全
11、心脏瓣膜病(器质性)
12、慢性心力衰竭
13、慢性阻塞性肺疾病
14、冠心病
15、股骨头坏死
16、高血压3级(极高危)
17、支气管哮喘
18、膝关节骨性关节炎
19、慢性骨髓炎(化脓性)
20、强直性脊柱炎
21、白癜风
22、银屑病
23、脉管炎
24、病毒性肝炎(慢性)
25、类风湿性关节炎
26、肝硬化(失代偿期)
27、脑血管病后遗症
28、帕金森病
29、癫痫
30、干燥综合征[舍格伦]
31、糖尿病(合并严重并发症)
32、再生障碍性贫血(慢性)
33、甲状腺功能减退症、甲状腺功能亢进症
34、重症肌无力
35、阿尔茨海默病
36、系统性红斑狼疮
37、氟骨病
38、大骨节病
39、克山病
40、结核(活动性)
41、肾病综合征(原发性)
42、中枢神经系统脱髓鞘疾病
43、系统性硬化症
44、炎症性肠病
45、免疫性血小板减少症(原发性)
(来源:山西晚报)
◆晋企上市“绿色通道”办公室来了
近日,省金融办印发《山西省企业上市“绿色通道”办公室工作规程》,确定于4月1日起正式实施。按照工作规程,“绿色通道”的重点服务对象包括省上市挂牌后备企业资源库入库企业,拟进行再融资、并购重组的省内上市公司、借“壳”后待回迁的省外上市公司,以及其他有上市意愿和具体方案且经努力后基本满足上市条件的企业。“绿色通道”主要服务事项包括:为企业与中介机构、投资机构和沪深交易所对接提供协调服务;帮助企业解决上市过程中遇到的合规性证明开具、资产权属确认、历史遗留问题处理等相关事项;协调解决其他经审核后认定需相关单位办理的事项。
(来源:山西日报可客户端)◆VR体验“飞越山西”!全省首家裸眼球幕影院亮相太山
《飞越山西》360极限飞球是高科技沉浸式文化旅游项目,集中展示了我省20余个景区的风光美景。影片中呈现的弯道飙速、飞越山水、腾空穿云、漫游四季……带给观众身临其境的奇妙感受。
(来源:山西日报客户端)
原标题:《云媒早点|清明假期,山西道路交通事故快处快赔服务站点将增至120处》

