2020年中国数据中心行业白皮书
原创 艾瑞 艾瑞咨询
数据中心丨白皮书
全文字数:4808字 精读时间:13分钟
核心摘要:
批发、零售型各有优势:数据中心分为批发型和零售型两种模式。在国外,两种模式均取得了成功。国内,受政策影响,跑马圈地的批发型当前更受资本青睐;但从长期看,零售型更具有成长韧性。
与云计算是竞合关系:云计算是数据中心的下游客户。因此,当前来看,云计算促进了数据中心尤其是批发型数据中心的快速发展。但从长期看,云计算与数据中心亦存在竞争关系。
产业高速增长:2019年,测算数据中心机架规模达到288.6万架,市场规模超过千亿。受益于云计算、5G、人工智能、VR等,数据中心产业未来仍将高速发展。
产业进入整合期:受政策影响、PUE限制、技术迭代,数据中心产业进入整合期。大型互联网公司和大型国企将会更多进入该产业,产业内部“大吃小、强吃弱”的并购将会更加频繁发生。
数据中心概述
生命周期及产业链
规划、设计、建设和运营
数据中心按自身的生命周期可以分为规划、设计、建设和运营四个阶段,在每个阶段,均有不同的产业链上下游,其中,建设阶段涉及面较广,包含用地、用电、用水、用网、IT设备、非IT设备、土建及其他工程、软件系统等多个方面。

数据中心业务模式
批发和零售
数据中心的业务模式包括批发型和零售型两种。批发型主要针对大客户,一般以模块为最小出租单位。针对超大型客户的订制型数据中心可以看作是批发型的延伸,近几年发展较为迅速。零售型主要针对小客户,一般以机柜为最小出租单位,早期也有服务商以机柜单元(U)为出租单位服务微型客户,但目前这种微型客户多以web自助服务的形式,转向公有云。一般来说,批发型考验的是资源整合能力、快速建设和扩张能力,而零售型考验的是精细运维及运营能力。从国内外厂商来看,批发和零售均可取得成功。目前国内,受新基建政策等影响,批发型更受快进快出的资本市场青睐。但从长期看,零售型更具有成长的韧性。

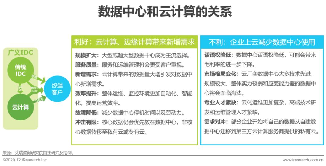
数据中心与云计算关系
云计算IaaS是其下游客户,但长期看仍有竞争
当前,数据中心的主要客户为互联网客户(含云计算厂商),其次为金融、政企等。云计算的高速发展,致使数据中心的需求量和上架率都大幅提升,机柜租金也稳中有升。因此,短期来看,云计算对数据中心产业是利好要素。但从长期看,两者仍存在竞争:目前微型客户(指租不满单机柜,只租用几个U的客户)已经大量从传统数据中心转向公有云,未来,随着公有云服务质量和服务能力的逐渐提升,以及规模优势的逐渐显现,可能会有更多、更大规模的客户选择公有云。当前,国内由于市场形态和政策影响,企业一旦上规模(如美团、字节跳动和快手等),仍会租用、建设数据中心,政务、金融等也会谨慎使用公有云,但在美国,存在大型企业直接完全使用公有云(如Netflix使用AWS)的先例,这有可能成为未来中国IT的发展方向。此时,公有云会挤压传统IDC的市场空间。目前,国内已有不少IDC厂商,通过Openstack或Kubernetes积极布局专有云、混合云和云MSP。当然,根据电信分类目录(2015版),IDC产业包括IT资源协作业务,而云计算需要该类业务许可,因此广义的IDC包括云计算。

数据中心政策、技术及市场
国家政策
作为数字底座被纳入新基建,强调布局优化和绿色节能

重点政策解读—新基建
数据中心被写入新基建,将有更多“国家队”上场
投资、外贸和内需,是促进经济发展的三大要素。受制于美国单方挑衅,一段时间内外贸具有较大程度不确定性。受新冠疫情影响,内需短期内也难以大幅提升。投资的地位变得尤其重要。不管是移动互联网的迅速发展,还是在抗疫中对云和数据的应用,国家已享受到早期新型基础建设的红利,这也客观上促进了政府对新基建的重视程度。在2020年4月,官方明确给出了新基建的范围,其中包括数据中心。这对数据中心整体利好,但也带来阿里巴巴、腾讯等大型互联网公司,以及更多国企的高举高打,原有小型且低端的数据中心不仅难以吃到红利,而且会加快淘汰出局。

重点政策解读—REITs
对IDC整体利好,同时加剧马太效应
REITs(Real estate investment trusts,不动产投资信托基金),是一种金融工具,是不动产证券化的重要手段。不动产证券化是把流动性较低的、非证券形态的不动产投资,直接转化为资本市场上的证券资产的金融交易过程。从回报形式看,主要为租金分红。目前,国外头部数据中心运营商Equinix、Digital reality等均以REITs形式发行。2020年4月30日,证监会与国家发展改革委联合发布了《 关于推进基础设施领域不动产投资信托基金(REITs)试点相关工作的通知》,标志着境内基础设施领域公募REITs试点正式起步。从美国REITs市值占比看,数据中心排位靠前,因中国的REITs试点聚焦于基础设施领域(排除了商业地产等),因此,占比或将更高。REITs有助于盘活已有资源,降低企业杠杆,降低融资难度,因此,可以有助于优质项目的更快发展,同时拉大与不被市场看好的项目的差距,加剧业内的马太效应。


地方政策
一线城市整体偏负向,一线周边及西部偏正向

市场规模
2019年数据中心市场规模已超千亿
2019年,中国IDC业务的总体营收已达1132.4亿元。未来,受益于5G技术的日益成熟与普及、互联网行业的持续高速发展等,国内IDC行业仍将保持30%以上的年复合增长率。

产业链图谱

数据中心建设考量要素
需求端:C端流量
用户量和用户时长稳步增长,数据量快速增长
数据中心需求量与数据流量相关。当前C端的主要数据流量来自于(娱乐性)长视频和短视频、游戏和电商,在疫情背景下,协同办公和在线教育也有较大幅度的增长。未来,超高清视频、云游戏、云VR都将进一步促使流量快速增长。


需求端:B端流量
B端数据蓄势待发,但当下仍不宜赌注
5G网络的峰值速率、流量密度、连接密度等显著优于4G,且原生标准支持网络切片以便企业独立组网。IPv6使得每一个元器件都可以拥有独立的IP地址,两者使得工业互联网和物联网得以落地。未来,B端的生产性数据,占比将会大幅提升。但考虑数据中心的投资回报周期、折旧速度和整个生命周期等,当下仍不宜将全部赌注押在制造等B端流量,短期内互联网客户仍为绝对主力。若从长期产业布局考虑,而不考虑短期上电率,则可积极布局。

需求端:客户占比及需求特征
互联网企业仍为主要客户,各行业需求不同
IDC数据中心主要终端客户有互联网(含云计算)厂商、金融行业、制造行业、政府机构等客户。目前互联网客户(含云计算厂商)仍为主要客户群体,占60%以上份额。互联网企业数据量多,终端用户规模庞大,对机房规模、设备等级、选址集中、低时延等各方面指标要求均较高。大型金融企业一般拥有自己的数据中心,外采仅作为“两地三中心”的备用机房;中小型数据中心一般采用长期合作的、有丰富运维、运营经验的IDC服务商以及T3及以上级别的机房。政府机构、制造业数据中心特点为数量多、规模小,且政务类一般有默认的“数据不出省、不出市”规则,数据中心在当地建设。


供给端:用电
各地用电量、PUE标准、电价和用电指标均有差异
数据中心2020年用电量约占全社会总用电量的2.7%,随着数据中心投产规模的增加,这一占比将持续上升。数据中心能耗主要包括四部分:IT设备能耗、制冷系统能耗、供配电系统能耗、照明及其他能耗。总能耗比IT设备能耗,即为PUE值。即使采用相同技术,数据中心在各地的能耗也不相同,年平均气温较低区域,用于制冷系统的能耗大幅降低,PUE值较低。另外,各地的PUE要求也不同,一线城市和东部地区更为严格。除PUE外,不同地区电价也不相同。对数据中心约束性最强的是用电指标,一线城市的新规划数据中心往往难以拿到该指标,不管PUE多低、电价多高。因此,从电力单要素考虑,向一线城市周边区域、边远区域发展是大势所趋。除大型互联网公司外,传统IDC(尤其是零售型)向外布局仍有阻力:客户上架、运维都更复杂,客户与其他数据中心联动复杂,政务客户等受不出省限制,等等。


供给端:网络
受物理距离和节点时延影响
从供给侧看,数据的传送时延包括传输时延和传输节点时延,而传输节点时延与单根据节点时延和节点数量有关。从需求侧看,根据业务敏感度,可以分为高时延敏感业务、中时延敏感业务和低时延敏感业务。对于中低时延敏感业务,可以从成本出发,选择建立在边远地区的大规模、超大规模数据中心。而对于高时延业务,则选择位于核心城市核心地段的数据中心,或选择离用户侧更近的边缘数据中心。目前,如果将业务进行分级,则核心城市、核心地段的数据中心可以满足金融等业务需求,因此边缘计算的风口尚未真正来临。当前一线城市数据中心抢手,更多是从上架、运维、资源协调性、高可靠性等多方面考虑,并非单独从时延考虑。从长期看,随着自动驾驶、工业互联网、医疗等发展,边缘计算有较大发展机会。



供给端:成本
电力支出与折旧费用占成本支出的最大比重
数据中心整体成本(TCO)分为建设支出(CAPEX)和运营支出(OPEX)两部分。建设支出指前期必要的建设投资及一段期限折旧后的再投资,一般指一次性投入。运营支出指的是每月运行设备的实际花费,主要包括电费支出、折旧、房租、设备租赁,以及现场工作人员的工资等。对IDC服务商而言,电力成本占整体运营支出中的一半以上。每种设备的不同选型都会影响数据中心的成本,动态近似评估可参考在线版的“施耐德数据中心成本计算模型”。


数据中心趋势与展望
技术趋势:非IT类
UPS→高压直流
相较于UPS,HVDC 在备份、工作原理、扩容以及蓄电池挂靠等方面存在显著的技术优势,因而具有运行效率高、占地面积少、投资成本和运营成本低的特点。


风冷→液冷
在能耗占比中,温控系统是除IT系统外最大的一部分,直接关系到PUE值的高低,以及整体运营成本。在选址时,不少数据中心选择温度更低区域,如北极圈(Facebook)、张北(阿里巴巴,腾讯)、海底(微软)、湖边(阿里巴巴千岛湖数据中心)、山洞中(贵安),但这些选址本身即受到严格限制,除张北、贵安外,其他TCO也并不更低,一般IDC运营商难以借鉴。从常规节能技术来看,空调机组逐渐由风冷型和水冷型向冷冻水型、双冷源型转化,从气流组织看,冷热通道分离已广为普及,并从机房级细化到机柜级。从长期看,最具有革命性的节能技术为液冷技术,其中浸没式液冷技术可以将PUE降到1.2以下,联合其他技术,可以趋近于1。目前国内已有中科曙光、绿色云图(网宿子公司)、联想、浪潮和华为等涉足液冷领域。目前,由于适应场景、冷却液价格和改造成本,液冷技术并未大面积普及。未来随着GPU运算占比的增加和服务器密度的不断增加,液冷将是代替风冷的必然选择。


技术趋势:IT类
传统树形架构→胖树架构→叶脊架构
在传统树状架构中,带宽逐级收敛,“根”部成为瓶颈。随着计算规模的扩大,改进型树状网络——胖树架构产生,数据中心演变成传统的三层架构。随着数据中心中东西向流量和大象流的增多,采用STP协议的胖树架构仍容易导致阻塞。于是,更加扁平化的架构——叶脊架构诞生。叶脊架构更偏于网状化(两层仍然保持了树的特点,如单层则为网),且由ECMP(Equal Cost Multi Path)动态选择多条路径,从而使得带宽利用率更高、网络延迟可预测、扩展性好、安全性和可用性高。叶脊架构产生了两方面的作用:第一,由于全部采用光纤,使得光模块的需求量大幅上升。第二,网络更加扁平,突破了传统物理结构的限制,使得被提出多年但无实质性进展的SDN得以真正落地、快速发展。


产业趋势
数据中心产业将进入整合期
随着新基建政策的出台,互联网企业和大型国企均加码在数据中心产业的布局,数据中心产业将进入整合期。首先,随着一线城市禁限令的相继出台,以及REITs等金融工具的试点,老、旧、小数据中心将难以适应未来发展,数据中心产业必然进入大鱼吃小鱼的横向整合期。其次,随着公有云的不断发展,云厂商和传统数据中心运营商的竟合关系越来越明显,不少数据中心运营商寻求专有云、混合云的转型之路。再次,数据中心产业链本身,也呈现出更明确的分工(如建设和运营分工)和大厂商向上游延伸(如云计算厂商开始研发芯片、白盒交换机、电源设备等)两种不同的现象。

原标题:《2020年中国数据中心行业白皮书》

