海底捞生态王国全景:餐饮全链条最深布局
“海底捞合作供应商1602家。”
本文为元气资本第80篇原创文章
分析师)步摇
核心内容
1、海底捞旗下供应链有多强大?
2、海底捞如何实现多品类、多品牌战略?
3、未来的海底捞是一家什么公司?
海底捞是一家火锅公司吗?不仅仅是。
2020年12月,海底捞自有品牌陆续推出。在河南郑州,主打土豆粉的“乔乔的粉”、售卖米线、水饺的“孟小将”和“骆大嫂”已正式开张,天眼查App显示,“乔乔的粉”商标属于北京优鼎优餐饮管理有限公司,该公司为海底捞私人控股有限公司100%持股,而“孟小将”“骆大嫂”商标则归属于海底捞控股私人有限公司。这三家门店所售卖产品为快餐类产品,人均价格约为10元左右。
海底捞的快餐尝试始于2020年4月。海底捞在北京酒仙桥开设了一家“十八汆”面馆,这家面馆主打亲民价格。除了这家面馆,海底捞国际控股公司(06862.HK,文中简称“海底捞”)还拥有饭饭林、秦小贤、成都的”捞派有面儿”、西安的“新秦派面馆”以及郑州的“佰麸私房面”等五个子品牌。加之新推出的三家品牌,海底捞旗下共有九个子品牌。
这些新品牌价格带都卡位在10元-25元之间,主要用户群是上班族和学生群体,且供应链都来自海底捞关联公司蜀海和颐海。
如此看来,海底捞想打造的是一个强大的生态系统——不管何种品牌、何种口味都能利用海底捞的供应链优势实现“零基础起步”,而海底捞的新快餐品牌尝试即是最好的证明。
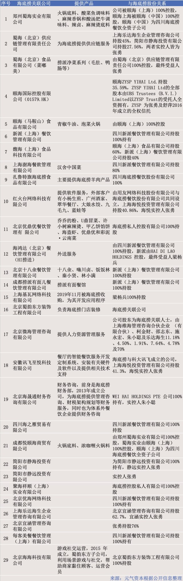
海底捞供应链最为人熟知的便是“颐海”和“蜀海”,其中颐海国际(01579.HK)2016年已在港股上市,但蜀海和颐海只是“海底捞家族”的冰山一角。
庞大的「海底捞家族」
颐海国际控股有限公司(简称“颐海”)产品主要为火锅底料、火锅蘸料、鸡精和中式复合调味品,公司的子公司包括Yihai Ltd.、颐海(中国)食品有限公司、颐海(上海)食品有限公司、郑州蜀海实业有限公司、成都悦颐海有限公司、颐海(北京)商贸有限责任公司和颐海(霸州)食品有限公司等。
蜀海供应链(简称“蜀海”)于2007年从海底捞中独立,为海底捞提供整体供应链托管运营服务。蜀海供应链于2011年6月正式成立,是集销售、研发、采购、生产、品保、仓储、运输、信息、金融为一体的餐饮供应链服务企业。
在海底捞现有产品中,郑州蜀海实业主要提供火锅底料、酸菜鱼调味料和麻辣香锅等底料产品,蜀海(北京)主要提供捞派净菜系列;扎鲁特旗海底捞主要提供羊肉产品;海鸿达(北京)即HI捞送提供外送服务;海底捞与用友集团成立的红火台公司提供软件服务;海底捞与科大讯飞成立的讯飞至悦提供智能餐饮开发系统。
除了服务和系统层面,海底捞的中后台的业务也完全独立出来。北京蜀韵东方装饰工程有限公司主要为海底捞门店提供装修;北京微海管理咨询有限公司主要负责人力资源服务;北京海晟通财务咨询有限公司前身是海底捞财务,2013年成立公司,为海底捞和其他公司提供财务咨询。为了运营用户,海底捞还有一家北京海海科技有限公司,其主要提供游戏运营,利用场景游戏与社交帮助商家黏住顾客、运营会员。
此外,海底捞为拓展业务还不断收购新公司。2020年9月,海底捞收购了上海澍海餐飲管理有限公司,上海澍海以“汉舍中国菜”品牌经营九家中餐厅,其旗下子公司也在纽约经营两家餐厅。
上海基瓦网络科技有限公司目前为海底捞提供开发应用程序,早在2019年11月即被海底捞收购,据海底捞2019年年报显示,截至2019年12月31日,上海基瓦的收入为14.8万元,约占本集团本年度收入的0.001%。
从底料、净菜这些供应链产品到物流和软件开发,海底捞几乎把每个业务都“拆开”,并成立了多家子公司——甚至包括财务、人力资源等都分拆成专业的子公司,整个海底捞都被精细化拆分,这些子公司也从最开始只为海底捞服务到目前已经为各大餐饮公司服务,从而实现了对餐饮链条的每个环节的赋能。

除了旗下子公司和关联公司,因火锅涉及的品类较多,围绕海底捞提供其他产品的供应商公司也为数不少。
目前海底捞的牛油系列主要来自青岛柏兰集团有限公司,门店蘸料和电商所售的蘸料组合主要来自河北御香坊公司,佐餐拌饭酱来自四川吉香居公司,三门峡公司主要提供方便粉丝,希杰公司提供部队火锅,希杰同时也为吉香居母公司。
目前海底捞门店的零食产品为“哇哦”系列,其为颐海国际旗下品牌,主要有虎牙脆和锅巴,该产品由龙海市旭源产品公司提供。
在海底捞的小程序及天猫旗舰店中还出售零食,川香牛肚等零食由四川品品食品有限公司提供,而每日坚果产品由中粮山萃公司提供。在海底捞的微信商城中,还有多款啤酒产品,其供应商为优布劳公司,众多供应商公司亦是海底捞庞大业务量的撬动效应的体现。

关联公司赚钱能力如何?
根据海底捞2020年中期发布的数据,截止到2020年6月30日,海底捞餐厅服务了超过81百万人次顾客,平均翻台率为3.3次/天。海底捞餐厅经营收入113亿元,占总收入比为93.7%。人均消费和外卖得以提升,海底捞餐厅顾客人均消费从截至2019年6月30日的104.4元上升到2020年同期的112.8元。外卖业务收入从1.83亿元上升到2020 年同期4.09亿元,增长了123.7%。
据海底捞2019年的年报数据显示,集团收入从2018年12月31日的169亿元增长到2019年的265亿元,增长了56.5%,收入增长驱动力来自餐厅网络拓展(开店),餐厅经营毛利率为21.2%,公司年内利润同比增长42.3%。
2019年海底捞餐厅经营收入从2018年的164.9亿元增长到2019年255.8亿元,增长了55.2%,增长来自公司在2019年新开了308间海底捞餐厅,2019年的翻台率为4.8次/天,顾客人均消费从2018年的101.1元上升至2019年的105.2元。外卖业务收入从2018年的3.23亿元上升到2019年的4.48亿元,增长了38.6%。
据年报披露,报告期内,公司合作供应商总数为1602家,本集团最大供应商及五大供应商应占相关采购百分比合共为12.8%及29.9%,公司最大供应商为蜀海集团,第二大供应商为 颐海集团,第三大供应商为蜀韵东方。
在年报中,海底捞也披露了关联公司交易额。蜀海2019年的年交易金额为22.22亿元,颐海为16.25亿元,蜀韵东方为6.51亿元,扎鲁特为1.58亿元。蜀韵东方、扎鲁特和微海分别提供装修、肉类和人力服务,或大幅受益于2019年海底捞门店扩张业务。
颐海国际是海底捞的第二大供应商,受益于海底捞,颐海业务也增长迅速。颐海国际目前拥有筷手小厨、好好吃饭、哇哦、悦颐海等多个品牌。据公司财报数据,截止2019年末,公司营业收入达到42.82亿元,2013-2019年复合增速为54.4%。其中火锅调味料和中式复合调味品营业收入分别达28.13亿元和3.95亿元,2013-2019年复合增速为49%和45.87%。

颐海品牌架构(来源:颐海官网)
根据颐海国际发布的2019年年报,集团销售收入为42.82亿元,同比增长59.7%,净利润为7.95亿元,同比增长45.1%。毛利润由2018年的10.38亿元增加58%至2019年的16.41亿元。
集团截至2019年12月31日止年度向关联方(主指向海底捞集团销售)销售的销售收入为16.63亿元,同比增长41.4%,关联方销售收入占集团总销售收入的38.83%。
2020年,颐海国际还开拓了部分蜀海供应链的渠道,且来自海底捞的收入占比下降。据2020年中报,海底捞及关联公司占颐海总收入的22%,蜀海供应链占0.5%,而经销商渠道提升至69.7%,经销商渠道的提升也表明,颐海的业务也更加扩散到体系外的餐饮企业。

颐海国际收入(图来自颐海国际2020年中期报告)
海底捞是个赋能平台?
2019年,海底捞全资子公司新派餐饮开始通过赛马制度孵化内部餐饮品牌,目前孵化的餐饮品牌数量超过了10个,孵化模式是员工创业+快餐项目+当地口味+低价定位+接受加盟。
这些餐饮品牌主打好吃不贵,以当地特色小吃主食作为主要产品,SKU精简,店铺装潢小而美。背靠海底捞供应链体系的中央厨房、配送中心和信息化餐厅设施,餐厅可以做到顾客下单点餐快、后厨出餐速度快。
快餐之外,也通过收购和出海进行业务外延。2019年3月斥资2.04亿元收购的优鼎优除了旗下冒菜U鼎,早前还投资了北京海盗虾(龙虾饭)、天津许小树(麻辣烫)、上海渊古(彩泥·云南菜品牌)、北京甲乙饼(简餐馅饼)4家餐饮公司。
汉舍中国菜目前在北京、上海和杭州等共有九家门店,其旗下子公司也在纽约开设了两家门店,进行中餐出海。

海底捞旗下子品牌(来源:西南证券研报)
据蜀海在官方公众号内容,蜀海的新零售方案能助力连锁餐企进行产品转型,整体包括三步:第一步是产品改良,为餐企打造标准化爆品,包括方案策划(深度赋能餐企堂食转型)、菜品转化(匹配客户零售需求,研发标准化半成品)和央厨定制(集中分析产品受众,推进商品标准化复制);第二步是深度包装为品牌制造引流利器,包括品牌策划(深挖产品特色制定爆品传播策略)、包材服务(材料定制、包装设计和门店物料设计)和终端宣传(商品文描、图片&视频制作、线上渠道传播和线下活动推广);第三步是渠道共享,包含场景多选(电商平台/社区平台/商超/便利店)和项目运营(专人全程对接、定时反馈数据和项目按期优化)。
据其介绍,蜀海一直致力于解决中餐难标准化问题,一方面制定食材标准,另一方面根据餐企需求,制定集食材/产品定位、菜单设计、后厨优化等于一体的全方位解决方案,让餐企后端运行的每个环节都有标准可依。蜀海不仅可为餐企客户提供全品类火锅食材供应,还能够提供旨在实现产品优化、动线优化、成本优化的一揽子解决方案,做火锅餐企幕后的 “战略军师”和“战术指挥”。
除菜品之外,蜀海也在发力与餐食相配的饮品领域。蜀海根据客户类型、客单价和菜单等,为餐企针对性的推荐饮品包括包括饮品的出品形式、菜单的展现、餐饮门店饮品定价、现场培训及饮品售卖后期跟踪一条龙服务等。
蜀海饮品产品线分成三部分涵盖餐饮客户的饮品需求,包括调制类饮品、直饮类饮品和定制化饮品。2019年蜀海推出了高果粒产品,饮品真实感更强,比如桑葚果酱、水蜜桃果茸、颗粒、凤梨颗粒等。此外,蜀海还提供带茶基底的调制饮品果酱、NFC类果汁以及特制饮品。
从餐食到饮品,蜀海的供应链业务范围正在不断延展。而从大餐饮市场而言,连锁化空间巨大。中国餐饮业非常分散,2018年连锁化率仅约10%(美国 54%、全球平均27%),餐饮品牌CR5(市占率前五)仅约2%(美国15%)。中央厨房、冷链物流、购物中心、O2O平台(如美团)等新基础设施的发展以及管理水平的精进,有望使得更多规模连锁品牌涌现。
线下餐厅发展最核心传统指标是开店和同店,但由于门店的消费时间和空间易达上限,餐饮企业推动收入和利润还需具备杠杆效应的餐饮零售化方向。
在疫情冲击下,餐饮零售化也在加剧,更多大型餐企对食材预制化、上游整合化、餐企食品化、服务标准化等四大餐饮零售化趋势,并向15万亿与“吃”相关的整体行业(餐饮+食品+食材+供应链)延伸布局。

餐饮业态效益指标(来源:西南证券)
而在各个餐饮业态中,火锅和快餐在净利率更高,且更容易在供应链上进行标准化,因而也成为海底捞的切入快餐的原因。
在多重因素推动餐饮连锁化的大趋势下,在餐饮各个环节都有独立子公司且积累了全产业能力链的海底捞再也不能只被当作为一家火锅连锁公司来看了,未来海底捞将向平台级公司的路线发展,利用自己的能力赋能餐企,实现不同品牌不同业态“连而不锁”。
而从各个专业公司独立发展来看,海底捞更像是一家拥有多个子公司、乃至上市公司的餐饮、食品品牌“控股集团”。去年1月,海底捞集团旗下“海悦量化投资”被报道出招聘信息,金融投资会是他们的下一个关键布局吗?
参考资料:
- 安信证券 《65页行业深度:鸟瞰餐饮零售化产业全景,把握万亿市场变革机遇》,2021.02
- 西南证券《火锅餐饮龙头,渠道强势扩张》,2021.01
- 《蜀海新零售解决方案,助力连锁餐企产品转型》,2020.04
- 《门店“饮”流利器!面对千亿级的饮品市场,餐企老板如何玩转“餐+饮”新模式?》,2019.04

