平安春运交警同行丨@所有人 福厦泉三地发布春节假期出行指南
福州
福州市公安局交通管理局根据交通大数据平台研判预警,结合往年春节假期城区通行情况,发布交通出城提示。
一、春运总体交通趋势
根据交通大数据平台研判,中心城区道路在2月9日至10日仍有出行高峰,2月11日除夕当天最为畅通。出城道路出城方向在2月9日、10日达到高峰。
二、中心城区道路
1、双湖互通南二环路出城往福湾高架匝道2月9日至10日的15时至19时因出城流量大,易堵到鹭岭高架桥。建议出城车辆沿浦上大道——三环路绕行出城。
2、东街口商圈2月9日至10日的16时至20时易因停车场车位不足出现车辆大量滞留路面导致交通拥堵。主要是东百停车场八一七路入口通行不畅时,极易导致八一七路、杨桥东路交通拥堵。建议乘坐公共交通前往。
3、万宝商圈2月9日至10日的15时至20时因停车场车位不足出现车辆大量滞留路面导致交通拥堵。主要是万象城停车场怡园路出入口通行不畅时,极易导致工业路、白马路、西二环路的大范围交通拥堵。建议乘坐公共交通前往。
4、仓山万达爱琴海商圈2月9日至10日的15时至19时易因停车场车位不足和停车场出口通行不畅出现车辆大量滞留路面导致交通拥堵。主要是爱琴海停车场浦上大道入口通行不畅时,极易导致浦上大道闽江大道口交通拥堵;金洲南路亭头路口往浦上大道通行不畅时,极易导致浦上大道金洲路口交通拥堵。建议车辆停放在外围停车场后步行前往。
5、福州火车站北广场落客平台2月9日至10日的8时至11时和16时至19时因客流高峰,北广场落客平台周边北三环路辅道西往东易堵到站西路、东往西易堵到三环路主道。建议乘坐公共交通前往。
三、进出城道路
1、湾边大桥出城方向2月9日至10日的15时至19时、12日至14日的9:00-11:00较为拥堵,北桥头三环路并道口及南桥头往南屿匝道事故多发,易堵到福湾高架桥;进城方向2月9日至10日的15时至19时较为拥堵,南桥头南屿上桥匝道并道口事故多发,易堵到福州南收费站。建议南屿方向进出城车辆绕行旗山大道,避开湾边大桥拥堵路段。
2、螺洲大桥出城方向2月9日至10日的15时至19时、12日至14日的9:00-11:00较为拥堵,辅道事故多发,易堵到三环路匝道;进城方向2月9日至10日的15时至19时的14时至19时较为拥堵,龙祥岛路段及下三环路辅道事故多发,易堵到五虎山隧道。建议进出城车辆沿南台大道上下桥,避开螺洲大桥辅道拥堵路段。
3、贵新隧道出城方向2月9日至10日的16时至19时、12日至14日的9:00-11:00较为拥堵,事故多发,易堵到西岭隧道;进城方向2月9日至10日的17时至20时较为拥堵,事故多发,易堵到桂湖收费站。建议连江、宁德方向进出城车辆沿园中互通——鼓岭隧道——亭江互通通行,避开贵新隧道拥堵路段。
厦门
今年预计有更多群众留厦过年,人口流动规模将显著低于常年,将出现节前回程分散、节后返程较为集中的特征。
春节期间,市区的机动车出行将有较大增加,特别是春节长假国家免征通行费期间,省内中短途自驾车返乡探亲、访友、旅游等交通流将叠加,人车流将出现高峰,厦门各重点景区、商圈周边会出现车流局部聚集的情况。
2月11日(除夕),全市车辆活跃度和拥堵指数将降至最低值,之后逐渐回升;2月13日(大年初二)起,各热门景区、商圈周边道路开始迎来较大幅度的车流量上升。
2月10日去程高峰
部分路段将排队缓行
春节假期前一天(2月10日)的晚高峰会出现小规模去程高峰,整体拥堵情况预计会与正常周五晚高峰基本一致,会出现小规模的车辆排队缓行,主要拥堵路段集中在进出岛“四桥一隧一堤”、城市快速路、各大城市主干道和连接“四桥一隧一堤”的道路,以及各高速入口、车站周边道路。
春节期间(2月11日至17日),全市交通压力较日常有所降低,主要交通流量集中在热门景区和商圈周边。因返程时间较为分散,预计不会出现大规模拥堵。
此外,元宵节(2月26日)预计将在晚高峰时段出现较为明显的拥堵,主要车流集中在进出岛“四桥一隧一堤”、城市快速路和各大城市主干道等道路。
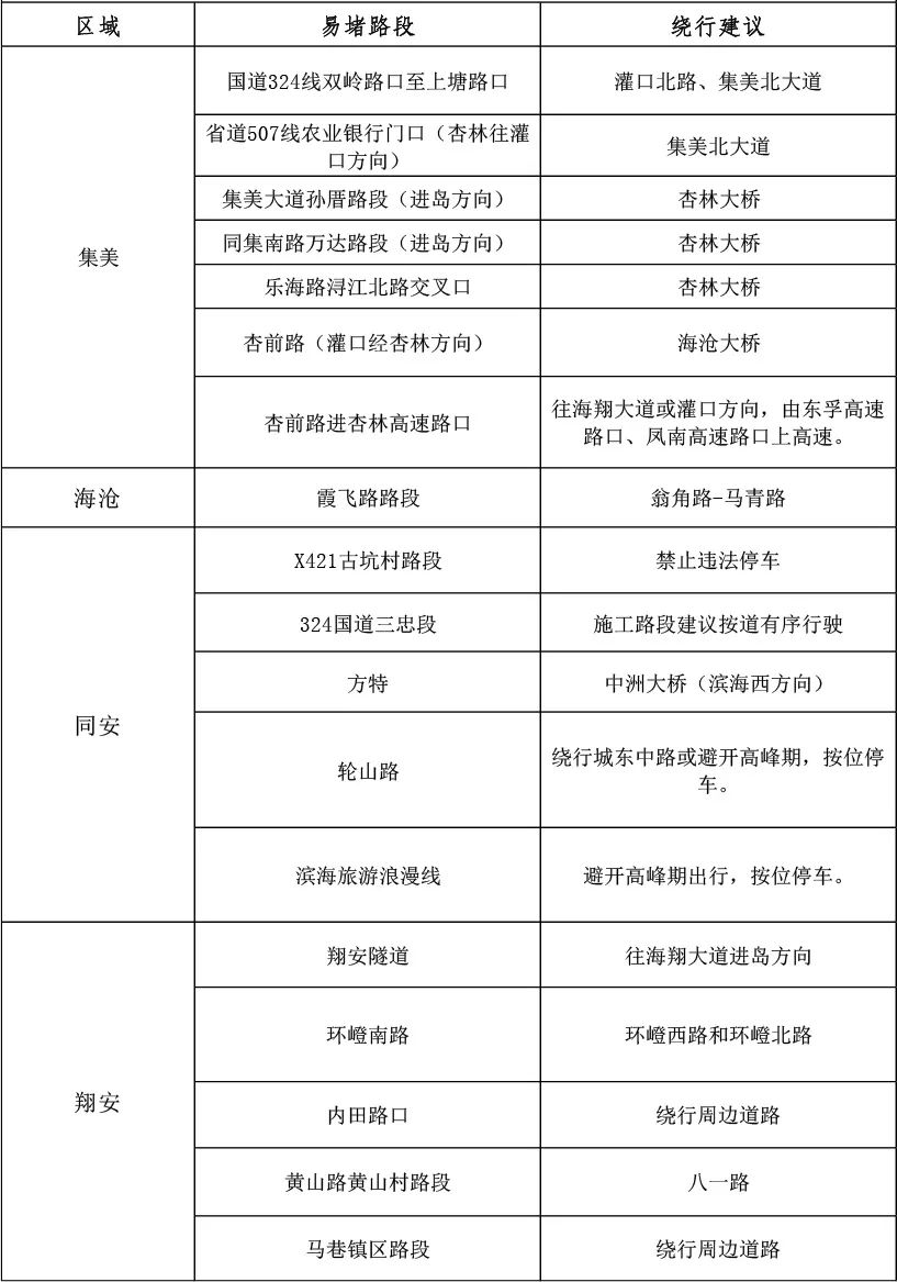
岛外易拥堵路段及绕行提醒
热门景区、商圈出行引导
蜀黍提醒今年春节期间,厦门市不施行单双号限行措施,但会根据届时道路交通情况,进行临时交通管制,请市民朋友出行前一定要提前了解实时路况及停车地点,尽量选择乘坐公共交通工具出行。
泉州
出行预判:春节期间,城市居民往农村省亲团圆过年及留泉务工人员出行量较大,以农村面包车、私家车、摩托车为主的出行量增加。预计正月初二至初六,繁华乡镇闹市、农村城郊道路可能出现出行高峰,易引发拥堵现象;主要旅游景点及大型商场、商业区周边道路交通压力大。
2月10日,全市将会迎来一次明显的降水过程。雨天行车,请注意控制好车速,谨慎驾驶,小心慢行!
春节假期交通安全势研判:1、涉酒交通事故隐患增加,重点严防。
2、摩托车、小型客车事故致死率高。
3、无物理隔离路段交通事故隐患突出。
4、夜间交通事故隐患增加,重点严防。
5、农村非客运车辆违法载人现象不容忽视。
路面管控 严查10类违法公安交警部门将依托交警执法站、 春运执法服务站、临时执勤点,盯紧“两客一危一货”、面包车、“营转非”大客车、7座及以上客运车辆、摩托车等重点车辆,重点查处酒醉驾、超员、超速、超载、疲劳驾驶、无证驾驶、违法载人、假牌套牌、逾期未报废、逾期未年检等10类重点交通违法行为。
安全出行提示
1. 2021年春运从1月28日开始至3月8日结束。受疫情影响,春运期间,营运性客运将向自驾出行转移。请广大交通参与者落实疫情防控措施规避风险安全出行。
2. 春运驾车出行,请提前通过交通广播、交警微博、微信等,及时了解沿途天气、交通状况和交通管制信息。在出发前,应检查车况,提前规划行车路线,合理安排好休息时间,连续驾驶不超过4小时,停车休息不少于20分钟。驾驶时适当降低车速,保持安全车距,不随意变更车道、不疲劳驾驶、不酒后驾驶。
3. 春运期间,外出务工人员集中返乡,城市居民回到农村探亲,驾驶人对农村公路、山区公路路况不熟,容易发生翻坠、正面相撞事故。切勿强行超车会车、违法占道行驶。
4. 春运期间,农村面包车、三轮汽车、低速货车、三轮摩托车等易发违法载人、超员超载、人货混装。安全为大,切勿非法营利、贪图方便驾乘非法营运车辆。
5. 春运期间,群众返乡、访友等出行增多。公路、旅游客运车辆等驾驶人切勿超员、超速、疲劳驾驶和分心驾驶,驾驶人在开车前和行驶途中要提醒乘客系好安全带。
6. 大型车辆驾驶人,在右转时,请务必仔细观察车身右侧盲区,建议大车转弯前停一下,确认安全再转弯。
来源:综合福州、厦门、泉州交警
原标题:《平安春运交警同行丨@所有人 福厦泉三地发布春节假期出行指南》

