盘点2020:乘风破浪的来宾市妇女儿童事业
2020年极不平凡,在来宾市委、市政府和自治区妇联的坚强领导下,来宾市各级妇联组织认真履职尽责,发挥优势,努力破解疫情带来的不利影响,全市妇女儿童事业乘风破浪继续向前发展,取得了长足的进步。
往下看↓↓↓
▲自治区妇联党组书记、主席刘咏梅带领自治区妇联执委第一组成员莅临我市开展“巾帼思想引领”专题调研,对我市巾帼思想引领工作给予充分肯定。
▲市委书记农生文带队开展“六一”慰问活动。
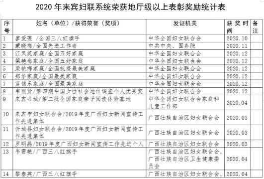
▲来宾市妇女联合会荣获2018—2019年度建设平安来宾活动先进集体。全市妇联系统荣获地厅级以上荣誉80个,其中:全国先进工作者1个,全国三八红旗手1个,全国五好家庭2户、全国最美家庭2户、全国抗疫“最美家庭”1户,第四期中国女性社会地位调查个人优秀奖1个,全国家庭亲子阅读体验基地1个,市妇联荣获2019年度广西妇女新闻宣传工作先进集体、2020年度关爱女性健康“两癌”保险工作优秀单位、2018—2019年度建设平安来宾活动先进集体,继续保留自治区、来宾市文明单位荣誉称号,市妇联兼职副主席、忻城县教育体育局副局长蒙晓梅荣获全国先进工作者荣誉称号。






(双击图片可查看大图)
参与疫情防控,发挥“她作用”疫情期间,全市各级妇联组织响应号召,发动全市广大妇女及家庭积极参与疫情防控,为疫情防控献计出力,疫情防控一线涌现巾帼志愿者忙碌的身影,为我市打赢疫情防控阻击战发挥了“她作用”。
01
争取物资
援助疫情防控一线
市妇联争取到自治区妇联疫情防控专项经费2万元,社会各界捐赠的爱心物资价值1768690元,均用于疫情防控一线。兴宾区妇联向抗疫一线赠送物资共价2.6万元;武宣县妇联募集4万元物资开展慰问;忻城县妇联开展“致敬最美逆行者”慰问活动,慰问抗疫一线医务人员、“最美驻村队员”等125人;合山市妇联为基层一线医护工作者赠送6000元慰问物资;金秀县妇联慰问环卫女工等。






▲市本级慰问图片。






▲兴宾区争取物资援助疫情防控一线。


▲武宣县





▲忻城县妇联开展“致敬最美逆行者”慰问活动。


▲合山市



▲象州县
▲2020年3月8日,金秀县妇联2020年“三八”妇女节慰问环卫女工送温暖活动。02
创新产销渠道
化解疫情影响
我市女企业家、女能人潘桂兰和女大学生覃钰联合创办的来宾消费扶贫服务中心及“宾购优选”平台在市妇联的指导协调下,帮助农民群众、贫困户销售大量滞销农产品40余万斤价值56.85万元。



03开展线上抗疫服务
组建来宾市“桂姐姐”法律和心理志愿服务队,开展线上法律咨询和心理咨询服务。与市齐心社会工作服务中心联合实施“齐心抗疫 三社联动”线上抗疫服务项目。
▲实施“齐心抗疫 三社联动”线上抗疫服务项目,开展线上主题宣传活动30场,应急处理危情20多起,跟踪服务8件个案服务,成功结案8件,为社区隔离居民协调解决实际工作4件,服务时长800多小时。
开展“桂姐姐”线上法律咨询和心理咨询服务。公布志愿者服务热线。

04开展战‘疫’颂系列活动
举行“2020年来宾市万众战‘疫’颂—来宾市抗击新冠肺炎”主题朗诵会,用声音的力量,向抗疫工作者们致敬。开展“军民齐努力·奋斗新时代”军民共建活动和“巾帼心向党 奋进新时代”优秀女性进校园活动,邀请市人民医院援鄂抗疫英雄韦雪艳作宣讲报告,弘扬伟大抗疫精神。





培树先进榜样,弘扬“她精神”通过深入挖掘我市各行各业、各族各界优秀女性(女性集体)典型,开展三八红旗手(集体)推选活动,为广大女性树立先进榜样,通过榜样的力量激励妇女,弘扬“她精神”。
01培树典型结硕果
廖爱莲荣获2019年度全国三八红旗手荣誉称号,全市荣获广西三八红旗手(集体)10个;推选出市级三八红旗手(集体)50个。开展“致敬三八红旗手、送奖到基层”活动,进一步发挥“三八红旗手(集体)”先进模范作用。在忻城县北更乡挂牌成立我市首个自治区级“三八红旗手工作室”,以优秀榜样示范引领和激励广大妇女见贤思齐、岗位建功。
▲廖爱莲参加全国“两会”。
▲开展“致敬三八红旗手、送奖到基层”活动,图为市妇联领导班子把广西三八红旗集体获奖证书、牌匾送到武宣县仙城爱心协会。
▲开展“致敬三八红旗手、送奖到基层”活动,图为市妇联领导班子把来宾市三八红旗手(集体)证书、牌匾送到武宣县中医院。
▲市妇联领导班子把来宾市三八红旗手证书送到广西巾帼科技示范基地——广西象州金涛牧业有限公司负责人樊玉梅手中。
▲2020年9月30日,来宾市首个自治区级“三八红旗手工作室”在忻城县北更乡成立,自治区妇联宣传部部长宋雨参加揭牌仪式。
▲2020年5月30日,市妇联组织5名广西三八红旗手覃钰、吴海兰、罗明晶、冯韵璇、梁佳丽与城东街道镇南社区10名困境、留守儿童开展“关爱儿童 用爱陪伴”关爱困境、留守儿童志愿服务活动。02
广泛深入宣传
优秀榜样先进事迹
充分利用各媒体平台广泛宣传 “三八红旗手(集体)”、“巾帼建功标兵(集体)”等各行各业先进女性典型,使全市广大妇女赶有榜样、学有标兵、见贤思齐。发挥“来宾妇女”微信公众平台作用做好网上舆论引导工作,全年发布信息1044条,一批稿件被学习强国、中国女性之声、广西妇女等区级以上媒体采纳。
▲《胡夏莉:这个瑶山妹,扶贫济困美名扬》于2020年7月28日被学习强国广西平台频道采用。
加强思想引领,传播“她能量”深入实施巾帼思想领航工程,坚持用科学理论武装妇女,用正确舆论引导妇女,广泛传播“她能量”,团结凝聚广大妇女听党话、跟党走,该项工作得到自治区党组书记、妇联主席刘咏梅的肯定性批示。
01
开展“桂姐姐”
大宣讲活动
全市已建869支“桂姐姐宣讲队”,共有宣讲员4647名。各宣讲队以“巾帼心向党 奋进新时代”为主题,开展“桂姐姐”大宣讲活动655场次,受众42046人次,发放宣传资料22550份。特别是党的十九届五中全会召开后,全市各级妇联组织迅速行动,通过各种形式方式掀起宣讲的热潮,截至12月30日,全市共开展宣讲42场,受众5187人。
来宾市“桂姐姐”大宣讲项目参加全区志愿服务项目大赛获得优秀奖及扶持资金5000元;忻城县妇联“桂姐姐”大宣讲工作在2020年全区妇联系统宣传思想工作推进会上进行典型发言。

▲2020年6月18日,市妇联党组书记、主席白春秋和兼职副主席蒙晓梅受邀为来宾市第十九期中青班学员作宣讲。
▲2020年11月18-20日,市妇联与市委宣传部等6部门联合举办“巾帼心向党 奋进新时代”来宾市2020年优秀女性进校园宣讲活动,邀请全国道德模范蒙晓梅、全国三八红旗手陈琨、全国脱贫攻坚个人奋进奖获得者汪云贵、援鄂抗疫英雄韦雪艳组成“桂姐姐”宣讲团,到广西科技师范学院等5个大中专院校进行巡回宣讲,1500多名师生参与。
▲2020年9月28日,金秀县妇联组织“桂姐姐“宣讲队在“妇字号”基地瑶服世家瑶绣培训班上开展宣讲。
▲2020年11月4日,兴宾区组织桂姐姐宣讲团成员到迁江镇开展大宣讲活动。
▲2020年11月28日,市妇联邀请郭秀莲到城东街道镇南社区、五山镇六贝村委开展山歌宣讲。
▲2020年12月16日,来宾市妇女联合会召开四届三次执委会,学习贯彻党的十九届五中全会精神。
▲2020年12月8日,武宣县黄茆镇新时代文明实践所“桂姐姐”宣讲队、镇妇联主席王江深入该镇上额村,用山歌宣讲党的十九届五中全会精神。
▲来宾市“桂姐姐”大宣讲项目参加2020年全区志愿服务项目大赛获得优秀奖。
▲忻城县妇联在2020年全区妇联系统宣传思想工作推进会上就“桂姐姐大宣讲”工作作经验发言。(上下滑动看图)
02
抓好“来网妇联”
建设管理工作
线下,组织“来网妇联”组织成员单位举办多场文艺汇演。线上,举办网上捐赠“云植树”活动,筹得款项20390.21元;开展“来网妇联”成员单位“网上公益课程”活动189期。
▲“童心向党 童贺新春”来宾市妇女儿童艺术培训基地喜迎新春文艺晚会。
▲2020年1月12日,“来网妇联”成员单位语焱艺术培训中心在来宾市新时代文明实践中心举办“不负韶华 万象更新”—亲子共读新春茶话会暨期末亲子课堂。


▲疫情期间,多部门联合发出“云植树”倡议,活动得到广大网友支持。




▲疫情期间开展网上公益课程。
推动创业脱贫,贡献“她力量”全市各级妇联组织深入实施巾帼建功扬帆工程,推进“产业到家 牵手妈妈”巾帼脱贫行动,激励广大妇女岗位建功,为地方经济发展和脱贫攻坚贡献“她力量”。
01
“妇”字号基地
创建成果丰硕
2020年,我市广西金秀瑶山妹农产品公司等5个基地被认定为“广西巾帼科技示范基地”,获得扶持资金20万元;忻城县壮族织锦技艺生产性保护示范基地被认定为“广西‘金绣球’居家灵活就业示范基地”,获得扶持资金10万元;忻城县棒巴风情谷农家院经营部获评全区“金绣球”农家乐示范点。认定10个市级巾帼科级示范基地、1个市级“金绣球”居家灵活就业示范基地、1个市级巾帼创业创新服务示范基地,共给予扶持资金6万元。
▲市妇联党组书记、主席白春秋深入广西巾帼科技示范基地——广西金秀瑶山妹贸易有限公司调研。
▲广西巾帼科技示范基地——广西象州金涛牧业有限公司组织妇女开展技能培训。
▲广西巾帼科技示范基地——来宾市丰宝农业发展有限公司为贫困妇女捐赠化肥、开展培训。
▲忻城县妇联在广西巾帼科技示范基地——忻城县马泗高龙果蔬专业合作社指导工作。
▲广西“金绣球”居家灵活就业示范基地——忻城县壮族织锦技艺生产性保护示范基地组织贫困妇女开展技能培训,促进妇女就业。
▲广西巾帼科技示范基地——武宣县农家富腐竹厂的工人正在检查腐竹质量。
▲游客在2020年全区“金绣球”农家乐示范点:忻城县棒巴风情谷农家院经营部开展活动。
▲广西巾帼科技示范基地——武宣镇卜玉村黄皮果种植基地负责人庾芳珍在黄皮果基地套种西瓜获丰收。
▲武宣县黄茆镇尚文村妇联组织举办巾帼助脱贫红心蜜柚种植技术培训活动。
▲武宣县黄茆镇尚文村妇联执委、全国巾帼科技示范基地麻爪大果枇杷基地负责人韦秀柳正在装箱枇杷。
▲合山市焱磊养猪专业合作社组织职工开展合山市2020年农民教育培训养殖综合班。02
家政培训“大篷车”
提升妇女就业能力
2020年,市妇联争取到家政培训“大蓬车” 进村(社区)宣传项目1个3.2万元。全市开展家政培训“大篷车”宣传活动8期,吸引近2000余名妇女群众到场参与,其中建档立卡贫困妇女700余名。
▲兴宾区在易地扶贫安置点来安小区开展家政“大篷车”活动。
▲金秀县开展2020年家政培训“大篷车”活动,图为婴儿应急救护区。
▲忻城县开展家政培训“大篷车”进村活动。
▲武宣县开展家政大篷车进社区活动——易地扶贫安置点现场,培训教师现场教学冰皮月饼制作。
▲2020年9月23日,合山妇联在向阳小区开展家政培训“大篷车”进村(社区)活动。
▲象州县妇联开展家政培训“大篷车”进社区活动。
▲开展家政培训“大篷车”活动,教师现场教学:冰皮月饼制作。(上下滑动看图)
03
“两癌”关爱项目
助推妇女健康脱贫
全市共完成适龄妇女免费宫颈癌检查5.1906万人,乳腺癌检查5.2071万人。获得全国妇联“贫困母亲两癌救助专项基金”170万元,救助170名“两癌”患病妇女。金秀县妇联对未得到“贫困妇女两癌专项资金”及已知患“两癌”但未上报系统的10名“两癌”贫困母亲给予每人500元慰问金和物资。大力实施关爱女性健康“两癌”保险工作,全市共投保“两癌”保险145418份,保费727万元,超额完成自治区下达的127500份的目标任务,完成率114.05%,受益妇女 102223人,赔付人次48人,赔付金额253万元。积极开展“关爱女性健康 决胜脱贫攻坚”大宣讲活动480多场,参与妇女2万多人次,该项目荣获2020年“八桂科普大行动”优秀特色活动项目。
▲兴宾区妇幼保健院开展“两癌”免费检查活动。
▲忻城县妇幼保健院为妇女群众进行“两癌”筛查。
▲2020年12月17日,在金秀县举办2020年来宾市关爱妇女 牵手“健康脱贫”——全国妇联“贫困母亲两癌救助公益金”发放活动暨关爱女性健康“两癌”保险工作经验交流会,中共来宾市委常委、市人民政府副市长龚铮铮给各县(市、区)妇联颁授捐赠牌后合影。
▲2020年,部分县(市)积极争取到县财政支持为贫困妇女购买“两癌”保险,如忻城县获得160.46万元,金秀瑶族自治县获得58.125万元,合山市获得24.185万元。
▲2020年12月17日,来宾市市委常委、副市长龚铮铮(左)带领市妇联领导入户慰问两癌贫困母亲。
▲兴宾区“关爱女性健康 决胜脱贫攻坚”大宣讲到基层。
▲兴宾区乡镇妇联召开关爱妇女“两癌”保险工作推进会。
▲武宣县三里镇开展关爱女性四癌保险工作推进会。
▲武宣县思灵镇山汶村开展2020年“关爱女性健康 决胜脱贫攻坚”宣讲会。
▲象州县召开两癌保险工作视频会议。
▲象州县马坪镇大佃村开展关爱女性“两癌”保险宣讲会。
▲忻城县召开关爱女性健康两癌保险工作会。
▲忻城县积极开展“关爱女性健康 决胜脱贫攻坚”大宣讲活动。
▲金秀县召开两癌筛查启动暨工作培训会。
▲金秀县积极开展“关爱女性健康 决胜脱贫攻坚”大宣讲活动。
▲2020年1月16日晚,合山妇联在北泗云堡村开展“两癌”保险宣讲会。
▲2020年12月3日,合山市妇联联合人寿保险合山分公司在柳矿社区开展“四癌”宣讲。(上下滑动看图)
维护合法权益,给予“她关爱”积极探索创新服务模式,唱好“联”字诀,发挥部门联动作用,撬动社会力量参与妇女儿童维权服务工作,给予广大妇女儿童“她关爱”,形成“妇联+部门联动+社会组织(行业机构)协同”的维权工作新格局 。
01
创新普法维权
宣传教育方式
“互联网+”助力线上普法维权宣传,推出线上“三八”妇女维权法律知识有奖竞答,活动吸引近2万人次参与答题。制作、推送来宾市“桂姐姐”普法小课堂微视频7个,合山市妇联线上推出系列网课《“疫”解答》。开展“妇联+跑跑 送法维权进万家”线下妇女儿童普法宣传服务活动,通过“跑跑”小哥将含有十多种普法宣传资料的大礼包送到广大市民手中。实施来宾市关爱儿童少年健康成长教育“女童保护”公益课堂“一校一师”项目,开展活动210期,项目参加全区志愿服务项目大赛获得优秀奖及扶持资金5000元。开展2020年“平安家庭·和谐八桂”公益巡讲活动7场,3400多人参加活动。
▲2020年开展录制桂姐姐普法小视频线上普法活动。
▲市妇联联合广西万益(来宾)律师事务所走进市检察院融媒体室录制“桂姐姐”禁毒宣传教育视频。
▲桂姐姐普法小视频入围央视《法律讲堂》栏目2020年优秀原创视频展播并荣获二等奖。
▲来宾市“送法维权进万家”妇女儿童普法宣传活动在市行政中心广场启动。
▲来宾市妇联开展“妇联+跑跑 禁毒宣传进万家”志愿服务活动。
▲市民接过“跑哥”送出的妇女儿童普法“大礼包”。
▲市民接过“跑哥”送出的妇女儿童普法“大礼包”。
▲“女童保护”一校一师项目荣获2020年广西志愿服务项目大赛优秀奖。
▲“女童保护”公益课堂走进象州县各中小学。
▲2020年7月7日,来宾市妇联到金秀县长垌乡道江村开展普法宣传活动,图为市妇联党组书记、主席白春秋给群众们发放宣传资料。
▲日常普法宣传。
▲武宣县妇联走上街头发放维权资料。
▲武宣县”桂姐姐“宣讲员、县妇联兼职副主席、县仙城爱心协会负责人王红英向妇女宣传禁毒防艾知识。
▲市妇联到五山镇六贝村开展防电信诈骗等法律法规知识宣传。
▲市妇联、市公安局联合举办防校园欺凌讲座。
▲2020年5月24日,来宾市妇女联合会与广西万益(来宾)律师事务所联合举办了庆“六一”宝贝秀职场·亲子共学法活动。02
及时化解家庭矛盾纠纷
发挥惜缘婚姻家庭辅导室、市县两级婚姻家庭纠纷人民调解委员会的作用,全年共接收婚姻家庭调解咨询268件,介入调解243件,调解成功165件。发挥市妇女儿童法律服务中心作用,提供法律咨询服务47次,提供劳动维权服务和法律援助女性289人。全市共创建“妇女儿童维权岗(站)”63个(自治区级10个)。开展妇联系统排查防范涉妇女儿童重大案事件专项行动,共排查涉妇女儿童重大案件事件11件,及时有效将矛盾化解。
▲市妇联班子深入合山市检察院调研。
▲市婚调委对离婚纠纷案进行调解。
▲市婚调委接受群众咨询。
▲市委政法委、市妇联到兴宾区检查指导个人极端案件排查情况。
▲市县乡村四级妇联就家庭矛盾纠纷调解工作进行研讨。
▲市妇联牵头组织市反家暴联动单位、婚调委及相关社会组织开展“‘11.25’国际消除对妇女的暴力日”主题宣传教育活动。
▲市妇联积极配合来宾市委政法委召开全市婚姻家庭纠纷引发个人极端案事件风险隐患排查防范工作现场会。
▲兴宾区妇联、兴宾区婚调委调解解员组织夫妻双方调解婚姻家庭矛盾工作。
▲武宣县召开婚姻家庭纠纷调解工作推进会。
▲忻城县妇联家庭矛盾纠纷调解工作进家庭。
▲金秀县婚调委开展矛盾纠纷调解工作。
▲象州县妇联接待群众来访。
▲黄茆镇开展个人极端案事件防范排查工作。我市巾帼维权暖心工程工作成效显著,得到自治区妇联主席、党组书记刘咏梅的肯定性批示,并在2020年自治区妇联维权工作现场推进会上作典型发言,武宣县妇联在全区妇女儿童维权项目成果现场展示会上作典型发言。
▲来宾市妇联2020年全区妇女维权工作现场推进会上作典型交流发言。
▲武宣县代表来宾市作项目成果展示发言。
强化“三个注重”,彰显“她特色”深入贯彻落实习近平总书记“三个注重”的重要指示精神,以培育和践行社会主义核心价值观为根本,实施“家家幸福安康工程”,彰显“她特色”,有力推动精神文明建设和和谐社会建设。
01
培树家庭文明工作品牌
深入开展寻找“最美家庭”活动。全市荣获全国五好家庭2户、全国最美家庭2户,全国抗疫最美家庭1户;广西五好家庭4户、广西最美家庭5户、广西抗疫最美家庭2户;推选50户家庭为来宾市“最美家庭”。广泛宣传我市“最美军嫂”典型,举办来宾市首届“新时代最美军嫂”颁奖典礼暨先进事迹发布会,评选出来宾市首届“新时代最美军嫂”10名。成立“广西环保妈妈志愿服务”示范点5个,并组织开展绿色环保等文明实践志愿服务活动。举办来宾市2020年家风家教大巡讲启动仪式暨“树清廉家风 创最美家庭”主题宣讲活动,开展家风家教大巡讲活动258场,受益家长27800人次。





▲2020年11月5日,来宾市荣获广西五好家庭和广西最美家庭的代表到贵港市领奖。
▲公布2020年市级”最美家庭“名单并给获奖家庭代表颁奖。
▲2020年11月22日,金秀县妇联到罗香乡横村屯开展最美家庭宣讲活动。
▲2020年1月9日,武宣县妇联覃连锋主席到东乡镇河马村慰问“全国最美家庭”——江凤英家庭。
▲2020年10月16日上午,来宾市2020年家风家教大巡讲启动仪式暨“树清廉家风 创最美家庭”主题宣讲活动在来宾市新时代文明实践中心来宾书城举行。
▲多部门联合举办来宾市首届“新时代最美军嫂”颁奖典礼暨先进事迹发布会。
▲举办”培育好家风 弘扬好家教“讲座。
▲2020年5月30日,来宾市妇联、来宾市祥和小学联合开展“大手牵小手 环保益起来”2020年来宾市“环保妈妈”志愿服务活动 。
▲象州县组织“环保妈妈”开展“9·19”世界清洁日户外捡拾活动。
▲象州县马坪镇大佃村开展“环保妈妈”垃圾分类学习活动。
▲武宣县桐岭镇和律村妇联执委、雅度屯支部书记张金兰组建环保妈妈志愿服务队。
▲来宾市2020年家风家教大巡讲活动。


02开展
“书香八桂 父母同行”
家庭亲子阅读系列活动
征集100多个家庭的亲子阅读作品并向自治区推荐,共27个作品获奖,兴宾区妇联获优秀组织奖。成功举办 “5·15国际家庭日”家庭亲子共读分享会、“父母成长计划”系列活动、“教子之道”专题讲座等。

▲2020年5月15日,联合市文明办、兴宾区妇联在来宾书城举办了“书香八桂 父母同行”——2020年来宾市“5·15国际家庭日”家庭亲子共读分享会。
▲2020年10月27日晚,由市妇联、团市委、女童保护基金、北京众一公益基金会联合主办的“父母如何教会孩子保护自己”——女童保护基金儿童防性侵教育家长讲座在来宾书城举行。
▲象州县举办“教子之道”专题讲座。
▲武宣县妇联联合县新华书店开展“书香八桂 父母同行”亲子诵读比赛。
服务妇儿需求,撬动“她民生”面对新时代妇女儿童的新需求,来宾市各级妇联组织不断增强服务能力,通过开展活动、实施项目等方面,撬动“她民生”,让广大妇女儿童的获得感、幸福感、满足感不断提升。
01
开展关爱留守
困境儿童活动
各级妇联组织携手爱心企业和巾帼志愿者开展“把爱带回家”关爱留守儿童、困境儿童特别行动。2020年“六一”期间,全市各级妇联组织共开展关爱困境、留守儿童活动243人次,赠送慰问物资近20万元。

▲来宾市妇联、兴宾区妇联联合开展“把爱带回家”关爱留守、困境儿童主题教育活动。
▲来宾市妇联、忻城县妇联联合开展“把爱带回家”关爱留守、困境儿童主题教育活动。
▲2020年1月10日、1月15日,金秀县妇联“把爱带回家”留守、困境儿童结对寒假特别行动分别在金田小学、道江小学举行。来自两所小学的留守儿童、困境儿童和爱心志愿者300余人参加活动。
▲2020年1月16日,武宣县妇联联合县级部分单位开展“武宣县新时代文明实践——把爱带回家,红红火火过大年志愿服务活动”。
▲2020年“六一”期间,庞标益等市领导为飞龙小学学生送上一批图书。
▲市领导韦文晋在新华小学开展“六一”儿童节慰问。
▲市领导廖和明向学生赠送书籍。
▲2020年6月1日,市妇联携手市科协及即可烘焙、广西百事帮、来宾云星钱隆世家三家爱心企业到五山镇民族学校六贝教学开展“关爱儿童 关注未来”六一国际儿童节走访慰问活动。02
建好用好“儿童之家”
完成全市113个“儿童之家”(含9个易地扶贫搬迁安置点)创建工作任务。投入12万元实施购买社会服务项目,深入48个“儿童之家”开展志愿服务活动192场次。
▲兴宾区儿童之家志愿服务活动。
▲武宣县儿童之家志愿服务活动。
▲象州县儿童之家志愿服务活动。
▲忻城县儿童之家志愿服务活动。
▲金秀县儿童之家志愿服务活动。
▲合山市儿童之家志愿服务活动。03
深入实施“春蕾计划”
争取到2020年“武警春蕾计划”项目和腾讯春蕾“一起捐”爱心资金共201400元,资助贫困女童92名。






推动自身改革,树立“她形象”持续深入推进妇联改革,深化妇联改革“破难行动”,激发妇联干部队伍新活力,树立良好“她形象”,为推动我市妇女儿童事业发展提供强有力的人才保障。
01
广泛创建妇联组织
扎实推进新领域建立妇联组织工作,全市28个易地搬迁安置点均建立妇联组织并开展亮牌服务活动,在新领域新业态建立妇女之家39个,在“四新”领域、“两新”组织中建立妇联组织30个,确保“哪里有妇女群众,哪里就有妇联组织”。有序指导社会组织承接儿童之家和妇女之家购买服务项目,开展赋能行动80多场次,受益妇女儿童达7500人次。全市共开展农村妇女“领头雁”专题培训班10期,培训798人次,不断增强妇联干部履职能力。
▲金秀县桐木镇三友村妇联开展亮牌服务活动。
▲忻城县城关镇城南社区妇联开展亮牌服务活动。
▲妇女代表们投票选举中国人寿来宾分公司妇女联合会第一届执委。
▲武宣县通挽镇扶贫车间成立“妇女之家”。
▲武宣县舞星苑舞蹈队成立“妇女之家”。
▲来宾市工业园区召开园区“两新”组织妇女代表大会,选举成立了“两新”组织妇联。
▲武宣县期望社工认真落实自治区妇联实施的“易地扶贫搬迁安置点基层妇联执委提升服务”项目,为安置点儿童开展公益服务活动。
▲忻城县妇联到忻城万景城房地产开发有限公司就党建带妇建工作进行调研。
▲来宾市妇联在广西民族大学举办来宾市农村妇女“领头雁”专题培训班,各县(市、区)妇联主席,各乡(镇)、村(社区)妇联主席代表共50人参加了培训。
▲兴宾区妇联举办农村妇女“领头雁”专项培训班,60名农村妇女参加培训学习。
▲象州县举办2020年农村妇女“领头雁”专题培训班。
▲忻城县妇联举办基层妇女干部“领头雁”专项培训班。
▲合山市妇联开展“领头雁”专项培训会。02
充分发挥妇联执委
的示范引领作用
注重发挥执委作用,引导各级执委充分发挥巾帼引领和示范带动作用。开展“下基层、访妇情、解难题”活动,听取重点工作开展和难点问题汇报,推动解决各级妇联组织工作中存在困难和问题。
▲市妇联党组书记、主席白春秋代表市妇联四届执委作工作报告。
▲武宣县二塘镇妇联开展执委履职培训活动。
▲武宣县黄茆镇玉村妇联执委、灵口屯支部书记陆梅珍组织开展剪纸活动。
▲市妇联班子开展“下基层、访妇情、解难题”活动,深入广西金绣球居家灵活就业基地——忻城县壮族织锦技艺生产性保护示范基地调研。
▲市妇联班子开展“下基层、访妇情、解难题”活动,深入来宾市巾帼科技示范基地——武宣县二塘镇丽红家庭农场调研。
▲来宾市妇联到武宣县开展“下基层 访妇情、解难题”活动。2020年11月初,自治区妇联主席刘咏梅带领自治区妇联执委第一组成员到我市开展“巾帼思想引领”专题调研,对我市基层妇联组织发挥积极作用,带领妇女参与地方经济社会建设方面给予充分肯定。武宣县妇联在全区妇联基层组织建设改革“破难行动”现场推进会上作典型发言。
▲自治区党组书记、妇联主席刘咏梅及自治区妇联执委一组成员实地走访了解武宣县桐岭镇和律村雅度屯乡村文明建设带动经济建设情况。
▲武宣县妇联在2020年全区深化妇联组织建设改革实施“破难行动”现场推进会上发言。2021年,全市各级妇联组织要坚持以习近平新时代中国特色社会主义思想为指导,依靠妇女、根植妇女、服务妇女,以更加奋发有为的精神状态干事创业,永葆初心、牢记使命,乘风破浪、扬帆远航,团结引领全市广大妇女为全面建设社会主义现代化国家建功立业,以优异成绩迎接建党100周年。
原标题:《盘点2020:乘风破浪的来宾市妇女儿童事业》

