酒精酿造智能化:发酵控制、蒸酿自动化与配方研发
原创 机器之心产业研究 机器之能
制酒是一个古老的行业。随着现代化的发展,不少酒种已经实现了大规模工业化的生产。然而人们并不完全满足于机械代替人类劳动生产的酒饮。传统工业化制酒意味着统一的标准,预先设定的参数和精确的品控,出品的酒未必比得过小规模的人工精酿。另一方面,人工作业对人力资源要求巨大,有经验的师傅稀缺使得成本高昂。人工智能应用的成熟让这个行业对通过技术降低成本,提高品质有了新的想象。无论是在工业生产线上,还是在以人力为主的步骤,人工智能都能有所帮助。本文将介绍世界范围内业界已经出现的应用,并提出一点思考。作者| 言青佳、田辰
一
酒精酿造市场规模及现状
2014-2019年,全国成规模酿酒行业企业数量较为稳定,达到2500家以上。截止2019年12月,全国规模以上酿酒行业企业数量为2129家。从酿酒行业销售收入来看,白酒行业销售收入在酿酒行业销售中占据主要比例,规模以上白酒行业企业销售收入占比67%;其次啤酒行业销售收入占比20%,黄酒与葡萄酒占比较低,仅为2%。
二酒精酿造中常见人工智能技术
机器视觉:机器视觉系统是通过机器视觉装置将被摄目标转换成图像信号,传送给图像处理系统,转变成数字化信号,进而利用图像系统对这些信号进行各种运算来抽取目标的特征,并根据判别结果控制现场的设备动作。在机器人机械臂中使用广泛。
机器学习:机器学习是涉及概率论、统计学、算法复杂度理论等多门学科的交叉学科,传统机器学习主要研究回归算法、决策树、随即森林、人工神经网络、贝叶斯学习等。该方法在制造酒行业被用以计算优化酿造步骤以及配比比例的参数。
机械臂:机械臂是高精度、强耦合的复杂系统,操作灵活性高,需要针对不同人物规划其关节空间的运动轨迹以构成末端位姿。在工业装配等领域得到广泛应用。在制酒行业中机械臂被应用在白酒酒醅上甑的步骤。
激光测距:激光测距是以激光器作为光源进行测距。由于激光的单色性好、方向性强等特点,可日夜作业且精度高。在酿酒过程中被用以白酒装甑的设备控制上。
物联网技术:通过信息传感器、射频识别技术等装置与技术实时采集各种需要监控的过程和数据信息,传输至系统进行数据分析。在酒厂生产线上及发酵罐内应用物联网技术可收集实时数据进行决策和调整。
三
人工智能技术在酒精酿造领域中的应用
四人工智能在酒精酿造的应用案例简述
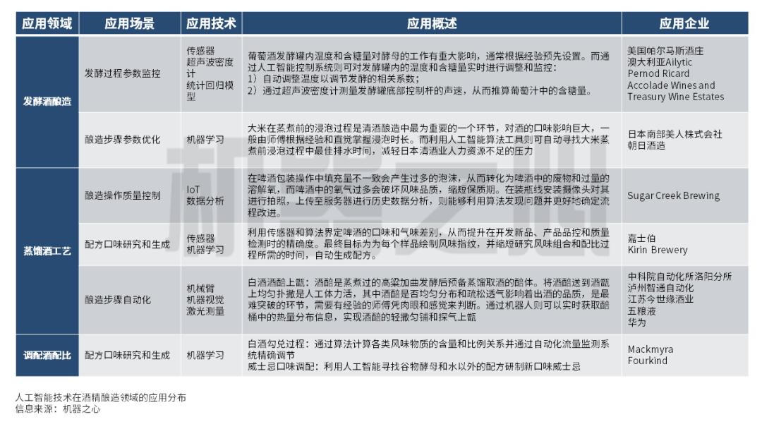
日本南部美人:日本清酒品牌南部美人开发了一款计算大米最佳浸泡时间的人工智能工具。清酒酿造过程中大米蒸煮之前要进行浸泡,而浸泡的时间通常由经验丰富的酿酒师傅根据大米的吸水程度用秒表来控制,影响着成品的口味,是整个过程最重要的一环。在清酒酿造业劳动力日益短缺的情况下,南部美人酒厂希望通过人工智能等信息化手段重振清酒行业。
美国帕尔马斯酒庄:美国的帕尔马斯葡萄酒庄自主研发了一套人工智能发酵罐控制系统Felix,用以监控和分析酒庄拥有的24个发酵罐。自2014年投入使用以来,发酵罐内安装的温度和液体密度传感器以每秒10次的频率采集数据,系统根据这些数据和预先设定的计划自动创建趋势线,并对发酵温度做出精密的调整以调节发酵的相关系数。Felix系统还包括有测量发酵罐底部的两个控制杆的声速的超声波密度计,用来推算葡萄汁中的含糖量。
Mackmyra:瑞士威士忌酒厂Mackmyra在2019年和微软以及芬兰技术咨询公司Fourkind合作开发了一款由机器学习算法设计的单一麦芽威士忌。该款威士忌配方由Mackmyra在微软的云计算平台运行的机器学习模型生成。模型采集包括麦芽、发酵、蒸馏和熟化的原始数据,同时利用Mackmyra的历史配方、销售数字和客户偏好等信息,生成各种备选配方。
中科院自动化所(洛阳):中自洛阳院在2017年开研发了酒醅上甑机器人。在传统白酒酿造中将蒸煮过的高粱也即酒醅搬运至醅桶中进行蒸馏的步骤需要人工进行,对搬运和蒸馏监测的师傅由非常高的经验要求。而机器人可实时获取醅桶中的热量分布,并通过计算机控制机械臂,来实现酒醅的‘轻撒匀铺’和‘探气上甑’”。
五
人工智能在酒精酿造领域的局限性
酿造酒的品质的主要影响因素包括原料、发酵过程的参数控制,很大程度上受气候、地域和经验影响,机械化程度低且难,在工业化和自动化未全面覆盖的情况下,人工智能不容易发挥作用。以我国白酒为例,工艺流程精细,受产地和工艺操作影响极大,市场对人工智能的参与是否对酒的口味有保留和提升还持保留态度。
六
人工智能在酒精酿造领域的发展趋势
我国酿酒行业不同品类呈现不同的发展趋势。其中白酒是我国特有的酒种,历史悠久,工艺复杂,市场庞大。在我国人工智能在制酒行业的应用在白酒领域最受重视。随着白酒制造逐步的工业化和智能化,相信更多的人工智能将被应用到生产线上。
随着人力成本的上升和工业化发展,许多酒种的酿造过程将逐渐减少对老师傅经验的依赖,越来越程式化。数据分析和人工智能在其中发挥着帮助总结人类经验和促进流程自动化的作用。
机器之能面向正在进行数字化转型及智能化升级的各领域产业方,为他们提供高质量信息、研究洞见、数据库、技术供应商调研及对接等服务,帮助他们更好的理解并应用技术。产业方对以上服务有任何需求,都可联系我们。
zhaoyunfeng@jiqizhixin.com
原标题:《酒精酿造智能化:发酵控制、蒸酿自动化与配方研发》
