黄楚新:我国地市级媒体融合的现状、 问题及应对策略
原创 黄楚新 传媒
2014年8月18日,中央全面深化改革领导小组第四次会议审议通过了《关于推动传统媒体和新兴媒体融合发展的指导意见》,媒体融合正式上升到国家战略层面。2018年8月,习近平总书记提出了要“扎实抓好县级融媒体中心建设”,自此县级融媒体建设也如火如荼展开。如今,从中央级、省级媒体引领发展到地方县域级媒体同步跟进,我国头部和尾部的媒体融合在政策支持下已取得积极进展。然而,关于地市级媒体将如何实现纵深发展,中央却始终没有给出明确的指导性意见,我国地市级媒体的融合发展之路相比之下稍显缓慢和滞后,出现发展“断层”,持续推动地市级媒体深度融合迫在眉睫。
01
我国地市级媒体融合的意义和发展现状
在媒体融合上升为国家战略之前,我国的地市级媒体其实已有对媒体融合的初步探索。但随着头部和尾部媒体融合的不断深入,我国的地市级媒体融合陷入“上下夹击”的窘境,甚至面临着生存危机。发展地市级媒体融合,既是职责使命所在,也是现实所必须。
1.地市级媒体融合发展的特殊意义。由于种种原因,我国地市级融媒体中心发展速度不如县域级融媒体中心,更无法和中央级、省级融媒体相抗衡。且就地市级媒体发展本身来说,近年来受到了上级中央媒体和下级县级媒体的双重挤压,同时网络新兴媒体也对其发展造成了严重冲击,推动地市级媒体融合深度发展有利于其渡过经营危机,探索下一步发展之路。
地市级融媒体中心是我国四级媒体融合建设体系中不可或缺的一环,只有四者形成合力,才能夯实传播体系,构建全媒体时代下新型媒体融合格局。如果说县级融媒体中心是打通宣传思想工作的“最后一公里”,那么地市级融媒体中心就是实现“中央—省—市—县”四级媒体融合体系的“关键一步”,对推动媒体融合向纵深发展具有重要的现实意义。
2.我国地市级媒体融合的发展概况。虽然目前我国地市级媒体融合发展速度不如县级融媒体中心,但也取得了一定成效。早在2014年国家出台媒体融合战略之后,一些地市级媒体就开始了媒体融合探索(见表1)。
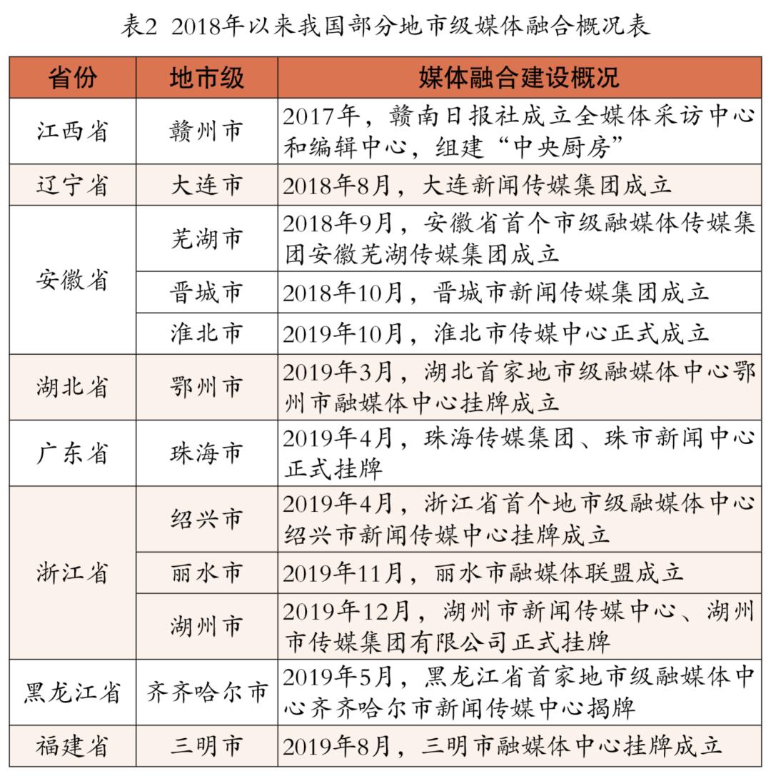
近年来,我国地市级媒体融合更是持续推进,相继挂牌了一些地市级融媒体中心(见表2)。例如,鄂州市于2019年3月20日挂牌成立了湖北首家地市级融媒体中心;三明市在2019年8月9日挂牌成立了三明市融媒体中心,在全省率先完成了市级主要媒体资源的统筹和整合等。除此之外,浙江省湖州市、绍兴市,广东省珠海市、江西省赣州市、安徽省芜湖市等地都进行了地市级融媒体中心建设或类似的尝试。
3.我国地市级媒体融合的典型模式。2018年以来,我国地市级媒体融合发展逐渐迈入正轨,绍兴市、珠海市、芜湖市等媒体相继进行改革,组建融媒体中心或传媒集团。经过资料收集和整理,笔者发现我国地市级媒体融合发展主要采用“报纸+广电”融合的模式,即通过对报纸、广播电视台等单位的资源整合,进行全媒体融合运作。“报纸+广电”跨媒体融合形式以绍兴市为典型。绍兴市新闻传媒中心是浙江省内将报社和广电进行合并的首家地市级媒体,整合了绍兴日报社、绍兴广播电视总台而组建,为市委直属正县级事业单位,实行事业化单位,企业化管理。绍兴市新闻传媒中心组建完成后,实现了报、视、广、网、端、微、屏全媒体整合,策、采、编、发、评全流程再造,促使传统媒体人纷纷向融媒体人转变。
“报纸+广电”跨领域融合形式以珠海市为典型的。2019年4月,广东省珠海市珠海传媒集团正式挂牌成立,成为国内首家全媒体国有文化传媒企业集团。珠海传媒集团是跨领域融合的典型,其在原珠海报业和珠海广电集团融合的基础上,整合了市内其他国有传媒类资源,旗下拥有全媒体生产链条和文化产业全领域经营板块。
无论是哪种形式的融合,我国的地市级媒体都具有双重职能属性。一是政治属性,即作为党的宣传机构,地市级媒体要始终把握正确舆论导向,以服务人民大众为己任,做好党和人民的耳目喉舌。二是产业属性,虽然是事业化单位,但实行企业化管理,要在坚持社会效益的前提下提高经济效益,实现价值转化。
02
我国地市级媒体融合存在的问题
发展是前进的和曲折的,我国地市级媒体融合虽说已经取得了一些成绩,但其在顶层设计、改革理念、体制机制、市场竞争环境和人才技术等方面还是存在一定问题,亟待解决。
1.缺乏顶层规划指导,实践难以切实落地。从中央关于媒体融合的指导政策来看,我国现有出台的顶层设计重点都落在了中央、省级和县级媒体层面,针对地市级媒体融合发展在政策引导和支持上还处于“空心”地带。笔者在深入地市级媒体调研的过程中,发现许多地市级媒体的领导者在理念上已有媒体融合意识,但在具体实践中由于缺乏中央制定的发展指导规划,表现出一定程度的困惑和茫然。地市级媒体不像上级媒体那样拥有大量资源,也不像县级媒体有中央的资金技术支持,是该学习已有的融合经验还是开拓出自身发展道路?媒体融合政策实施过程中遇到的困难和挑战是否能够按照已有的政策规划予以解决?出现了难以解决的问题谁来兜底?这些问题都会导致地市级媒体领导人在媒体融合道路上茫然无措、缺少方向甚至畏首畏尾,导致有效的媒体融合实践难以真正落地。
2.理念观念尚未跟上,改革动力不足。媒体机构的融合理念尚未与时俱进,融合改革的动力不足导致效率低下是我国地市级媒体融合存在的主要问题之一。地市级处于县级和省级的中间地带,往往会使人产生“比上不足比下有余”的心理,导致其媒体融合发展的内生动力不足。一方面,一些中西部地市级主流媒体维持经营还主要依靠财政差额拨款,维持生存还有政府财政兜底。另一方面,地市级媒体由于转企改革不彻底导致旧有体制下的“天花板效应”仍然存在,职工缺乏改革激情,甚至在媒体融合过程中产生畏难情绪,无法认识到当下媒体融合发展的紧迫性和重要性,导致媒体融合很多成果仅停留于表面,尚未实现真正融合。
3.只合未融,地市级媒体融合效果有限。2016年2月,习近平总书记在党的新闻舆论工作座谈会上提出了“融合发展关键在融为一体、合而为一”的要求,但地市级媒体融合并未实现真正的“合为一体”,依旧存在融合“两张皮”的问题。在体制机制层面,虽然许多媒体机构都实现了类似“中央厨房”的媒体融合中心,将不同部门、不同功能的分支机构组合在一起,但由于传统媒体生产过程中的惯性,旧的体制机制并未实现突破,许多部门在新闻生产过程中仍然各自为政,凝聚力不足,融合仅限于表面。在内容生产层面,某些地市级的新兴媒体缺乏“互联网+”思维,简单地将传统媒体的内容搬到互联网的做法只是增加了内容传播的平台和渠道,并不能体现媒体融合的真正内涵。
4.缺乏合理的竞争合作机制,囿于低效率竞争。由于政策的缺位,地市级媒体融合发展缺乏必要的顶层设计,使得改革在很多层面缺乏必要的指导,囿于低效率竞争状态。笔者在调研中发现,地市级媒体遭到了网络新媒体平台的严重挤压和版权侵犯。不少商业平台为了迅速扩充内容,设立各类地方频道,允许自媒体盗用地市级媒体节目图文、视频等,这严重侵犯了地市级专业媒体的版权利益、市场空间和传播话语权。
“一城多媒”的市场竞争环境也是影响地市级媒体实现深度发展的主要原因之一。由于地市级媒体和县级媒体大多处于相邻地域,对于本地新闻源、广告市场和目标用户的有限性,地市级媒体和县级媒体会陷入同质化竞争。而县域级媒体由于有宏观政策的支持,大部分县级融媒体中心的建设都跨过了地市级媒体,直接和省级乃至中央媒体对接。这种现象导致县级媒体进一步对有限的市场进行了分割和瓦解,逐渐稀释了地市级融媒体产品的传播力和影响力,使“一城多媒”的竞争更为白热化。
5.技术和人才问题依旧是制约发展的两大掣肘。在地市级融媒体中心的建设过程中,技术和人才依旧是制约媒体融合进一步深化发展的两大掣肘。地市级融媒体中心在技术上较为落后,很少具有自主可控的融媒技术平台。5G、人工智能、云计算等最新技术大都是中央级或省级媒体机构的专利,而地市级媒体大多只能购买一些技术公司的外包服务,很难生产出叫好又叫座的融媒体精品。
大部分地市级传统媒体在人才薪酬机制上依旧没有摆脱传统行政体制,无论是后勤人员还是前线专业技术人才都需要参加事业单位统考入编,这就导致人力资源难以助力融媒体建设发展,甚至出现了大批后勤人员拥有事业编制,享受着丰厚的待遇,而一线的技术开发人员却缺乏薪酬激励的尴尬局面。僵化的体制、不完善的薪酬体系和人才培养体系,再加上地市级媒体本身就不具备像中央级、省级媒体那样的吸引力,自然会导致传统优秀人才流失,新兴全媒体人才又难以引入的局面。
03
我国地市级媒体融合未来发展的应对策略
实践出真知。中央、省级和县级媒体融合的发展事实充分证明了媒体融合是一条媒体发展的正确道路,是一场涅槃式的自我革命。因此,进一步做好地市级媒体向深度融合不仅是地市级媒体事业发展的必经之路,更是促使我国媒体融合事业进一步纵深发展的必然选择。
1.尽快出台相关政策,做好顶层规划引导。从2014年8月《关于推动传统媒体和新兴媒体融合发展的指导意见》到2020年9月中共中央办公厅、国务院办公厅印发《关于加快推进媒体深度融合发展的意见》,从“推动融合”到“加快推进深度融合”,我国媒体融合进程不断加快,但在地市级媒体融合问题上却始终没有制定具有针对性的顶层规划。
未来地市级媒体融合要想取得快速进展,需要中央尽快制定出针对地市级媒体融合的相关政策,从国家战略层面上对地市级媒体融合的未来发展方向做出引导。为地市级传统媒体和新兴媒体融合制定发展规划,出台相关配套政策,从深化机构、人事、财政、薪酬等方面改革上给予指导;针对地市级媒体融合过程中已出现的问题制定解决对策和预防策略,让地市级媒体的领导人在实践过程中有政策可依。
2.转变观念,发挥自身优势,坚定不移走媒体融合道路。就地市一级而言,媒体的融合改革不能完全依靠国家行政力量的介入,还需要地市级媒体自身提高工作的积极性和主动性,抛开“比上不足,比下有余”的错误观念,提升改革动力。
推进地市级媒体融合需要理念层面的转变,媒体融合不是走出经营危机的“可选项”,而是解决生存问题的“必选项”。地市级媒体要摆脱依靠财政兜底的错误观念,进一步提升发展的内生动力,充分发挥自身优势来提高造血功能。相比较网络新媒体,地市级媒体在距离上更贴近群众,代表的是广大受众的呼声,解读的是本地的民生政策,在内容上更具有温度、深度和态度。在此基础上,地市级媒体要真正解放思想,推进行政管理体制和市场化改革,既要发挥自身优势,又要结合新的传播技术扩大传播优势,在确保导向正确的前提下释放发展活力,用媒体融合的正确理念生产出融媒体精品,坚定不移地走媒体融合道路。
3.破除体制机制束缚,创新发展思维,实现深层次融合。地市级媒体融合需要走好创新管理之路,在“互联网+”思维主导下促进地市级媒体深度融合。在体制机制方面,大多数地市级媒体仍旧是事业化单位性质,虽然改革中已有先行者实行企业化管理政策,但如果改革进行的不彻底,在“宣传与产业、财政与市场、干部与岗位,编制与身份”的纠结中会加剧地市级媒体的内耗,成为融合发展的羁绊。应在政策支持下,突破陈旧体制束缚,改组原有媒体层级和机构,引入先进的运营管理机制,打破人员身份壁垒,进行更为自由创新的市场化、企业化管理。在内容生产方面,应转变“+互联网”思维为“互联网+”思维,推进融合新机制。目前,地市级媒体更多是把传统媒体的内容原样搬到新媒体平台上,导致内容同质化问题严重。未来的地市级媒体融合不仅仅要借用新的传播平台,还要抓住新媒体传播渠道的本质,以更符合融合媒体本质的方式投入实际运作中,实现融合媒体在社会治理中的作用,避免“中央厨房”沦为绩效考核的摆设,实现地市级媒体的深层次融合。
4.建立合理的竞争合作机制,合纵连横增强自我造血功能。提高地市级媒体融合发展活力,既需要竞争也需要合作。在竞争层面,需要从顶层设计高度出发,对我国地市级媒体融合进行新一轮战略布局。我国传媒市场中存在的一个突出问题就是传媒机构数量多、规模小、结构设置不合理,这在地市级媒体中尤为突出,可能有数十家媒体同城竞争有限的资源,甚至出现哪怕自身不需要也不允许其他媒体机构得到的恶性竞争行为,造成资源的极大浪费。因此,未来要做好供给侧结构性改革,对于效益不好的地市级媒体要及时止损,大胆关停,对于发展较好的媒体要给予支持,从而培育出一批媒体融合的中坚力量,切实改善“一城多媒”的竞争环境。
在合作层面,要实现合纵连横,增强自我造血功能。纵向上,在增强自身实力的基础上发挥好连接省、县媒体的功能:发挥地域优势,做好对县级媒体的管理和指导职责;联合县级媒体打造具有区域特色的传播集群,实现品牌效应。横向上,地市一级应加强统筹规划,各区域做好资源分享和有机联动,如加强与邻近县市、本地自媒体的合作、加强东西部地市的帮扶工作等,都是实现合作的有效手段。
5.以先进技术为驱动,留住优质人才,打造全新融媒体平台。新媒体时代,媒介形式的日新月异对新闻从业人员的业务技能提出了更高的要求,新闻内容的采集、生产、传播等流程都需要一专多能的全能型人才,而智能化、移动化、可视化的传播内容又需要一个强大的技术平台作为支撑。总的来说,地市级媒体融合改革需要的是以先进技术为驱动,留住更多优质人才。
中央对地市级媒体的技术支援需要尽快落实,包括资金支持、技术指导或合作等,地市级媒体也要充分运用好现有资源,利用县级、省级融媒体中心已有的技术平台展开合作,同时从自身需求出发,引进先进设备,在技术平台上实现媒体多功能传播的技术保障。
在优秀人才队伍的建设中,既要做到“赋能存量”,给予已有的媒体人才充足的培训机会以及合理的薪酬激励,提高其工作能力和工作积极性;也要做到“吸引增量”,制定灵活的人才引进策略,广泛吸收创新型人才和复合型人才,要在尊重人才的基础上,最大程度上发挥出竞争机制的作用,为地市级媒体融合凝聚一大批符合融媒体时代要求的优秀人才。(作者黄楚新系中国社会科学院新闻与传播研究所数字媒体研究室主任、研究员、博导,邵赛男、朱常华系上海大学新闻传播学院研究生)

原标题:《黄楚新:我国地市级媒体融合的现状、 问题及应对策略》
