银保监会将直接监管39家人身险公司,52家下放至地方
继财险公司和再保险公司之后,人身险公司的监管主体职责改革方案落定。
1月12日,澎湃新闻从业内人士处获悉,银保监会于1月11日向各银保监局、人身险公司印发《关于印发<人身保险公司监管主体职责改革方案>的通知》(下称《方案》),对人身险公司的监管主体职责进行了划分,厘清了银保监会和属地监管局的监管职责分工。其中,银保监会直接监管公司39家,银保监局属地监管公司52家。《方案》自2月1日起施行。
在银保监会直接监管的39家公司中,既包括中国人寿、太保寿险、新华保险、泰康人寿、太平人寿、天安人寿、华夏人寿、人保寿险、友邦人寿、大家人寿、中法人寿等公司,也包括7家专业健康险公司、9家专业养老保险公司。
就属地来看,北京银保监局监管的公司最多,包括民生人寿、农银人寿、幸福人寿、中英人寿等16家公司;上海银保监局监管的人身险公司数量次之,包括建信人寿、上海人寿、中美联泰大都会人寿、中宏人寿等11家公司。
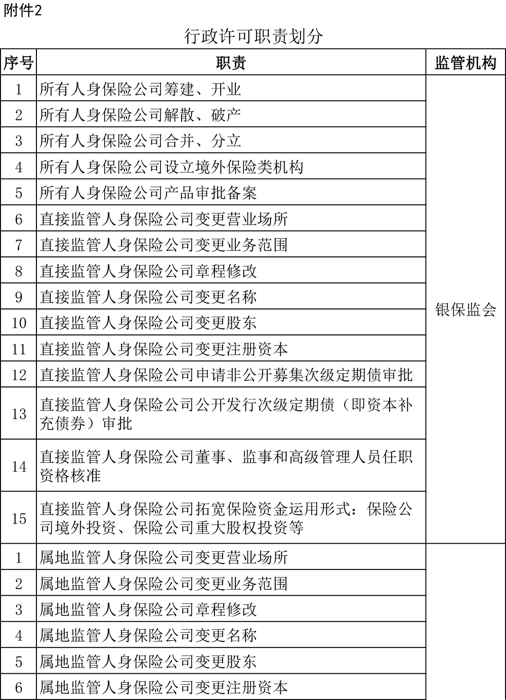
在行政许可职责上,银保监会负责所有人身保险公司筹建、开业、解散、破产合并、分立,设立境外保险类机构,人身保险产品审批备案;负责直接监管的人身保险公司相关行政许可事项。
银保监局负责属地监管人身保险公司相关许可事项。涉及注册地(住所、营业场所)跨辖区变更的,审批过程中,原属地银保监局应征求迁入地银保监局意见;人身保险公司在辖内设立(筹建、开业)、撤销省级分公司审批工作和其他分支机构改建为省级分公司等事项审批过程中,应征求该人身保险公司所属监管机构意见。
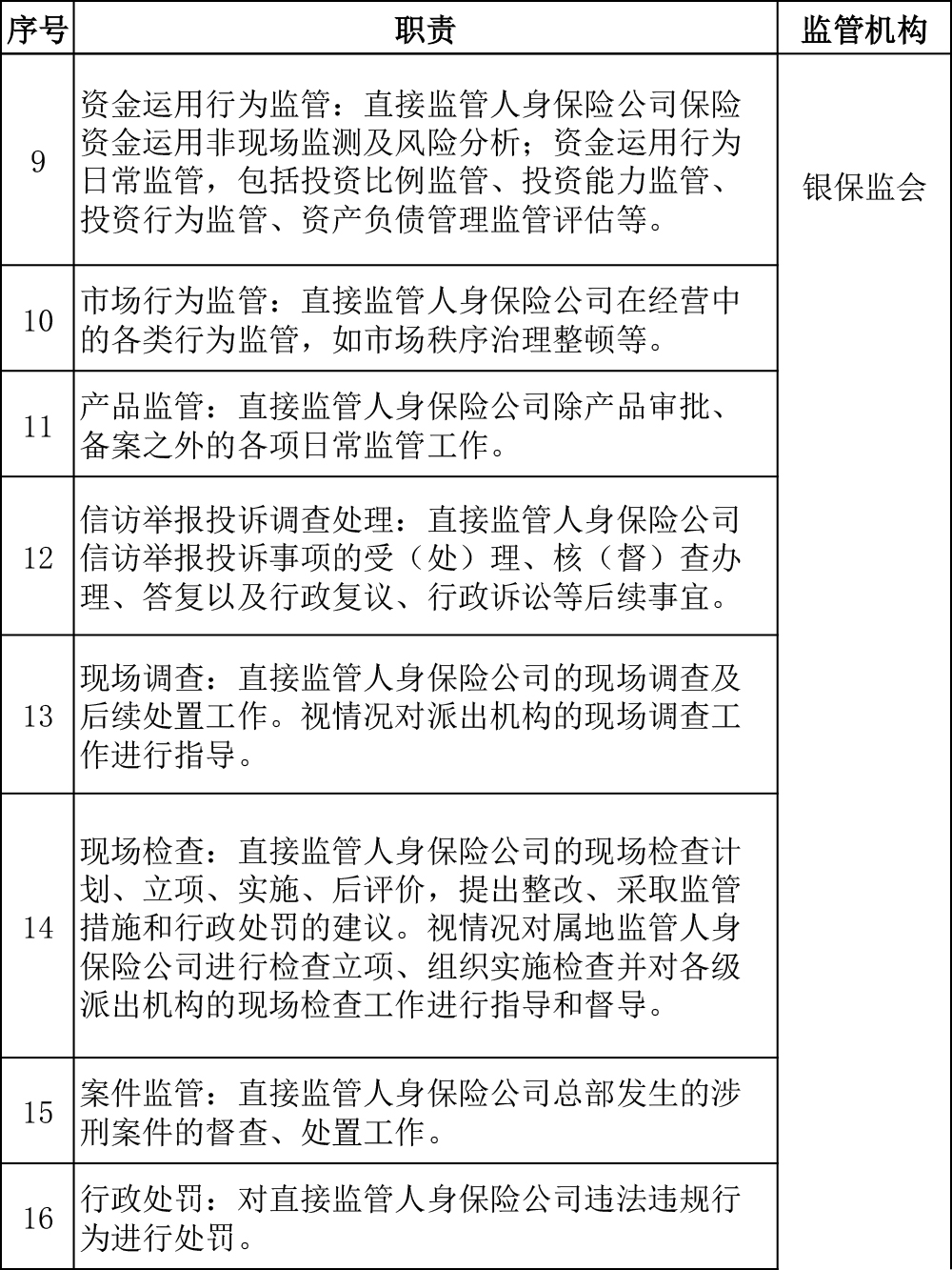
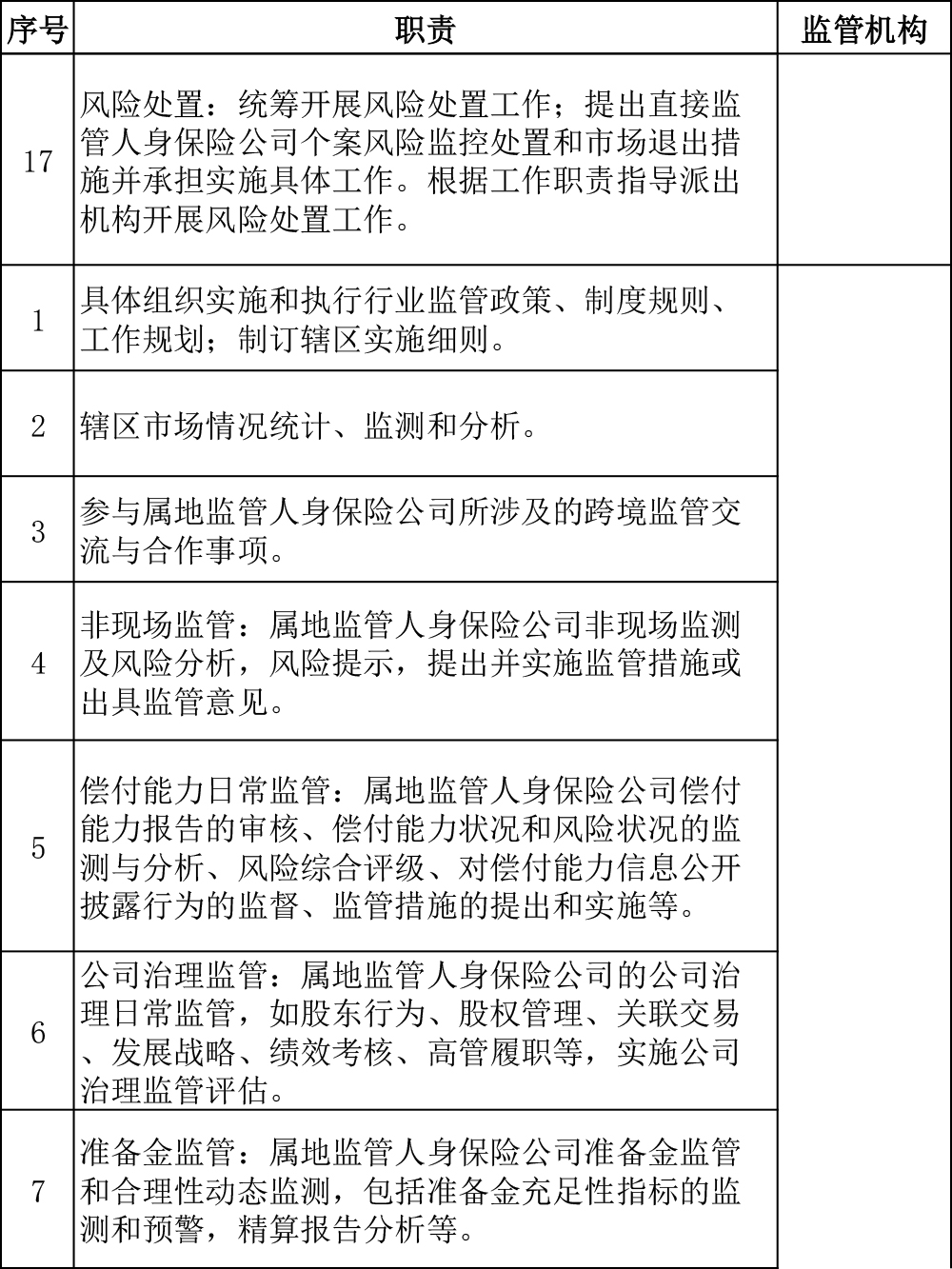
在日常监管职责划分上,银保监会负责研究、制定、完善行业监管政策、制度规则、工作规划,开展市场运行情況统计、监测和分析;搭建信息共享平台,开展上下联动、横向协作;统筹负责跨境监管交流与合作;负责直接监管人身保险公司非现场监管、现场检等相关日常监管工作。
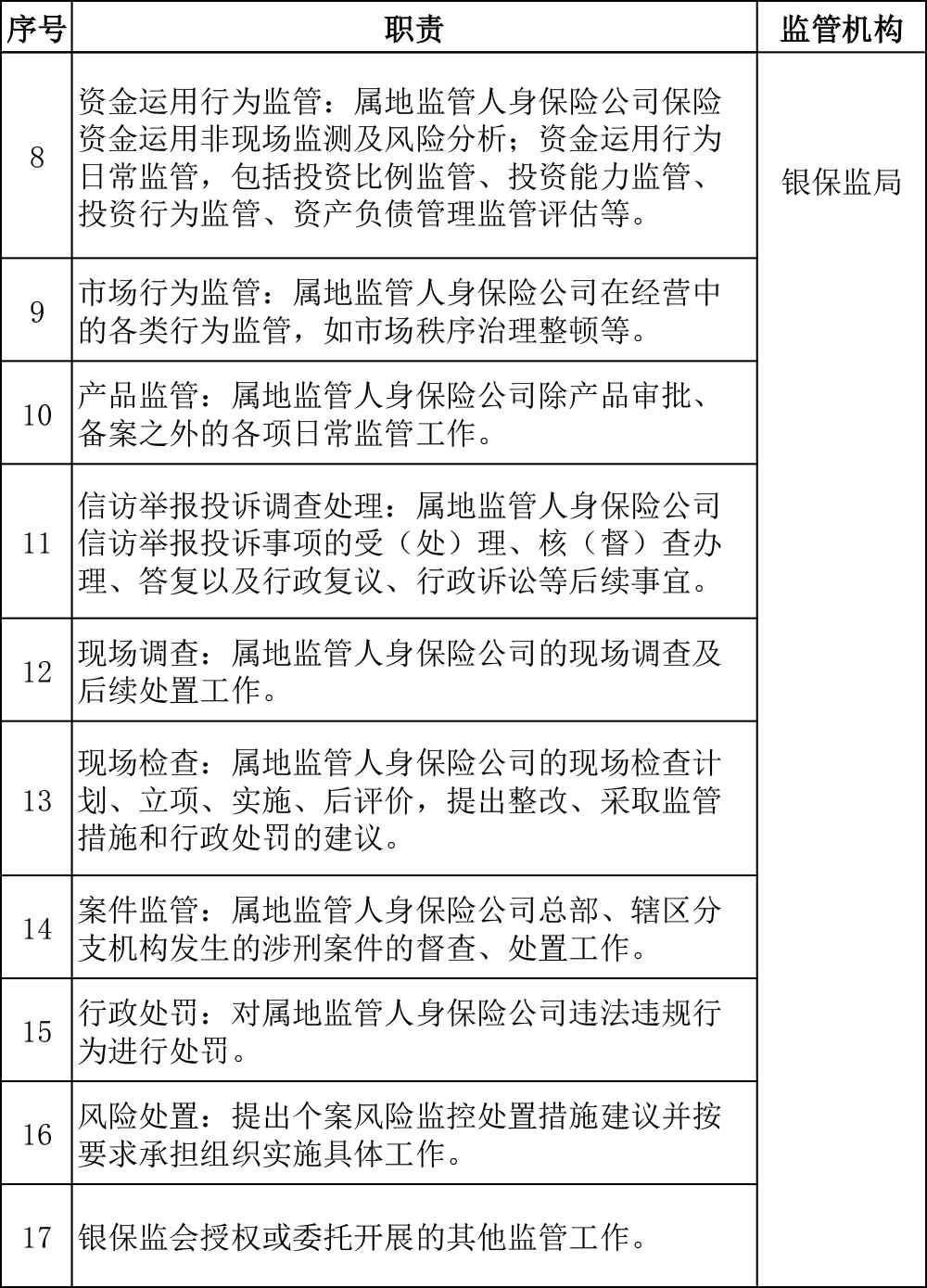
银保监局负责属地监管人身保险公司非现场监管、现场检查等日常监管工作,以及银保监会授权或委托开展的其他监管工作。银保监会可结合工作需要,对监管职责划分进行必要调整。
《方案》要求,各银保监局要结合方案内容,对相关处室职责、人员编制等进行调整,配齐配足工作人员,加强监管专业队伍建设,确保改革顺利实施,监管职责有效承接。银保监会相关机构和功能监管部门与各银保监局之间大件信息收集、汇总、共享平台,全面掌握人身险公司信息,建立上下联动、横向协作、重大事项请示报告机制,协同做好人身险公司监管工作。










