运20换发、全球多国停航……回顾遭受重创中的航空业2020大事件TOP10
原创 航空知识 航空知识
前几天,我们回望了2020中国航天大事件TOP10(点击左侧标题回顾),今天,咱们继续来说说航空。
如果说2020是航天大年,那么因疫情影响,今年的航空业可谓是受到重创的一年。这一年,有令我们失望的消息,同样也有令我们振奋的消息!今天,读者们再跟着航知一起回看今年的国内外航空大事件TOP10。
C919“大坡度机动”
NO. 10
继波音707“横滚”、空客350“垂直起飞”后,你们期待的C919“大坡度机动”在今年也来了!在今年7月29日的试飞中,中航工业试飞院副院长赵鹏驾驶C919进行了90°大坡度测试!国产客机做出类似战机一样的机动动作,被迄今为止最近距离的空对空拍摄记录下来了。话不多说,回顾动图激动一下!

消息回顾:继707“横滚”、350“垂直起飞”后,C919“大坡度机动”来了!官宣:轰6J
NO. 09
8月4日,轰-6J被官宣在南海有关海域开展昼夜间高强度训练,完成了昼夜间起降、远程奔袭、对海面目标攻击等训练科目。《航空知识》主编王亚男接受《环球时报》采访时表示,国防部发言人此前曾详细介绍了轰-6J等机型的作业海域和训练科目,是向外界表明中国有能力维护自身在南海的国家主权和正当权益。同时也表明中国轰-6已经实现跨型别、多种型号协调一致的全天候实战能力,“这是一个明显的信号,中国在南海地区的安全利益不可侵犯。”
相关专业人士表示,这则官宣两层意思:一是轰-6J已具备全天候作战能力;二是轰-6J对海面也就是说对海上移动目标有精确打击能力。

高宏伟/摄消息回顾:
官宣:去南海巡航的轰6J,来了!全是高清大图!伊朗反击美国,承认意外击落客机
NO. 08
1月3日凌晨,美军对巴格达国际机场实施了无人机空袭。在袭击中,伊朗伊斯兰革命卫队特种部队“圣城旅”指挥官卡西姆·苏莱曼尼将军被“定点清除”,震惊世界。1月7日,伊朗实施报复行动,伊朗向在伊拉克的两个美国基地发射了多枚导弹,决绝而迅速。
同天,一架载有170名乘客的乌克兰飞机在伊朗伊玛目霍梅尼机场附近坠毁,机上170名乘客可能全部遇难。
1月11日,伊朗承认意外击落民航客机。伊朗国家电视台援引军方声明说,伊朗无意中击落了失事的乌克兰客机,并将飞机被击落归咎于“人为失误”。
消息回顾:击杀伊朗特工王 索命无人机两边都有伊朗反击!突发!一架乌克兰飞机在德黑兰附近坠毁,机上乘客可能全部遇难运20换发涡扇20
NO. 07
上个月,央广军事节目中专家表示,有消息称运-20将换装涡扇-20发动机,推力增大、耗油减少,可使飞机起降距离变短。
无独有偶,上月初,中航西飞公布了一张照片,显示出一个前所未有的大涵道比涡扇发动机,很可能就是我国研制的涡扇20发动机。也许这是涡扇20引擎的真身在官方媒体上首次公开。备受瞩目的涡扇20终于公开亮相。

据《俄罗斯报》12月7日报道,美国The Drive网站日前报道称中国运-20运输机至少有一架已经装备了国产WS-20涡扇发动机,其功率比俄罗斯D-30KP-2发动机的功率更大。观察家认为,这意味着中国这款大型运输机在性能上取得重大进步。美媒记者指出,中国运-20运输机的外观有所变化,专家注意到发动机舱的结构出现了变化,这表明运-20可能使用了新发动机。
波音737MAX复飞
NO. 06
6月末,在737MAX被停飞15个月以后,波音737MAX迎来了重上云霄之日。经过FAA的批准,当地时间6月29日,波音737MAX完成了首日认证飞行的测试。
12月初,波音公司向美国联合航空交付了一架737 MAX飞机,使得后者成为美国联邦航空局取消近两年的停飞令后首家接收737 MAX新机的航空公司。同时,该机型的商业运营也将很快正式恢复。
12月3日,欧洲最大的航空公司瑞安航空宣布增加75架737 MAX飞机的确认订单,使其MAX确认订单总数增加到210架。这次瑞安再次选择了737-8的大运力版本737 8-200,旨在支持其航班业务恢复和未来发展。消息回顾:
波音恢复737 MAX交付,商业运营即将重启ARJ21交付三大航
NO. 05
2020年6月28日,我国首架国产喷气式支线客机ARJ21迎来重要节点——国航、东航、南航各自接收了其首架ARJ21客机。三架飞机的同时交付标志着国产支线客机正式入编“国家队”。三大航共订购105架ARJ21,将在5年内交付完毕。
图片源自:大飞机/党群工作部ARJ21,全称为“Advanced Regional Jet”,即“21世纪新一代支线喷气机”,是由中国商用飞机有限责任公司研制的新型涡扇支线飞机,亦为中国首次自主设计并制造的支线飞机。2007年12月,首架ARJ21总装下线。2008年11月28日,ARJ21-700飞机101架机在上海成功首飞。2016年6月28日9时25分,成都航空公司航班号为EU6679的ARJ21-700飞机搭载70名乘客从成都飞往上海,ARJ21首航成功。这是我国民用飞机发展的重要里程碑,中国的天空首次迎来自己研发的喷气客机。
消息回顾:
ARJ21入编“国家队”,对C919有何影响?| C919再传捷报,3天2测试完成水陆两栖飞机AG600海上首飞
NO. 04
2020年7月26日,中国大飞机“三剑客”的最后一“客”——水陆两栖飞机AG600,在青岛相关海上起降控制区实现海上首飞,为下一步飞机进行海上试飞科目训练及验证飞机相关性能奠定了基础。
祎泉河/摄AG600长37米,翼展38.8米,高12.1米,最大起飞重量53.5吨,设计巡航速度500千米/小时,设计续航能力12小时,续航里程4500千米。AG600的动力为4台国产涡桨6型发动机。构型方面,AG600采用适合水上起降的单船身断阶机腹以及上单翼、T形尾翼设计,前三点式起落架能满足陆地起降需求。
AG600在设计之初就被定义为一款用于执行——大型灭火/水上救援——任务的飞机,因此除了飞行性能外,人们更关注的就是其水上性能了。根据官方给出的指标,AG600可在20秒内一次汲水12吨,单次投水救火面积约4000平方米,抗浪能力不低于2米。执行水面救援任务时,AG600可一次救起50名遇险人员。此外,AG600可根据任务需要进行改装,用于执行海洋环境监测与保护、资源探测、岛礁补给、海上缉私与安全保障、海洋执法与维权等多种任务。
从性能指标来看,AG600的诞生为我国在大型灭火、水上救援、维护海疆权益等需求提供了一个全新的选择,中国发展水陆两栖飞机的意义也变得明朗起来。
消息回顾:
世界最大水陆两栖飞机AG600海上首飞成功!现场高清大图来了!疫情后国内外各大航展纷纷取消
NO. 03
10月13日,中国国际航空航天博览会组委会(珠海航展)宣布,原定今年11月10-15日举行的航展将延期举办,时间待定。完整通告如下:
这表示,继英国范保罗航展、纹身会、德国柏林航展等多个国外大型航展纷纷宣布取消,疫情后唯一的航空航天展也未能如期举办。珠海航展是中国规模最大的航展,1996年首次举办,每两年在广东珠海举行一次,这也是自珠展问世24年以来首次被取消。
运20首次出征
NO. 02
2月13日凌晨,空军出动运20、伊尔-75、运9共3型11架运输机,分别从乌鲁木齐、沈阳、西宁等7地机场起飞,向武汉空运军队支援湖北医疗队队员和物资。上午9时30分许,11架空军运输机全部抵达武汉天河机场。这是我国国产运20大型运输机首次参加非战争军事行动,也是空军首次成体系大规模出动现役中大型运输机执行紧急大空运任务。随着参加任务的多批运输机陆续着陆,镜头也捕捉到了军迷朋友们期待已久的大象漫步画面。6架运-20与3架伊尔-76成两列纵队依次排列,大国重器的气势恢宏令人印象深刻。
消息回顾:运20:我已到武汉!| 一图全面了解“胖妞”到底是谁全球多国停航,民航业遭受严重打击
NO. 01
今年年初,新冠疫情开始发酵。从1月28日,英国航空首先宣布暂停所有提供前往或来自中国大陆的航班服务,建议民众取消非必要的中国行程起。此后,美国航空、法国航空、加拿大航空等几十个航空公司纷纷停飞中国航班。
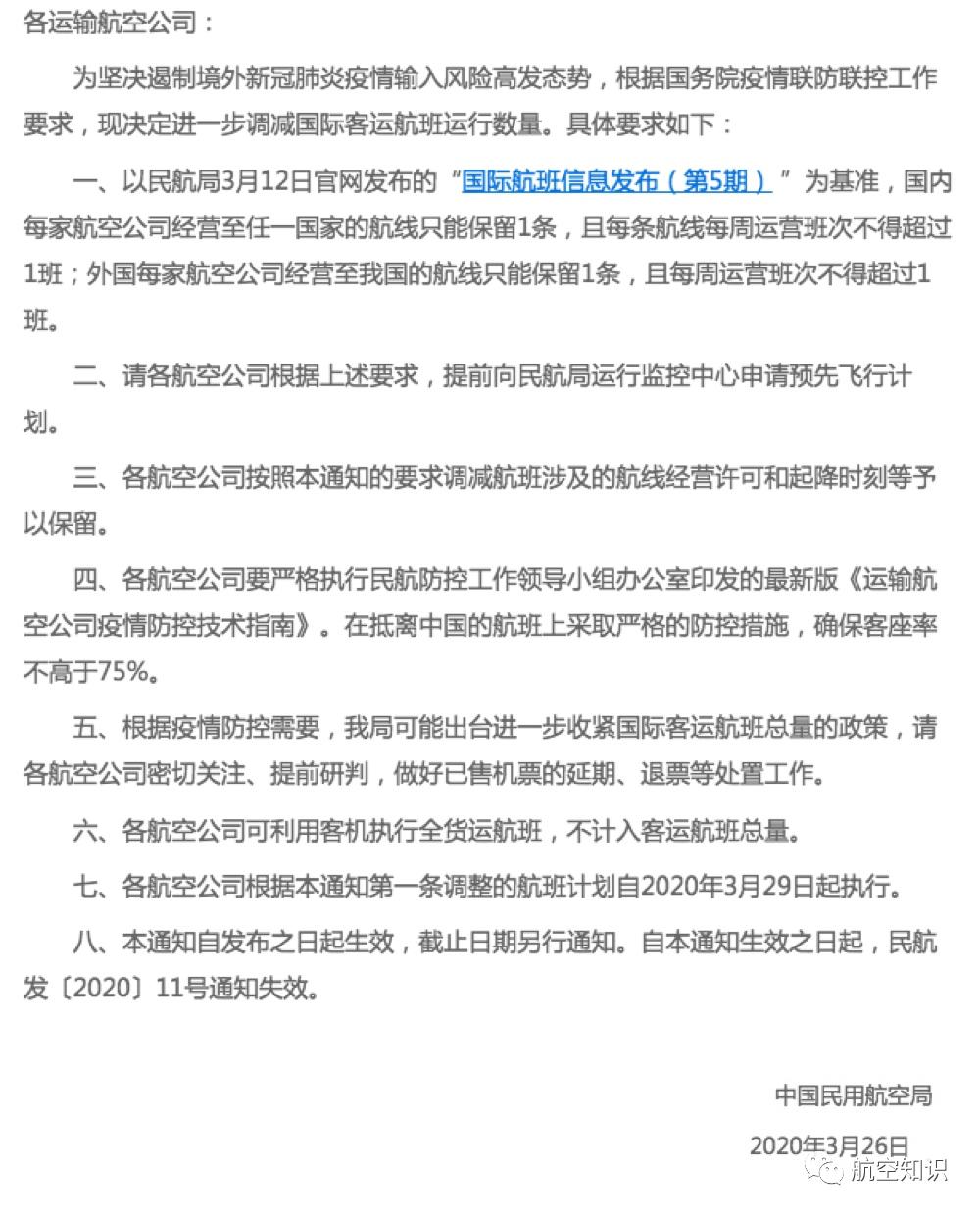
三月后,中国疫情情况得到控制,国外疫情急速四散。美东时间3月11日晚,特朗普宣布美欧停航。3月底,中国境外输入病例激增,民航局为坚决遏制境外新冠肺炎疫情输入风险高发态势,紧急调减国际客运航班运行数量,下达1司1周1班指令(后出台奖励/熔断机制)。
《通知》全文12月14日,英国政府公布了新冠变异病毒,目前已经有65个国家对英国紧急停止通航。
基于3月的确诊病例,IATA就曾指出,2020年全球航空客运业务收入损失将介于630亿美元到1130亿美元之间。
消息回顾:
外航停飞中国航班信息汇总 | 民航局回应深圳-成都机票仅售5元!航空公司“花样自救”,民航业正在疫情冲击中饱受摧残快讯!特朗普宣布美欧停航30天紧急!中国几近封国,暂停外国人入境 ,航司一周一班 | 全线停航航司一览2020年,正价机票变为“白菜价”,节日人满为患的机场如今也是异常空旷。航空业在疫情的冲击中饱受摧残。期盼,2021春暖花开时,能看到如往年一样,更多民机军机重新“上岗”,遨游蓝天。
原标题:《运20换发、全球多国停航……回顾遭受重创中的航空业2020大事件TOP10》

