无锡学院,来了!
2020-12-24 14:58
江苏
无锡学院正式公示了!

关于拟同意设置本科高等学校的公示
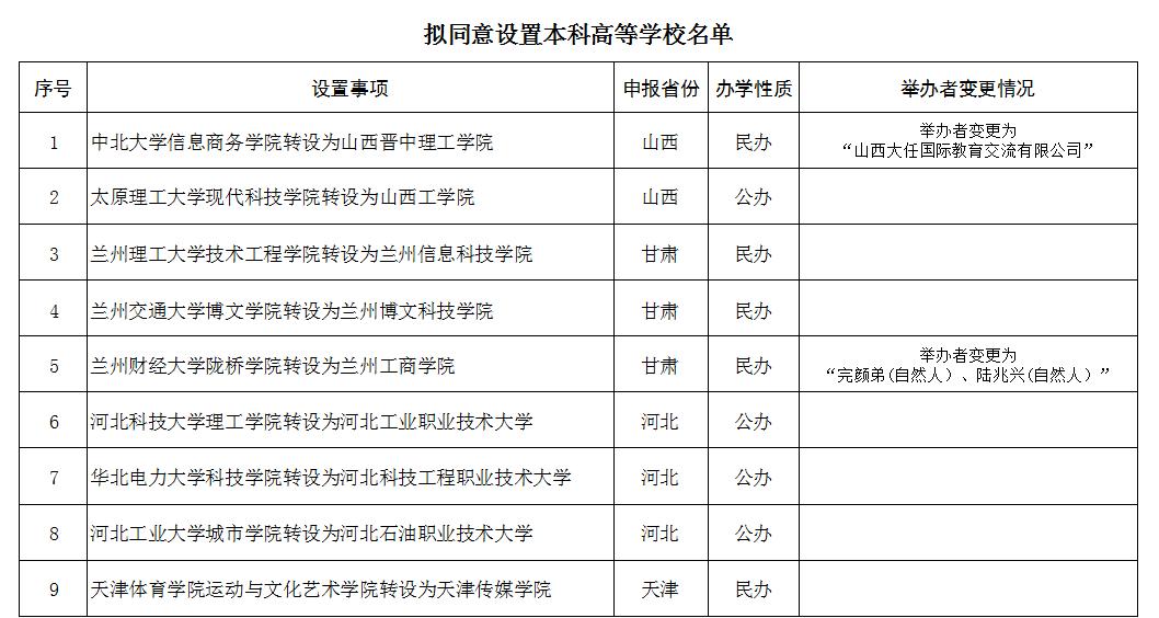
根据《高等教育法》《普通高等学校设置暂行条例》《普通本科学校设置暂行规定》和《关于加快推进独立学院转设工作的实施方案》等法律法规政策规定,经第七届全国高等学校设置评议委员会专家考察和评议,并经党组会审议,拟同意中北大学信息商务学院等33所独立学院转设为独立设置的本科学校,现将学校名单等信息向社会公示。
公示时间为2020年12月24日至2021年1月7日。公示期内,如有不同意见,请本着实事求是的原则,通过邮寄或电子邮件等方式实名反映。我们将对反映问题进行调查核实,并为反映人保密。
通信地址:北京市西单大木仓胡同37号教育部发展规划司;
邮编:100816
传真:010-66020442
电子邮箱:ghsszc@moe.edu.cn
附件:拟同意设置本科高等学校名单
教育部发展规划司
2020年12月24日
拟同意设置本科学校名单



一起来欣赏下
无锡学院的美吧!
学院位于锡山区锡山大道333号,毗邻锡东新城核心区,距离无锡高铁东站、地铁2号线仅1公里,地理位置优越,风景优美。校园占地总面积1101亩,建筑总面积30.65万平方米,是一所现代化的智慧校园、生态校园、人文校园和低碳校园。
学院目前建有南信大无锡研究院和无锡研究生院,设有物联网工程学院、电子信息工程学院、自动化学院、轨道交通学院、环境与生物工程学院、大气与遥感学院、理学院、商学院、人文法政学院、传媒与艺术学院、国际教育学院等11个二级学院,6个硕士点、43个本科专业,覆盖理、工、文、管、经、法、艺等七大学科门类。








无锡学院
未来可期
来源:无锡日报、教育部官网、锡山发布
原标题:《无锡学院,来了!》
特别声明
本文为澎湃号作者或机构在澎湃新闻上传并发布,仅代表该作者或机构观点,不代表澎湃新闻的观点或立场,澎湃新闻仅提供信息发布平台。申请澎湃号请用电脑访问https://renzheng.thepaper.cn。

