杭州女子被造谣,法院已立案!被造谣、被诽谤,你可以这样做……
网络的飞速发展
给信息的传递带来了极大便利
这本是一件好事
却被“键盘侠”们恶意利用
他们抬杠、造谣、诽谤……
以为躲在网络背后就不用承担责任?
来看看近日的热点案件
案情回顾:杭州吴女士(化名)在小区门口的快递站取快递时被郎某某偷拍了一段视频。后郎某某与朋友何某某伪造了微信聊天截图,俩人分别饰演快递小哥和对面小区独自在家带孩子的“小富婆”,编造了“富婆出轨快递小哥”的剧情,他们把这些聊天截图和偷拍视频拼接起来上传网络。
视频流传后,从吴女士小区业主,到其领导、同事、朋友都在议论这段视频和截图,甚至还有网友发来信息骂她。
△编造的微信聊天记录与偷拍的视频忍无可忍之下,吴女士选择报警求助。公安局就此事发布警情通报,造谣者郎某某和何某某因诽谤他人被行政拘留9日,并录制了道歉视频。
但吴女士表示:“在录制道歉视频时他们多次修改,一再跟我们讨价还价,避重就轻。他们的道歉不具备任何诚意。”
吴女士向杭州市余杭区人民法院提起了刑事自诉,请求以诽谤罪对造谣者依法惩处。12月14日,余杭区人民法院发布消息,立案受理吴女士诉郎某某、何某某诽谤案。
自吴女士在网上上公开遭遇以来,陆续有和她相同遭遇的人留言,他们都不知道如何维护自己的合法权益。
对于这种情况,可以采取民事诉讼的方式,以对方侵犯名誉权为由,起诉到法院要求停止侵害,消除影响,并赔偿损失。
如果对方的行为比较严重,涉嫌构成侮辱、毁谤罪,可以先报警处理,再到检察机关反映,如果这样效果还是不理想,可以到人民法院提起刑事自诉。
上述案例中的吴女士正是采取了刑事自诉的方法,关于刑事自诉,你应该了解这些↓↓
▶什么是刑事自诉?
刑事自诉,是指被害人、被害人的法定代理人、近亲属为了追究被告人的刑事责任而直接向人民法院提起的诉讼。法院审理刑事案件,分公诉和自诉两种。公诉案件,由人民检察院代表国家向人民法院提起诉讼;自诉案件,由被害人自己或其法定代理人、近亲属向人民法院直接提起诉讼。
▶刑事自诉的受案范围?
(一)告诉才处理的案件:(所谓告诉才处理的案件,指由被害人及其法定代理人、近亲属等提起诉讼,人民法院才予以受理的案件。)
1.侮辱、诽谤案(刑法第二百四十六条规定的,但是严重危害社会秩序和国家利益的除外);
2.暴力干涉婚姻自由案(刑法第二百五十七条第一款规定的);
3.虐待案(刑法第二百六十条第一款规定的);
4.侵占案(刑法第二百七十条规定的)。
(二)被害人有证据证明的轻微刑事案件:
1.故意伤害案(刑法第二百三十四条第一款规定的);
2.非法侵入住宅案(刑法第二百四十五条规定的);
3.侵犯通信自由案(刑法第二百五十二条规定的);
4.重婚案(刑法第二百五十八条规定的);
5.遗弃案(刑法第二百六十一条规定的);
6.生产、销售伪劣商品案(刑法分则第三章第一节规定的,但是严重危害社会秩序和国家利益的除外);
7.侵犯知识产权案(刑法分则第三章第七节规定的,但是严重危害社会秩序和国家利益的除外);
8.属于刑法分则第四章、第五章规定的,对被告人可能判处三年有期徒刑以下刑罚的案件。
(三)被害人有证据证明对被告人侵犯自己人身、财产权利的行为应当依法追究刑事责任,而公安机关或者人民检察院不予追究被告人刑事责任的案件。
▶刑事自诉的起诉条件?
(一)被害人告诉的;(被害人、被害人的法定代理人、近亲属有权向人民法院起诉。代为告诉的,应当提供与被害人关系的证明和被害人不能亲自告诉的原因的证明。)
(二)有明确的被告人,具体的诉讼请求和能证明被告人犯罪事实的证据;
(三)属于刑事自诉的受案范围;
(四)属于受诉法院管辖的(刑事案件由犯罪地人民法院管辖)。
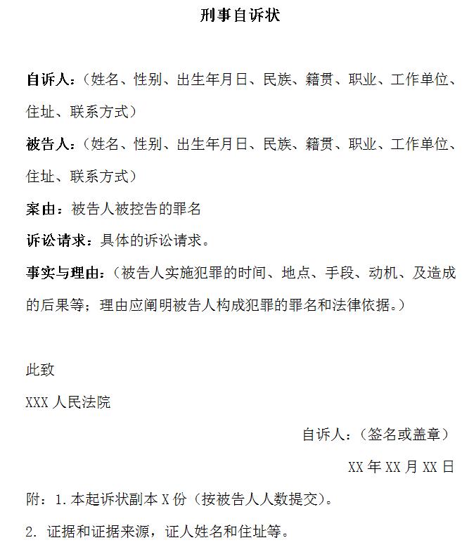
▶刑事自诉状范本
●【年末攻坚】天寒地冻,嵩明法院执行局里却有一股超级“热”气●房产证到底该写谁的名字?5种选择,5种不同的法律后果●【执行实录】帮亲戚建房竟不慎摔死,家人索要赔偿却遭一拖再拖,最后……拘留!
图文:综合办公室原标题:《杭州女子被造谣,法院已立案!被造谣、被诽谤,你可以这样做……》

