集刊 |刘鹏:东亚和拉美公共冲突治理体系的比较与启示(2020年第1期)
12
国别和区域研究集刊
《国别和区域研究》是一本由教育部主管,北京语言大学主办的研究国别和区域问题的综合性学术集刊,每年的1、4、7、10月出刊,特殊情况除外。《国别和区域研究》一直秉承 “以学咨政,服务一带一路”的办刊宗旨,贯彻 “理论性、思想性、战略性、综合性、现实性” 的办刊方针,立足学术领先、问题导向,坚持历史与现实研究并重、理论与政策分析兼容,刊载关乎中国国家利益的相关国家和地区的政治、经济、外交、社会、科技、法律、历史、人文、环境等方面的学术文章。
热诚欢迎各位老师不吝赐稿,并欢迎订阅《国别和区域研究》杂志。
【内容提要】在公共冲突治理体系中的机构专门性、专业性、属性、资金来源、协议约束力和治理效果等方面,以中国和韩国为代表的东亚国家与以秘鲁为代表的拉美国家具有一些共通之处,但在公共冲突的理念和视角、冲突化解机制的系统化构建以及机构独立性等方面存在较明显的差异。为了积极推进中国公共冲突治理能力建设,切实提升公共冲突治理的实际效能,需要树立以人为本、着眼发展的公共冲突治理理念,侧重主动预防的公共冲突治理视角,积极构建网络式公共冲突治理体系,并注意保持公共冲突化解机构的独立性。
【关键词】公共冲突 治理体系 东亚 拉美
【作者简介】刘鹏 北京第二外国语学院欧洲学院秘鲁研究中心讲师,经济学博士,主要研究方向为拉美经济。
目前, 国内外学界对 “公共冲突” 的定义并没有统一的共识和定义。一般认为,公共冲突既包括公共管理、政策制定与执行中涉及的冲突,也包括涉及公共事务、公共或集体资源的冲突、 还包括那些虽不是由公共事项引发,但其发展可能对社会秩序与稳定等公共利益产生影响的冲突。所谓的公共冲突化解机构,是与法院、公安机关等具有强制力的国家机关相对的公共组织,它主要通过斡旋、调解、仲裁等方式促进冲突相关各方达成协议,使冲突得以化解。
中国和一些拉美国家处于中等收入阶段矛盾多发期,社会不稳定因素错综复杂,社会各群体之间的纠纷和冲突在利益多元化的社会中比较突出。为了应付这些不利局面,这些国家愈加强调公共冲突治理对社会稳定发展、经济快速增长的重要意义。 然而在不同社会冲突治理理念和不同国情条件的影响下,以中国、 韩国为代表的东亚国家和以秘鲁为代表的拉美国家在公共冲突治理领域构建了独具特色的机构和体系,并形成了一系列相应做法和经验。 随着经济全球化的不断推进,公共冲突治理也自然被赋予 “ 全球公共产品” 的属性。 因此, 研究对比东亚和拉美公共冲突治理体系的共同点和不同点,可以为中国在全球治理体系中完善和进一步推广公共冲突治理方案提供一些借鉴和启示。
一 东亚国家公共冲突治理体系的基本情况
同属于儒家文化圈的中国和韩国作为东亚国家的典型代表,在国家治理现代化进程中逐渐形成了具有自身特点的公共冲突治理体系。公共冲突治理体系可以从机构的专门性、专业性、机构性质、经费来源、协议约束力来进行分析。
就冲突化解机构的专门性而言,可分为专门机构和非专门机构。在中国,专门机构只占各类政府行政机关的一小部分。尽管法院和一般行政部门的工作职责中包含一小部分冲突调解职能,但其并不是专门的冲突化解机构。比较有代表性的冲突调节机构是各级人民调解委员会以及各级政府的信访机关。韩国则建立了三类化解冲突的政府委员会:咨询顾问类冲突管理机构,如国民大统合委员会和国民权益委员会;行政执法性质机构,如公共冲突调整官室、冲突管理政策协议会;调整类冲突管理机构,如环境纠纷调解委员会、劳资纠纷调解委员会以及临时设立的其他应对有重大影响的公共冲突事件的委员会。非专门机构则如消费者保护院等。
用专业性的标准去划分,冲突化解机构又可以分为一般性机构和专业性机构。前者负责管理各种类型的公共冲突,或在冲突化解方面起到政策输出和统领全局的作用。后者则负责化解某一特定类型或特定领域的公共冲突。在中国,公共冲突化解机构的分工还处于初步阶段,一般性机构占据主要位置,其主要形式是各级政府的信访机构和基层的人民调解委员会。中国的非政府机构或组织产生时间比较晚,发展还不成熟,化解公共冲突的非政府专业性机构就更加凤毛麟角。韩国的一般性机构有公共冲突调整官室、冲突管理政策协议会以及国民大统合委员会和国民权益委员会,同时还建立了多个负责化解专业领域公共冲突的政府委员会,如土地收用委员会、劳使政委员会、环境纠纷调解委员会、行政协议调整委员会等。
从机构性质来看,公共冲突化解机构可以分为政府机构、准政府机构或半政府机构和非政府机构。中国公共冲突化解的政府机构主要是政府的信访部门和行政调解部门,而人民调解委员会一般被认为是准政府机构,因为它是以调解民间纠纷为目的依法设置的群众性组织,具体由村民委员会、居民委员会和企事业单位设立。但由于其接受基层人民政府和基层人民法院的工作指导,实际上,其是一种准政府组织。在韩国,化解公共冲突的政府机构主要是公共冲突调整官室、冲突管理政策协议会以及上述各类政府委员会。半政府机构中冲突研究机构占据了较大的份额,其中有韩国犯罪研究所、韩国土地管理研究所、信息与通信政策研究所等。非政府机构中有和平网、妇女和平促进会等。
从经费来源来看,政府财政拨款是中国公共冲突化解的政府机构的经费来源。准政府机构的人民调解委员会的经费由同级财政予以保障。但实际上经费保障由于缺乏国家层面的明确规定而往往不到位,人民调解委员会的正常工作遭遇资金障碍。韩国方面,各类政府委员会是在韩国《政府组织法》的相关规定下成立的,具有坚实的法理基础,其工作人员由公务员和相关领域的专家组成,经费是由国家财政保障的。
从协议约束力来看,中国的人民调解委员会调解达成的协议,具有法律约束力。在韩国,行政执法性质的冲突化解机构,如公共冲突调整官室、冲突管理政策协议会,做出的调解或决策行为具有法律约束力。
二 拉美国家公共冲突治理体系的形式、 特点
和经验成效
随着现代化的不断推进,不少拉美国家十分重视社会的包容式发展,强调公平正义和社会财富的合理分配,努力追求经济发展所需要的稳定和谐环境,积极探索和建立完善的公共冲突国家治理体系,并在冲突预防和解决方面积累了一系列独特的经验。这里以秘鲁为重点研究案例,试图揭示具有“拉美风格”的公共冲突治理体系的形式和特点,并介绍相关经验成效。
(一)以秘鲁为代表的
拉美国家公共冲突治理体系的形式
就公共冲突化解机构的属性而言,与东亚国家一样,秘鲁公共冲突化解的政府机构、半官方机构、非政府机构或民间组织共同组成公共冲突治理的国家体系。政府机构为总理府(亦称作“部长会议内阁”)下属的官方机构,即“国家对话和可持续办公室”(2017年2月28日后该机构被总理府新设的国土治理副部下的社会治理和对话秘书处代替。)该办公室于2012年设立,是与社会民众、民间组织、企业和政府部门等多方代表进行对话以及加快冲突调解和谈判进程的秘鲁公共部门,核心工作是避免和管理争端、分歧和社会冲突。半官方机构为独立运行、监督政府和公共机构运行的以“保护人民”为宗旨的机构,即“人民保护署”,1993年根据《秘鲁人民共和国宪法》成立,以捍卫公共利益和人民权利为宗旨,以检查、调查和建议为基本职能,视化解公共冲突为核心使命和工作导向,着重保护儿童、青少年、女性、土著居民、残疾人、老人、无人身自由者、非洲后裔和受害者等弱势群体的权利。民间组织则一般包括各式各样的行业协会、非政府组织和机构,譬如,致力于保障秘鲁公民教育、提供医疗服务和进行环境保护的“棱镜”(Prisma)组织,致力于保障原住民权利和保护原住民地区生态环境的秘鲁“和平和希望”组织,致力于发展民众健康和营养事业的“秘鲁慈善”组织,致力于促进农村人口就业、加快出口和发展旅游业的“发展研究和促进中心”等。
就公共冲突化解机构的专门性而言,“国家对话和可持续办公室”和“人民保护署”是秘鲁公共冲突化解的专门机构。其他非专门机构则主要有国家竞争防卫和知识产权保护局,主要负责消费者权益保护的民事纠纷事宜。另外,还有能源矿产监察局、信息通信监察局等相关行业的国家监察机构。
就公共冲突化解机构的专业性而言,人民保护署为秘鲁最为专业的公共冲突化解机构。其专业性主要体现为它以捍卫公共利益和人民权利为宗旨,扮演国家重要合作伙伴的角色。秘鲁人民保护署客观地、职业地和负责任地履行其职能,善于提供技术、伦理和法律等方面的专业建议和支持。该署预防和化解的公共冲突涵盖社会经济各个专业领域,如劳资关系、环境保护、政治分歧、弱势群体保护、少数民族矛盾、政府行政事务等,并在不少领域取得了较好的工作成效。
从协议或裁决的约束力来看,秘鲁“国家对话和可持续办公室”作为全国管理公共冲突的最高行政机构,其所促成的协议具有一定的约束力。作为行政类冲突化解机构,其行政强制力和处分权体现在以下几个方面:提出调解和谈判的对话路线和战略,避免、管理和解决争端以及应对社会冲突事件;应所在行业和公共部门的要求,参与争端、分歧和社会冲突事件的调解和谈判;通过致力于推动可持续发展和法治国家建设的对话进程,加快和平文化建设,尊重人权和其他民主价值观;与各级政府一道完善争端、分歧和社会冲突的早期预警和预防机制,协调、参与和尊重各方在相关框架内对话;与中央和地方政府相关部门协调对话、调解和谈判进程;与政府不同领域的公共部门协调沟通战略,预防社会冲突;要求所有公共部门提交其所在领域的社会冲突信息,以便系统化分析这些信息;研究和传播有利于预防和更好地管理争端、分歧和社会冲突的方法;推动对话、调解和谈判能力提升,预防和管理争端、分歧和社会冲突;推动争端、分歧和社会冲突的预防和管理以及进行有关完善对话机制的调查研究,召集相关专家小组。半官方机构秘鲁人民保护署具有检查、调查和建议权,但无行政处分权。检查权方面,该署有权监督国家机构贯彻执行国家法律、法规和政策的情况,有权对其提出整改和完善建议,最终推动改善政府行为。调查权方面,秘鲁人民保护署一方面在全国范围内受理市民的投诉、咨询并进行相应的调查,另一方面,对国家机关违反国家法律、法规和政策的行为进行调查。建议权方面,秘鲁人民保护署可以提出立法倡议,向有关当局提出建议和忠告。然而,与我国国家监察委员会不同的是,秘鲁人民保护署并不具备行政处分权。它不承担法官或检察官的职责,也不能代替任何其他官方机构,无权进行判决、罚款和其他制裁。尽管无行政处分权,秘鲁人民保护署历史上仍比较成功地维护了个人、团体、族群和社会的基本权利,有效监督了国家行政部门履行自身职责及向公民提供公共服务的情况,其工作绩效得到了秘鲁社会各界的一致肯定和认可。
(二)以秘鲁为代表的
拉美国家公共冲突治理体系的特点
公共冲突治理隶属于国家治理的范畴。一国的公共冲突治理模式是在国家治理模式的大框架下形成的。而国家治理模式又受到一国政治、经济、社会发展等多方面因素的影响,可以界定为由政府、市场和社会相互耦合而构成的一种整体性制度结构模式。20世纪80年代初至90年代末,秘鲁同其他拉美国家一道,走上了一条以市场开放、经济自由为核心的新自由主义改革之路。新自由主义改革在经济发展上强调市场对经济的主导作用,在社会政策上突出经济增长自然会带来收入分配改善的“滴漏”效应。这场改革在初期取得了较好的成效,降低了过高的外债率,遏制了恶性通货膨胀,政府财政收入增加,国家宏观经济指标好转。但在经济增长的同时并未带来秘鲁社会问题的实质改善。社会两极化情况严重,2001年秘鲁基尼系数达0.51,远超国际0.4的警戒线。2000年前后,在吸取了巴西货币危机、阿根廷债务危机的教训之后,包括秘鲁在内的不少拉美国家认识到,之前的以新自由主义思想为指导的改革政策不仅没有解决经济和社会发展中的结构失衡问题,反而快速削弱了既有的国家调控能力。因此,这些拉美国家纷纷采取了以新结构主义为特征的经济增长模式。这一阶段政府开始再次重视国家的主体性作用和调控协调功能,更加重视处理好政府和市场的关系,更加重视对经济和产业发展中的结构性问题的解决,强调经济发展必须与社会发展相平衡,推动国家治理取得实质性进步。进入21世纪后,秘鲁历届政府推行以经济和社会协调发展为目标,追求政府、市场和民众三者良性互动的国家治理体系。在国家治理体系大框架的影响下,秘鲁当前公共冲突治理模式呈现以下特点。
1、政府在公共冲突治理中的主导作用日益增强
按照新结构主义的改革思想,政府应该作为一个积极、有活力的角色来补充市场力量的不足和天生缺陷,并作为“从内部发展”的有效推动者,制定有利于经济和社会可持续发展的战略和政策。有别于20世纪80年代以来的新自由主义改革所推崇的削弱国家作用的导向,秘鲁逐渐认识到政府应该在国家治理中发挥更多的主导作用。譬如,为了更好地解决社会各群体机会公平问题和维护妇女的合法权益,1996年秘鲁政府首次设立“妇女和人力发展部”,2002年更名为“妇女和社会发展部”,2012年又再次调整为“妇女和弱势群体部”。为了更好地发展民生、解决社会不公的问题,2011年首次设立“发展和社会融入部”。在公共冲突治理方面,秘鲁于2012年首次设立“国家对话和可持续办公室”。该机构是与社会民众、民间组织、企业和政府其他部门等多方代表进行对话以及促进冲突调解和推动谈判进程的秘鲁官方机构,核心职责是避免和管理争端、分歧和社会冲突。
2、公共冲突治理的决策权威出现多元化趋势
拉美国家在20世纪70年代末期迎来了新一轮政治民主化进程,拉美多国的军政府陆续“还政于民”,代议制民主体制逐渐恢复。20世纪90年代以后,拉美国家继续推动政治民主化进程向纵深发展。政治改革具体表现在:一方面,通过修改宪法或选举法完善政治制度、规范政党活动和选举进程,从根本上解决政府的合法性问题;另一方面,拉美国家越来越强调打造政府职能部门之间的权力制衡机制,推进决策权威的多元化,以提高决策过程的透明度,进而提高政府的威信度。20世纪90年代以来,秘鲁不断完善部门协调机制,在制定政策时注意加强相关部门间的统筹协调。在国家重大行政事项的决策上,秘鲁设立了“部长会议内阁”(总理府),部长会议主席主持国家重大事项和进行政策的讨论、制定和颁布。在公共冲突治理方面,除了官方机构“国家对话和可持续办公室”外,秘鲁还设立了半官方性质的专业机构“人民保护署”。该机构依据秘鲁1993年宪法成立,以捍卫公共利益和人民权利为宗旨,以检查、调查和建议为基本职能,视化解公共冲突为核心使命和工作导向,着重保障儿童、青少年、女性、土著居民、残疾人、老人、无人身自由者、非洲后裔和受害者等弱势群体的权利。秘鲁人民保护署独立运行,有权监督政府其他职能部门和公共机构,在公共冲突治理方面也是重要的决策权威部门。
3、公共冲突治理的决策机制越发理性和科学
在整个20世纪,精英主义和民众主义“周期性”交替、左翼和右翼“钟摆式”轮替是拉美政治、经济和社会发展进程的重要组成部门的主要表现形式。这两种截然不同的执政理念在政治舞台上的轮番出现,并没有实质促进拉美国家经济和社会的长足发展。民众主义模式初期通过“超福利”社会政策带来社会公平的一定改善,但后期会急剧加重国家的财政负担,容易导致经济崩溃和最终的民生灾难。精英主义模式注重发展经济,但社会政策具有较强的排他性和保守性,在后期容易引发激烈的社会矛盾和冲突,最终会严重影响国家的经济发展和社会进步。正是由于两种政治势力的严重对立,政府在决策方面存在严重缺陷,如政策出台缺乏连贯性,政策制定缺乏透明度、科学性和长远性,政策受益对象具有偏向性。在汲取20世纪90年代经验教训的基础上,进入21世纪后,秘鲁开始转变治理理念,更加注重国家治理的理性和进行科学决策。
秘鲁构建科学合理的决策机制的具体做法体现在以下几个方面。首先,注重政策的可持续性和长远性。秘鲁政府在制定国家的长远发展规划时,更多顾及反对派的利益诉求,尽可能谋求最广泛的社会共识,尽量使政策不至于反复和中断。其次,强调决策的法理性。秘鲁政府制定政策时习惯于以国会先前颁布的配套法律法规为依据,或者直接以秘鲁宪法为最高法理依据。为了协调矿业企业和原住民之间的利益冲突,秘鲁政府依据宪法精神制定的“预先咨询法”便是依法治国的经典案例。最后,鼓励民众和民间组织参与决策进程。随着拉美民主化进程的深入,民众的政治参与意识明显增强,民间组织蓬勃发展,作用凸显,拉美国家的政府行为受到越来越有力的公民和社会力量的制约。秘鲁原住民、少数族群、弱势群体的维权意识日益增强,在社会冲突治理中扮演着能够影响事件最终走向的关键角色。行业协会、非政府组织等众多民间组织在秘鲁国家治理进程中也发挥着越来越重要的作用。
(三)以秘鲁为代表的
拉美国家公共冲突治理体系的经验成效
最近十余年以来,秘鲁的社会矛盾不断激化,公共冲突日益增加,这不仅阻碍了国家经济发展,也造成了大量的“公共冲突治理赤字”:2006-2011年,公共冲突除了使公共和私人财产遭受重大损失外,还造成数百人死亡和数千人受伤。为了更好地应对公共冲突治理危机,秘鲁政府结合自身国情在公共冲突治理过程中逐渐形成了一些独特举措。
1、创立“发展圆桌会”对话机制
秘鲁政府秉承把冲突转变为发展机会的宗旨,设立了“发展圆桌会”这一创新对话机制。各个领域、各个层级的发展圆桌会将政府、企业与民间社会囊括进一个共同的发展计划里。发展圆桌会机制中所有参与者都扮演特定的角色:政府通过协调各类公共部门,承诺通过公共投资改善人民的生活条件;民众自主决定发展命运,与政府和企业签署各类协议;企业则通过履行社会和环境责任,承诺提升项目所在地的经济和社会水平。发展圆桌会机制代表着秘鲁政府在处理公共冲突观念上的一种前所未有的进步,包含四个分机制。①政治协调机制。目的是规划投资项目所在地的发展方案,打造国家—企业—社区三者的“新型关系”,这有助于缓和极端形势。②冲突预防机制,主要是分析导致冲突爆发的结构性因素。③本地居民创业能力提升培训机制,目的是提升当地人力资源水平。④推动私人投资造福居民和促进当地发展的机制,主要在于政府引导私人投资企业在项目所在地的社会责任行为,规划为当地社区解决就业和其他福利问题的各类项目。
2、重点治理冲突高发地区
秘鲁国家可持续和对话办公室在十个“优先治理”地区(利马、卡哈马卡、安卡什、阿雷基帕、普诺、库斯科、阿普里马克、阿亚库乔、马德雷德迪奥斯、洛雷托)设立了长期办事处。上述十个地区具有较高水平的公共冲突爆发风险,可以分为两类地区。第一类是以利马、阿雷基帕为代表的城镇化水平较高的地区。这些地区的公共冲突以非法占地、劳资冲突为主。第二类是以普诺、库斯科、阿亚库乔为代表的采掘业资源丰富的地区。这些地区的公共冲突以土地纠纷、资源利用矛盾、环境保护抗议为主。秘鲁是典型的以矿业经济为主要支柱的资源型国家,由资源开发和利益分配、不合理、不公平以及后续的环境污染引发的纠纷和矛盾始终占据公共冲突的多数。对于冲突高发地区,应集中人力、物力、财力进行治理,一方面,重点预防和解决那些规模大、长期存在、影响恶劣的公共冲突,另一方面,通过对经典案例的解决为其他地区提供大量宝贵的现实经验。
3、秉持“依宪治理”原则
现代国家中不同社会群体之间的利益协调必须有宪法基础,才能从历史事实、文化传统和人类理性中获得正当性。从国家治理现代化的角度看,宪法的内核价值之一就是要维护个人的生命、自由、财产以及契约规则,使个人在共同体的统一法秩序下能够获得均质化保护。这一价值维度侧重于强调个人的解放、共同体的维持和国家的法治化,具有创新性。在拉美众多国家20世纪90年代以来的经济结构改革中,宪法价值层面上的创新安排无疑具有重要意义。现代化治理的关键是依宪而治,而宪法有关价值的各种规定对国家秩序的形成起到决定作用。作为现代民主化进程不断推进的国家,秘鲁政府在公共冲突治理中秉持宪法至上的原则。依据宪法成立的秘鲁人民保护署在保护个人生命、自由、财产等权利和维护价值秩序方面发挥了举足轻重的作用,例如,该机构有权对司法机构做出的人身庇护、人身保护令等司法决定提出质疑,有权揭露各政府机关的违宪行为和公务人员的渎职腐败行为,有权指导民众运动和监督其开展情况。秘鲁人民保护署有诸多方式来行使这项权利:可以启动宪法程序,以协助人的身份参与已启动的法律程序,或以法官助理的身份提交书面材料,还可以应冲突各方或宪法法庭的申请提交调查报告或意见建议。
秘鲁人民保护署在保护印第安原住民权益方面取得的工作成就就是依宪治理冲突的极佳一例。1993年秘鲁政府加入了致力于保护原住民权益的《国际劳工组织第169号公约》。2009年6月6日,为了推动秘鲁切实履行该国际公约中规定的义务,时任秘鲁人民保护署署长依据该署拥有的递交法律提案的职能,向秘鲁国会递交了《原住民咨询权法律框架的提案》,旨在推动“秘鲁原住民预先咨询法”尽快确定。2011年8月23日,在秘鲁人民保护署和原住民机构代表的努力下,秘鲁国会全体大会一致通过《原住民咨询法》。这项法案的确立是承认原住民权益过程中至关重要的一步,对于使原住民与秘鲁当局的对话合法化,秘鲁人民保护署可谓功不可没。
就对公共冲突的治理成效而言,秘鲁国家对话和可持续办公室自2012年成立以来,在公共冲突预防和治理方面卓有成效,取得了一系列工作成果。第一,大幅度预防、跟踪和解决了秘鲁全国范围内的公共冲突。仅2015年1月一个月,就预防了105件潜在冲突,跟踪干预了41件冲突。第二,对话机制执行有力,消弭冲突作用显著。在成立的第一年内与各种组织或部门举行了2091次会议,其中,与各类政府部门或各级政府举行了813次会议,与各社会组织举行了523次会议,与民间团体举行了487次会议,与企业举行了268次会议。这些对话性质的会议为预防和治理冲突做出了较大贡献。第三,通过出版工作月报“Willaqniki”,推动冲突治理政府政务“公开化、透明化”。该月报统计分析冲突案件,研究典型案例,普及人权概念,提出冲突解决方案。这一月报的出版不仅是秘鲁公共冲突治理机制化的具体体现,也同时体现了政府对其冲突治理行为的“社会监督”意识。
秘鲁人民保护署作为政府机构的补充和冲突化解领域的专业性机构,在涵盖社会经济各个专业领域也取得了不少令人瞩目的工作成效,特别是在劳资、环境、政治、社会类公共冲突方面治理成就突出。譬如,为回应国会提出的要求,秘鲁人民保护署于2007年4月26日发布了特别报告——《因开采活动引起的秘鲁社会—环境冲突》。报告提议:“要建立独立的环保机构,为其提供充足的技术资源与预算,利用其在相关领域内的政治影响与责任感,改革并完善环保制度,引领环境治理中的权力下放进程。”2008年5月14日,政府颁布第1013号法令,通过了《秘鲁环保部创立、组织及其职能法》。秘鲁人民保护署为秘鲁历史上第一个环保部的创立做出了开创性贡献。
三 东亚和拉美公共冲突治理体系的比较
以中国、韩国为代表的东亚国家虽然与拉美国家在公共冲突治理体系上有部分共通之处,但也存在一些比较明显的差异,这主要体现在冲突化解的理念、视角、机制的系统化构建和机构的独立性等方面。
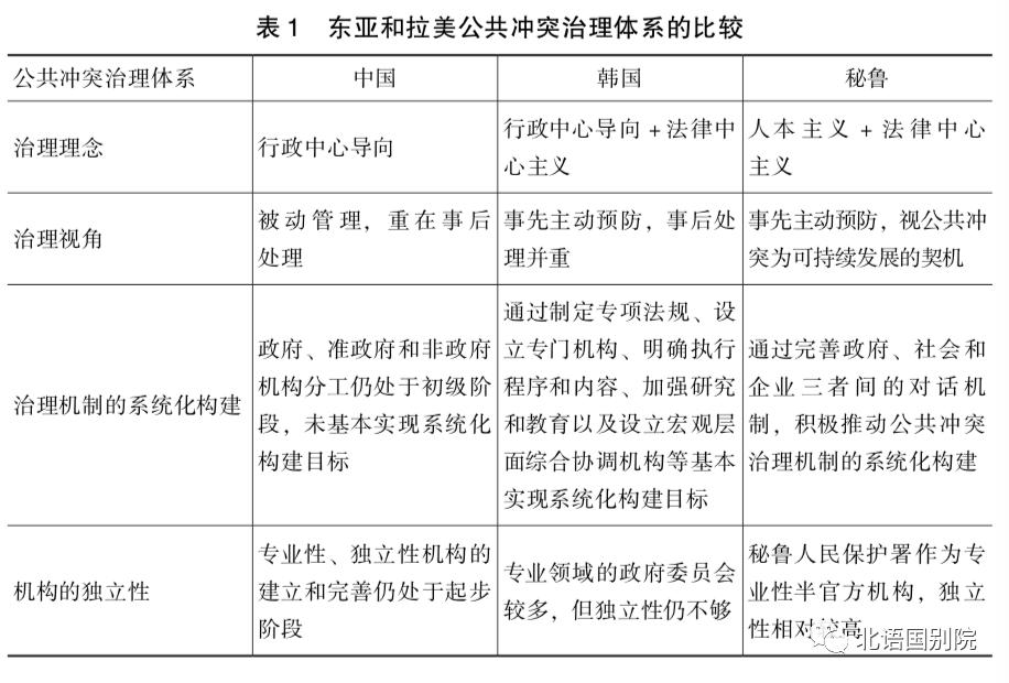
就公共冲突化解的理念而言,中国的公共冲突理念可以理解为行政中心导向,即主张通过各种行政组织和行政手段的干预来化解公共冲突,但对于冲突涉及的法律诉讼制度和法律配套制度的建设的重视程度不够,仍有许多需要完善之处。韩国同样存在较强的行政中心导向,这体现在各类政府委员会是在政府指导或管辖下成立的。但韩国近年来加大了对公共冲突管理的法制机制建设力度,如2011年韩国颁布了《公诉申请者保护法》、2014年出台了《关于国家政策协调会议的规定》,渐渐向法律中心主义靠拢。而秘鲁的公共冲突理念以构建包容社会为目标,以对话协调为核心方法论,以宪法为最高准则,反映出一种结合人本主义的法律中心主义传统。
就公共冲突化解的视角而言,中国各级人民调解委员会由于保障资金不到位,重视冲突发生后的化解和处理,容易忽视冲突发生前的预防工作。韩国对冲突的事前预防、事后处理并重。韩国尤其重视开展公共冲突管理培训和进行相关课题研究,试图为公共冲突的事前预防提供人才和知识储备。另外,韩国通过不同领域的行政委员会和其他临时设立的专题委员会来强化其应对和处理公共冲突的能力。秘鲁的公共冲突治理视角更与东亚国家不同,体现在秘鲁政府视公共冲突为发展契机,并侧重主动预防和识别公共冲突。在秘鲁国家可持续和对话办公室成立之前,秘鲁几届政府单纯地视“公共冲突”为不可避免的社会现象,不得不被动应对和处理各种国家和地区层面的公共冲突。这一时期采取的措施多为管制和压制措施,冲突治理的整体效果不佳。有时甚至引发“反作用”,导致冲突升级。这种“被动防守式”治理模式虽然在短期内取得了一定效果,但最终被证明不是一个有利于可持续发展的解决方案。被誉为“冲突分析与解决哲学之父”的约翰·伯顿坚定认为,问题导向的冲突应对把冲突解决看作一个过程,不单是为了消解冲突的成因,还要创造合作关系赖以建立的条件。2011年奥良塔·乌马拉政府上台后,承诺以新视角管理公共冲突、治理国家以及推动投资可持续发展。秘鲁该届政府认为,通过建立各利益方之间的对话机制,公共冲突可以转变为可持续发展的契机和出发点。
关于公共冲突化解机制的系统化构建,著名组织心理学家莫顿·道奇认为,冲突解决有多种潜在途径,应该着力开发一系列规范、规则、程序和策略,充分利用外部资源与设施,并利用好第三方干预手段,系统解决冲突问题。由此可见,冲突的解决需要依靠机制化、系统化的工作以及通过合作沟通的方式才能顺利实现。中国公共冲突化解机构的分工还不够明确和完善,一般性的公共冲突化解机构发挥主导作用,专业性的公共冲突化解机构还未完全建立起来。再加上公共冲突化解的非政府组织数量稀少,中国未来在完善公共冲突化解机制方面还有比较长的路要走。韩国政府在公共冲突管理制度化方面的行动比较早,步子比较大,截至目前取得了长足进步。韩国通过制定专项法规、设立专门机构、明确执行程序和内容、加强研究和教育以及设立宏观层面的综合协调机构等五个方面的体制化建设,基本实现了公共冲突管理制度化。秘鲁同韩国一样,十分重视多渠道完善公共冲突化解机制。秘鲁国家可持续和对话办公室一直致力于政府内部、民间社会和企业界三者之间的对话。这一机制化工作有三大努力方向。①推出一部专门的公共冲突预防和治理法律。在此法律框架下,秘鲁政府致力于打造国家公共冲突预防与管理体系(SINAPREGC)。该体系覆盖国家三级政府,不同层级政府根据权限能力应对不同种类的冲突。这一体系目前已开发出冲突预警和早期应答系统、大型矿业项目风险指数系统,以尽早识别出有潜在公共冲突爆发的地区。②设立企业社会责任优秀实践中心。这一平台可让企业、政府和民众提出有利于改善采掘业和当地社区关系的方案。③建立对话和共识研究院,目的是推动形成政府与民众之间的以对话为主、和谐相处的冲突应对文化,同时对国家重点冲突案例进行分析和研究,提高参与冲突管理的公务人员的理论水平和实践能力。
就公共冲突化解机构的独立性而言,中国的独立性公共冲突化解机构的建立和完善仍处于起步阶段。韩国建立的多个负责化解专业领域公共冲突的政府委员会,尽管在调查公共冲突案件和做出相关决策时拥有较大的自主权,但由于政府机构的属性,其仍无法维持较高水准的调查独立性,冲突化解实际效能可能受到其他因素的干预和影响。秘鲁作为法律制度比较健全的发展中国家,在确保冲突化解机构的独立性方面有着较大的制度支撑,这体现在秘鲁拥有人民保护署这一独立性较强的公共冲突化解机构。人事权方面,秘鲁人民保护署署长代表并领导整个机构。署长由国会投票选举产生,提名人必须获得国会至少2/3票数才能当选,任期为五年。署长享有民事或刑事诉讼豁免权,可以完全独立地履行职责。资金来源方面,秘鲁经济与财政部和国际合作组织共同向秘鲁人民保护署提供资金支持,以保证其下属各机构正常运行,确保其对国家公共部门和机构的正常监督,保障民众的权利和增强民众的法律意识。正是由于预算并非完全来自国家财政,秘鲁人民保护署得以保持相对较大的独立性,从而能够相对客观、中立地履行监督和调查职能。公共冲突相关机构的专门化、专业化、中立化程度会对机构的冲突化解效能产生重要影响,建立在专业性和中立化基础上的秘鲁人民保护署具有较高的冲突化解实际效能。东亚和拉美公共冲突治理体系的比较见表1。
四 以秘鲁为代表的拉美国家当前公共冲突治理模式的困境和挑战
尽管秘鲁在建立健全公共冲突治理模式上取得了一定的突破,在具体冲突解决上取得了较满意的工作成效,但公共冲突治理远未达到理想状态,治理能力和水平的提高仍面临诸多难题和困境,其中最主要的是政府协调各方利益的能力天生不足,政府凝聚共识的手段和机制不足,行政和司法机构效率依然不高。这同样也是众多拉美国家在公共冲突治理中遇到的难题和瓶颈。
(一)政府协调各方利益的能力天生不足
随着民主化和市场化的深入发展,秘鲁正处于社会阶层结构剧烈变动期。一方面,中间阶层队伍规模不断壮大,且中间阶层内部还出现了分化趋势。在中产阶级中,既有新兴中产阶级和传统中产阶级之分,又有“上中产”和“下中产”之分。无论秘鲁不同阶层之间还是各个阶层内部,利益诉求和价值观均趋于多元。另一方面,秘鲁是多民族国家,在亚马孙雨林和安第斯山区聚居或散居着大量印第安裔少数族群和原住民社区。其经济社会发展诉求长期受到政府的忽视和冷落。在秘鲁通过自由贸易和市场开放日益融入全球经济贸易一体化进程的大背景下,这些原住民和少数族群的眼界得以打开,政治参与意识和维权意识不断增强。最近十几年来,秘鲁历届政府均试图促进经济和社会协调发展,但由于它们由民主选举产生,制定政策时往往受到国内利益集团的“裹挟”或其他政治势力的阻碍和反对,这使得出台的政策无法充分顾及上述各类阶层和群体的诉求,难以兼顾各方利益。这种政治体制缺陷导致国家治理能力“先天不足”,也为各类社会矛盾和冲突埋下了隐患。
譬如,由美国和秘鲁企业共同开发的贡嘎(Gonga)金矿项目,投资金额高达50亿美元,施工期可创造6000个工作岗位,能为国家和当地财政带来大量税收。尽管秘鲁中央政府力推这一项目,但该项目启动后,由于遭到周边社区原住民的强烈反对而在2011年底搁置。尽管中央政府采取了一系列措施来澄清原住民提出的项目会污染环境的质疑,如要求项目开发企业提交环评报告、将环评报告交国际环保专家裁决、请宗教组织居间协调对立双方等,但最后其依旧遭到地方政府和当地民众的强烈抵制。他们组织了多次大规模反矿游行示威,军警和地方民众的当面冲突酿成多次流血事件。这些公共冲突事件最终迫使项目停工,并导致该地区附近的包括中国五矿江铜公司加莱诺(Galeno)项目在内的多个外国矿业项目停滞,涉及投资总额高达92亿美元。
(二)政府凝聚共识的机制和手段不足
尽管秘鲁政府在公共冲突的预防和应对上推出了不少新机制、新举措并取得了比较明显的工作成效,但当前的秘鲁正处于社会阶层加速分化、价值观逐渐多元化的进程中,各方诉求较多,很难自动会聚和统一。在无法充分兼顾各方诉求的现实条件下,政府作为社会治理的主体,就更应该主动和积极发挥其在国家治理中的主导和引导作用。在社会各方利益难以达成一致的情况下,政府应该发挥宣传引导、创造共识的作用,以从根本上达到统一思想、凝聚共识,从而在国家和社会宏观层面大幅度缓和与化解冲突的目的。近十年来,秘鲁为提升公共冲突治理水平而推出的一系列举措和机制具有沟通对话性质,如上文提到的“发展圆桌会”对话机制。这种对话机制具有明显优点,如各利益攸关方有足够的平台和渠道去表达其真实诉求,但缺点在于对话过程中各方“自说自话,互不妥协”,通过协商形成建设性方案的意识和动力不强,政府在各方角色之间更多发挥“传声筒”作用,而不是主动引导的“中枢”作用。秘鲁政府推出的以凝聚共识、社会团结为顶层设计的机制和手段不足,使得政府、企业和民众三者之间的对话往往流于形式,也使得全社会未能形成一种以合作、妥协、和解为特征的社会氛围。政府的治理工作浮于表面或只能暂时缓解矛盾和冲突,难以达到彻底、长久、可持续的实际治理效果。近年来,各种示威、罢工和抗议活动已成为秘鲁社会生活中的常态化现象。
(三)行政和司法机构效率依然不高
进入21世纪后,拉美国家越发认识到国家建设的现代化首先需要实现国家治理能力现代化。因此,秘鲁开始重视完善公务员制度,同时大力推行功绩奖赏制度。秘鲁在西方发达国家的帮助下,常年大批次实施针对公务员能力提升的培训项目,意图全方位提高行政效率。尽管秘鲁公务员整体素质较十年前有较大提高,但“拉美风格”的官僚主义习气仍然较重和比较普遍。另外,拉美国家政治体制基本由以总统为核心的行政机构主导,本应发挥制衡和监督职能的立法和司法机构相对薄弱。实行代议制民主政体的秘鲁的司法独立性较差,具体表现在司法判决容易受到行政机构和利益集团的影响和控制。另外,秘鲁司法机构的工作效率也不高,主要体现在司法程序复杂、司法人员专业性不强、司法体系覆盖面窄、案件积压现象普遍、司法成本相对较高。上述种种政治体制不成熟现象在公共冲突治理领域表现得更加突出和明显。譬如,秘鲁冲突治理机构的官员在具体协调各方矛盾和冲突的过程中往往办事不力,效率低下,不是主动而是被动应对各种突发事件。以事先主动预防为导向的公共冲突顶层设计和以被动应付具体事件和流程的官僚主义习气存在结构性矛盾,导致政府推出应对措施时已经错过了解决冲突的“黄金时间点”。秘鲁公共冲突、暴力流血事件中的始作俑者、相关责任人和犯罪嫌疑人,利用秘鲁司法体制存在的缺陷和漏洞,往往能够逃脱相应的民事和刑事处罚。这种司法不公现象进一步加剧了各利益诉求方的对立,进一步加剧了社会分裂,导致社会冲突多发、频发。
五 几点启示
通过比较上述东亚和拉美国家的公共冲突治理体系以及梳理以秘鲁为代表的拉美国家当前公共冲突治理模式遇到的困境和挑战,可以为完善中国未来的公共冲突治理体系和方案提供一些有益的启示。
第一,公共冲突治理理念要以人为本、着眼发展。随着中国政府全面贯彻创新、协调、绿色、开放、共享五大发展理念和中国特色社会主义进入新时代,中国的公共冲突治理理念也要与时俱进,与全球治理的新潮流相适应,应朝着更加重视协调和对话、重视民生和可持续发展的方向转变。以人为本、着眼发展的新时代公共冲突治理理念不仅有利于和谐社会构建,还有利于中国梦和“两个一百年”奋斗目标的实现。
第二,在公共冲突治理视角上,要侧重主动预防,充分发掘公共冲突的潜在正向作用。由于资金保障不足以及公共冲突管理的专业性不强,中国目前的公共冲突治理重点仍在事后处理阶段。另外,由于对潜在的冲突爆发因素缺乏事前预判和分析,中国对公共冲突的预防和应对工作不尽如人意。因此,基于冲突治理视角,一方面,应逐渐从目前的“事后被动处理”过渡到“事先主动预防”;另一方面,不应视公共冲突为“洪水猛兽”,从而“以暴制暴”,而可以借鉴秘鲁视公共冲突为“发展契机”的理念,能动性地发挥公共冲突的潜在正向作用。因为在冲突治理财力、物力有限的客观条件下,通过治理端口和视角的“前移”能够盘活治理资源的“存量”。政府应积极推动各利益相关方的对话和协商,并主动听取其诉求。应通过主动发掘有利于国家、社会、民生三者互利共赢的冲突解决方案,更好地预防、干预和最终解决公共冲突事件。
第三,通过构建网络式冲突治理体系,积极推进公共冲突治理能力建设。新中国成立以来,我国国家治理模式依次经历了以全能型政府为导向、以社会主义市场经济为导向、以建立服务型政府为导向和以深化改革和依法治国为导向的路径。当前我国国家治理能力现代化面临社会转型期带来的诸多结构性问题,如社会阶层关系的断裂与失衡、腐败与权力寻租、主流价值边缘化危机以及全球治理环境趋紧等。而上述社会现实困境产生的公共冲突压力要求我们加强公共冲突治理能力建设。因此,为了推进公共冲突治理能力建设,应建立政府、市场、社会合作的网络式治理体系。中国可以学习和借鉴秘鲁的成功实践,可从法律、政府、企业、学术等多个渠道来不断提升公共冲突治理能力。法律方面,未来可以考虑推出一部专门的“公共冲突预防和治理法”,从顶层设计角度打造国家公共冲突预防与管理体系。政府方面,可仿照秘鲁做法设立“冲突对话与协调机制”。企业层面,可以设立国家级的企业社会责任优秀实践中心,传播和普及优秀案例和治理经验。学术方面,可以设立国家发展共识研究院,在全社会宣扬和普及和谐团结的冲突应对文化。
第四,公共冲突化解机构要注意保持独立性,通过赢得各方信任,切实提升治理的实际效能。为了保持冲突化解机构的中立性和公信力,韩国规定社会统合委员会成员中民间委员数应占总数的2/3。通过这种机制设计,韩国政府的公共冲突管理实践容易赢得公众信任,有利于维护协调结果的权威性和有效性。秘鲁政府通过设立专门的独立性冲突化解机构———秘鲁人民保护署提升公共冲突治理的实际效能。目前,中国正处于全面深化改革的进程中,为了构建符合中国建设“新时代”要求的公共冲突治理模式,一方面可以通过进一步的机构改革,创立公共冲突化解领域的国家级专业化机构,并通过顶层设计保持其独立性和中立性;另一方面可以通过打造各类增加和完善民众参与决策渠道和机制进一步赢得公众信任,提高和增强机构的权威性和公信力,从而切实提升政府公共冲突治理的实际效能。
由于篇幅过长,故省去文章注释
请点击【阅读原文】获取原文
来源:《国别和区域研究》(第五卷 2020 年第1 期, 总第11 期)
排版:何瑶
北京语言大学国别和区域研究院
Academy of International and
Regional Studies
Add:北京市海淀区学院路15号
Tel: 010-82303354
E-mail:blcueditor@163.com
喜欢此内容的人还喜欢
原标题:《集刊 |刘鹏:东亚和拉美公共冲突治理体系的比较与启示(2020年第1期)》

