干货!全面解读食品安全监管中的自由裁量权
点击标题下「蓝色微信名」可快速关注
自由裁量行政行为是指法律、法规或者规章对行政行为适用的条件和方式等内容仅仅规定了原则或者幅度,行政主体在实施该项行政行为时可以在法定的原则或者幅度内,按照自己的意志作出处理决定的行政行为。例如,《食品安全法》规定:违法生产经营的食品、食品添加剂货值金额不足一万元的,并处五万元以上十万元以下罚款;货值金额一万元以上的,并处货值金额十倍以上二十倍以下罚款。在这些处罚方式和幅度范围内,相关监管部门可以根据行政相对人的违法程度自主选择适当的处罚方式,该行政处罚行为就是自由裁量行政行为。
那么,在“四个最严”要求的要求之下对于食品安全的监管,自由裁量原则和幅度是怎样制定的呢?食品企业应如何规避高限处罚呢?我们对食品监管中的自由裁量权相关内容进行了解读分析,希望可以帮助大家进一步认识和理解自由裁量权相关知识。
本文主要从市场监管的角度就自由裁量权的适用背景、适用规定、裁量基准以及省级食品监管的自由裁量权法规四部分对食品安全监管中的自由裁量权进行介绍。
一、 自由裁量权的适用背景
根据《中华人民共和国行政处罚法》的规定,法律对违法行为已经作出行政处罚规定,行政法规需要作出具体规定的,必须在法律规定的给予行政处罚的行为、种类和幅度的范围内规定。
可见,行政裁量权是有一定范围的,它不能超出了法律、法规对违法行为的行政处罚范围,是在法律规定的范围内,做出的更为具体、执行性更强的行政处罚规定。
所以,在实际的行政监管过程中,自由裁量行政行为需要在行政处罚裁量适用规则和行政处罚裁量基准共同指导下,按照合法、过罚相当、处罚与教育相结合等原则来具体执行。
二、 自由裁量权的适用规定
自由裁量权的适用规定是对该行政执法权的一个限制。在实际执法过程中,行使自由裁量权一般会综合考虑以下因素:
(一)当事人是否有主观故意及主观恶性的大小;
(二)涉案财物或违法所得的多少;
(三)违法行为持续时间的长短;
(四)违法行为的规模或涉及的区域范围的大小;
(五)当事人是否多次违法;
(六)违法行为的手段是否恶劣;
(七)违法行为的危害后果、社会影响程度;
(八)其他依法应予考虑的因素。
根据以上因素,划分违法情节程度,进而判定裁量等级。一般行政处罚裁量等级划分为不予行政处罚、减轻行政处罚、从轻行政处罚、一般行政处罚、从重行政处罚五个等级。
其中,不予行政处罚是指因法定原因对特定违法行为不给予行政处罚。这里一般会根据其相应的轻微违法行为免责清单或容错纠错清单来执行。
减轻行政处罚是指适用法定行政处罚最低限度以下的处罚种类或处罚幅度。
从轻行政处罚、一般行政处罚、从重行政处罚则是在依法可选择的处罚种类和处罚幅度内,将处罚种类和处罚幅度划分为三个等级。例如,北京市《行政处罚裁量权适用规定(试行)》中规定,从轻行政处罚罚款的数额应当为从最低限到最高限这一幅度中低于30%的部分;一般行政处罚罚款的数额应当为从最低限到最高限这一幅度中的30%至70%部分;从重行政处罚罚款的数额应当为从最低限到最高限这一幅度中超过70%的部分。
自由裁量适用规定作为行使自由裁量权的一般规定,对于具体的法律法规作出的行政处罚,自由裁量权的行使相关监管部门都会制定裁量基准。
三、 行政处罚裁量基准
市场监管的行政裁量,一般会针对市场监管相关法律法规制定具体裁量基准。市场监管中的裁量基准与食品安全相关的主要包括了《食品安全法》、《食品安全法实施条例》、《食品生产许可管理办法》、《食品经营许可管理办法》、《食品生产经营日常监督检查管理办法》、《食品标识管理规定》、《食品安全抽样检验管理办法》等法律法规中的相关条款。
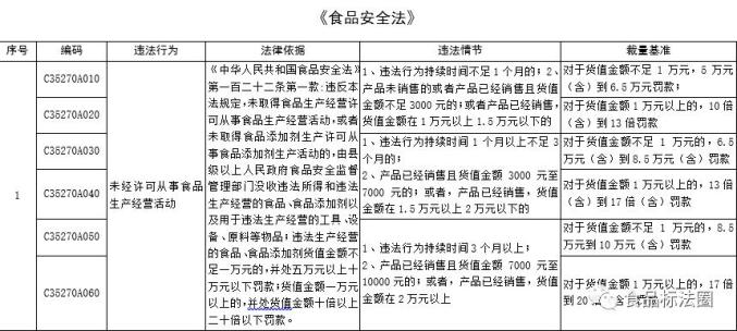
以北京市市场监督管理局发布的《北京市市场监督管理局行政处罚裁量基准表(试行)》为例,如下图。行政处罚裁量基准对《食品安全法》中的行政处罚依据违法情节的不同进行分等,下图中,将未经许可从事食品生产经营活动的违法行为分为了三个等级。
四、 食品安全自由裁量权法规汇总2020年01月03日国家市场监督管理总局发布《市场监管总局关于规范市场监督管理行政处罚裁量权的指导意见》,上海、河北、北京等地市场监管部门自机构改革之后也陆续发布了地方性行政处罚裁量法规。
【海南】关于印发《海南省市场监督管理局行政处罚自由裁量权适用规则(试行)》和《海南省市场监督管理局行政处罚自由裁量基准(试行)》的通知(2020年11月2日)
【北京】北京市市场监管局发布了《北京市市场监督管理局行政处罚裁量权适用规定(试行)》和《北京市市场监督管理局行政处罚自由裁量基准表》。(2020年8月28日)
【河北】河北省市场监督管理局发布《河北省市场监督管理局关于印发
<河北省市场监督管理行政处罚裁量权适用规则><河北省市场监督管理行政处罚裁量基准>的通知》。(2020年8月4日)河北省市场监督管理行政处罚裁量基准>河北省市场监督管理行政处罚裁量权适用规则>【福建】福建省市场监督管理局关于印发行政处罚裁量权的适用规则的通知(2020年5月29日)
【浙江】关于印发《浙江省市场监督管理局 浙江省药品监督管理局关于行政处罚裁量权行使的指导意见》的通知(2020年4月20日)
【上海】上海市市场监督管理局发布《上海市市场监督管理局关于印发
<上海市市场监督管理行政处罚裁量基准适用规定><上海市市场监督管理行政处罚裁量基准(试行)>的通知》(2020年2月24日)。上海市市场监督管理行政处罚裁量基准(试行)>上海市市场监督管理行政处罚裁量基准适用规定>【广东】广东省市场监督管理局关于印发《广东省市场监督管理局关于行政处罚自由裁量权的适用规则》《广东省市场监督管理局行政处罚自由裁量权标准》的通知(2019年12月25日)
【贵州】省市场监管局关于印发《贵州省市场监督管理行政处罚自由裁量权适用规定(试行)》及《贵州省市场监督管理行政处罚裁量基准(试行)》的通知(2019年12月22日)
【江苏】江苏省市场监督管理行政处罚裁量权适用规则(试行)(2019年12月11日)
【山东】山东省市场监督管理局关于印发《山东省市场监督管理行政处罚裁量基准(试行)》的通知(2019年11月19日)
【山东】《山东省市场监督管理局行使行政处罚裁量权适用规则(试行)》(2019年7月29日)
【安徽】《关于印发安徽省市场监督管理行政处罚自由裁量权适用规则(试行)的通知》(2019年4月30日)
来源:食品伙伴网
发布单位:中国工商出版社 新媒体部(数字出版部)
注重交流执法经验
关注消费维权动态
同护市场公平正义
共观市场经济大潮
权威●专业
半月沙龙微信
①复制“微信号或ID”,在“添加朋友”中粘贴搜索号码关注。
②点击微信右上角的“+”,会出现“添加朋友”,进入“查找公众号”,
输入公众号“市场监管半月沙龙”,即可找到。喜欢此内容的人还喜欢
原标题:《干货!全面解读食品安全监管中的自由裁量权》

