问吧精选 | “遛狗三次即捕杀”,我们对养狗有哪些偏见?
“一次警告,二次罚款,三次捕杀!”
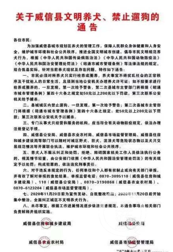
11月13日,云南昭通威信县发布《关于威信县文明养犬、禁止遛狗的通告》,明确禁止县城城区内遛狗,遛狗三次以上即对狗展开捕杀。
通告刚出,就引发爱狗人士与厌宠人士两派之间的观点对冲。爱狗人士为狗的生存权利奔走呼号。厌宠人士借此吐苦水“晨跑还被一条小狗追着咬”。狗——有人恨得切齿,有人爱得深沉。狗何以成为每次引爆舆论的焦点?对于狗我们有哪些偏见与误解?养狗背后,有哪些矛盾我们本可规避?我们距离人宠和谐共生的环境还有多远?了解狗狗,或许是我们与它们靠近的第一步。
//本期话题//

01
狗会随意咬人吗?
吠叫意味着攻击吗?
@水晶透明:如何保护自己,避免被街上的狗攻击?
皮皮:狗狗攻击行为发生的主要原因是害怕和疼痛,大部分的狗狗遇到威胁能跑的话它们会一定时间选择逃跑,路上碰到狗狗保持距离不要靠近也不做出任何威胁的行为不会有无缘无故的攻击。
@绿的柿:狗狗被陌生人靠近或者被陌生人盯着看,就呜呜叫两次。这是怎么回事?应该怎么训导?皮皮:您好,描述听起来像是害怕陌生人。但具体的行为咨商判断和处理是需要更多的信息。另外您的描述上说狗狗知道您不喜欢它在外面对陌生人凶是采用怎样的方式,如果是呵斥会让狗狗学会陌生人出现的时候主人会变得很可怕,所以我要在第一时间把人赶走。‘’
具体的操作因为涉及到很多方面的讯息,我没办法只从你的留言里了解这样的情况出现多久了,以及出现的频率,是否针对特定的陌生人(如男人、女人或是小孩),以及你们的应对方式。目前最重要的是需要让狗狗知道陌生人出现不会发生不好的事情,而且主人会带它离开,不要强迫狗狗去面对它害怕的人,陌生人靠近请在狗狗还没有反应的时候带它离开,同时称赞它没有反应和跟人走的行为。

02
城市之中养什么狗?
@Zer: 养狗新手,请问什么品种的狗狗适合在如今飞速城市化、时间碎片化、社区文明化的大背景下驯养?
皮皮:您问题中的“三化”我的理解是飞速的城市化意味着经过几千年繁育有各种工作属性的狗狗需要在极短的时间内去适应城市的生活,在基因上来说演化是肯定来不及的,时间碎片化意味着大部分的主人都没有办法满足狗狗所需的互动,社区文明化意味着我们需要在有约束的环境下养狗,狗狗也需要牺牲一部分的自由。
在这样的基础下,我们可能需要回归更原始的问题:您为什么想要养狗,狗在您未来的生活中扮演怎样的角色?希望狗狗的体型多大?活动力?对长相是否有要求?对年龄是否有要求?幼犬意味着前期需要更多的照顾?
花费上:一般大型犬开销比小型犬大,有美容需求的狗狗开销比较大?是否对疫苗绝育狗狗将来生病的开销有心理准备?主人的时间安排:主人有没有过敏的问题?体力是否可以应对狗狗的活动需求?是否可以每日遛狗、陪玩消耗狗狗的精力?有特殊品种喜好的是否了解品种的特异性,包括美容需求、活动力、圈中行为特性、是否有遗传疾病的可能性?我想一个主人在养狗之前对这些问题都能有答案,那么他挑选的狗狗就一定是适合他养的狗狗。

03
宠物是伴侣?是工具?
@灿烂本孤独:有的人将宠物视作自己的亲密伴侣,对宠物照顾的特别周到。有的人将宠物视作工具,猫去捕鼠,狗去看家。您认为我们人与宠物应当保持怎样距离?
皮皮:您好,我认为不管我们是为了什么养动物,它们是一条生命,不是一个物件。一个生命的存在不应该只是满足另一个生命的需要。每个人在自己的能力范围内给它们提供最好的最有品质的生活,充分满足动物的五个基本福利:免受饥渴的自由;免受疾病,伤害,疼痛的自由;免受痛苦和恐惧的自由;生活舒适的自由;表达天性的自由。

