怀化一中学被指要家长付费绑定学习助手,辰溪县教育局:将尽快调查
近日,有网友反映,湖南省怀化市辰溪县第一中学要求绑定名为“云教智学增分宝”的学习助手,称可以实现精准备考、快速增分,学生所有科目的题目会以错题本的形式发放,家长也可通过关注该小程序,查看孩子的考试、作业成绩和答题情况,一学期收费350元。此事引发热议。辰溪县教育局回应称没这方面的规定,接到线索后如有违规一定会依规查处,尽快调查。

该网友向江南都市报记者表示:“学校提出缴纳平台费,且一直催促,说不交会影响孩子查询成绩和阅卷。考试是纸质的,但是批阅卷子不清楚是纸质还是平台,但是成绩在平台上传。”
据该网友提供的截图,班级群内曾发布一份名为“给家长的一封信”,并提示家长及时完成相关费用缴纳,否则可能影响网上阅卷及成绩查询。

消息下附有一张二维码。记者扫码后显示“云教智学”350元,仅限湖南省购买。

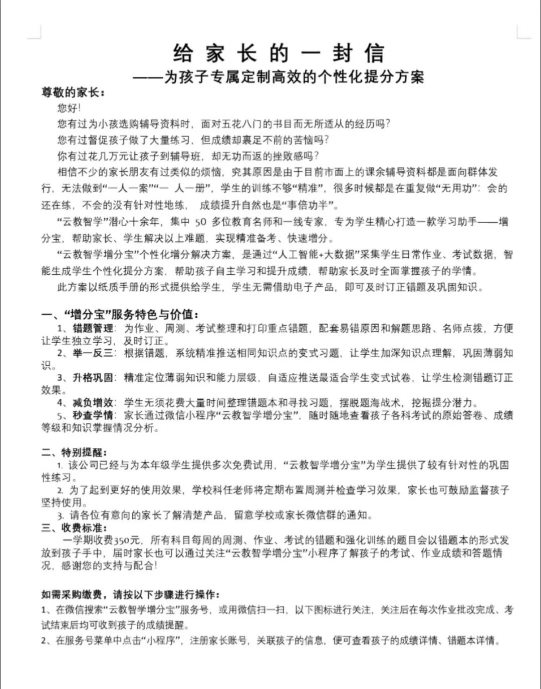
此外,“给家长的一封信”内还写道:收费标准为350元一学期,所有科目每周的周测、作业、考试的错题和强化训练的题目会以错题本的形式发放到孩子手中,届时家长也可以通过关注“云教智学增分宝”小程序,查看孩子的考试、作业成绩和答题情况。
4月28日下午,记者致电辰溪县第一中学,未能接通。之后,记者以家长身份致电辰溪县教育局,询问该教育平台是否为县里统一招标采购。工作人员回应:“据我了解好像没这回事,但我要问一下是不是有这种情况,我也不太清楚,我们核实一下再答复你。”
接着,记者致电怀化市教育局基教科,询问是否有相关规定要求缴纳费用才能查成绩。工作人员表示:“我们这边没有这样的规定,没有说要交钱查成绩这一项情况。我建议问一下辰溪县教育局,跟他们核实。”记者根据工作人员提供的辰溪县基教股电话尝试联系,未接通。
4月29日上午,记者再次致电辰溪县第一中学和辰溪县基教股,均未接通。
随后,记者再次致电辰溪县教育局,咨询相关进展,工作人员说:“我们这边没接到。教育局没这方面的规定,接到线索后如有违规一定会依规查处,尽快调查。”
据扬子晚报此前报道,辰溪县教育局工作人员表示,没听过这事,教育局需要和学校方面核实,也建议家长和学校多沟通了解学习助手实际的使用情况。“需要说明的是,教育局没有过这样的布置,目前也没接到家长类似的反映。”该工作人员称。
截至记者发稿前,仍未收到回复。
据了解,2019年,教育部、中央网信办等八部门近日联合印发《关于引导规范教育移动互联网应用有序健康发展的意见》(以下简称《意见》)。《意见》指出,作为教学、管理工具要求统一使用的教育移动应用,不得向学生及家长收取任何费用,不得植入商业广告和游戏。推荐使用的教育移动应用应当遵循自愿原则,不得与教学管理行为绑定,不得与学分、成绩和评优挂钩。
原标题《网友反映湖南辰溪县第一中学要求绑定网上学习助手,一学期收费350元,家长可通过小程序查孩子成绩; 县教育局:没这方面规定,会尽快调查》
