宿迁首获鲁班奖的医院大厅垮塌,评选办:正在采取调查措施
“我们已经关注到了这个事情,目前正在采取相应的措施。”2月22日,封面新闻记者致电鲁班奖评选办公室。相关工作人员告诉记者,目前已经关注到宿迁市第一人民医院顶棚垮塌事件:“我们肯定要调查相关情况。”

坍塌现场网传视频截图
根据媒体报道,2月20日晚,江苏宿迁市第一人民医院门诊大厅顶棚突然坍塌。细心的网友发现,宿迁市第一人民医院项目曾获评中国建设工程“鲁班奖”国家优质工程,实现该市“鲁班奖”零的突破。
投资20多亿元
坍塌建筑曾获该市首个“鲁班奖”

中国建筑业官网对当年鲁班奖的公示
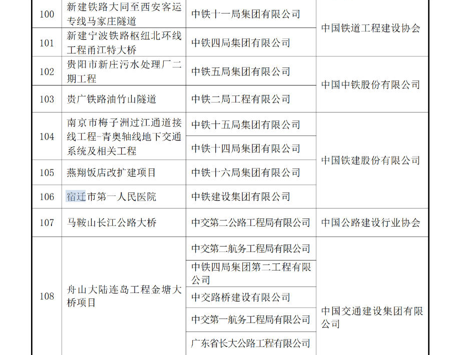
记者查阅了中国建筑业官网,在“2016~2017年度第一批中国建设工程鲁班奖(国家优质工程)复查工程名单”中有129项工程,宿迁市第一人民医院在序号106上,申报单位是中铁建设集团有限公司,推荐单位是中国铁建股份有限公司。

宿迁市第一人民医院(江苏省人民医院宿迁分院)项目获评 2016~2017年度中国建设工程“鲁班奖”国家优质工程。(图片来源:医院官网)
医院官网信息显示,宿迁市第一人民医院是宿迁唯一一所公立三级甲等综合医院,是江苏省人民医院宿迁分院,南京医科大学附属宿迁第一人民医院。占地面积330亩,建筑面积26.5万平方米,总投资20多亿元,于2013年2月开工建设,2016年7月19日正式运营。
宿迁市第一人民医院工程总体取意“生命之河,希望之舟”的设计灵感,以住院楼做帆,以门急诊、综合楼做舟,象征生命的希望。总建筑面积265812平方米,地下1层,地上部分最高21层,建筑总高度99.60米。本工程应用建设部建筑业10项新技术10大项32个子项,江苏省建筑业10项新技术10大项16个子项。先后获得国家QC小组一等奖等多项殊荣、3A级安全文明标准化工地、第三批全国建筑业绿色示范工程、江苏省扬子杯工程奖、北京市结构长城杯金奖、上海市优秀设计奖、江苏省建筑业新技术应用示范工程,国家专利3项,省级工法2项等多项殊荣。
此外,根据当地的政策规定,该项目可向市财政局申请从项目决算节余资金中提取一部分作为奖励金。
根据2018年8月《宿迁市市本级政府投资建设项目代建管理暂行规定》,对于获得“鲁班奖”“扬子杯”工程优质质量奖的项目,可分别给予代建单位项目决算节余资金的15%、10%的奖励金。代建单位奖励金累计不得超过代建管理费的10%,且不得超过项目决算结余资金,总金额不得超过100万元。
垮塌建筑与鲁班奖非首次“关联”
此奖项暂无撤销的案例
鲁班奖是我国建设工程质量的最高奖,工程质量应达到国内领先水平。
根据《中国建设工程鲁班奖(国家优质工程)评选办法》, 鲁班奖每年评选一次,获奖工程数额不超过100项。获奖单位为获奖工程的主要承建单位、参建单位。其申报条件包括工程设计先进合理,积极采用新技术、新工艺、新材料、新设备等。
实际上,这并不是垮塌建筑与鲁班奖的第一次“关联”。据网络公开信息显示,2016年,江西丰城电厂一在建项目发生坍塌事故,施工方曾获鲁班奖。又如2012年,鲁班奖获奖工程安徽铜陵长江公路大桥也被曝出存在严重质量问题。
“是否会撤回奖项,会根据情况处理。”鲁班奖评选办公室相关负责人告诉记者,目前来看已有的这些突发案例与鲁班奖并没有实质关系。所以我们越来越慎重,会做大量核实的工作,也会请专家到现场看。
该工作人员告诉记者,目前鲁班奖还没有撤回奖项的案例。
事故原因正在调查中
业内人士:建筑设计需格外考虑极端天气
2月22日,封面新闻记者致电宿迁市应急管理局, 相关工作人员告诉记者,事件的原因依然在调查过程中,将尽快对外公布。
针对事故原因,在最初发布垮塌视频中,视频发布者配文:“冻雨下的,顶棚都塌了。”同时,有记者采访了宿迁市第一人民医院,工作人员表示,垮塌系恶劣天气所致,因为下的是冻雨,很多年遇不到一次。
2月21日中午,宿迁市第一人民医院在官方微信公众号发布了情况通报:2月20日22点37分,我院门诊大厅上方采光顶棚发生脱落,未造成人员伤亡。目前事件原因正在调查中,医院医疗就诊秩序正常,感谢大家对医院工作的关心。
公开信息显示,事发当日2月20日宿迁的气温是-1℃ ~ 0℃,东北风 3-4级。此前一天宿迁的气温是0℃ ~ 6℃,东北风 3-4级。
“如果是极端天气,会有可能造成坍塌。”一位建筑行业资深人士告诉记者,强冻雨和暴雪会造成电杆、电线这些基础设施,以及树竹被压断的情况发生。
“其实我们在建设设计的时候,格外需要考虑的就是极端天气,主要是风荷载和雪荷载,因为这两种因素会发生变化。”该人士还提到,如果当初设计时没有考虑到这种极端天气的话,一旦面临极端天气就有较大风险。但目前的事故原因到底是什么,还要等待当地对实际情况进行调查。
原标题《江苏宿迁首获“鲁班奖”的医院大厅垮塌 评选办公室:正在采取调查措施》
