因为“被降薪”不再续约,可以拿到经济补偿吗?
当劳动合同到期后,公司拿了一份新的劳动合同希望续约,这时你发现自己被降薪了,你会怎么办?
在幼儿园当老师的薛女士选择了不续约,之后她将单位告到了劳动仲裁索要总计8万元的补偿。
那么主动不续约的薛女士,到底能拿到补偿金吗?
薛女士从2017年2月开始,在松江区的一家幼儿园担任教师工作。今年8月底,园方召集了一次全体员工大会,按照惯例,当时园方和所有员工都要签新的劳动合同,但是一看到新合同,薛女士就发现新合同上的薪酬降低了。

薛女士2022年签的劳动合同,约定薛女士基本工资为4280元,每月还有700元的绩效工资和工龄津贴500元,共计约5500元。如果幼儿园新合同上的基本工资仅为2700元的话,降薪幅度可能会超过50%。

由于园方拒绝在新的合同中提高薪酬待遇,于是部分老师没有继续与幼儿园签订劳动合同。

离职之后,有人提醒薛女士,像她们这样的情况可以向幼儿园索赔。听了朋友的提醒,一开始薛女士也有点懵,因为她与幼儿园的劳动合同已经到期,而且也是自己不愿意续签合同,为什么还能向幼儿园方面索赔呢?

法律专家表示,用人单位即便提出了续签,但是如果劳动合同的条件降低了,比如说这个薪资降低了,那么劳动者拒绝续签的情况下,用人单位还是要继续支付经济补偿金的。
根据法律专家的分析,薛女士能否拿到赔偿的关键是,幼儿园提供的新合同上,到底有没有降低了薪酬标准。
特勤员走访幼儿园,园方并不承认对员工降薪,她表示薛女士8月底看到的那个新合同就是个模版,并不是正式的合同。
园方表示,根据新合同薛女士能拿到手的收入绝对不止2700元。

对于幼儿园提供的合同是否降薪,园方和薛女士各执一词。于是,薛女士和4个同事一起向闵行区吴泾镇司法所申请了法律援助。

在吴泾镇劳动调解部门的主持下,法援律师代表薛女士等5位老师和园方开展过一轮劳动调解,不过,由于双方分歧过大,调解没有取得结果。
不过在法援律师介入之后,幼儿园方面又私下找了5位老师进行沟通,除了薛女士之外的4位老师,最终与园方达成一致。而薛女士则决定通过劳动仲裁来解决争议。
在闵行区劳动人事争议仲裁院的仲裁庭上,申请人薛女士一方遇到了一些尴尬。因为当时薛女士拒绝续约,所以她压根也没有拿到新合同。

但是仲裁员表示,虽然申请人薛女士并没能提供那份新合同,但是在劳动仲裁案件中,这部分举证责任的义务在用工单位。
就在节目播出前,仲裁庭做出了仲裁结果,根据申请人的工作年限和月工资收入,支持了申请人两万余元的经济补偿金,部分支持了工资差额以及未休年休假工资的仲裁请求。
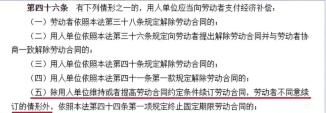
对于仲裁的结果,专家表示《劳动合同法》第46条规定,有下列情形的,用人单位应当向劳动者支付经济补偿。其中,第五项规定,除用人单位维持或者提高劳动合同约定条件续订劳动合同,劳动者不同意续订的情形外。

这个涉及劳动纠纷的法律点,目的就是为了帮助劳动者在劳动关系中止或者被解除后,可以稳定地度过失业期,找到新的工作。也希望大家在遇到劳动纠纷时,能提高自我保护意识,维护自身权益。
(原标题为《打工人注意!续签时遇到这个问题,可以拿到一笔不小的赔偿》)
