
“名校英才入石”计划是石家庄市委、市政府为服务京津冀协同发展,加强事业单位人才队伍源头建设,构建开放创新的人才机制而采取的一项人才引进举措。近日,石家庄市人社局发布《石家庄市2021年“名校英才入石”选聘事业单位工作人员公告》,2021年“名校英才入石”选聘事业单位工作人员622名。

选聘对象和条件
(一)选聘对象
1.博士学位研究生。
2.一流大学或一流学科全日制毕业生,包括博士研究生、硕士研究生和本科生(不含定向生、委培生以及独立学院毕业生)。
3.世界排名前500名国(境)外院校的全日制学士学位及以上优秀毕业生。
(二)基本条件
1.具有中华人民共和国国籍。
2.遵守宪法和法律。
3.具有良好的品行和职业道德。
4.具有适应岗位要求的身体条件。
5.年龄在18周岁及以上,35周岁及以下(1984年11月7日至2002年11月6日期间出生), 副高级职称或博士研究生年龄可放宽到40周岁及以下(1979年11月7日以后出生),岗位信息条件中对年龄有具体要求的,从其要求。
6.具备与招聘岗位要求相适应的年龄、学历、专业或技能、户籍等条件,国外留学生须出具教育部留学认证中心提供的学历学位认证书。
(三)其他条件
1.香港和澳门居民中的中国公民,取得祖国大陆全日制普通高校学历的台湾学生,以及取得祖国大陆承认学历的其他台湾居民,可以参加应聘。
2.招聘岗位所要求的工作经历时间的计算方法是:从2020年11月7日算起,此前累计工作时间每满12个月计为1年。在校期间的社会实践(实习)经历,不能视为工作经历。
3.岗位条件中对户籍有要求的,以2020年11月7日户口所在地为准,全日制硕士研究生及以上学历人员、2021年度全日制应届毕业生,可不受户籍限制。
4.报考人员不得报考聘用后即构成回避关系的招聘岗位。回避关系是指《河北省事业单位公开招聘工作人员暂行办法》第四十一条规定的“凡与聘用单位负责人员有夫妻关系、直系血亲关系、三代以内旁系血亲或者近姻亲关系的应聘人员,不得应聘该单位负责人员的秘书或者人事、财务、纪律检查岗位,以及有直接上下级领导关系的岗位。聘用单位负责人员和招聘工作人员在办理人员聘用事项时,涉及与本人有上述亲属关系或者其他可能影响招聘公正的,也应当回避”。
(四)不在招聘范围内的人员
1.在读非应届普通高校学生(不含2021年度全日制应届毕业生);
2.试用期内的公务员和试用期内的事业单位工作人员;
3.现役军人;
4.被依法列为失信联合惩戒对象的;
5.被开除中国共产党党籍的;
6.曾因犯罪受过刑事处罚的、曾被开除公职的人员;
7.法律法规规定不得招聘为事业单位工作人员的其他情形人员。
报名方式
通过智联招聘平台网络双选会进行网上报名,不设岗位开考比例限制,不收取报名费用。
报名通道:(http://sjzgqh.zhaopin.com/shuangxuanhui.html)。
报名时间:11月7日9:00至11月30日18:00
注意事项
(一)凡未在规定时间内按要求参加选聘的考生,视为自动放弃应聘资格。考生务必填写本人常用联系方式,在招聘期间保持手机等通讯设备畅通,因通讯不畅影响报名、考试、资格复审、体检或考察的,后果自负。
(二)资格审核贯穿选聘工作全过程,在任何环节发现考生不符合选聘条件的,一经查实,取消其应聘资格,问题严重的要追究责任。因个人原因造成证件丢失、被他人盗用或信息被恶意篡改而影响招聘的,自行承担责任。
(三)岗位信息条件中,凡要求考生需取得执业医师资格证及护士执业资格证的,已取得执业医师、护士资格考试合格成绩单且在法律法规规定的有效期内(执业医师2年、护士资格3年)的考生均可报名。凡报考对教师资格证有要求的岗位且未取得教师资格证的考生参照以下说明报考:对于教师资格笔试、面试成绩合格,但还未经教育行政部门认定、发证的考生,可根据自己情况先报名。考察时可先只提交教师资格考试合格证明,但在办理正式聘用手续前必须取得教师资格证,并提交教师资格证原件和复印件,否则取消招聘资格。报名时在资格证名称栏填写:“XX层次XX学科教师资格证,待认定发证”。
(四)关于报名资格条件有关问题请通过智联招聘平台向各用人单位进行咨询。关于专业类别的问题,可参考教育部《授予博士、硕士学位和培养研究生的学科、专业目录》、《普通高等学校本科专业目录》、《普通高等学校高职高专专业参考目录(试行)》。

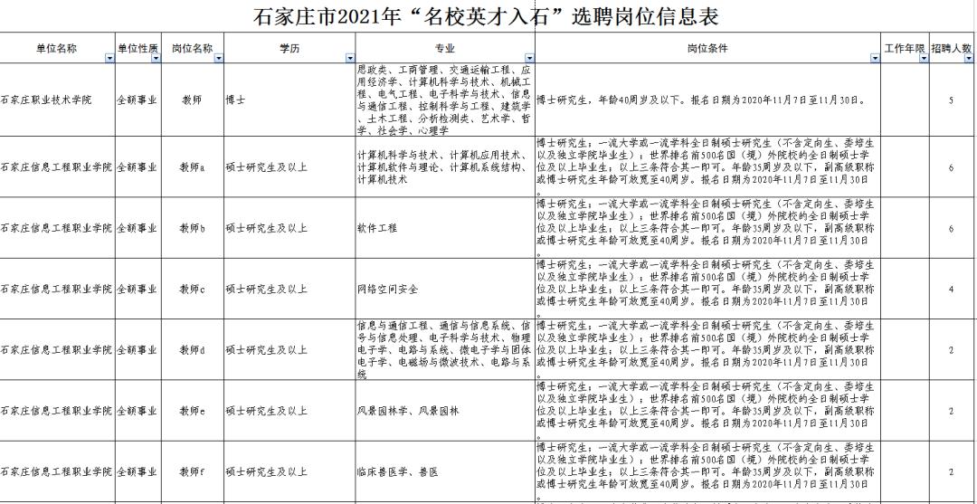
选聘岗位信息表
(点击查看大图)

















































原标题:《石家庄 | “名校英才入石”选聘事业单位工作人员622人,速戳!》