
各省、自治区、直辖市药品监督管理局,有关单位:
为贯彻落实《化妆品监督管理条例》,我司组织起草了《化妆品注册备案资料规范》(征求意见稿)、《化妆品新原料注册和备案资料规范》(征求意见稿)和《化妆品功效宣称评价规范》(征求意见稿),现向社会公开征求意见,请于2020年11月30日前,将修改意见以电子邮件形式(反馈意见表见附件4)反馈我司(电子邮箱:huazhuangpinchu@163.com)
国家药监局化妆品监管司
2020年11月4日
附件:1.化妆品注册备案资料规范
(征求意见稿)
第一章 总则
第一条(概述)为规范化妆品注册备案管理工作,保证化妆品注册、备案各项资料的规范提交,依据《化妆品监督管理条例》《化妆品注册备案管理办法》等有关法律法规要求,制定本规范。
第二条(适用范围)在中华人民共和国境内生产经营的化妆品的注册和备案资料,应当符合本规范要求。
第三条(总体要求)化妆品注册人、备案人应当遵循风险管理的原则,以科学研究为基础,对提交的注册与备案资料的真实性、合法性、完整性负责,并且承担相应的法律责任。境外化妆品注册人、备案人应当对境内责任人的注册与备案工作进行监督。
第四条(文字和翻译要求)化妆品注册备案资料应使用国家公布的规范汉字。除注册商标、网址、专利名称、境外企业的名称和地址等必须使用其他文字的,以及在我国化妆品监管法规中已使用的英文缩写简称(如SPF、PFA、PA、UVA、UVB等),所有其他文字均应完整、规范地翻译为中文,并将原文附在相应的译文之后。
第五条(签章要求)注册与备案资料应当符合国家有关用章规定,签章齐全,具有法律效力。按照规定,境外企业及其他组织不使用公章的,应当由法定代表人或者企业(其他组织)负责人签字。
除政府主管部门或者有关机构、注册和备案检验机构、公证机关等出具的资料原件外,注册与备案资料均应由境内注册人、备案人或者境内责任人逐页加盖公章。用户使用带有电子加密证书的公章的,可直接在电子资料上加盖电子公章。
第六条(规范性要求)注册与备案资料中应当使用我国法定计量单位,使用其他计量单位时,应当折算为我国法定计量单位;应当准确引用参考文献,引用格式应当符合我国相关国家标准;应当规范使用标点符号、图表、术语等,保证资料内容准确规范。
第七条(一致性要求)化妆品注册与备案资料中,出现的同项内容应当保持前后一致;有相关证明文件的,应当与证明文件中所载内容一致。
第八条(格式和显示要求)化妆品注册与备案文本资料中主体文字颜色应当为黑色,内容易于辨认,设置合适的行间距和页面边距,确保在打印或者装订中不丢失文本信息。
第九条(纸张和打印要求)化妆品注册与备案纸质资料应当使用国际标准A4型规格纸张,内容完整清晰、不得涂改。化妆品的包装展开图片等确需更大尺寸纸张的,可使用其他规格纸张,确保妥善置于A4规格资料内。纸质文件资料的载体和书写材料应当符合耐久性的要求。
第二章 用户信息相关资料要求
第一节 资料项目及要求
第十条(用户信息相关资料项目)首次申请特殊化妆品注册或者办理普通化妆品备案时,应当提交以下用户信息相关资料:
(一)注册人备案人信息表(附件1)及质量安全负责人简历;
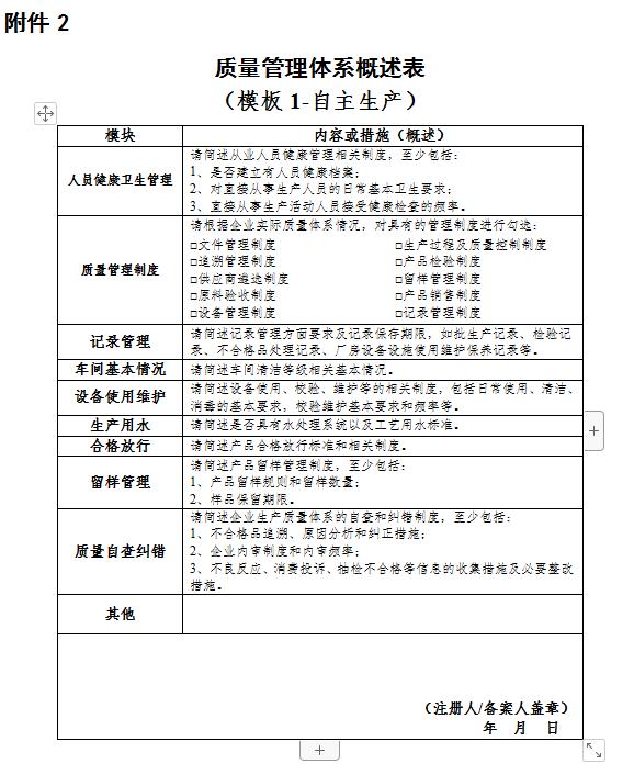
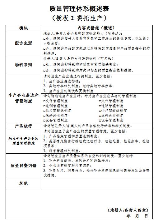
(二)注册人备案人质量管理体系概述(附件2);
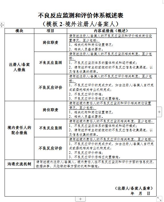
(三)注册人备案人不良反应监测和评价体系概述(附件3);
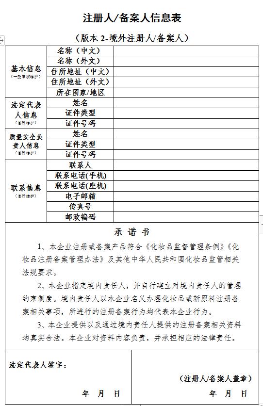
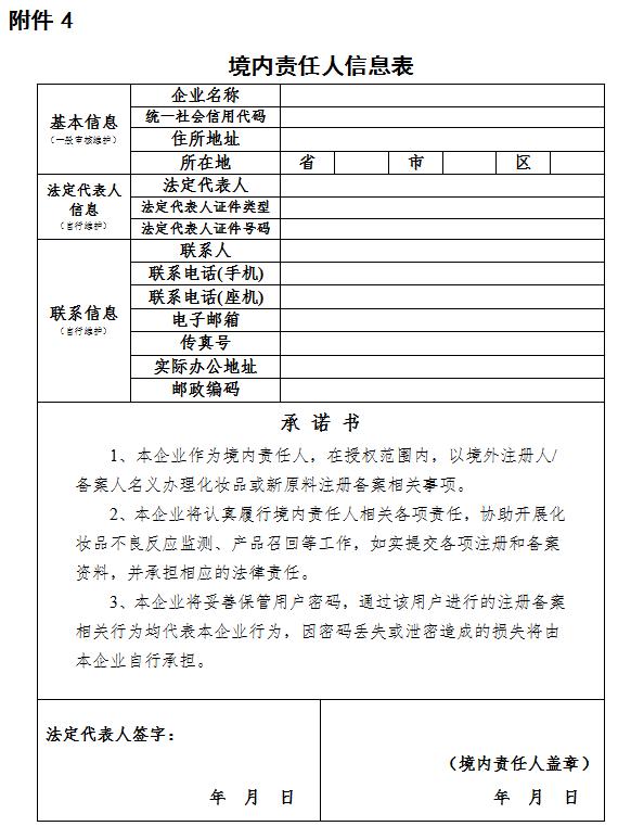
(四)境外注册人、备案人应当提交境内责任人信息表(附件4);
(五)境外注册人、备案人应当提交境内责任人授权书原件(式样见附件5)及其公证书原件;
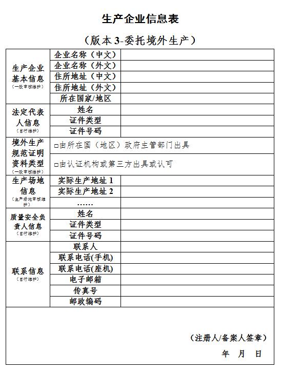
(六)注册人、备案人有自主生产或者委托境外生产企业生产的,应当提交生产企业信息表(附件6)和质量安全负责人简历,一次性填报已有生产企业及其信息。生产企业为境外的,应当提交境外生产规范证明资料原件。
我国境内仅从事受托生产的企业,应当提交第(六)项中的生产企业信息表和质量安全负责人简历,以便关联确认委托生产关系。
具有境内注册人或者备案人、境内责任人、生产企业等多重身份的,或者同一境内责任人对应多个境外注册人、备案人的,可以一次性提交全部相关资料,审核通过后获得相应的用户权限。已有用户可以根据情况补充提供相关资料,增加用户权限。
第十一条(质量安全负责人简历要求)质量安全负责人的简历应当包括质量安全负责人的教育背景、工作经历以及证明其符合相关要求的其他内容。
第十二条(质量管理体系概述要求)质量管理体系概述是对注册人、备案人质量管理控制能力和过程的总结描述,应当如实客观地反映实际情况。语言应当简明扼要,体现出质量控制关键点设置和日常执行管理要求。
注册人、备案人同时存在自主生产和委托生产的,应当分别提交相应版本的质量管理体系概述。
第十三条(不良反应监测和评价体系概述要求)不良反应监测和评价体系概述是对注册人/备案人和境内责任人不良反应监测评价能力和过程的总结描述,应当如实客观地反映实际情况。语言应当简明扼要,体现出不良反应监测关键点、各环节设置和日常执行管理要求。
第十四条(境内责任人授权书要求)境内责任人授权书应当至少明确体现以下内容和信息:注册人、备案人和境内责任人名称,授权和被授权关系,授权范围,授权期限。注册人、备案人应当自行确保同一产品仅授权一个境内责任人,并自行确保后续按照授权范围开展注册备案工作。
第十五条(境外生产规范证明资料要求)境外生产企业,应当提交由所在国(地区)政府主管部门、认证机构或者第三方出具或者认可的生产企业符合质量管理体系或者良好生产规范的资质证书或者文件的原件,无法提供原件的,应当提供由中国公证机关公证的复印件。境外生产规范证明资料应当至少载明生产企业名称和实际生产地址信息。
第二节 用户信息和资料更新
第十六条(用户信息和资料更新基本要求)用户信息或者相关资料发生变化时,应当及时进行更新,确保注册备案信息平台中的用户信息和相关资料真实准确。
更新方式主要包括自行更新、一般审核更新、生产场地审核更新以及其他各具体规定情形的审核更新。属于审核更新的,经药品监督管理部门审核后,完成相关信息和资料的更新。
第十七条(自行更新)用户权限相关资料中,可自行更新的内容包括法定代表人信息、质量安全负责人信息、联系信息。
以上信息发生变化时,用户应当及时自行更新。其中,更换质量安全负责人的,还应当同时上传新的质量安全负责人简历。通知发送、现场核查以及其他注册备案相关监管工作将以企业填报信息为准。
第十八条(一般审核更新)用户权限相关资料中,可进行一般审核更新的内容包括基本信息、质量管理体系概述、不良反应监测和评价体系概述、境内责任人的授权范围和授权期限、境外生产规范证明类型。其中,境内责任人授权范围改变的,新授权范围应当完全覆盖原授权范围;仅进行授权期限更新的,授权书其他内容不得改变。
一般审核更新时,应当提交一般审核更新信息表(附件7),同时一并提交符合要求的相关资料。其中,境外注册人、备案人名称发生变化的,应当提供由所在国(地区)政府主管部门或者有关机构出具的主体未发生变化的相关证明文件原件,无法提交原件的,应当提供由中国公证机关公证的复印件。
第十九条(生产场地审核更新)用户权限相关资料中,可进行生产场地审核更新的内容为生产企业的生产场地信息。具体情形包括:仅地址文字改变(生产场地实际未变)、生产场地搬迁、生产场地增加、生产场地减少。
进行生产场地审核更新时,应当提交生产场地审核更新信息表(附件8),同时一并提交符合要求的相关资料。其中,境外生产企业生产场地仅地址文字改变的,应提供由所在国(地区)政府主管部门或者有关机构出具的生产现场未改变的证明文件原件,无法提交原件的,应提供由中国公证机关公证的复印件;生产场地搬迁或者增加的,应按要求重新提供境外生产规范证明资料。
第二十条(增加生产企业信息)根据实际生产经营情况,如需增加自主生产或者委托境外生产企业的,可提交相关资料增加生产企业信息,必要时还需补充提交相应的质量管理体系概述。
第二十一条(多个信息同时更新)在进行用户信息更新时,企业应当首先对照用户名下全部信息自行检查。如有多个信息同时发生变化的,应同时更新,一并提交相关资料。
第二十二条(资料期限管理)注册人、备案人应当对所提交的用户信息相关资料的期限和有效情况负责,确保及时续期或者更新。
境内责任人授权书所载授权期限到期后,应当重新提交更新的授权书,延长授权期限。逾期未重新提交的,境内责任人将无法继续为对应的境外注册人、备案人办理新增的注册或者备案事项,名下已开展的注册或者备案事项可继续办理完毕。
境外生产规范证明资料有有效期限的,应在到期后90日内提交续期或者更新资料;无有效期限的,应当每五年提交最新版本。
第二十三条(用户权限注销)根据实际生产经营情况,需对用户权限进行注销的,应当在相关产品全部完成注销后,提交用户权限注销信息表(附件9),进行用户权限注销。用户权限注销后,将无法办理新增的注册或者备案事项。
第三章 注册与备案资料要求
第二十四条(注册与备案资料总体要求)注册人申请注册或者备案人办理备案时,应当提交以下资料:
(一)《化妆品注册与备案信息表》及相关资料;
(二)产品名称命名依据;
(三)产品配方;
(四)产品执行的标准;
(五)产品标签样稿;
(六)产品检验报告;
(七)产品安全评估资料。
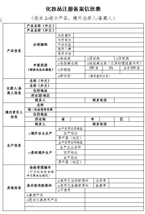
第二十五条(注册与备案信息表)注册人、备案人应当逐项填写《化妆品注册备案信息表》(附件10),并提交相关资料。
(一)(产品名称)产品名称包括中文名称和进口产品的外文名称,产品中文名称应当符合《化妆品标签管理办法》的规定。
(二)(产品类别)注册人、备案人应当按照《化妆品监督管理条例》、《化妆品分类规则与分类目录》等相关法规的规定,确定产品类别以及相应的产品分类编码,涉及特殊化妆品功效宣称的,应当按照特殊化妆品申报。
(三)(委托确认)存在委托生产的国产化妆品,注册人、备案人或者境内责任人应当选择已开通用户权限的生产企业进行关联,经生产企业确认后提交注册申请或者办理备案。
存在委托生产的进口化妆品,注册人、备案人或者境内责任人应当提交受托生产企业出具的委托关系文件。委托关系文件应当至少载明产品名称、委托方、受托生产企业名称、生产地址、本产品接受委托的日期、受托生产企业法人或者法人授权人的签章。注册人、备案人与受托生产企业属于同一集团公司的,可提交属于同一集团公司的证明资料以及企业集团出具的产品质量保证文件以确认委托关系。
(四)(已上市销售证明文件)进口产品应当提供由生产国(地区)政府主管部门或者行业协会等机构出具的已上市销售证明文件,境内注册人、备案人委托境外生产企业生产的和产品配方专为中国市场设计的除外。已上市销售证明文件应当至少载明产品名称、注册人名称、备案人名称或者生产企业名称、出具文件的机构名称以及文件出具日期,并由机构签章确认。
1. 组合包装产品同时存在进口部分和国产部分的,仅提交进口部分的已上市销售证明文件。
2. 专为中国市场设计销售包装的,应当提交该产品在原生产国(地区)的已上市销售证明文件,同时提交产品配方、生产工艺与原生产国(地区)产品一致的说明资料。
(五)(专为中国市场设计)产品配方专为中国市场设计的进口产品,应当提交以下资料:
1. 针对中国消费者的肤质类型、消费需求等进行配方设计的说明资料;
2. 在中国境内选用中国消费者开展消费者测试研究或者人体功效试验资料。
(六)(多个产品共用文件)进口产品的已上市销售证明文件、委托关系文件或者不同国家的生产企业同属一个集团公司的证明资料等文件可同时列明多个产品。这些产品申请注册或者办理备案时,其中一个产品可使用原件,其他产品可使用复印件,并说明原件所在的产品名称以及相关受理编号、批准号或者备案号等信息。
(七)(共同责任人)产品标签中有“联合研发”、“出品”、“监制”等标注其他企业或者机构的,应当提交该企业或者机构出具的承担产品质量安全责任的承诺书,并由该企业或者机构签章确认。
第二十六条(命名依据)产品名称命名依据中应当指明商标名、通用名、属性名,并分别说明其具体含义。进口产品应当对外文名称和中文名称分别进行说明,并说明中文名称与外文名称的对应关系。
产品中文名称中商标名使用字母、汉语拼音、数字、符号等的,应当提供商标注册证。
第二十七条(产品配方)产品配方应当符合以下要求:
(一)配方表要求。产品配方表应当包括原料序号、原料名称、百分含量、使用目的等内容(附件11)。
1. 原料名称。产品配方应当提供全部原料的名称,原料名称包括标准中文名称、国际化妆品原料名称(简称INCI名称)或者英文名称。配方成分(含复配原料中各组分)的中文名称应当使用《已使用化妆品原料名称目录》载明的标准中文名称;配方中含有尚在安全监测中的新原料的,应当使用已注册或者备案的原料名称;进口产品原包装标注成分的INCI名称与配方成分名称不一致的,应当予以说明。
使用来源于石油、煤焦油的碳氢化合物(单一组分除外)的,应当在产品配方表中标明相关原料的化学文摘索引号(简称CAS号);使用着色剂的,应当在产品配方表中标明《化妆品安全技术规范》载明的着色剂索引号(简称CI号),无CI号的除外;使用着色剂为色淀的,应当在着色剂后标注“(色淀)”,并在配方备注栏中说明所用色淀的组成;含有与产品内容物直接接触的推进剂的,应当在配方表中标明推进剂的种类、添加量等;使用纳米原料的,应当在此类成分名称后标注“(纳米级)”。
2. 百分含量。产品配方应当提供全部原料的含量,含量以质量百分比计,全部原料应当按含量递减顺序排列;含有多个组分的复配原料应当列明组成成分及相应含量。
3. 使用目的。应当根据原料在产品中的实际作用标注主要使用目的;申请祛斑美白、防晒、染发、烫发、防脱发的产品,应当在配方表使用目的栏中标注相应的功效成分,如果功效原料不是单一成分的,应当明确其具体的功效成分。
4. 备注栏。以下情形应当在备注栏中说明:存在不同分子式或者结构式的,应当明确其结构;使用变性乙醇的,应当说明变性剂的名称及用量;使用类别原料的,应当说明具体的原料名称;使用植物提取物的,应当说明原植物的具体使用部位。
(二)(原料安全相关信息)注册人、备案人或者境内责任人应当填写产品所使用原料的生产商信息并上传由原料生产商出具的原料质量安全信息文件。原料生产商已根据《化妆品原料质量安全相关信息报送指南》(附件12以及附件13)报送原料质量安全相关信息的,注册人、备案人或者境内责任人可填写原料报送码(附件14)关联原料质量安全信息文件。
(三)(新原料授权)使用了尚在安全监测中化妆品新原料的,注册人、备案人或者境内责任人应当获得新原料注册人、备案人授权后,方可提交注册申请或者办理备案。
(四)(香精)产品配方香精可按两种方式填写,分别提交以下资料:
1. 产品配方表中仅填写“香精”原料的,无须提交香精中具体香料组分的种类和含量;
2. 产品配方表中同时填写“香精”及香精中的具体香料组分的,应当提交香精原料生产商出具的关于该香精所含全部香料组分种类及含量的资料。
(五)(膜质载体材料)使用膜质载体材料的,应当在备注栏内注明主要载体材料的材质组成,提供其来源、制备工艺、质量控制指标等资料。
(六)产品配方中使用动物脏器组织及血液制品提取物作为原料的,应当提供其来源、组成以及制备工艺,并提供原料生产国允许使用于化妆品产品的相关文件。
第二十八条(产品执行的标准)产品执行的标准包括产品名称、配方全成分、生产工艺简述、感官指标、微生物和理化指标及其质量控制措施、使用方法、贮存条件、使用期限等内容,应当符合国家有关法律法规、标准规范的规定(式样及编制说明见附件15,样例见附件16)。
(一)产品名称。包括中文名称和进口产品的外文名称。
(二)配方全成分。包括生产该产品所使用的全部原料的序号、原料名称和使用目的,所有原料应当按含量递减顺序排列。
(三)生产工艺简述。
1. 应当简要描述实际生产过程的主要步骤,包括投料、混合、灌装等。配方表2个以上原料的预混合、灌装等生产步骤在不同生产地址配合完成的,应当予以注明。
2. 应当体现主要生产工艺参数范围,全部原料应当在生产步骤中明确列出,所用原料名称或者序号应当与产品配方中所列原料一致;若同一原料在不同步骤阶段中使用,应当予以区分。
(四)感官指标。应当分别描述产品内容物的颜色、性状、气味等指标。套装产品应当分别说明各部分的感官指标,贴膜类产品应当分别描述膜材以及浸液的颜色、性状等。
1.颜色是指产品内容物的客观色泽。同一产品具有可区分的多种颜色,应当逐一描述;难以区分颜色的,可描述产品目视呈现或者使用时的主要色泽,也可描述颜色范围。
2.性状是指产品内容物的形态。
3.气味是指产品内容物是否有气味,或者是否有原料气味。
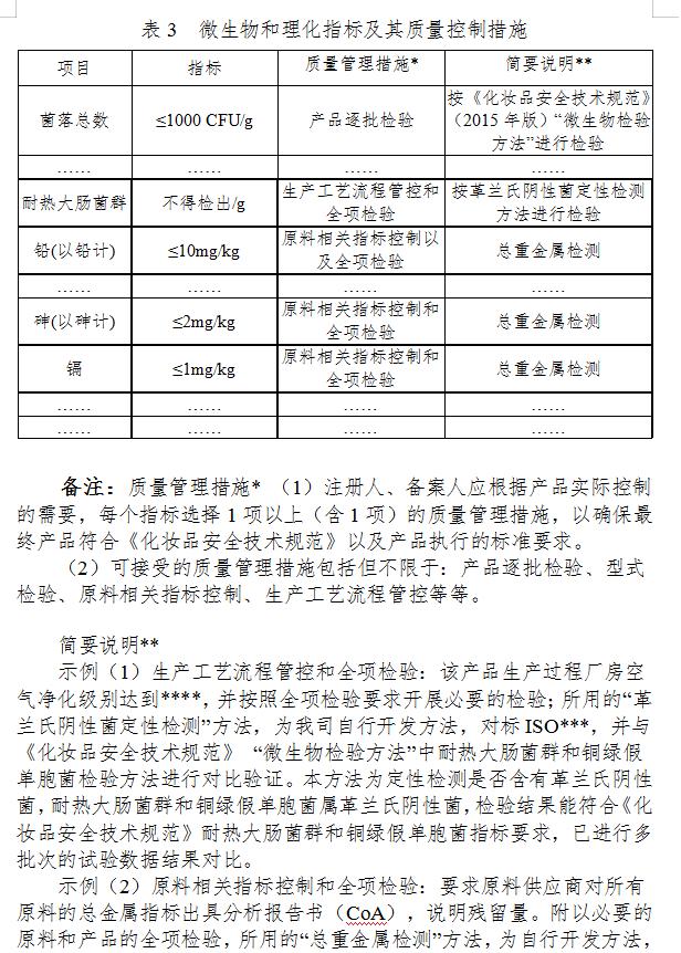
(五)微生物和理化指标及质量控制措施。
1. 应当提交对产品实际控制的微生物和理化指标,微生物和理化指标应当符合《化妆品安全技术规范》和《化妆品注册和备案检验工作规范》的要求。
2. 应当根据产品实际控制的微生物和理化指标提交相应的质量控制措施。
3. 采用检验方式作为质量控制措施的,应当注明检验频次,所用方法与《化妆品安全技术规范》所载方法完全一致的,应当填写《化妆品安全技术规范》的检验方法名称;与《化妆品安全技术规范》所载方法不一致的,应当填写检验方法名称,说明该方法是否与《化妆品安全技术规范》所载方法开展过验证,完整的检验方法和方法验证资料留档备查。
4. 采用非检验方式作为质量控制措施的,应当明确具体的实施方案,对质量控制措施的合理性进行说明,以确保产品符合《化妆品安全技术规范》要求。
(六)使用方法。应当阐述化妆品的使用方法,对使用人群和使用部位有特殊要求的,应当予以说明;安全警示用语应当符合《化妆品标签管理办法》《化妆品安全技术规范》等相关法规的要求。
(七)贮存条件。应当根据产品包装及产品自身稳定性等特点设定产品贮存条件。
(八)使用期限。应当根据产品包装、产品自身稳定性或者相关实验结果,设定产品的使用期限。
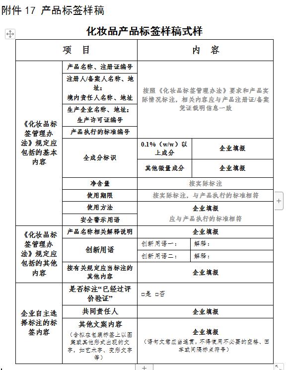
第二十九条(产品标签样稿)注册人、备案人或者境内责任人应当逐项填写《产品标签样稿》(附件17),填写的使用方法、安全警示用语、贮存条件、使用期限等内容应当符合产品执行的标准。
进口化妆品应当提交原生产国(地区)产品的销售包装和说明书,以及外文标签翻译件。
第三十条(销售包装)普通化妆品办理备案、特殊化妆品上市前,注册人、备案人或者境内责任人应当上传产品销售包装图片,销售包装图片应当符合以下要求:
(一)图片包括全部包装可视面的平面图和立体展示图,图片应当完整、清晰,容易辨别所有标注内容;无法清晰显示所有标注内容的,还应当提交局部放大图或者产品包装设计图;
(二)使用电子标签的,应当提交电子标签内容,销售包装上的图码应当是注册备案信息平台生成的预置图码;
(三)上传销售包装的标签内容和说明书内容不得超出产品标签样稿载明的内容;
(四)存在多种销售包装的,应当提交所有的销售包装图片。符合以下情形的,提交其中一种销售包装图片,其他销售包装图片可不重复上传:
1. 仅净含量规格不同的;
2. 仅在已上传销售包装图片上附加标注销售渠道、促销、节日专款、赠品等信息的;
3. 仅销售包装颜色存在差异的;
4. 已注册或者备案产品以套盒、礼盒等形式组合销售,组合过程不接触产品内容物,除增加组合包装产品名称外,其他标注的内容未超出每个产品标签内容的;
5. 通过文字描述能够清楚反映与已上传销售包装差异,并已备注说明的。
特殊化妆品应当提交由首家注册和备案检验机构封样的1件样品;普通化妆品应当由境内备案人或者境内责任人留存1件市售产品备查;专为中国市场设计销售包装的进口产品,应当由境内责任人留存1件原产国市售产品备查。
第三十一条(产品检验报告及相关资料)注册或者备案产品的产品检验报告,由化妆品注册和备案检验机构出具,应当符合《化妆品安全技术规范》《化妆品注册和备案检验工作规范》等相关法规的规定。
(一)(总体要求)产品检验报告包括微生物与理化检验、毒理学试验、人体安全性试验报告和宣称防晒、祛斑美白、防脱发的特殊化妆品的人体功效试验报告等。
1. 产品检验报告的受检样品应当为同一产品名称、同一批号的产品。
2. 产品检验报告的产品名称、企业名称和地址(实际生产场地除外)等不影响检验结果的信息应当与注册或者备案产品相关信息保持一致,如不一致的,应当予以说明,并提交检验报告变更申请表和检验检测机构出具的补充检验报告或者更正函。
3. 多个生产企业生产同一产品的,应当提供其中一个生产企业样品完整的产品检验报告,并提交其他生产企业样品的微生物与理化检验报告。
4. 多色号系列普通化妆品按《化妆品注册和备案检验工作规范》抽样进行毒理学试验的,可作为一组产品进行备案,每个产品均应附上系列产品的名单、基础配方和着色剂一览表以及抽检产品名单。
5. 宣称新功效的化妆品,按照《化妆品注册和备案检验工作规范》以及相关技术法规文件开展检验。
(二)(免于提交毒理学试验的资料)普通化妆品的生产企业已取得所在国(地区)政府主管部门出具的生产质量管理体系相关资质认证,且产品安全风险评估结果能够充分确认产品安全性的,可免于提交该产品的毒理学试验报告,有下列情形的除外:
1. 产品宣称婴幼儿和儿童使用的;
2. 产品使用尚在安全监测中新原料的;
3. 根据量化分级评分结果,备案人、境内责任人、生产企业被列为重点监管对象的。
免于提交毒理学试验的普通化妆品,备案人应当提交生产企业所在国(地区)政府主管部门出具的质量管理体系或者良好生产规范的资质证书或者证明文件原件;无法提供原件的,可提供由中国公证机关公证的复印件;资质证书或者证明文件为外文的,应当提供翻译件,并提供翻译一致性的公证。
有多个生产企业生产的,应当提交所有生产企业所在国(地区)政府主管部门出具的质量管理体系或者良好生产规范的资质证书或者证明文件,方可免于提交毒理学试验报告。
(三)(人体功效试验报告及相关资料)申请特殊化妆品注册时应当提交符合《化妆品功效宣称评价指导原则》相关规定的人体功效试验报告。
1. 宣称防晒、祛斑美白、防脱发的特殊化妆品,应当提供由化妆品注册和备案检验机构出具的相应功效的试验报告。
2. 多色号系列防晒化妆品按《化妆品注册和备案检验工作规范》抽样进行人体功效试验的,可作为一组产品同时申请注册,每个产品资料中均应附上系列产品的名单、基础配方和着色剂一览表以及抽检产品名单。
第三十二条(产品安全评估资料)注册人、备案人应当按照《化妆品安全评估技术导则》要求开展产品安全评估,产品安全评估资料包括产品安全评估报告以及化妆品产品安全评估摘要。
未提交毒理学试验报告的普通化妆品,应当提交产品安全评估报告;已提交毒理学试验报告的化妆品,应当提交化妆品产品安全评估摘要;其中宣称为婴幼儿、儿童使用的产品,应当同时提交毒理学试验报告和产品安全评估报告;
必须配合仪器或者工具(仅辅助涂擦的毛刷、气垫等除外)使用的化妆品,应当评估配合仪器或者工具使用条件下的安全性;并应当提供在产品使用过程中仪器或者工具是否具有化妆品功能,是否参与化妆品的再生产过程,是否改变产品原有的渗透性,是否改变产品与皮肤的作用机理等情况的说明资料。
第三十三条(套装产品要求)包含两个或者两个以上必须配合使用或者包装容器不可拆分的独立配方的化妆品,应当分别填写配方,按一个产品申请注册或者办理备案。
其中一个(剂)或者多个(剂)产品为特殊化妆品的,应当按照特殊化妆品申请注册;其中一个(剂)或者多个(剂)产品在境外生产的,应当按照进口化妆品申请注册或者办理备案。
第四章 变更事项要求
第三十四条(总体要求)已注册或者备案产品的注册或者备案事项发生变更的,应当在拟变更产品生产、上市或者进口前,通过注册备案信息平台提交相应资料,完成相应的变更之后,方可生产、上市或者进口。
第三十五条(一次性变更)已注册或者备案产品的注册人、备案人、境内责任人或者生产企业的名称、住所等发生变化的(生产场地未改变),应当按照第二章第二节相关要求完成信息更新后,对涉及的特殊化妆品注册证(附件18)或者普通化妆品备案信息的上述相关信息分别进行一次性变更。
第三十六条(生产场地改变)生产场地改变或者增加的,应当提交以下资料:
(一)特殊化妆品变更申请表(附件19)或者普通化妆品变更信息表(附件20);
(二)拟变更场地生产产品的微生物和理化检验报告;
(三)拟变更备案产品仅通过产品安全评估方式评价产品安全,且拟增加的生产企业不能提供其所在国(地区)政府主管部门出具的质量管理体系或者良好生产规范的资质证书或者证明文件的,应当提交该产品的相关毒理学试验资料。
(四)拟变更产品委托生产关系发生改变的,注册人或者备案人应当按照第二十五条(三)的要求,对变化的委托生产关系进行确认;进口产品还应当提交委托关系文件或者属于同一集团公司的证明资料以及企业集团出具的产品质量保证文件。
第三十七条(原料生产商变更)已注册或者备案产品原料生产商发生改变,所使用的原料(含复配原料)在配方中的含量以及复配原料中的成分种类、比例均未发生变化的,应当通过注册备案信息平台对原料生产商信息进行更新维护。涉及产品安全评估资料发生变化的,还应当按照第三十二条要求进行产品安全评估资料变更。
已注册或者备案产品所使用复配原料的生产商改变或者原料质量规格发生变化,复配原料在配方中的含量和复配原料中的主要功能成分含量及溶剂未发生变化,为了保证原料质量而添加的微量稳定剂、抗氧化剂、防腐剂等成分发生种类或者含量变化的,注册人或者备案人应当提交以下资料:
(一)特殊化妆品变更申请表或者普通化妆品变更信息表;
(二)产品配方;
(三)发生变更的情况说明,包括变更的原因,变化的成分在复配原料中的使用目的等;
(四)拟变更产品的产品安全评估资料;
(五)涉及产品执行的标准发生变化的,应当提交拟变更产品执行的标准;
(六)拟变更事项涉及产品标签样稿中的全成分标注、安全警示用语等发生变化的,应当提交拟变更产品的产品标签样稿。
第三十八条(生产工艺简述变更)产品执行的标准中生产工艺简述内容发生变化的,应当提交以下资料:
(一)特殊化妆品变更申请表或者普通化妆品变更信息表;
(二)发生变更的情况说明,并阐明变更的合理性;
(三)拟变更产品执行的标准;
(四)拟变更产品的微生物和理化检验报告;
(五)涉及产品安全评估资料内容发生变化的,应当提交产品安全评估资料。
第三十九条(产品安全评估资料变更)产品安全评估资料内容发生变化的,应当提交以下资料:
(一)特殊化妆品变更申请表或者普通化妆品变更信息表;
(二)拟变更产品的产品安全评估资料;
(三)化妆品安全评估人员发生变化的,应当提交拟变更化妆品安全评估人员的相关信息。
第四十条(产品分类变更)产品分类发生变化的,应当提交以下资料:
(一)特殊化妆品变更申请表或者普通化妆品变更信息表;
(二)按照拟变更产品分类的要求补充或者更新资料。
(三)涉及已注册特殊化妆品拟增加染发、烫发、祛斑美白、防晒、防脱发功效或者新功效的,应当按照第三章的要求补充提交资料。
第四十一条(产品执行的标准中使用方法等变更)产品执行的标准中使用方法、安全警示用语、贮存条件、使用期限发生变化的,应当提交以下资料:
(一)特殊化妆品变更申请表或者普通化妆品变更信息表;
(二)拟变更产品执行的标准;
(三)涉及产品使用方法变更的,应当提交拟变更产品的产品安全评估资料;
(四)涉及产品使用期限延长的,应当提交拟变更产品的稳定性研究资料;
(五)涉及产品标签样稿变化的,应当提交拟变更产品的产品标签样稿;
(六)涉及进口产品原销售包装和标签变化的,应当提交拟变更产品的外文标签及其翻译件。
第四十二条(产品标签样稿变更)产品标签样稿中涉及功效宣称、产品描述、使用方法和贮存条件等内容发生变化的,应当提交以下资料:
(一)特殊化妆品变更申请表或者普通化妆品变更信息表;
(二)拟变更产品的产品标签样稿;
(三)防晒类化妆品增加PA标识或者浴后SPF标识的,应当提交拟变更产品相应的功效试验报告;
(四)祛斑美白类化妆品增加祛斑或者美白功效宣称的,应当提交拟变更产品相应的人体功效试验报告;
(五)涉及进口产品原销售包装和标签变化的,应当提交拟变更产品的外文标签及其翻译件。
第四十三条(公司合并、分立)注册人、备案人因公司吸收合并、新设合并或者成立全资子公司发生变化的,由新的境内注册人、备案人,或者具有新的境外注册人、备案人相应用户权限的境内责任人提交以下资料,对涉及的特殊化妆品、普通化妆品分别进行一次性变更:
(一)公司合并注销或者成立全资子公司的声明及相关文件。
(二)利益相关方(如原注册人、备案人,新注册人、备案人,境内责任人等)及其法定代表人对产品注册证或者备案凭证所有权归属无异议的声明及其公证文件原件。
第四十四条(境内责任人变更)变更境内责任人的,应当提交以下资料:
(一)拟变更境内责任人的产品清单;
(二)原境内责任人盖章同意更换境内责任人的知情同意书;
(三)拟变更境内责任人承担产品(含变更前已上市的产品)质量安全责任的承诺书。
第四十五条(其他变更)涉及其他事项变更的,应当提交拟变更事项的情况说明,并提交相关资料。
第四十六条(销售包装重新上传)已注册或者备案产品的销售包装发生变化的,按照第三十条原则,在新销售包装产品上市前,重新上传产品销售包装图片或者对拟变更部分予以备注说明。
第四十七条(变更后注册证领取)已注册特殊化妆品完成变更之后,领取变更后纸质产品注册证时,应当交还原产品注册证。
第五章 延续、注销等事项要求
第四十八条(特殊产品延续)申请特殊化妆品注册证有效期延续的,应当提交以下资料:
(一)注册延续申请表(附件21);
(二)产品自查情况说明(式样见附件22),主要内容包括:
1. 生产(进口)销售证明材料(限上一注册周期);
2. 监督抽检、查处、召回情况(限上一注册周期);
3. 该产品不良反应统计分析情况及采取措施;
4. 其他需要说明的内容。
(三)根据现行法规、标准调整情况,应当提交相应的产品检验报告。
第四十九条(备案年度报告)已备案普通化妆品的年度报告应当包括生产、进口及不良反应监测等基本情况。
第五十条(注册证补发)申请补发产品注册证的,应当提交以下资料:
(一)补发申请表(附件23);
(二)因产品注册证原件破损申请补发的,领取新产品注册证时,应当交还原产品注册证;
(三)因产品注册证遗失申请补发的,应提交遗失声明原件,遗失补发申请应在刊载遗失声明之日起20日后及时提出。
第五十一条(撤回)注册人申请撤回注册申请的,应当提交撤回申请表(附件24)。
第五十二条(注册注销)注册人申请注销已注册特殊产品注册证的,应当提交注销申请表(附件25)。
第五十三条(备案注销)已备案普通产品不再生产或者进口的,备案人应当主动注销备案。
已备案普通产品因备案人、境内责任人地址变化导致备案管理部门改变的,备案人应当主动注销原备案信息,重新办理备案时可使用原备案资料。
第五十四条 (再次注册)对于非安全性原因不予注册的特殊产品再次申请注册时,可使用原注册资料的复印件,同时提交:
(一)不予注册决定书;
(二)不予注册审评意见未涉及安全性的说明,包括对不予注册审评意见的解释。
第五十五条(再次备案)普通产品注销后再次备案时,应当提交情况说明。对于非安全性原因注销的,再次申请备案时可使用原备案资料的复印件。
第六章 附则
第五十六条(解释权)本规范由国家药品监督管理局负责解释。
第五十七条(实施) 本规范自XXXX年XX月XX日之日起实施。





















附件12
化妆品原料质量安全相关信息报送指南
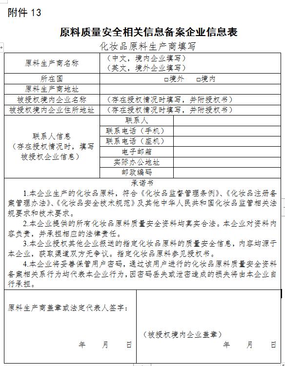
一、化妆品原料生产商应当通过国家药品监督管理局原料安全信息服务平台提交《原料质量安全相关信息报送企业信息表》(附件13)和企业主体证明文件,开通化妆品原料质量安全相关信息报送权限。
原料生产商可授权其他境内企业对原料质量安全相关信息进行报送和日常维护,被授权企业开通用户权限时,还应当同时提交化妆品原料生产商出具授权书。授权书应明确授权关系和授权报送原料质量安全相关信息的原料商品名称,同一规格原料的质量安全相关信息只能授权一家企业。
二、化妆品原料生产商应对所有原料单独报送原料质量安全相关信息。
原料质量安全相关信息应当包括原料商品名、原料基本信息、原料生产工艺简述、必要的质量控制要求、国际权威机构评估结论、其他行业使用要求、风险物质限量要求等,详见附件14。
化妆品生产用水无需报送原料质量安全相关信息,但特殊产地来源用水除外。
三、原料质量安全相关信息通过信息平台提交后,自动生成原料报送码。原料报送码由五位生产商数字编码、六位原料数字编码和三位原料规格数字编码组成,每组编码间用“-”相连。
生产商编码在申请备案权限时由信息平台自动分配,同一化妆品原料生产商使用同一编码;原料编码由化妆品原料生产商自行编写,同一原料或相同组分组成的复配原料,原则对应相同原料编码;原料规格编码由化妆品原料生产商自行编写,相同原料编码项下按不同原料规格依次编码。
四、国家药品监督管理局主动公开已报送原料质量信息安全的原料商品名和生产商信息。
化妆品注册人、备案人在申请特殊化妆品注册或者办理化妆品备案时,化妆品注册人备案人在产品注册备案资料中以配方表附件形式通过原料报送码选择对应的原料质量安全相关信息,每个原料至少需选择一个原料质量安全相关信息。




化妆品产品执行的标准编制说明
一、编制工作应符合国家法律、行政法规、部门规章、技术标准和规范性文件的相关规定。
二、产品执行的标准的设计、内容和数据应符合公认的科学原理,准确可靠。
三、产品执行的标准的文字、数字、公式、单位、符号、图表等应符合标准化要求,引用的标准准确、有效。术语的定义应符合国家有关规定。
(一)应使用规范汉字。使用的标点符号应符合GB/T15834的规定。
(二)应使用GB3101、GB3102规定的法定计量单位。表示量值时,应写出其单位。
(三)应准确列出引用标准或文件的目录。
(四)引用的标准或文件应包括出版本号或年号以及完整的标准(文件)名称。
(五)如果引用的标准(文件)可以互联网在线获得,应提供详细的获取和访问路径。应给出被引用标准(文件)的完整的网址。为了保证溯源性,应提供源网址。
四、产品执行的标准中所建立的检测方法准确、精密,并经过方法学验证。
五、产品执行的标准中有限量要求的,须使用明确的数值表示。不应仅使用定性的表述,如"适量"或"合适的温度"等。
六、产品执行的标准中使用的表均应在条文中明确提及。
(一)不准许表中有表,也不准许将表再分为次级表。
(二)每个表均应有编号。表的编号由"表"和从1开始的阿拉伯数字组成,例如"表1"、"表2"等。只有一个表时,仍应给出编号"表1"。
(三)每个表应有表题。
(四)每个表应有表头。表栏中使用的单位一般应置于相应栏的表头中量的名称之下,表头中不准许使用斜线。
(五)如果某个表需要转页接排,则随后接排该表的各页上应重复表的编号、表题和"(续)"。续表均应重复表头和关于单位的陈述。
七、产品执行的标准可能涉及知识产权的,国家药品监督管理部门不承担识别该知识产权的责任。
八、应使用国家法定部门认可的标准物质(包括标准品和对照品)。若使用的对照物质是自行研制的,应按相关的要求提交相应的鉴定研究资料和对照物质。供研究用样品应是配方确定、生产工艺稳定、具有代表性的多批产品。
九、开展产品执行的标准的研究,应在能满足该产品执行的标准要求研究条件的实验室进行,并由相应技术人员承担。

















附件2.化妆品新原料注册和备案资料规范
(征求意见稿)
第一条(制定依据)为规范化妆品新原料注册和备案管理工作,保证注册、备案各项资料的规范提交,根据《化妆品监督管理条例》、《化妆品注册备案管理办法》等有关法律法规要求,制定本规范。
第二条(适用范围)在中华人民共和国境内首次使用于化妆品的天然或者人工原料的注册或备案资料,应当符合本规范要求。
第三条(总体要求)化妆品新原料注册人、备案人应当遵循风险管理的原则,以科学研究为基础,对化妆品新原料注册和备案资料的真实性、合法性、完整性负责,并且承担相应的法律责任。境外化妆品新原料注册人、备案人应当对境内责任人的注册和备案工作进行监督。
第四条(文字和翻译要求)化妆品新原料注册和备案资料应当使用国家公布的规范汉字。除注册商标、网址、专利名称、境外企业的名称和地址等必须使用的其他文字,以及我国法规文件中使用的英文缩写简称等外,所有使用其他文字的资料均应当完整、规范地翻译为中文,并将原文附在相应的译文之后。
第五条(签章要求)注册和备案资料的签章应当符合我国相关法律法规规定,确保签章齐全,具有法律效力。境外企业及其他组织不使用公章的,应当由法定代表人或者其他授权负责人签字。使用带有电子加密证书的电子公章的,可直接在电子资料上加盖电子公章。
除政府主管部门或者有关机构、检验检测机构、公证机关等出具的资料原件外,注册和备案资料均应当由境内注册人、备案人或者境内责任人逐页加盖公章。
第六条(规范性要求)注册和备案资料应当使用我国法定计量单位,使用其他计量单位的,应当折算为我国法定计量单位。参考文献引用应当准确有效,引用格式应当符合相关国家标准。标点符号、图表、术语等应当规范使用,保证资料内容准确、规范。
第七条(一致性要求)注册和备案资料中先后出现的同项内容应当保持一致。提交相关证明性资料的,注册和备案资料中相关内容应当与证明性资料一致。
第八条(资料格式要求)注册和备案资料中文本主体文字颜色应当为黑色,内容易于辨认,设置合适的行间距和页面边距,确保在打印或者装订中不丢失文本信息。
注册和备案纸质资料应当使用国际标准A4型规格纸张,内容完整清晰、不得涂改。纸质文件资料的载体和书写材料应当符合耐久性的要求。
第九条(信息化)国家药品监督管理局组织建立化妆品新原料注册和备案信息管理系统(以下简称新原料注册和备案信息系统),用于化妆品新原料注册和备案的网上办理和信息管理。
第十条(新原料一般要求)申请注册或办理备案的化妆品新原料应当经过严格的安全评价,确保在正常以及合理的、可预见的使用条件下,不得对人体健康产生危害。
申请注册或办理备案的化妆品新原料在化妆品中的使用目的,应当符合化妆品定义的范畴。
第十一条(新原料形式要求)化妆品新原料原则上不应是复配而成。对于因生产技术或工艺等原因不可避免造成两种或两种以上成分共同存在的,应当按照一个新原料申请注册或办理备案,同时提供两种或两种以上成分不可避免共同存在的相关研究资料。
第十二条(报告要求)新原料注册人、备案人应当按照规定要求,自行或者委托相关检验检测机构对新原料开展必要的检验。委托送检的,注册人、备案人应当对提供的检验样品和相关资料的真实性、完整性负责。注册人、备案人自行开展的检验项目,应当同时提供保证结果真实、客观的声明。
理化和微生物检验报告、毒理学试验报告和防腐、防晒、祛斑美白及新功效等评价报告应当由具有化妆品领域的检验检测机构资格认定(CMA)、中国合格评定国家认可委员会(CNAS)认可,或者符合国际通行的良好临床操作规范(GCP)、良好实验室操作规范(GLP)等资格的检验检测机构出具。其他需要开展的检验项目可由化妆品新原料注册人、备案人自行或者委托具备相应检验能力的检验检测机构承担。
检验检测机构应当遵循独立、客观、公正、诚信原则,对其出具检验报告的真实性、可靠性负责。
第十三条(检验方法要求)化妆品新原料的毒理学试验项目应当按照《化妆品安全技术规范》规定的试验方法开展;《化妆品安全技术规范》未规定方法的项目,应当按照国家标准或国际通行方法进行检验。使用动物替代方法的,还应当提供该方法与传统毒理学试验方法所得结果一致性的证明性资料。
化妆品新原料的理化和微生物检验、人体安全性和功效评价试验项目,应当按照《化妆品安全技术规范》或《中华人民共和国药典》规定的试验方法开展;《化妆品安全技术规范》或《中华人民共和国药典》未规定方法的项目,应当按照国家标准、国际通行方法或新开发的试验方法进行检验。使用新开发试验方法的,应当同时提交该方法的适用性和可靠性相关资料。
第十四条(科学文献和法规资料要求)化妆品新原料注册或备案资料中引用科学文献和法规资料的,相关资料中载明的原料来源、使用目的、使用规格、适用范围等限制性条件应当与申请注册或办理备案的新原料完全一致。
第十五条(信息系统用户信息登记)化妆品新原料注册人、备案人或境内责任人应当提交以下资料,在新原料注册和备案信息系统进行用户信息登记:
(一)化妆品新原料注册人、备案人信息表(附件1);
(二)化妆品新原料注册人、备案人不良反应监测和评价体系概述(附件2);
(三)化妆品新原料注册人、备案人为境外的,应当提交境内责任人信息表(附件3),同时提交境内责任人授权书原件(式样见附件4)及其公证书原件。
同一境内企业同时具有化妆品新原料注册人、备案人或境内责任人等多重身份的,或经授权作为多个境外化妆品注册人、备案人的境内责任人的,应当一次性提交全部相关资料,审核通过后获得相应的用户权限。
已取得新原料注册和备案信息系统用户权限的,根据实际生产经营情况,可补充提供相关资料,增加用户权限。
用户信息、权限或已提交的用户权限相关资料后续发生变化的,应当及时进行更新维护。
第十六条(境内责任人授权书要求)境内责任人授权书应当至少载明以下内容和信息:
(一)化妆品新原料注册人、备案人和境内责任人名称;
(二)授权和被授权关系;
(三)授权范围;
(四)授权期限。
同一化妆品新原料不得授权多个境内责任人。境内责任人应当按照授权范围开展注册和备案工作。
第十七条(授权期限管理)境内责任人授权书所载明的授权期限到期后,应当在授权期限届满前重新提交延长授权期限的授权书。逾期未重新提交的,该境内责任人无法继续为授权的境外化妆品新原料注册人、备案人办理新的注册或备案事项,已申请注册或办理备案的事项可继续办理完毕。
第十八条(新原料资料要求)化妆品新原料注册人、备案人申请化妆品新原料注册或办理新原料备案的,应当提交以下资料:
(一)注册人、备案人和境内责任人的名称、地址、联系方式;
(二)新原料研制报告;
(三)新原料的制备工艺、稳定性及其质量控制标准等研究资料;
(四)新原料安全评估资料。
注册人、备案人和境内责任人的名称、地址、联系方式等信息按照化妆品新原料注册或备案信息表(附件5)进行填报。
注册人、备案人和境内责任人应当结合新原料使用目的提供功能依据,并按照化妆品新原料注册和备案资料项目要求(附件6)整理并提交注册和备案资料。
注册人、备案人和境内责任人还应当编制并提供用于信息公开的新原料技术要求资料。
第十九条(研制报告)化妆品新原料研制报告应当按照编制要求(附件7)进行编制,一般应当包括以下内容:
(一)基本信息,包括原料名称、来源、相对分子质量、分子式、化学结构等信息;
(二)研发背景,包括原料研发过程及相关技术资料;
(三)研发目的,包括原料在化妆品中的使用目的、适用或使用范围、使用规格、安全使用限量和依据等;
(四)最新研究进展,详细阐述原料在国内外的最新研究进展和用于化妆品生产等有关情况。
第二十条(制备工艺)化妆品新原料制备工艺简述应当结合原料来源特征,对原料生产的主要工艺步骤、工艺参数等进行简要描述,并说明生产过程是否可能引入安全性风险物质及其控制措施。不同来源的新原料制备工艺简述编制要求如下:
(一)化学合成原料应当列出具体起始物、反应条件(温度、压力范围等)、使用的助剂(溶剂、催化剂、稳定剂等)、反应过程的中间产物及副产物、终产物中残留的杂质或助剂等;
(二)天然原料应当说明原料来源、加工工艺、提取方法,包括前处理方法、提取条件、除杂或分离/纯化方法、使用的溶剂、可能残留的杂质或溶剂等;
(三)生物技术来源原料应当说明培养、提取、分离、纯化等原料制备过程。包括工艺过程中可能产生的杂质(酶、化学试剂、溶剂、载体、抗体等)、原料中可能含有的杂质(如去酰胺化、异构体、糖基化等衍生物、聚合体、多聚体等)和可能存在的有害微生物(如细菌内毒素、可能携带的病毒等)。
第二十一条(质量控制标准)化妆品新原料质量控制标准应当按照编制要求(附件8)进行编制,一般应当包括以下内容:
(一)稳定性试验数据;
(二)质量规格指标及其检验方法;
(三)可能存在的安全性风险物质及其控制等资料。
第二十二条(安全性评价资料)化妆品新原料安全性评价资料一般应当包括毒理学评价资料和安全性评估资料,并按照下列要求进行编制:
(一)毒理学安全性评价资料,应当按照化妆品新原料毒理学评价技术导则(附件9)进行编制;
(二)安全性评估资料,包括原料安全使用限量评估资料和原料中可能存在的安全性风险物质评估资料。应当按照国家药品监管局发布的《化妆品安全评估技术导则》规定的风险评估原则和程序对新原料和原料中可能存在的安全性风险物质进行评估。
第二十三条(功能依据)化妆品新原料功能依据是指能够证明原料具有与使用目的相一致的相关资料,一般包括科学文献、法规资料、体外或动物试验研究数据、人体功效性评价试验资料等,具体要求如下:
(一)科学文献。包括公开发表的非综述性质的相关研究型论文或科学著作,所提供的文献资料应当与注册或备案的新原料功能具有正相关性。提交文献资料时,应当同时提交与文献资料载明相关内容对应一致的原料研究过程简述、研究结果、结果分析及结论等;
(二)法规资料。包括在国内外监管部门或技术部门发布的标准、目录、典籍、著作等,应当提供法规资料载明的原料具体情况,如使用浓度、使用范围、其他限制条件等;引用国外监管部门发布的化妆品法规中载明的功能原料正面清单的,应当提交相关法规全文及其发布国家(地区)、法规名称、发布人、发布时间等信息,同时提交注册或备案的新原料完全符合相关法规载明的原料使用浓度、范围及其他全部限制条件要求的情况说明;
(三)体外或动物试验研究数据。体外试验包括离体器官、组织、细胞、微生物、理化试验等,所选模型应当合理呈现和模拟新原料功能的体外使用情况。体外或动物试验研究数据资料应当提供所用试验模型、试验方法、新原料具有注册或备案新原料功能有效量和安全使用量的相关试验数据、结果及结论等资料,并阐明新原料具有相关功能的机制。
(四)人体功效性评价试验资料。应当参照《化妆品功效宣称评价规范》相关要求开展试验,并提供试验方法、受试者例数、对照组设计、新原料具有注册或备案功效有效量和安全使用量的相关试验数据、试验结果及分析等资料。试验的受试物应当为仅含注册或备案的新原料一种功效成分。进行人体试验前应保证受试物已获得的毒理学数据和暴露条件、信息等能够满足其在人体使用的安全性,禁止将有安全隐患的受试物用于人体功效性评价试验。
化妆品新原料应当至少提交上述一项资料作为功能依据资料。宣称具有防腐、防晒、祛斑美白、防脱发、祛痘、抗皱(物理性抗皱除外)、去屑、止汗功能的新原料,应当至少提交第(三)或(四)项资料作为功能依据资料。
第二十四条(技术要求)化妆品新原料注册人、备案人或境内责任人应当综合新原料注册和备案资料,参照样例要求(附件10)编制新原料技术要求。
化妆品新原料技术要求作为可公开技术信息,在新原料获得批准或完成备案后对外公布,供社会公众查询参阅。
第二十五条(监测报告)新原料注册人、备案人或境内责任人应当在新原料安全监测期内收集、整理以下新原料使用情况信息资料:
(一)使用新原料生产化妆品的化妆品注册人、备案人或受托生产企业信息,包括企业名称、地址、生产许可证号等;
(二)使用新原料生产的化妆品信息,包括产品名称,产品注册证书或备案凭证编号,产品生产、销售数量等;
(三)新原料的使用量信息,包括经销商或化妆品企业购买新原料的数量等;
(四)含有新原料的化妆品监督抽检、查处、召回情况;
(五)化妆品企业对含新原料产品的不良反应监测制度、产品不良反应统计分析情况及采取措施等;
(六)化妆品企业对含新原料产品的风险监测与评价管理体系制度及采取措施等;
新原料注册人、备案人或境内责任人根据收集整理的化妆品新原料使用情况信息资料,按照样例要求(附件11)编制化妆品新原料安全使用监测报告,并于每年3月31日前通过新原料注册和备案信息系统提交报告。
第二十六条(突发情况报告)新原料出现以下突发情况的,化妆品新原料注册人、备案人或境内责任人应当收集整理新原料不良反应或安全隐患问题等相关信息:
(一)使用新原料的化妆品发生严重化妆品不良反应,或者发生不良反应或其他安全性问题可能引发较大社会影响的;
(二)有证据表明新原料可能存在安全性问题的;
(三)其他国家(地区)发现疑似由该原料引起的严重化妆品不良反应或者群体不良反应事件的;
(四)其他国家(地区)化妆品法规标准调整,提高原料使用标准、增加使用限制条件或者禁止使用的;
(五)其他涉及新原料或使用该新原料的化妆品安全性的情况。
化妆品新原料注册人、备案人或境内责任人应当根据收集整理的新原料不良反应或安全隐患问题等相关信息,按照样例要求(附件12)编制化妆品新原料突发情况报告,并于突发情况发生后15日内,通过新原料注册和备案信息系统提交报告。
第二十七条(解释权)本规范由国家药品监督管理局负责解释。
第二十八条(实施日期) 本规范自20XX年XX月XX日之日起实施。
附件:1. 化妆品新原料注册人、备案人信息表
2. 不良反应监测和评价体系概述表
3. 境内责任人信息表
4. 化妆品新原料注册备案境内责任人授权书
5. 化妆品新原料注册或备案信息表
6. 化妆品新原料注册和备案资料项目要求
7. 化妆品新原料研制报告编制要求
8. 化妆品新原料质量控制标准编制要求
9. 化妆品新原料毒理学评价技术导则
10. 化妆品新原料技术要求
11. 新原料安全监测报告样例
12. 新原料突发情况报告样例












附件8
化妆品新原料质量控制标准编制要求
化妆品新原料质量控制标准包括稳定性试验数据、质量规格指标及其检验方法以及可能存在的安全性风险物质及其控制等资料。
一、稳定性试验数据
稳定性试验的目的是考察原料在温度、湿度、光线等的影响下随时间变化的规律,为原料的生产、包装、贮存、运输条件提供科学依据,同时通过试验建立原料的保质期。
根据原料的特性设计稳定性试验和考察项目。稳定性试验一般包括影响因素试验、加速试验、长期试验。稳定性重点考察项目包括原料外观(颜色、气味等)、粘度、吸湿性、功效成分含量等。
(一)影响因素试验。
1批原料在高温(如60℃)、低温(如-20℃)、高湿(如90%±5% RH)或强光照射保存条件下,保存期(如10天)、检测期(如第5天、第10天)的稳定性试验数据。可根据原料的特性选择影响因素和具体参数的设置条件,必要时探讨pH值与氧及其他影响因素对原料稳定性的影响。
(二)加速试验。
3批原料在一定温度、湿度(如40℃±2℃、75%RH±5%RH)保存条件下,保存期(如6个月)、检测期(如第1个月、第2个月、第3个月、第6个月)的稳定性试验数据。可根据原料的特性选择温度、湿度、保存期、检测期的设置条件。
(三)长期保存试验。
3批原料在一定温度、湿度(如25℃±2℃、60%RH±10%RH)保存条件下,保存期(如12个月)、检测期(如第1个月、第2个月、第3个月、第6个月、第9个月、第12个月)的稳定性试验数据。可根据原料的特性选择温度、湿度、保存期、检测期的设置条件。
(四)资料要求。
应提供生产线上生产的3批原料的加速试验或至少1年的长期保存试验的数据、结果、结论等相关资料,根据原料的特性选择提供影响因素试验资料,并根据原料稳定性试验确定原料的储存条件和保质期。
对于国内外首次使用的新原料应根据原料的保质期,在3年监测期内逐年补充提供其剩余保质期的长期保存试验资料。
二、质量规格指标及其检验方法
(一)原料的感官指标及其检验方法。
感官指标包括性状、颜色、气味等。
(二)原料组成及其检验方法。
单一原料原则上应提供纯度及其检验方法。
对于生产工艺上不可避免的两种或两种以上成分必须同时存在的,应提供原料组成及相关比例,并提供影响原料质量水平的成分和杂质含量的检验方法。
(三)原料的理化指标及其检验方法。
在原料质量规格中应根据原料特点设定适当的理化指标以控制原料的质量,如熔点、沸点、比重、粘度、pH值、折光率、旋光度、羟值、碘值、皂化值、酸值、pKa值、分配系数(LogPow)等。提供设定的理化指标控制范围及其检验方法和结果。
(四)定性鉴别方法。
应针对原料所含化学成分的结构特点,设定适合的定性鉴别方法,如光谱分析法、化学反应法、色谱法等。
1. 对于含有特征性官能团的原料,设定较为容易获得鉴别信息的光谱分析方法,如红外光谱、紫外光谱、核磁共振谱等。
2. 通过适当的化学反应能对原料所含化学成分进行特异性判断的,可选用化学反应法,如显色反应、沉淀、反应等。
3. 当难以设定光谱分析法或特异性化学反应法时,可考虑使用色谱法,如薄层色谱法。
(五)定量控制指标及其检验方法。
对于化学结构明确的单一原料,应提供其纯度及其检验方法;对于其他原料,且具有防腐、防晒、着色、染发、祛斑美白、防脱发、祛痘、抗皱、去屑、止汗功能的,建议选择合适的指标性成分进行定量检验,也可选择总成分、蒸发残留/固形物含量、干燥失重/水分、炽灼残渣等指标进行定量检验。应提供设定的定量指标控制范围及其检验方法和结果。
(六)纳米原料应明确粒子大小和分布、原料的聚集和团聚特性、表面化学信息(包括Zeta电位/表面电荷、表面镀膜情况、被修饰情况和催化活性等)、形态学信息(包括外形、比表面积、表面拓扑结构、晶体结构等)等特异性参数控制指标及其检验方法。
(七)生物技术来源原料应提供原料来源包括供体生物、受体生物、修饰微生物等。
(八)具有较高生物活性的寡肽、多肽和蛋白质类新原料应明确原料的氨基酸序列和空间构象,并阐明原料功能与氨基酸序列和空间结构的关系等。
(九)原料的包装、运输、储存要求。
(十)原料的使用目的、适用或使用范围、规格及安全的使用限量、注意事项、警示语等。
三、可能存在的安全性风险物质及其控制等资料
在原料质量规格中设定适当的安全限值指标及检测方法,如微生物、重金属、有害物质(如有害杂质、有害溶剂等)等控制指标。
附件9
化妆品新原料毒理学评价技术导则
为保障化妆品新原料安全性,规范化妆品新原料毒理学安全性评价,指导开展相关工作,制定本导则。
一、适用范围
在中华人民共和国境内首次使用于化妆品的天然或者人工原料的毒理学安全性评价,应当符合本导则要求。
二、总体要求
毒理学安全性评价资料应包括毒理学安全性评价综述和必要的毒理学试验资料。
三、毒理学安全性评价综述
应概述新原料所需提交的毒理学试验方法名称、结果、结论等。
四、毒理学试验资料
(一)毒理学试验资料一般要求。
毒理学试验资料可以是申请人的试验报告、科学文献资料和国内外政府官方网站、国际组织网站发布的内容。注册或备案化妆品新原料一般应提供以下毒理学试验资料:
1. 急性经口或急性经皮毒性试验;
2. 皮肤和眼刺激性/腐蚀性试验;
3. 皮肤变态反应试验;
4. 皮肤光毒性试验(原料具有紫外线吸收特性需做该项试验);
5. 皮肤光变态反应试验(原料具有紫外线吸收特性需做该项试验);
6. 致突变试验(至少应包括一项基因突变试验和一项染色体畸变试验);
7. 亚慢性经口或经皮毒性试验(如果该原料在化妆品中使用经口摄入可能性大时,应提供亚慢性经口毒性试验);
8. 致畸试验;
9. 慢性毒性/致癌性结合试验;
10. 毒物代谢及动力学试验(单一成分纯度<80%的植物原料不需提交该项试验);
11. 吸入毒性试验(原料有可能吸入暴露时须做该项试验);
12. 长期人体试用安全试验(受试者不少于100例,试用时间不少于1年)
13. 根据原料的特性和用途,需提供其他毒理学试验资料。
上述毒理学试验项目为原则性要求,可以根据该原料的用途、理化特性、定量构效关系、毒理学资料、临床研究、人群流行病学调查以及类似化合物的毒性等资料情况,增加或减免毒理学试验项目。
国内外首次使用的化妆品新原料应提交上述1~12项毒理学试验资料;国内外首次使用具有较高生物活性的寡肽、多肽、蛋白质类新原料(用于毛发、指甲部位的除外),还应当提交皮肤吸收/透皮试验和免疫原性/毒性试验资料。
纳米原料除应提供1~12项所有毒理学试验资料外,对拟用于皮肤部位的还应提供皮肤吸收/透皮吸收试验资料;对于有可能吸入暴露的,应提供吸入毒性试验资料。并应提供各项毒理学试验方法适用于纳米原料检测的适用性说明。
如应用动物替代方法的,应根据原料的结构特点、特定的毒理学终点选择合适的整合测试和评估方法(Integrated Approaches to Testing and Assessment,IATA)评价新原料的毒性。整合测试和评估方法是一种基于科学、实用的化学危害特征描述方法,即依据对现有信息的综合分析及使用组合测试策略评价受试物的毒性。
若应用的动物替代试验方法未收录于我国《化妆品安全技术规范》的,应提交该方法与传统毒理学试验方法所得结果一致的证明资料,且该项替代试验方法应为国际权威替代方法验证机构已收录的方法。证明资料应提交关于该项替代试验方法与传统毒理学试验方法对比研究的公开发表的、非综述性质的相关研究型论文或科学著作,或符合国际通行的良好实验室操作规范实验室(GLP)出具的试验报告。证明资料应包括该项替代试验方法研究过程简述、不少于10种受试物的两种方法对比研究的数据、研究结果分析、结论及原文等内容。
(二)注册或备案化妆品新原料,一般应提交上述全部毒理学试验项目的毒理学安全性评价资料。具有下列情形之一者,可按以下要求提交毒理学试验资料。根据原料的特性和用途,必要时,可要求增加或减免相关毒理学试验资料。
1. 具有防腐、防晒、着色、染发、祛斑美白、防脱发、祛痘、抗皱(物理性抗皱除外)、去屑、止汗功能之外的新原料以及从安全角度考虑不需要列入《化妆品安全技术规范》限用物质表中的化妆品新原料,应提交以下毒理学试验资料:
(1)急性经口或急性经皮毒性试验;
(2)皮肤和眼刺激性/腐蚀性试验;
(3)皮肤变态反应试验;
(4)皮肤光毒性试验(原料具有紫外线吸收特性需做该项试验);
(5)皮肤光变态反应试验(原料具有紫外线吸收特性时需做该项试验);
(6)致突变试验(至少应包括一项基因突变试验和一项染色体畸变试验);
(7)亚慢性经口或经皮毒性试验(如果该原料在化妆品中使用经口摄入可能性大时,提供亚慢性经口毒性试验)。
2. 符合第1种情形,且能够提供充分的证据材料证明该原料在境外上市化妆品中已有三年以上安全使用历史,应提交以下毒理学试验资料:
(1)急性经口或急性经皮毒性试验;
(2)皮肤和眼刺激性/腐蚀性试验;
(3)皮肤变态反应试验;
(4)皮肤光毒性试验(原料具有紫外线吸收特性需做该项试验);
(5)皮肤光变态反应试验(原料具有紫外线吸收特性时需做该项试验);
(6)致突变试验(至少应包括一项基因突变试验和一项染色体畸变试验)。
具备以下所有条件的新原料可被视为在境外上市化妆品中已有三年以上安全使用历史的原料:
(1)新原料与在境外上市化妆品中使用的原料的质量规格、使用目的、适用或使用范围相同,新原料的安全使用量不高于境外上市化妆品中的使用量。
(2)含该原料的化妆品在境外上市不得少于3年;
(3)含该原料的化妆品在境外的销售量不得少于2000件,或消费者数量不得少于2000人;
(4)含该原料的在境外上市的化妆品未出现过不良反应。
(5)未见该原料涉及可能对人体健康产生危害相关文献报道。
能够同时提供国际权威安全评价机构评价结论认为在化妆品中使用是安全的安全评估报告或符合伦理学条件下的人体安全性检验报告的,可不提供急性经口或急性经皮毒性试验资料。
3. 具有祛斑美白、抗皱(物理性抗皱除外)、去屑、止汗功能,能够提供充分的证据材料证明该原料在境外上市化妆品中已有三年以上安全使用历史,应提交以下毒理学试验资料:
(1)急性经口或急性经皮毒性试验;
(2)皮肤和眼刺激性/腐蚀性试验;
(3)皮肤变态反应试验;
(4)皮肤光毒性试验(原料具有紫外线吸收特性需做该项试验);
(5)皮肤光变态反应试验(原料具有紫外线吸收特性时需做该项试验);
(6)致突变试验(至少应包括一项基因突变试验和一项染色体畸变试验);
(7)亚慢性经口或经皮毒性试验(如果该原料在化妆品中使用经口摄入可能性大时,提供亚慢性经口毒性试验)。
(8)长期人体试用安全试验(受试者不少于100例,试用时间不少于1年);
(9)具有祛斑美白功能的新原料还应提交皮肤吸收/透皮试验。
具备以下所有条件的新原料可被视为在境外上市化妆品中已有三年以上安全使用历史的原料:
(1)新原料与在境外上市化妆品中使用的原料的质量规格、使用目的、适用或使用范围相同,新原料的安全使用量不高于境外上市化妆品中的使用量。
(2)含该原料的化妆品在境外上市不得少于3年;
(3)含该原料的化妆品在境外的销售量不得少于5000件,或消费者数量不得少于5000人;
(4)在境外上市的含该原料的产品未出现过不良反应。
(5)未见该原料涉及可能对人体健康产生危害相关文献报道。
4. 能够提供充分证据材料证明具有安全食用历史的化妆品新原料(原料所使用的的部位应与食用部位一致),应提交以下毒理学试验资料,并应根据原料的暴露量、使用方式等对原料进行风险评估。
(1)皮肤和眼刺激性/腐蚀性试验;
(2)皮肤变态反应试验;
(3)皮肤光毒性试验(原料具有紫外线吸收特性需做该项试验);
(4)皮肤光变态反应试验(原料具有紫外线吸收特性时需做该项试验)。
以下原料可被视为具有安全食用历史的原料:取得我国相关监督管理部门食品安全认证或其他相应资质的食品用原料;或经国内外相关监督管理部门、技术机构或其他权威机构发布的可安全食用的原料。
5. 化学合成的由一种或一种以上结构单元,通过共价键连接,平均分子量大于1000道尔顿,且分子量小于1000道尔顿的低聚体含量少于10%,结构和性质稳定的聚合物(具有较高生物活性的原料除外),应提交以下毒理学试验资料:
(1)皮肤和眼刺激性/腐蚀性试验;
(2)皮肤光毒性试验(原料具有紫外线吸收特性需做该项试验);
6. 已有国际权威安全评价机构评价结论认为在化妆品中使用是安全的新原料,应提交评估报告的原文及完整翻译件、评估过程、评估结论及实验室资质分析等相关资料。境外已批准的化妆品新原料,还应提交批准证明。
评估报告中的原料应与注册或备案新原料的来源、使用目的、使用规格、适用或使用范围等限制条件一致。评估报告中的毒理学试验项目应符合上述不同情形的毒理学试验资料要求。毒理学试验资料应分别从评估报告中分离出来单独提交(见表1),试验内容应包括原料物态、浓度;菌株;细胞系;动物种属、品系、级别、数量等信息;试验方法、数据、结果、结论等内容。毒理学试验项目中的试验方法应符合本规范的第十三条要求。
附件10
化妆品新原料技术要求
一、基本信息
(一)名称
1. INCI名称及其ID号
2. INCI标准中文译名
3.化学名称
4.动植物原料名称(拉丁学名)
5.《中华人民共和国药典》中名称
6.常见别名、缩写
(二)登记号
1. CAS登记号
2. EINECS/ELINCS登记号
(三)原料来源
(四)分子式、结构式及分子量/原料制备信息(根据原料实际情况进行适当调整)
(五)性状及理化常数
二、技术要求
(一)原料使用目的
(二)原料适用或使用范围
(三)安全使用量
1.在化妆品中使用限量要求
2.纯度/含量要求
3.相关组分限量要求
4.其他安全性要求
三、检验方法
(一)鉴别试验方法
(二)纯度/含量测定方法
(三)相关组分限量要求的测定方法
四、其他要求
(一)注意事项
(二)储存条件
(三)保质期
附件11
新原料安全监测报告样例
一、原料基本信息
包括新原料中文名称、备案号等。
二、原料生产情况
(一)生产企业名称、地址、相关资质说明等。
(二)年生产量、销售量等。
三、使用新原料的化妆品信息
(一)使用新原料的化妆品企业汇总
包括企业名称、数量,购买新原料的数量,生产产品的数量等。
(二)以列表形式列出使用新原料的产品名称、批准文号/备案号、化妆品新原料注册人、备案人、受托生产企业名称、地址等信息。

四、使用新原料的化妆品监督抽检、查处、召回情况
以列表形式列出使用新原料的化妆品监督抽检、查处或召回情况的相关信息。

五、不良反应监测
化妆品新原料注册人、备案人分别阐述使用新原料的不同化妆品注册人、备案人的不良反应监测制度及化妆品不良反应统计分析情况及采取措施,并形成新原料不良反应监测的汇总分析报告。
(一)使用新原料的化妆品注册人、备案人的不良反应监测制度建设情况及负责不良反应监测与评价工作人员情况;
(二)使用新原料的化妆品不良反应监测情况统计情况:总例数、严重不良反应例数、可能引发较大社会影响的化妆品不良反应例数、是否上报不良反应监测机构等;
(三)使用新原料的化妆品不良反应个例分析评价情况:如严重程度、关联性评价等;
(四)针对使用新原料的化妆品不良反应开展调查、评价及采取措施等情况;
(五)新原料不良反应相关信息:新原料与患者不良反应的分析评价;其他国家(地区)发现疑似由该原料引起的严重化妆品不良反应或者群体不良反应事件的情况等。
(可附相关资料)
六、 风险监测与评价管理
(一)生产新原料及使用新原料企业的风险监测与评价管理体系制度描述。
(二) 采取措施等。
七、其他需要说明的内容
对于国内外首次使用的新原料应根据原料的保质期,在3年监测期内逐年补充提供其剩余保质期的长期保存试验资料。
八、监测报告汇总分析及结论
附件12
新原料突发情况报告样例
一、基本信息
包括新原料中文名称、备案号等。
二、生产情况
(一) 生产企业名称、地址、相关资质说明等。
(二)年生产量、销售量等。
三、使用新原料的化妆品信息
(一)使用新原料的化妆品企业汇总
包括企业名称、数量,购买新原料的数量,生产产品的数量等。
(二) 以列表形式列出使用新原料的产品名称、注册号/备案号、化妆品新原料注册人、备案人、生产企业名称、地址、使用量等相关信息。

四、突发情况
(一)突发情况描述
包括突发情况原因分析、造成的不良影响和后果等。
(二)采取措施
(三)处理结果
(四)工作计划和建议
五、其他需要说明的内容
六、突发情况报告汇总分析及结论
附件3.化妆品功效宣称评价规范
(征求意见稿)
第一条 (目的) 为规范化妆品功效宣称评价工作,保证功效宣称评价结果的科学性和准确性,维护消费者合法权益,推动社会共治和化妆品行业健康发展,根据《化妆品监督管理条例》等有关法律法规要求,制定本规范。
第二条 (适用范围) 在中华人民共和国境内生产、经营的化妆品,应当按照本规范进行功效宣称评价。
第三条 (定义) 本规范所称化妆品功效宣称评价,是指通过文献资料调研、研究数据分析或者功效评价试验等手段,对化妆品在正常使用条件下的功效宣称内容进行科学测试和合理评价,并作出相应评价结论的过程。
第四条 (责任要求) 化妆品注册人、备案人对化妆品的功效宣称的科学性、真实性负责,应当按照本规范要求编制产品功效宣称依据的摘要,在国家药品监督管理局规定的专门网站公布,接受社会监督。
第五条 (信息公开) 国家药品监督管理局组织建立化妆品功效宣称信息公开网站,供社会公众查询化妆品注册人、备案人公布的产品功效宣称依据的摘要等相关信息。
第六条 (功效评价一般要求) 化妆品的功效宣称应当有充分的科学依据,功效宣称依据包括文献资料、研究数据或者功效评价试验结果等。
化妆品功效宣称评价的方法应当具有科学性、合理性和可行性,并能够满足化妆品功效宣称评价的目的。
第七条 (功效评价项目要求) 化妆品注册人、备案人可以自行或者委托具备相应能力的评价机构,按照化妆品功效宣称评价项目要求(附件1),开展化妆品功效宣称评价。根据评价结论编制并公布产品功效宣称依据的摘要。
第八条 (免予公布摘要的情形) 能够通过视觉、嗅觉等感官直接识别(如清洁、卸妆、美容修饰、芳香、爽身、染发、烫发、发色护理、脱毛、除臭、辅助剃须剃毛等)的,或者通过简单物理遮盖、附着、摩擦等方式发生效果(如物理遮盖祛斑美白、物理方式去角质、物理方式去黑头等)且在标签上明确标识仅具物理作用的功效宣称,可免予公布产品的功效宣称依据的摘要。
第九条 (未限定功效评价方式的情形) 仅具有保湿、护发功效的化妆品,可以通过文献资料调研、研究数据分析、或者功效评价试验等方式进行功效宣称评价,并公布产品的功效宣称依据的摘要。
第十条 (限定功效评价方式的情形) 具有抗皱、紧致、舒缓、控油、去角质(非物理作用)、防断发、去屑功效,以及宣称温和(如无刺激)或量化指标(如功效保持时间、统计数据等)的化妆品,应当通过功效评价试验方式,可以同时结合文献资料或研究数据分析结果,进行功效宣称评价,并公布产品的功效宣称依据的摘要。
第十一条 (需开展人体功效试验的情形) 具有祛斑美白、防脱发、防晒、祛痘、滋养、修护功效,或者进行较强特定宣称(如宣称无泪配方)的化妆品,应当通过人体功效评价试验方式进行功效宣称评价,并公布产品的功效宣称依据的摘要。
具有祛斑美白、防晒、防脱发功效的化妆品,应当由化妆品注册和备案检验检测机构按照强制性国家标准、规范规定的试验方法开展人体功效评价试验,并出具报告。
第十二条 (特定宣称的评价方式) 进行特定宣称(如宣称适用于敏感皮肤或肌肤)的化妆品,应当通过消费者使用测试或人体功效评价试验的方式进行功效宣称评价,并公布产品的功效宣称依据的摘要。
第十三条 (新功效评价要求) 宣称新功效的化妆品,应当根据产品功效宣称的具体情况,选择相应的评价方法,由化妆品注册和备案检验检测机构按照强制性国家标准、规范规定的试验方法开展人体功效评价试验,并出具报告。
使用强制性国家标准、规范未作规定的试验方法进行新功效评价的,还应当委托两家及以上的化妆品注册和备案检验检测机构进行方法验证,经验证符合要求的,方可开展功效评价试验,同时在功效评价报告中阐明方法的有效性和可靠性等参数。
第十四条 (功效评价试验基本原则) 化妆品功效评价试验包括人体功效评价试验、消费者使用测试和实验室试验。
功效评价试验应当有合理的试验方案,方案设计应当符合统计学原则,试验数据符合统计学要求,并按照化妆品功效评价试验技术导则(附件2)的要求开展试验。
人体功效评价试验和消费者使用测试应当遵守伦理学原则要求,进行试验之前应当完成必要的产品安全性评价,确保在正常、可预见的情况下不得对受试者的人体健康产生危害,所有受试者应当签署知情同意书后方可开展试验。
第十五条 (功效评价试验方法) 除有特殊规定的情形外,功效评价试验应当按照下列优先顺序选择试验方法:
(一)我国强制性国家标准、规范规定的方法;
(二)我国其他相关法规、国家标准、行业标准载明的方法;
(三)国外相关法规或技术标准规定的方法;
(四)国内外权威组织、技术机构以及行业协会技术指南发布的方法;
(五)专业学术杂志或期刊公开发表的方法;
(六)自行拟定或建立的方法,应当具有科学性、可靠性,并经过两家及以上检验检测机构验证。
第十六条 (功效评价试验机构) 承担化妆品功效评价试验的检验检测机构应当依照法律法规、强制性国家标准、规范要求,独立完成功效评价试验工作并出具报告,并对出具报告的真实性、可靠性负责。
第十七条 (功效评价试验报告) 化妆品功效评价试验完成后,应当由承担试验的机构出具功效评价试验报告。功效评价试验报告应当信息完整、格式规范、结论明确,并由检验检测机构签章确认。报告一般应当包括以下内容:
(一)化妆品注册人、备案人或境内责任人名称、地址等相关信息;
(二)检验检测机构名称、地址等相关信息;
(三)样品中文名称、数量及规格、生产日期或批号、颜色和物态等相关信息;
(四)评价试验的开始与完成日期、材料和方法、试验结果等相关信息。
采用第十五条第(一)(二)项以外的试验方法的,应当在报告后随附试验方法的完整文本。方法文本为外文的,还应当翻译成标准中文。
第十八条 (资料归档和备查) 化妆品注册人、备案人应当及时对化妆品功效宣称依据和摘要进行归档并妥善保存备查。功效宣称依据资料为外文的,还应当翻译成标准中文进行存档。
受托承担化妆品功效宣称评价工作或开展功效评价试验的机构,应当对其完成的产品功效宣称评价资料或出具的评价报告等相关资料进行整理、归档并保存备查。
第十九条 (功效宣称依据的摘要)化妆品功效宣称依据的摘要应当简明扼要地列出产品功效宣称依据的内容,至少包括以下信息:
(一)产品基本信息;
(二)功效宣称评价项目及评价机构;
(三)评价方法与结果;
(四)评价结论,应当阐明产品的功效宣称与评价方法与结果之间的关联性。
化妆品功效宣称依据的摘要式样见附件3。
第二十条 (术语和释义) 本规范下列用语的含义:
(一) 文献资料:是指通过检索等手段获得的公开发表的科学研究、调查、评估报告和著作等,包括国内外现行有效的法律法规、技术文献等。文献资料应当标明出处,确保有效溯源,相关结论应当充分支持产品的功效宣称;
(二) 研究数据:是指通过科学研究等手段获得的尚未公开发表的与产品功效相关的研究结果。研究数据应当准确、可靠,相关研究结果能够充分支持产品的功效宣称;
(三) 人体功效评价试验:是指在实验室条件下,按照规定的方法和程序,通过人体试验结果的主观评估、客观测量和统计分析等方式,对产品功效作出客观评价结论的过程。
(四) 消费者使用测试:是指在客观和科学方法基础上,采取面谈、调查问卷、消费者日记等形式,对消费者的产品使用情况和功效评价信息进行有效收集、整理和分析的过程;
(五) 实验室试验:是指在特定环境条件下,按照规定方法和程序进行的试验,包括但不限于动物试验、体外试验(包括离体器官、组织、细胞、微生物、理化试验)等。
第二十一条 (解释权) 本规范由国家药品监督管理局负责解释。
第二十二条 (实施日期) 本规范自202X年XX月XX日之日起实施。
附件:1. 化妆品功效宣称评价项目要求
2. 化妆品功效评价试验技术导则
3. 化妆品功效宣称依据的摘要(式样)

附件2
化妆品功效评价试验技术导则
为指导化妆品功效评价试验的开展,特制定本技术指导原则。
1 总则
化妆品功效评价试验的方案设计应当符合本技术导则,并且与化妆品产品功效宣称评价相关联。
人体功效评价试验和消费者使用测试应当遵守伦理学原则要求,进行试验之前应当完成必要的产品安全性评价,确保在正常、可预见的情况下不得对受试者的人体健康产生危害,所有受试者应当签署知情同意书后方可开展试验。
人体功效评价试验和消费者使用测试期间,若发现测试样品存在安全性问题或者其他风险的,应当立即停止测试或试验,及时调整试验方案,并保留相应的记录。
实验室试验应当符合实验室相关法规的管理要求。动物试验应当符合动物福利要求及3R(替代、减少、优化)原则。
2 人体功效评价试验
2.1 试验依据
方法参考的依据和来源。
2.2 试验目的
应当与功效宣称评价内容相符。
2.3 产品信息
产品及对照品(根据方案要求选择)名称、产品性状、生产日期和保质期或使用期限、生产批号。
2.4 试验前准备
2.4.1 受试者
列明入选和排除标准(包括基本要求和试验方案要求)。
2.4.2 受试人数设定
根据试验目的和统计学原则设定。方法未要求时,有效受试人数应当具有统计学意义。
2.4.3 试验方案确定
2.4.3.1 方案设计:根据产品的功效宣称情况,选择合适的评价方法和试验设计类型,拟定试验周期。阐述试验设计的基本原则,如对照组的设定和选择;描述减少或控制偏倚所采取的措施,如随机分组方式和盲法等;明确评价指标。评价指标可包含但不限于仪器参数、图像数据、皮肤观察评估、受试者自我评估等。
2.4.3.2 环境条件:根据试验要求设定试验环境条件(如温度、相对湿度、照明等),受试者应在试验环境中至少适应15~30分钟。
2.4.3.3 产品使用方法:包括使用量、使用频率、使用时间、使用部位、使用注意事项等。结合产品的使用方法同时需考虑产品自身的功效宣称特点。
2.5 试验方法
2.5.1 试验流程:包括试验起始时间、地点、产品使用前及回访评价时间及次数、样品发放和回收(根据方案要求)、评价涉及参数内容等。
2.5.2 试验仪器:仪器型号规格、仪器使用方式和设备状况、仪器设备设置参数(如非默认设置)、检测参数的描述。
2.5.3 皮肤观察评估:可借助仪器。
2.5.4 结果评价:明确判定标准及参考依据,有效人数。
2.5.5 数据分析:列出数据结果处理方式和统计方法、使用的统计软件等。
2.6 试验结果
记录受试者不同观察时间的检测数据、评估和反应情况。
2.7 试验结论
依据判定标准及数据分析结果对功效宣称进行科学判断,阐明主要评价指标进行统计分析时的统计假设以及判定为有效的依据。
2.8 不良反应
试验过程出现的不良反应无论是否与样品使用有关,都应当记录和处置。
3 消费者使用测试
3.1 测试依据
方法参考的依据和来源。
3.2 测试目的
与功效宣称内容相符。
3.3 测试产品信息
测试的产品及对照品(根据方法要求选择)名称、产品类型、生产日期和保质期或使用期限、生产批号。
3.4 测试前准备
3.4.1 消费者
列明入选和排除标准。
3.4.2 消费者人数设定
根据试验目的和统计学原则设定,并考虑可能的失访量。
3.4.3 测试产品
根据试验目的,去除产品包装上影响消费者对产品功效宣称使用评价的干扰信息。测试之后,按照需要回收测试产品并按规定留存。
3.4.4 测试方案确定
根据产品的功效宣称情况,设计合适的测试方案。阐述试验设计的基本原则,如对照组的设定和选择;描述减少或控制偏倚所采取的措施,如随机分组方式和盲法等;明确评价指标。制定测试流程表(包含开始和结束时间、测试产品发放时间、产品使用方法、回访时间及次数、测试内容概要等),确定测试场所。
在调查问卷设计或面对面访谈等方式中,应当避免使用诱导性用语,确保消费者能够真实客观的反映测试结果,产品功效宣称的内容需在问卷及面谈问题中体现。
3.5 测试方法
3.5.1 产品使用方法
包括使用量、使用频率、使用时间和周期、使用部位、使用注意事项等,需考虑产品自身的功效宣称特点和消费者真实的使用习惯。在测试产品发放时需告知消费者产品使用方法和储存条件等信息。
3.5.2 测试评价形式
评价形式包含面谈、调查问卷、消费者日记等,可借助辅助设备观察和记录消费者评价过程(如使用辅助设备观测消费者评价过程时需说明辅助设备的用途、型号和厂家)等。
3.5.3 数据收集及统计分析
说明收集数据的形式,以及电子数据资料的管理形式(要保证数据的连贯性)。数据结果应当具有统计学意义,并说明使用的统计方法和统计学软件。
3.6 试验结果及结论
依据判定标准及数据分析结果对功效宣称进行科学判断,阐明主要评价指标进行统计分析时的统计假设以及判定为有效的依据。
3.7 不良反应
测试过程出现的不良反应无论是否与样品使用有关,都应当记录和处置。
4 实验室试验
4.1 试验依据
方法参考的依据和来源。
4.2 试验目的
与功效宣称内容相符。
4.3 试验项目
包括评价指标和判定标准,并说明与功效宣称内容的相关性。
4.4 产品信息
试验产品的名称、产品性状、生产日期和保质期或使用期限、储存条件、实验日期。
4.5 实验室环境及操作人员
温度、湿度、屏障条件、实验室质量控制相关资料及操作人员资质情况等,如实验室具备相应资质和条件,生物安全性要求,实验动物从业人员资格等。
4.6 试验方法
4.6.1 试验设计
简述操作步骤、除产品剂量分组外,还应当说明空白对照、阴性对照、阳性对照及判定标准,必要时可增加预实验。
4.6.2 受试物
记录受试物的物态、配制方法(所用浓度),如有特殊的取样方式或样品来源,需予以说明。
4.6.3 仪器试剂
记录试验所需仪器设备名称、型号、生产厂家;记录所用试剂名称、批号、供应商、浓度、配制方法等,其中阳性对照和阴性对照需记录溶剂、配制方法和用量等信息。
4.6.4 试验记录
记录动物试验、体外试验(包括离体器官、组织、细胞、微生物、理化试验)等质量控制相关资料,包括但不限于试验材料的来源、批次、数量等可溯源信息。
试验记录中应当包含数据获取的方式并附原始数据。
4.7 试验结果
说明数据结果的处理方式,列明计算方法和计算结果、偏差(存在时)、数据修约方式、检出浓度、单位等。
4.8 试验结论
依据判定标准及数据分析结果对功效宣称进行科学判断。
4.9 适用性与局限性
说明试验的适用性与局限性,并分析试验结果与试验目的间的相关性。
附件3


附件4.反馈意见表

小贴士:
面对越来越复杂的市场监管领域,你是否需要免费的市场监管相关资料?你是否需要免费的市场监管视频培训课程?
如果你需要,可以关注我们产品可靠性报告公众号,即可获得。
更多资讯:
▲点击图片即可了解▲
▲点击图片即可了解▲
▲点击图片即可了解▲
来源:国家药监局、广东省化妆品质量管理协会
申明:文章不代表平台立场、也不具有法定效力,仅供交流学习,如有侵权请联系删除,谢谢!
本期主编:李俊
《产品可靠性报告》是国家市场监管总局主管,中国质量报刊社主办,在国内外公开发行的国家一级期刊;我们将围绕汽车及周边产品、10类重点消费品及民生关切度高的消费品为消费者的购买决策提供参考,为行业扶优治劣提供有力依据。
原标题:《国家药监局公开征求3份化妆品重要法规文件意见稿》