@江海高中生们
注意!
广东高中学分制来了
10月28日,广东省教育厅发布了《普通高中课程实施方案(2020年修订)》(下称《方案》),全省普通高中从2020年秋季新入学的高一年级起全面实施《普通高中课程方案》(2017年版2020年修订)和各学科课程标准,使用新教材。高中学生完成相应课程规定课时的学习并考核合格,即可获得相应学分,总学分达到144方可毕业。


普通高中设置三类课程
鼓励学校开设第二外语
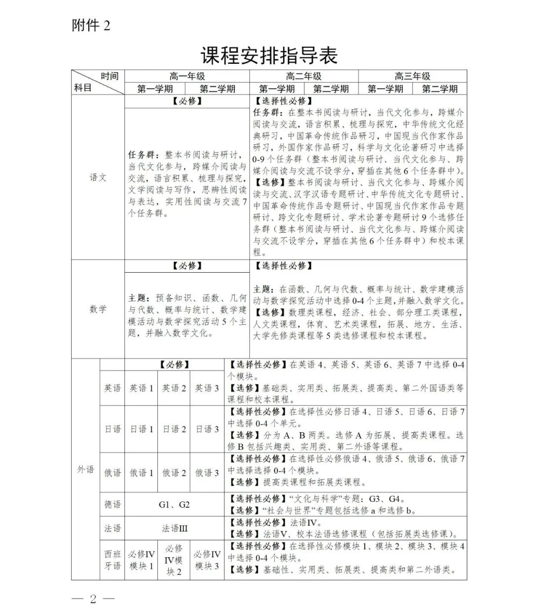
《方案》透露,普通高中课程由必修、选择性必修、选修三类课程构成。其中,必修课程是由国家根据学生全面发展需要设置,是学业水平合格性考试的课程内容,所有学生必须全部修习;选择性必修课程是由国家根据学生个性发展和升学考试需要设置;选修课程是由学校根据学生的多样化需求,当地社会、经济、文化发展的需要,学科课程标准的建议以及学校办学特色等开发设置,学生自主选择修习。
根据国家课程方案要求,普通高中开设语文、数学、外语、思想政治、历史、地理、物理、化学、生物学、技术(含信息技术和通用技术)、艺术(或音乐、美术)、体育与健康、综合实践活动和劳动等国家课程,以及校本课程。外语包括英语、日语、俄语、德语、法语、西班牙语。学校自主选择第一外语语种,鼓励学校创造条件开设第二外语。
省教育厅有关负责人提醒,学校均要开齐国家规定的各类课程,特别是综合实践活动、劳动、技术(含信息技术和通用技术)、艺术(或音乐、美术)、体育与健康等课程;开足规定的课时,如果确有需要,可适当调整课堂教学时长,但应保证科目教学时间总量不变。

总学分达到144方可毕业
学生修习学分由学校认定
《方案》提出,高中学生三年中获得88个必修学分,在选择性必修课程中获得不少于42学分(其中参加高考的学生,语文、数学、外语科目以及选择作为学业水平选择性考试的科目应修满上限学分;对于不选考的科目,鼓励学生结合兴趣爱好选修部分模块),在选修课程(含各科目选修模块和专题教育)中获得不少于14学分,总学分达到144方可毕业。
省教育厅有关负责人说,学生修习的学分由学校认定。各地市教育行政部门应加强对学校学分认定的指导与管理。学校应制定学分认定的具体办法,学分认定应综合考虑学生实际修习的课时、学习表现,并达到课程标准或相关文件的要求。

△来源:江门日报

体育与健康在高中三年
全程安排必修学分
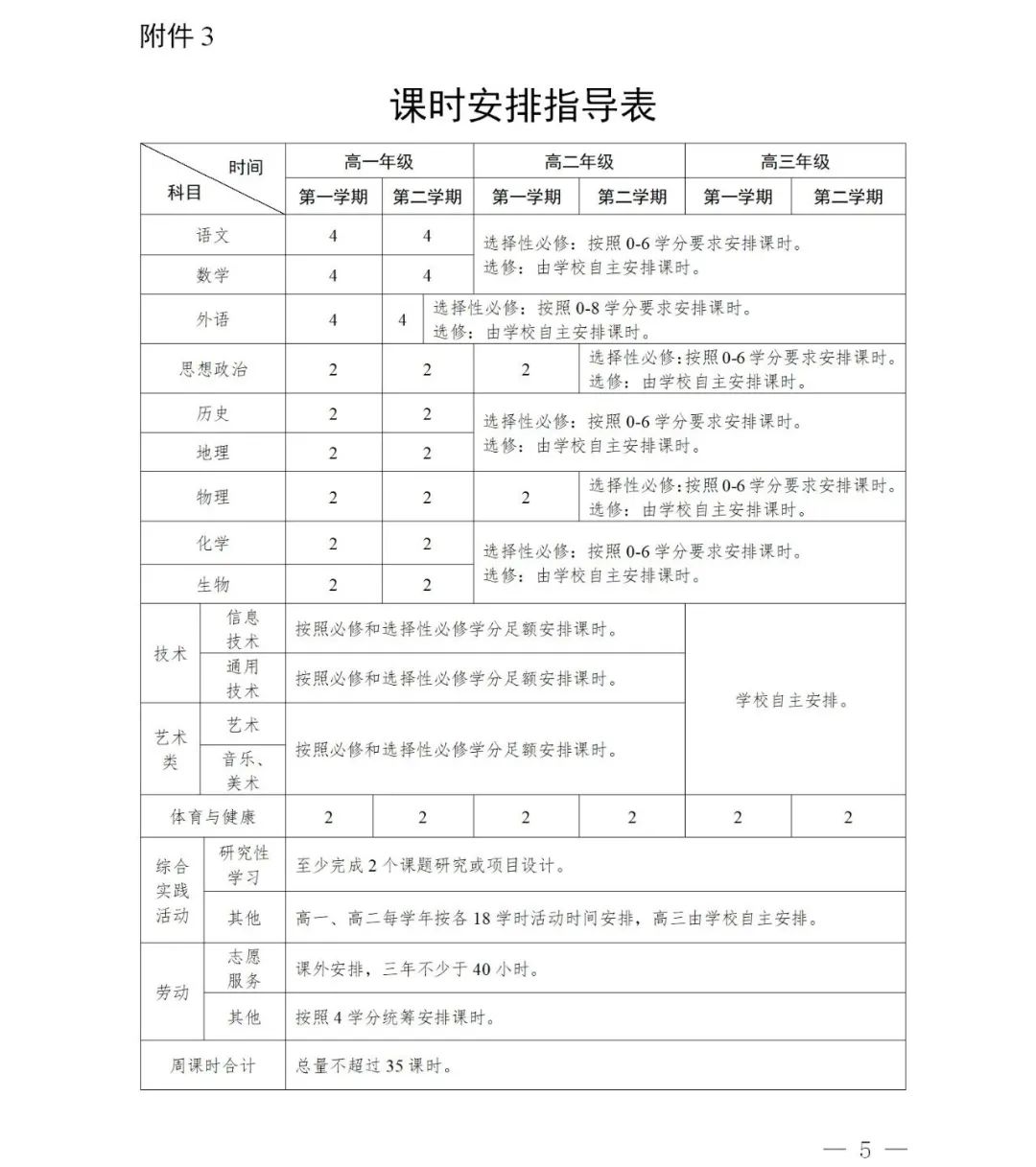
高中各科课程学分完成时间如何设置?《方案》明确,普通高中学制为三年,每学年52周,其中教学时间40周,社会实践1周,假期(包括寒暑假、节假日和农忙假)11周。每周35课时,每课时按45分钟计,18课时为1学分。
其中,语文、数学、外语、历史、地理、化学、生物学在高一学年完成必修学分(其中,外语在四分之三学年内完成必修学分),思想政治、物理学科到高二上学期完成必修学分。
值得注意的是,体育与健康在高中三年全程安排必修学分。《方案》提出,要充分考虑我省不同地域普通高中办学条件和教育教学水平的差异,积极创造条件,充分发挥信息技术的作用,创新教育教学和教研方式,注重教育教学效果,促进普通高中多样化特色化高质量发展。

△张翠玲 摄

《方案》学分和课程具体安排






@江门街坊
广东明年迎首场“新高考”!
这些新变化
大家要注意~
(向下滑动查看详情)
广东省2021年高考报名将于2020年11月1日—10日进行。与往年规定的考生先到报名点领取考号和密码,再上网预报名不同,2021年考生需先在省普通高考报名系统上网注册,再预报名。
省教育考试院近日发布《关于做好广东省2021年普通高校招生统一考试报名工作的通知》(简称《通知》)。从2021年起,广东省普通高校招生统一考试将开始实施新的高考综合改革方案。11月1日—6日,考生网上报名,11月6日—10日为报名确认时间,体检时间为高考报名后至2021年2月28日。

10月28日至31日网上注册
拟参加2021年普通高校招生录取(含春季高考和夏季高考录取)的以下类型考生须按上述时间报名:普通高校招生统一考试(夏季高考)考生;普通高等学校招收中等职业学校毕业生“3+专业技能课程证书”考试考生(含报考高职院校的退役士兵、西藏新疆内职班应届毕业生);高职院校依据普通高中学业水平成绩录取的考生;高等学校单独组织考试(含免试)及单独录取的保送生、运动训练、武术与民族传统体育专业、高水平运动队(单招)、职教师资、残障(单招)、消防救援(单招)等类型考生;报考高职院校自主招生及中高职衔接三二分段转段的考生;高职院校五年一贯制录取并于2021年进入高职阶段学习的学生。
与往年规定的考生先到报名点领取考号和密码再上网预报名不同,考生报考2021年广东省普通高校招生统一考试前,应先进入广东省普通高考报名系统(网址为:https://pg.eeagd.edu.cn/ks),凭姓名、证件号注册考生账号,设置密码,并绑定手机号。注册时间为:2020年10月28日—31日。
报名前要进行资格初核
报名前,考生应事先准备符合报考资格的相关证明材料,在所在中学或到县(市、区)招生办公室进行报名资格初核。
《通知》指出,要加强户籍由外省迁入广东省考生的资格审核工作,严防“高考移民”。各地招生考试机构、各中学要对照高考报名条件,认真审核考生的户籍、学籍(学历)和实际就读情况,凡不符合广东省高考报名条件的一律不予报名。凡属弄虚作假或以高考为目的非法迁移入户的,一律取消其高考报名资格。除高校少年班和数学英才班外,严禁非应届毕业班在校学生报考。凡非应届毕业年份以弄虚作假手段报名并违规参加普通高校招生考试的学生,在其应届毕业当年不得报名参加高考。
省教育考试院相关负责人提醒,2021年普通高中应届毕业生须在2021年7月前通过普通高中学业水平合格性考试,并取得高中毕业学历,才能正常进行录取和入学。其他高中阶段学校应届毕业生,也需取得高中阶段毕业学历,才能正常进行录取和入学。
知多D:
“新高考”实行“3+1+2”模式
2019年,广东省政府印发《广东省深化普通高校考试招生制度综合改革实施方案》(以下简称《改革方案》),明确从2018年秋季入学的高中一年级学生开始实施,2021年高考按照新的高考模式进行考试和招生录取。
按照新的高考方案,将本科高校考试招生和专科高校考试招生适当分开,分夏季高考和春季高考两类,其中,本科高校考试招生主要安排在夏季进行,考试科目按“3+1+2”模式设置,“3”为全国统一高考的语文、数学、外语,“1”由考生在物理、历史2门中选择1门,“2”由考生在思想政治、地理、化学、生物学4门中选择2门。高考总成绩750分,其中“3”和“1”直接采用卷面分,共550分;“2”实行等级赋分,各100分,起点赋分30分,划分为A、B、C、D、E5个等级。
对于选考科目,招生高校要分专业组在物理、历史2门科目中提出1门科目要求,在思想政治、地理、化学、生物学4门科目中提出不超过2门科目要求。学生的选考科目须完全符合高校提出的选考科目要求才能报考,同时,其对应的合格性考试科目必须合格。招生高校按物理、历史分别编制招生计划、分开投档录取。省招生办按照“院校专业组”方式实行平行志愿投档。
来源:南方日报、佛山日报、江门日报(记者/娄丹)、江门发布
关注 “看江海”抖音号
(建议使用最新版抖音扫码)



喜欢此内容的人还喜欢
原标题:《修满144学分才能毕业!广东高中学分制来了!》