天津“看海高铁”又有了新进展

日前
天津天乐国际工程咨询设计有限公司
在网站发布了
《新建铁路天津至潍坊(烟台)铁路
天津至潍坊段(天津段)社会稳定风险分析》
公告披露了
天津至潍坊高铁最新设站情况
大港油田站
第一次出现在津潍高铁天津段设站范围内

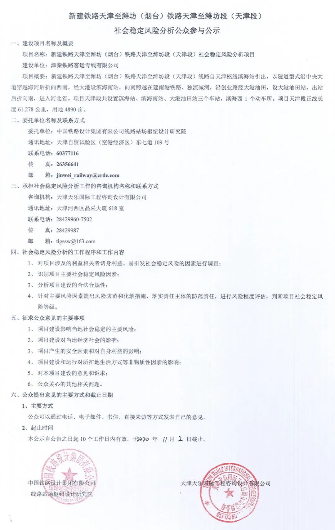
公示主要内容
项目名称:新建铁路天津至潍坊(烟台)铁路天津至潍坊段(天津段)社会稳定风险分析项目
建设单位:津秦铁路客运专线有限公司
项目概要:新建铁路天津至潍坊(烟台)铁路天津至潍坊段(天津段)线路自天津枢纽滨海站引出,以隧道型式沿中央大道穿越海河后折向西南,经大港设滨海南站,向南跨越在建南港铁路、独流减河,沿创业路经大港油田,设大港油田站,出站后折向南,进入河北省。
项目天津段共设置滨海站、滨海南站、大港油田站三个车站,滨海西1个动车所。项目天津段正线长度61.278公里,用地4890亩。
本公示自公告之日起10个工作日内有效,于2020年11月2日截止。


关于天津至潍坊高铁
天津至潍坊高铁是我国《中长期铁路网规划(2016年版)》“八纵八横”高速铁路网沿海通道和京沪高铁二线重要的组成部分。
2019年6月,国家铁路集团将京沪高铁二通道天津至潍坊段以及潍坊至烟台铁路即潍烟高铁,两个项目合并为一个项目,合并后的项目名称为:新建天津至潍坊(烟台)铁路,设计速度350km/h。通车后由天津去烟台看海,约2.5个小时即可通达。

天津至潍坊高铁线路经天津市、河北省、山东省等3省(市)。
线路起自天津枢纽滨海站,经天津滨海新区,河北沧州市,山东德州市、滨州市、东营市、潍坊市,引入济青高铁潍坊北站。
正线长度349.12km,全线共设车站10座,分别为滨海站、滨海南站、大港油田站、黄骅站、海兴西站、无棣东站、滨州站、东营南站、寿光市站、潍坊北站。

坐着高铁去看海
你期待吗?


原标题:《最新 | 天津这条“看海高铁”或新增一站!》