10月14日早,苹果一场发布会将大众的焦点都聚集到即将面市的iPhone 12身上,同时产品主打的支持5G与“真快,又要见了。”的海报将这一系列的优势展露无遗。
当天10:00,杜蕾斯官方微博发布一则海报,文案“5G很快,但你可以慢下来。”

文案引爆网络,随即登上热搜,“不愧是杜蕾斯”“文案绝了”等是大多数网友的声音。
不久,杜蕾斯又因内涵广告被罚81万,再次登上热搜。截至发稿前,热搜仍在。

蹭的是5G的热度
罚的是2年前的广告宣传
两条热搜相继登上网络,而网友的态度则是出现了两边倒的情况。
“本想蹭苹果的热点,没想到自己成了个热点”“内容也不看就喷,先看看罚的是什么内容。”“很明显配上今天杜蕾斯的热门文案,加上链接封面,肯定很多人以为处罚的是今天的那个文案”……

两件事一天被曝,难免会产生争议和误导。事实上,关于杜蕾斯因“内涵广告”被罚81万的事件,罚的是2018年杜蕾斯官方旗舰店上架的一款女用性趣品性用品的网页宣传广告,该广告宣传内容违背了《中华人民共和国广告法》的相关规定。
根据天眼查APP显示,上海曼伦商贸有限公司与2020年7月8日被上海市徐汇区市场监督管理局处罚81万元,登记的违法行为类型为发布广告含有淫秽、迷信、恐怖、暴力、丑恶的内容。
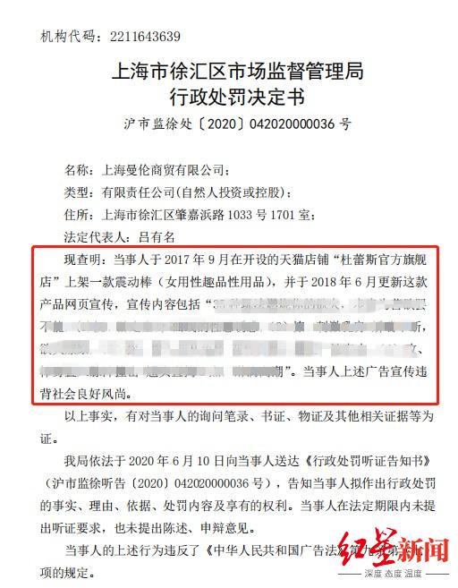
红星新闻查询国家企业信用信息公示系统出示的行政处罚决定书,决定书显示当事人于2017年9月在开设的天猫店铺“杜蕾斯官方旗舰 店”上架一款女性用品,并于2018年6月更新这款产品网页宣传,违反《中华人民共和国广告法》第九条,以及《中华人民共和国广告法》第五十七条。

曾联名多个热门产品被罚
从环时到有门,文案水平惹争议
除了此次曝光的女用性用品广告宣传被处罚款,杜蕾斯曾联名多个热门产品,但结果多次“翻车”。
2019年4月19日,杜蕾斯联合喜茶发布“今夜一滴都不许剩”等文案,喜茶转发联动。因419与英文“for one night”(一夜情)的读音相似,这也成为了杜蕾斯等情趣用品营销的契机。文案一经发布,强烈的暗示意味,引起了网友的强烈不满,纷纷表示“再也不想喝喜茶了”。

同一天,除了喜茶,杜蕾斯还与饿了么、淘票票、百威啤酒等热门软件产品联动,影响力达到了,但同样引发争议。随后喜茶发布致歉声明,对给大家带来的不适与反感表示歉意并且删除相关的微博。
根据天眼查APP,斯腾爽健贸易(上海)有限公司持有上海曼伦商贸有限公司75.05%的股份,而斯腾爽健贸易(上海)有限公司主要发展业务为杜蕾斯。斯腾爽健贸易(上海)有限公司曾因为发布广告,妨碍社会公共秩序或是违背社会良好风尚在2019年12月25日被上海市市场监督管理局处罚。而此次处罚正是因为上述联动活动。

关于文案,从2018年底开始,杜蕾斯和品牌营销合作伙伴环时传出“分手”风波,被石锤之后,代理商换成了有门,多数网友表示文案水平大不如从前。对此,有人称:与环时合作时“皮中带稳”,而有门则是“每年都要闹黄色笑话”。
商家“打擦边球”被处罚
蹭热点应该有下限
除了杜蕾斯,绝味鸭脖曾挂出低俗海报被处以60万罚款,全家曾发布擦边球推文被骂到删稿,蹭热度和营销的下限到底在哪里?
有媒体曾报道,通过抖机灵的文案扩大商家知名度的现象层出不穷。但是抖着机灵,专走“下三路”、打“软情色”擦边球的广告营销越来越多。产生广泛影响后,文案、海报也成了一种内容产品。如果低俗不堪,必然产生负面效果。
对此,《广告法》明确规定,广告不得妨碍社会公共秩序或者违背社会良好风尚。在针对未成年人的大众传播媒介上发布医疗、药品、保健食品、医疗器械、化妆品、酒类、美容广告,以及不利于未成年人身心健康的网络游戏广告的,由市场监督管理部门责令停止发布广告,对广告主处二十万元以上一百万元以下的罚款,情节严重的,并可以吊销营业执照、吊销广告发布登记证件。
红星新闻综合自界面新闻、澎湃新闻
原标题:《被罚81万,杜蕾斯“内涵广告”翻车了》