赶一场奇妙市集、逛一个热闹商圈、品一街夜市美食……这个国庆假期开始,惠州将隆重推出持续三个月的“夜色惠精彩”惠州文旅体缤纷消费季系列活动,举办夜色惠食、夜色惠购、夜色惠娱、夜色惠展、夜色惠读、夜色惠宿、夜色惠摄、夜色惠动等上百场系列活动,为城市文旅体生活注入新活力,激活“内循环”新动能,点亮夜古城新地标,打造文旅体新业态,将给广大市民游客带来别样的文旅夜生活。与此同时,我市科学开展各类大型文旅体活动,严格落实各项防疫措施,提前做好假期疫情防控准备,切实巩固来之不易的疫情防控成果,确保市民游客身心健康、放心消费、快乐旅游。
成立夜经济商家联盟,打造惠州六大夜游新地标
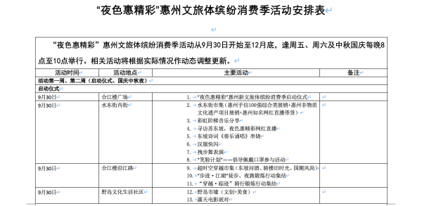
“夜色惠精彩”惠州文旅体缤纷消费季系列活动将在9月30日晚启动,炫美的沙画《岭东雄郡·千年约惠》和龙门农民画旗袍走秀呈现出惠州魅力。该活动预计吸引一批优选商家和手信企业参与,成立夜经济优选商家联盟,夜间文旅体体消费集聚试点活动街区商家联盟超过200家,手信商家100家,带动周边区域1000家各行业商家参与让利刺激消费。未来将规划打造六大夜游经济圈,利用两湖两江(西湖、金山湖,东江、西枝江),以桥东滨江片区、祝屋巷、金山湖奥体馆、西湖步行街、华贸、港惠等夜游经济圈为试点,集聚有特色表演、餐饮、文创、手信和民宿等适合夜间消费的新兴业态,逐步形成文旅体消费集聚示范街区。
百万文化消费补贴,万元锦鲤礼包等你拿
国庆黄金周期间将推出“全民夜读时光”和“惠州手信”及文化消费特约商户特色文化消费活动,通过文惠网发放约200万元电子折扣消费券激发文旅消费潜力。同时,在线上开展锦鲤互动活动,将抽出6名锦鲤共送出价值1万元的惠州文旅体缤纷消费季锦鲤礼包。
创意不打烊,文创市集越夜越精彩
惠州市以点亮夜间消费,打造“夜经济”名片,鼓励商场超市、餐饮酒吧、休闲娱乐等服务行业,推广夜间延时服务,做大夜间消费市场规模。国庆黄金周期间,我市将举办水东奇妙夜市集、穿越时空文创市集、野岛市墟等创意夜市。在这里有吃头、有游头、有买头、有看头,有玩头,不仅可以开启深夜食堂之旅,还可以尽情聆听彩虹街阶梯音乐会带来的震撼音乐,体验“王者荣耀”电竞游戏带来的魅力。
首次推出4条夜游线路,解锁惠州不夜城
我市将在桥东滨江试点片区率先推出“夜色惠精彩”——“品味·千年”美食线路、“夜娱·享玩”文化娱乐线路、“行跑·江湖”夜跑线路和“穿越·踪迹”骑行打卡线路等4条精品夜游线路,为城市人群的夜生活导航,开启最潮的“夜游惠州”之旅。
首次举办夜色摄影大赛,感受光影夜惠州
我市将举办“夜色惠精彩 光大耀鹅城”——“光大银行杯”首届惠州夜色摄影大赛,大赛通过征集璀璨的城市夜景作品,真实体现惠州的夜色元素,激发人类对美好生活的憧憬。欢迎广大网友和摄影爱好者举起手中相机,积极参与到摄影大赛中,记录下现代城市夜色的光影瞬间。
汉服(古装)文化周,邀你穿越东坡千年之约
国庆黄金周期间,为持续擦亮东坡文化品牌,即将开启东坡(汉服)文化周主题活动,举行网红汉服直播、景区汉服联游、东坡文化打卡、复古汉服体验、宋服集市互动、创意汉服快闪、经典国风演出等丰富活动。广大市民和游客可在惠州西湖、水东街、合江楼、东坡祠、罗浮山、五矿·哈施塔特小镇等地偶遇精彩汉服秀,参与互动体验,深度体验惠州千年穿越之旅。
中秋国庆游惠州,打卡山海惠州赏月地
惠州是一座山海相连的城市,旅游资源非常丰富,山江湖海泉瀑岛一应俱全,无论是海上还是山间,赏月绝佳景致地不胜枚举,来惠州一睹“海上生明月,天涯共此时”的绝美画面,体验东坡“不辞长作岭南人”人生豪迈吧。为此,针对全国各地游客,将推出“畅游山海惠州 尽享健康生活”国庆中秋赏月之旅主题线路,涵盖惠州西湖、巽寮湾、双月湾、罗浮山、南昆山等国家4A以上景区,以及秋长谷里、良井原乡、上良民宿等一批新兴景点。
目前,“秋游惠州·山海之约”主题征稿活动火热进行中,形式以文字加图片投稿至“惠州市文化广电旅游体育局”微信公众号,发布微博长图文在新浪微博上@最美惠州,或将创意短视频发布在抖音平台@山海惠州(抖音号:shhz752),打卡山海惠州赏月地,投稿领取“山海惠州旅游基金”。
景区活动精彩纷呈,各种优惠奉上旅游大餐
值此中秋国庆相逢的团圆佳节,我市各旅游景区也推出缤纷多样的游乐活动和优惠措施,吸引游客畅游惠州,助力我市文旅产业复苏。景区活动主要有罗浮山景区水上花式扁带表演秀、惠州西湖手作体验集市、千年归善·活力惠阳文旅嘉年华、惠阳吉他音乐会、南昆山云顶旅游度假区游园寻宝、广东海纳现代农业生态园中秋晚会、大亚湾红树林城市湿地公园提供免费公益讲解和海龟湾景区门票半价。惠州所有A级景区对医护人员免费参观。
凭学习强国积分免费游“惠州红色记忆之旅”
国庆黄金周期间,我市将革命遗址、红色景点与周边的文化旅游资源串联起来,打造了十条惠州红色记忆精品文旅线路,并推出“‘学习强国’积分免费游‘惠州红色记忆之旅’景区”主题推广活动。2020年10月1日至8日期间,在“学习强国”平台上的积分超过10000分,即可持本人身份证免线路内景区首道大门票(温泉景区除外)。
全媒体合作推广,持续打造夜旅游品牌
为持续打造惠州夜旅游品牌,惠州文旅将携手央视特色节目、中国旅游报、南方报业传媒集团、腾讯、携程旅行网、新浪网、抖音、饿了么及惠州本地惠州日报、惠州电视台、西子湖畔网站等,开展全媒体合作。国庆黄金周期间,将邀请市民游客体验惠州夜晚的美食美景,并在微信、微博、抖音、快手等社交媒体平台分享惠州“夜色惠精彩”的无限魅力。同时,还将联动新浪网及抖音,打造微博及抖音话题#夜色惠精彩#和#惠州夜经济#,推出惠州夜经济体验官“惠小夜”,通过探店vlog、微博直播、短视频等持续打造“惠州夜经济”的品牌。
今年国庆和中秋喜相逢,形成了八天的“超长假期”,正是出门游玩的好时节。夜幕降临,惠州的街道上依旧车水马龙。忙碌了一个夏天的人们,在这个特殊的国庆中秋假期,点燃了对城市夜晚的热情。人们三三两两聚集在各大商业综合体、商业街区,年轻人络绎不绝,吃饭、购物、健身、泡书店、看电影……城市的夜间,霓虹斑斓之下,这些年轻群体唤醒了城市夜晚的喧嚣,也点亮了惠州文旅夜经济。
岭东雄郡,山海惠州,来湾区惠州,赴一场山海之约、来一次奇妙之旅吧!


“夜色惠精彩”惠州文旅体缤纷消费季活动安排表








