原创 机器之心产业研究 机器之能

作者 | 白俊英、陆少游
一
卫生清洁市场现状及发展
随着收入水平提升、消费升级深化90后年轻人成为消费主力,同时城市化进程带来的快节奏生活导致人们家务劳作时间减少使得劳动力成本的不断抬升,人口结构逐渐向老龄化发展、对于水体的清洁要求更高等问题也使得人们对智能清洁的刚性需求越来越明显。对于这种窘境,智能清洁是一个很好的解决办法,它不但能够帮助清洁人员完成高危、高强度机械化的清洁工作,还可以通过物联网与后台连接,提高企业的智能化管理能力。纵观国内,中国市场近年来在智能清洁上布局的企业也非常多。

卫生清洁中的人工智能技术
1.计算机视觉:是指用摄影机和电脑代替人眼对目标进行识别、跟踪和测量等机器视觉,并进一步做图形处理,使电脑处理成为更适合人眼观察或传送给仪器检测的图像。帮助智能清洁设备识别障碍物、污染物;监测或追踪研究对象;分类研究对象的清洁行为等。
2.空间变换网络(STN):是由Jaderberg 等人提出的一种卷积神经网络架构模型,通过变换输入的图片,降低受到数据在空间上多样性的影响,来提高卷积网络模型的分类准确率,而不是通过改变网络结构。STN相比于卷积神经网络更方便对清洁行为识别过程中的深度学习。
3.深度学习:是学习样本数据的内在规律和表示层次,这些学习过程中获得的信息对诸如文字,图像和声音等数据的解释有很大的帮助。通过深度学习加强智能清洁设备的识别能力。
4.机器学习:指利用人工智能模型对数据集合中的规律进行挖掘,并根据其特征对其他数据进行预测。智能清洁设备通过机器学习针对清洁需求进行不同的预测。
5.SLAM算法:即时定位与地图构建,或并发建图与定位。即机器人在未知环境中从一个未知位置开始移动,在移动过程中根据位置估计和地图进行自身定位,同时在自身定位的基础上建造增量式地图,实现机器人的自主定位和导航。VSLAM是基于SLAM的视觉算法,VSLAM技术更能准确完成定位。此类算法主要应用于清洁机器人的路径规划。
三
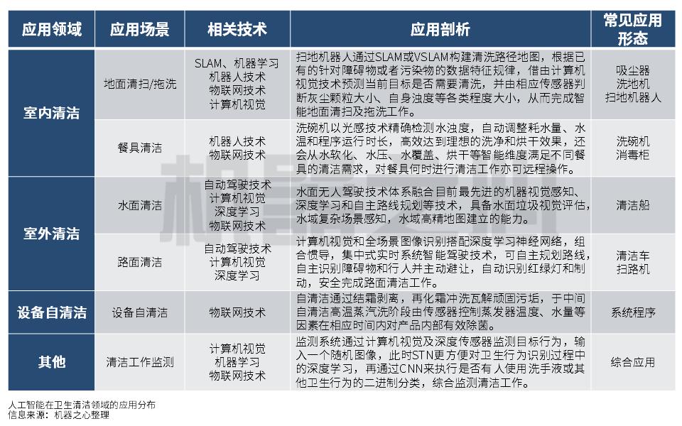
人工智能技术在卫生清洁领域的应用分布

人工智能技术在卫生清洁领域的应用案例
1. 深兰科技(上海)有限公司:深兰科技深兰AI消毒吸尘机器人,将无人驾驶技术与传统工业吸尘器相结合,搭载了自主研发的室内激光SLAM技术,3D视觉识别技术,并融合超声波、陀螺仪等传感器技术能完成室内复杂场景的激光高精地图建立、定位、障碍物识别、自主导航和避障等功能,内置的全覆盖路径规划算法,让机器人可以自主完成地图区域的全覆盖吸尘工作,同时提供手动模式以完成简单或者更加全面的地面吸尘清洁作业,可应用于大部分室内环境的卫生清洁工作。
2. 西门子(中国)有限公司:西门子台式洗碗机能够精确检测水污浊度,并智能净洗烘干,适合日常餐具混合洗涤,且能根据不同材质的待清洁餐具智能调节水温、烘干温度、冲洗力度等。
3. 陕西欧卡电子智能科技有限公司:多数水库目前仍采用人工打捞的方法,不仅成本高昂,而且效率低下,很难应对日趋严重的污染问题,高危的保洁工作面临“用人荒”难题,水库往往是人们生活饮用水的源头,因而必须保证“纯净”、“无污染”。欧卡智能使用无人驾驶清洁船对济南南山区水库的清洁,使得该水库清洁工作在效率高的同时还保证了水库水质无污染。
4. 上海高仙自动化科技发展有限公司:上海高仙自主研发的无人驾驶环卫车Ecodrive Sweeper G2,可应用于开放式、封闭/半封闭式场景中,如公园、步行街、园区、景区、交通枢纽、大型广场等。
5. 斯坦福AI实验室:无论在医院、机场还是餐馆之类的公共场合,手部卫生都是预防传染病传播的第一道防线,需要自动检测技术来检查手部清洁情况。斯坦福AI实验室通过计算机视觉技术监测医院内的手部清洁工作来改善医院卫生条件。手部卫生仅仅是一个计算机视觉在医疗行业中的应用案例,实验室还在开发计算机视觉系统来监测患者的移动情况,分析外科手术的质量,以及检查老年人的异常情况等内容。
五
人工智能在卫生清洁领域的局限性
深度清洁无法满足:深度清洁不仅可以全面除尘除垢,还能进行高温消毒,所以一般具有除尘和杀菌等作用。对于大多数智能清洁设备,因其清洁程度局限性较大而无法满足深度清洁的需求。
个性化智能清洁设备供小于求:人们对高质量生活环境和洁净的生产环境的寻求,使清洁设备越来越广泛的运用于生活和生产领域,但目前智能清洁设备覆盖场景仍然有限。
六
人工智能在卫生清洁领域的发展趋势
清洁功能细分化:更好的应对复杂环境全屋清扫,会使智能清洁产品进入更多普通家庭,深度清洁、毛发清理等将会成未来趋势场景。据调查有56%的消费者反映扫擦二合一的产品没有办法达到深度清洁的需求,扫和擦从技术角度来说是完全不一样的功能,因而扫擦分离的机器人才是未来趋势。
清洁设备协作互联:随着清洁功能细分化的趋势,建立方便快捷的设备互联体系势在必行,清洁设备完成协作互联,将使得整个智能清洁生态更加人性化,节省时间成本。
* 本文为「智周」系列报告「核心版」,相应「深度版」的推出计划将在后续公布,敬请大家关注。针对「人工智能在卫生清洁领域的应用」这一主题,有哪些方向或主题,你希望在报告深度版中读到详细的阐述与分析,欢迎留言,这将成为我们制作报告深度版的重要参考。
关于「智周」系列报告
机器之心「智周」人工智能技术应用报告系列重点关注现有人工智能技术应用较成熟且应用潜力较大的正在进行智慧升级的传统行业及场景,逐行业、逐场景为产业用户高效而不失深度地呈现不同人工智能技术的产业落地现状、企业案例、技术应用趋势等。「智周」人工智能技术应用报告系列包含核心版及深度版两个版本:
核心版浓缩精华分析内容至2页内,覆盖重要数据、分析结论及案例简述,以供使用者高效系统地了解人工智能技术在自身所关注产业内的潜在机会。
深度版在核心版的基础上,包含详尽的行业或场景痛点分析、技术解读、落地案例详解及资料附录等,以供有深度研究需求的使用者进行深入探究。
原标题:《人工智能助力清洁工作迎来无人化》