原创 发现优质高等教育 软科
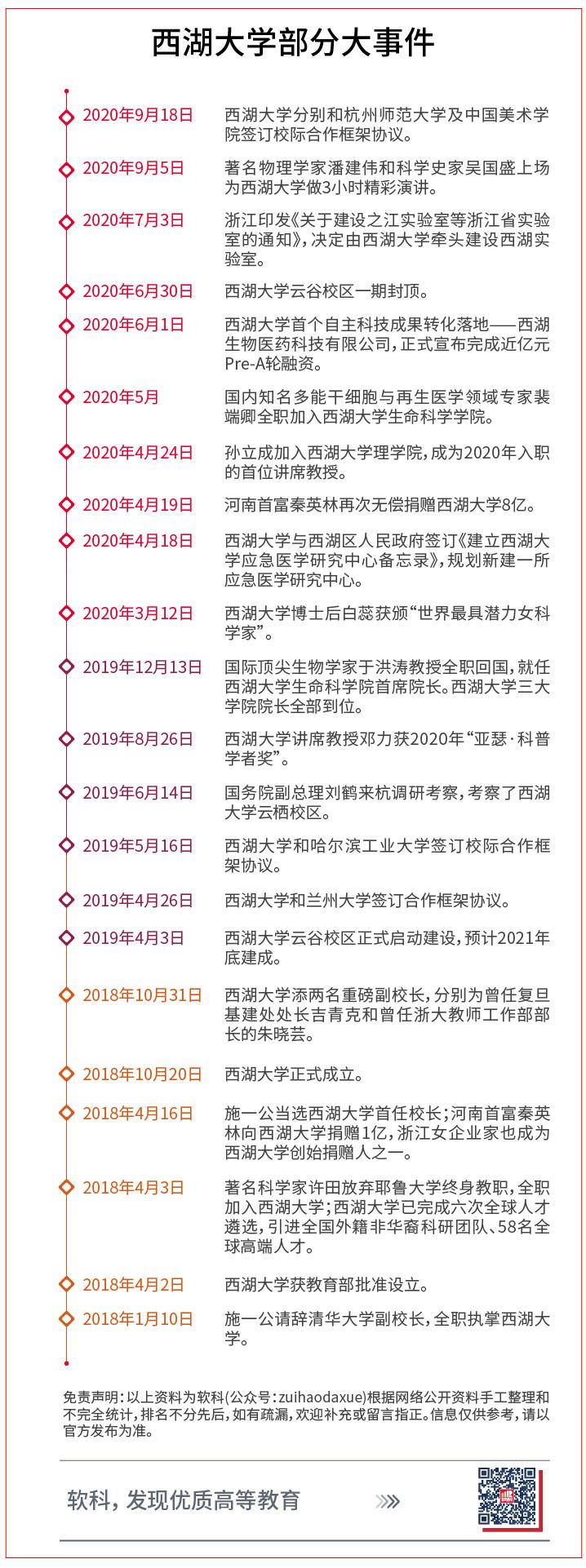
2020年9月18日,西湖大学分别和杭州师范大学及中国美术学院签订校际合作框架协议。
2020年9月5日,著名物理学家潘建伟和科学史家吴国盛上场为西湖大学湖心讲堂公开课做3小时精彩演讲。
2020年7月3日,浙江印发《关于建设之江实验室等浙江省实验室的通知》,决定由西湖大学牵头建设西湖实验室。
西湖大学,它自从筹创初期就话题不断。而在即将成立满2年之际,西湖大学更是大动作频频,备受学术界关注。
两年来,这所新中国历史上第一所由社会力量举办、国家重点支持的非营利性私立研究型大学,究竟发展得如何?当初成立时提出的“借鉴美国加州理工学院的规模和斯坦福大学的办学理念”,又是否能够得以贯彻?
轰轰烈烈,大干一场
“大学之大,不在大楼之大,而在大师之大。”
目前西湖大学校区仅占地66亩。然而,若是梳理西湖大学这两年来的一举一动,却不难发现,他们有着宏大的心愿。

名声响亮,实力更强
西湖大学虽然成立不到两年,但在科研方面的表现却是很强很犀利,丝毫不打马虎。
2018年至2019年,“双一流”建设期间以来,在短短的一年多时间里,西湖大学已经作为通讯作者单位发表了5篇Nature & Science论文。根据软科统计,在所有中国内地高校中排名第17,并肩一众“双一流”高校。
2019年3月15日,西湖大学校长施一公团队就剪接体的机理与结构研究,于《细胞》(Cell)杂志发表题为《催化激活状态的酵母剪接体结构揭示RNA剪接分支反应的机理》的科研论文,成为世界上首个、也是唯一一个成功捕获并解析了RNA剪接过程中所有完全组装剪接体高分辨率三维结构系列成果的团队。

2020年2月,在全国新冠肺炎疫情暴发之初,西湖大学就设立了专项基金,第一时间启动了10余项应急科研攻关。周强实验室利用冷冻电镜技术成功解析此次新冠病毒的受体——ACE2的全长结构,这是世界上首次解析出ACE2的全长结构。

2020年5月28日,继周强实验室之后,西湖大学在新冠病毒研究方面的又一重要发现。Cell杂志在线发表了西湖大学生命科学学院蛋白质组大数据实验室同合作团队的新冠肺炎研究论文,揭示了重症患者的血清中存在多种独特的分子变化,并找出了重症患者一系列特征性的重要生物标志物,有望为预测轻症患者向重症发展提供导向。

有科研精神,更有家国情怀。培育一流人才、产出一流成果,相信未来西湖大学在基础科学研究、技术原始创新、科技成果转化方面能继续作出具有重大影响力的贡献。
既见西湖,心向往之
“我们希望我们就是这样一批走路的人、创路的人、筑路的人。”在西湖大学官网的宣传片里,校长施一公如是说。
西湖大学的前身为浙江西湖高等研究院,由施一公、陈十一、潘建伟、饶毅、钱颖一等著名科学家发起创办,由马化腾、王健林、王东辉等知名企业家作为创始捐赠人,办学阵容可谓是“豪华配置”。

和传统公办高校有所不同的是,西湖大学由社会力量举办,采用基金会筹资的民间办学模式,做到来源于社会,服务于社会,回馈于社会。这有利于保持学校办学的自主性和高效的管理效率。
归国的先驱者施一公,致力于为中国培育科研人才队伍。在他的邀请和引导下,西湖大学近期频频收获多位国际级大咖。
2019年12月,西湖大学实现了三大学院院长全部到位。生命科学院院长于洪涛、理学院执行院长邓力、工学院院长杨阳都是享誉国内外的卓越学者。
今年3月,中国科学院外籍院士、人工光合作用领域专家孙立成加入西湖大学理学院,成为该校2020年入职的首位讲席教授。7月,西湖大学又引进了多能干细胞与再生医学领域专家裴端卿,并开始着手实验室招聘工作,包括博士后5名、助理研究员5人、科研助理3人、行政助理1人等。

杭州作为一个经济强市,其高教事业发展却相对迟缓,一流大学仅有一所浙江大学,这让外界对西湖大学寄予厚望。然而作为中国高等教育改革创新的产物,肩上有多重的责任和期望,就会承受多大的非议和风险。
第一所社会资本支持的民办大学、第一所从博士生培养到本科生培养的中国高校,突破以往传统的所有条条框框,无法复制前辈的教育体系,未来学校可能会面临一些或大或小的难题。
但初生牛犊不怕虎,愿西湖大学继续在教育改革路上不忘初心砥砺前行,为新中国的高教发展带来新的动力和生机!
(以上资料为软科(公众号:zuihaodaxue)根据网络公开资料手工整理和不完全统计,排名不分先后,如有疏漏,欢迎补充或留言指正。信息仅供参考,请以官网发布为准。)


https://china.huanqiu.com/article/9CaKrnK7jAA
[2]西湖大学成功解析新冠病毒细胞受体的空间结构
https://www.westlake.edu.cn/info/1017/4353.htm
[3]施一公团队发文报道最高分辨率剪接体结构
http://news.sciencenet.cn/htmlnews/2019/3/424320.shtm?id=424320
[4]Cell发表西湖大学郭天南实验室关于新冠患者生物标志物的发现
https://www.westlake.edu.cn/info/1017/4590.htm
原标题:《将满两岁的西湖大学,近期火力全开!》