推荐阅读
- 全文23148字 阅读约30分钟 -
近日
湘潭市人民政府门户网站
发布了两个通知
分别是
湘潭市人民政府办公室
关于印发《湘潭市城区国有土地上
房屋征收与补偿若干规定》
的通知

湘潭市人民政府办公室
关于印发《湘潭市集体土地征收
与房屋拆迁补偿安置办法》
的通知

我们来详细了解通知内容
以及政策解读
1
用手指滑动,查看全文
湘潭市城区国有土地上房屋征收与补偿若干规定
第一章 总 则
第一条 为规范市城区国有土地上房屋征收与补偿工作,依法、客观、公正处理房屋征收中存在的具体问题,保障被征收房屋所有权人的合法权益,根据《国有土地上房屋征收与补偿条例》(国务院令第590号,2011年)和《湘潭市国有土地上房屋征收与补偿实施办法》(潭政发〔2018〕7号)等法律、法规、规章和政策规定,结合湘潭实际,制定本规定。
第二条 市城区国有土地上房屋征收范围内实施房屋征收调查、未经登记建筑及改变房屋用途认定处理、房屋装饰装修及附属设施补偿适用本规定。
第三条 市优化人居环境事务中心(以下简称市优居中心)是市人民政府确定的市级房屋征收部门;各城市区、园区和示范区优化人居环境事务中心(以下简称区优居中心)是各城市区人民政府、园区和示范区管委会确定的区级房屋征收部门。
第四条 市人民政府、区人民政府、园区和示范区管委会,应组织同级发展改革、住房城乡建设、自然资源规划、市场监管、司法行政、财政、优化人居环境等相关部门召开征拆工作联席会议,适时研究、协调处理国有土地上房屋征收与补偿有关问题。
第二章 房屋征收调查
第五条 房屋征收调查工作启动前,项目建设单位应提供征收范围内房屋权属及地籍调查成果报告。
第六条 房屋征收范围确定后,区优居中心组织开展被征收房屋调查、登记工作。被征收人应当提供被征收房屋不动产登记资料及未经登记建筑的相关证明材料。公安、不动产登记、市场监管、税务等部门,房地产评估、测绘等机构,以及项目建设单位和乡镇人民政府(街道办事处)、村(居)民委员会应当按职责分工配合做好房屋征收调查登记工作。
第七条 房屋征收调查按以下程序进行:
(一)区优居中心在房屋征收范围内张贴、发放入户调查通知,并将有关调查事项告知被征收人;
(二)受委托的测绘机构对已登记房屋和未经登记建筑开展现场测绘,出具房屋分户测绘数据;
(三)区优居中心根据调查中获取的被征收人安置意向、已登记房屋及土地、未经登记建筑、房屋装饰装修及附属设施、房屋改变用途结构面积等情况,编制房屋调查登记表。
第八条 房屋征收调查人员与被征收人应在房屋调查登记表中签字或盖章,确认调查事实。被征收人拒绝入户调查或拒绝在房屋调查登记表中签字的,调查人员应在表格中注明被征收人拒绝入户或拒签情况,乡镇人民政府(街道办事处)、村(居)民委员会工作人员应见证并签字确认以上事实。
第九条 房屋调查结果应当在房屋征收范围内进行公示,公示期不少于3个工作日,公示期间被征收人对调查结果有异议的,可书面向区优居中心提出复核申请,并提供相关证明材料。
第十条 区优居中心负责收集调查登记的各类表格、影像、勘察记录、不动产登记、房屋测绘及征拆工作联席会议纪要等资料,并归入房屋征收档案。
第三章 未经登记建筑认定及处理
第十一条 本规定所称未经登记建筑,是指未将不动产权利归属和其他法定事项记载于不动产登记簿的建筑。
第十二条 未经登记建筑符合下列情形之一的,经认定可参照合法建筑给予补偿,按50元/㎡的标准扣除其未办理登记的相关费用。
(一)1990年4月1日《中华人民共和国城市规划法》施行前建成,且在1990年非农业建设用地清查中有记载或1990年航拍图中有影像记录的;
(二)作为个人住宅使用的独栋私产,取得了国有土地使用权权属证明材料的;
(三)取得建设用地批准文件及建设工程规划许可相关文件,在经批准的用地范围内进行建设,但未办理不动产登记的;
(四)多层建筑中与已登记房屋主体一次性建成,同时经审批的建设施工图纸上有体现且符合测量规范的架空层或车库等;
(五)因房改、企业破产改制等历史原因,单位将住宅房屋出售给职工,经单位行业主管部门同意,在土地使用权范围内依附主体房屋,进行新建、改建和扩建的;
(六)市人民政府认可的其他情形。
第十三条 符合第十二条第(二)项情形,建筑层数为一层的,按一层认定;建筑层数为两层及以上的,按两层认定(含面积不大于8㎡的第三层楼梯间)。
符合第十二条第(三)项情形,实测面积小于报建面积的,按实测面积认定;实测面积大于报建面积的,按报建面积认定。
第十四条 符合测量规范的未经登记建筑有下列情形之一,并在规定的期限内签约腾房的,可适当给予补助。
(一)1990年4月1日至2007年12月31日期间,被征收人因生产生活所需,自行搭建的未经登记建筑,经房屋征收项目所在乡镇人民政府(街道办事处)开具相关证明后,可给予建筑重置成本(砖混结构两层1100元/㎡、一层1000元/㎡;砖木结构920元/㎡)补助,补助面积不超过150㎡/户。
(二)2007年12月31日以后建成的未经登记建筑,被征收人配合房屋征收工作并自行拆除的,可按不超过300元/㎡的标准给予拆除补助。
第十五条 房屋征收范围确定前,被征收人已将成套住宅中未封闭的阳台进行了封闭处理,按测量规范的要求未计入产权面积的部分,可参照已登记建筑给予补偿,但不给予装饰装修补偿。
第十六条 未经登记建筑认定按以下程序进行:
(一)区优居中心汇总相关资料,按本规定第十二条、第十三条、第十五条的认定标准,提出初步认定意见提交本级征拆工作联席会议审议;
(二)征拆工作联席会议审议后作出认定结论,并形成会议纪要;
(三)区优居中心应将未经登记建筑认定结论在房屋征收范围内进行公示,公示期不少于3个工作日。公示前,属于区级投资项目的,区优居中心应将认定结论报市优居中心备案;属于市级投资项目的,区优居中心应将认定结论报市征拆工作联席会议办公室审查。
第四章 改变房屋用途的认定及处理
第十七条 本规定所称改变房屋用途,是指房屋实际用途与不动产权属证书或登记簿记载用途不一致,且未取得相关职能部门批准的情形。
“住改商”是指不动产权属证书或登记簿记载的用途为住宅,实际用作经营的情形。
“非改商”是指不动产权属证书或登记簿记载的用途为仓储、工业、办公等其他非住宅,实际用作经营的情形。
第十八条 征收范围确定时,正在经营且经营时间超过3年以上的房屋,符合下列情形的可以按照“住改商”和“非改商”进行认定。
(一)已取得工商营业执照或营业执照(2015年6月起完成了“三证合一”,即工商营业执照、组织机构代码证和税务登记证合为一证)的,且营业执照核定的经营范围与实际经营内容相符;
(二)依照税务登记管理有关规定,办理相关税务登记并有3年以上的完税证明,或按照国家税收政策规定享受税收减免政策(含未达到起征点)而无纳税记录的。
第十九条 “住改商”和“非改商”部分的面积认定,以实际经营面积为准,原则上只对房屋第一层实际经营面积予以认定。
第二十条 符合“住改商”和“非改商”条件的,按下列标准适当给予营业补偿(含停产停业损失补偿及商品、营业用具的处理等费用)。
(一)“住改商”按住宅主体评估单价50%的标准给予营业补偿;
(二)“非改商”按非住宅主体评估单价40%的标准给予营业补偿。
第二十一条 房屋所有权证分户平面图标注为“营”字,且房屋权属登记资料有营业用途记载的,对标注“营”字部分的面积,按房屋登记用途主体评估单价50%的标准给予营业补偿。
第二十二条 被征收单位因破产改制等历史原因将其非住宅房屋出售给本单位职工作为住宅使用,未办理相关登记手续的,参照个人住宅给予补偿。
第二十三条 改变房屋用途认定程序参照未经登记建筑合法性认定程序执行。
第五章 装饰装修及附属设施补偿
第二十四条 征收双方根据房屋装饰装修调查摸底情况,参照《湘潭市城区国有土地上房屋征收装饰装修补偿指导标准》(详见附件)进行协商,确定补偿事项。
征收双方对房屋装饰装修或附属设施补偿协商不一致的,由选(确)定的房地产价格评估机构评估确定。
第二十五条 水、电、气及其它电器设备拆、移、安费用,征收双方按有线(数字)电视移装300元/台、宽带网络移装100元/台、空调机移装300元/台、电热水器和燃气热水器移装100元/台、太阳能热水器移装600元/台、单相电表移装1080元/户、三相动力表移装3530元/户、管道煤气1800元/户、自来水独户新装户表1500元/户或按收费票据进行协商确定。协商不一致的,由选(确)定的房地产价格评估机构评估确定。
第二十六条 房屋征收范围确定后,实施房屋装饰装修及新增附属设施的不予补偿。
第六章 附 则
第二十七条 湘潭县、湘乡市、韶山市国有土地上房屋征收中涉及相关问题的处理,可参照本规定执行。
第二十八条 本规定自公布之日起施行。本规定施行前已发布房屋征收决定公告的项目,继续按原有规定办理。
附件:湘潭市城区国有土地上房屋征收装饰装修补偿指导标准







参考说明:
1.本补偿指导标准为全新状态下房屋装饰装修价值;
2.住宅房屋装饰装修第1年不予折旧,第2~8年每年折旧10%,使用8年以上的,按标准的30%给予残值补偿;
3.非住宅房屋装饰装修第1年不予折旧,第2~5年每年折旧20%,使用5年以上的,按标准的30%给予残值补偿。
《湘潭市城区国有土地上房屋征收与补偿若干规定》政策解读
根据《国有土地上房屋征收与补偿条例》(国务院令第590号)文件,为贯彻实施《湘潭市国有土地上房屋征收与补偿实施办法》(潭政发〔2018〕7号),规范房屋征收与补偿行为,保障被征收人的合法权益,依法、客观、公正处理房屋征收中存在的具体问题。结合湘潭实际,湘潭市优化人居环境事务中心代起草了《湘潭市城区国有土地上房屋征收与补偿若干规定》(以下简称规定),现对规定中房屋征收调查、未经登记建筑及改变房屋用途认定处理、房屋装饰装修及附属设施补偿等内容解读如下:
一、被征收房屋调查
1
被征收人在房屋征收调查中应配合做哪些工作?
答:被征收人应当提供被征收房屋不动产登记资料及未经登记建筑的相关证明材料,并在相关调查登记表中签字或盖章确认调查事实。
2
被征收房屋调查登记具体有哪些内容?
答:被征收人安置意向、已登记房屋及土地、未经登记建筑、房屋装饰装修及附属设施、房屋改变用途结构面积等情况。
二、未经登记建筑认定及处理
1
什么叫做未经登记建筑?
答:未经登记建筑,是指未将不动产权利归属和其他法定事项记载于不动产登记簿的建筑。
2
哪些未经登记建筑可参照合法建筑给予补偿?
答:在1990年4月1日《中华人民共和国城市规划法》施行前建成,且在1990年非农业建设用地清查中有记载或在1990年航拍图中有影像记录的;作为个人住宅使用的独栋私产,取得了国有土地使用权权属证明材料的;取得建设用地批准文件及建设工程规划许可相关文件,在经批准的用地范围内进行建设,但未办理不动产登记的;多层建筑中与已登记房屋主体一次性建成,同时经审批的建设施工图纸上有体现且符合测量规范的架空层或车库等;因房改、企业破产改制等历史原因,单位将住宅房屋出售给职工,经单位行业主管部门同意,在土地使用权范围内依附主体房屋,进行新建、改建和扩建的;市人民政府认可的其它情形。符合以上情形之一的,都可参照合法建筑给予补偿。
3
征收范围确定前,成套住宅阳台实施封闭了,如何补偿?
答:房屋征收范围确定前,被征收人已将成套住宅中未封闭的阳台进行了封闭处理,按测量规范的要求未计入产权面积的部分,可参照已登记建筑给予补偿,但不给予装饰装修补偿。
4
未能参照合法建筑给予补偿的其他建筑,是否可以享受相关补助?
答:符合测量规范的未经登记建筑有下列情形之一,并在规定的期限内签约腾房的,可适当给予补助:
(1)1990年4月1日至2007年12月31日之间,被征收人因生产生活所需,自行搭建的未经登记建筑,经房屋征收项目所在乡镇人民政府(街道办事处)开具相关证明后,可给予建筑重置成本(砖混结构两层1100元/㎡、一层1000元/㎡;砖木结构920元/㎡)补助,补助面积不超过150㎡/户。
(2)2007年12月31日以后建成的未经登记建筑,被征收人配合房屋征收工作并自行拆除的,可按不超过300元/㎡的标准给予拆除补助。
三、改变房屋用途的认定及处理
1
改变房屋用途的种类有哪些?
答:改变房屋用途,是指房屋实际用途与不动产权属证书或登记簿记载用途不一致,且未取得相关职能部门批准的情形。
“住改商”是指不动产权属证书或登记簿记载的用途为住宅,实际用作经营的情形。
“非改商”是指不动产权属证书或登记簿记载的用途为仓储、工业、办公等其他非住宅,实际用作经营的情形。
2
问:哪些情况可以给予改变用途房屋的补偿?
答:征收范围确定时,正在经营且经营时间超过3年以上的房屋,符合下列情形的可以按照“住改商”和“非改商”进行认定。
(一)已取得工商营业执照或营业执照(2015年6月起完成了“三证合一”,即工商营业执照、组织机构代码证和税务登记证合为一证)的,且营业执照核定的经营范围与实际经营内容相符;
(二)依照税务登记管理有关规定,办理相关税务登记并有3年以上的完税证明,或按照国家税收政策规定享受税收减免政策(含未达到起征点)而无纳税记录的。
3
给予改变用途房屋的补偿标准是怎样的?
答:符合“住改商”和“非改商”条件的,按下列标准适当给予营业补偿(含停产停业损失补偿及商品、营业用具的处理等费用)。
(一)“住改商”按住宅主体评估单价50%的标准给予营业补偿;
(二)“非改商”按非住宅主体评估单价40%的标准给予营业补偿。
4
还有哪些个别情况可以享受改变用途房屋的补偿?
答:(1)房屋所有权证分户平面图标注为“营”字,且房屋权属登记资料有营业用途记载的,对标注“营”字部分的面积,按房屋登记用途主体评估单价50%的标准给予营业补偿。
(2)被征收单位因破产改制等历史原因将其非住宅房屋出售给本单位职工作为住宅使用,未办理相关登记手续的,参照个人住宅给予补偿。
四、装饰装修及附属设施补偿
1
装饰装修的补偿是否有可参考的协商标准?
答:本次政策修订一并出台了《湘潭市城区国有土地上房屋征收装饰装修补偿指导标准》,对于住宅、营业、办公、生产、仓储用房的装饰装修分档次给予了参照指导标准。
2
如征收双方就装饰装修及附属设施补偿经协议不能达成一致意见的,被征收人是否有其他途径?
答:征收双方对房屋装饰装修及附属设施补偿协商不一致的,由选(确)定的房地产价格评估机构评估确定。
3
家里的水、电、燃气之前都缴纳了开户费,征收后这些费用是否能够获得补偿?
答:可以,单相电表移装1080元/户、三相动力表移装3530元/户、管道煤气1800元/户、自来水独户新装户表1500元/户或按收费票据进行协商确定。
2
用手指滑动,查看全部
湘潭市集体土地征收与房屋拆迁补偿安置办法
第一章 总 则
第一条 为规范我市集体土地征收与房屋拆迁补偿安置行为,维护被征拆当事人的合法权益,保障经济社会发展用地,根据《中华人民共和国土地管理法》《中华人民共和国土地管理法实施条例》《湖南省实施〈中华人民共和国土地管理法〉办法》等法律、法规、规章和政策规定,结合湘潭实际,制定本办法。
第二条 因公共利益需要,在本市行政区域内实施集体土地征收与房屋拆迁补偿安置适用本办法。
农村集体经济组织成员户籍成建制转为城镇居民后,其原集体经济组织未经征收的土地需要征收的,征地补偿与房屋拆迁补偿安置按照本办法执行。
经依法批准使用国有农用地,乡镇和村公共设施、公益事业建设使用集体土地,涉及房屋拆迁补偿安置的,参照本办法执行。
国、省推进公路、铁路、水利、水电工程等重点基础设施建设项目涉及集体土地征收及房屋拆迁补偿安置另有规定的,从其规定。
架设管网、高压电杆需要拆迁房屋及其他地上附着物的,按本办法规定的标准给予补偿。
第三条 市人民政府统一领导全市集体土地征收与房屋拆迁补偿安置工作。
市优化人居环境事务中心(以下简称市优居中心)是市人民政府确定的市级征地拆迁和房屋征收部门,负责指导、监督、管理全市集体土地征收与房屋拆迁补偿安置工作。
湘潭县、湘乡市、韶山市、雨湖区和岳塘区人民政府分别负责各自行政区域内集体土地征收与房屋拆迁补偿安置工作。
湘潭高新区、经开区和昭山示范区管委会(以下简称园区和示范区管委会)承担各自辖区内集体土地征收与房屋拆迁补偿安置的组织实施工作。
县市区人民政府、园区和示范区管委会设立的优化人居环境事务中心(以下简称县市区优居中心)承担本级人民政府、园区和示范区管委会辖区内集体土地征收与房屋拆迁补偿安置具体工作。
发展改革、财政、自然资源规划、农业农村、公安、人力资源社会保障、统计、城管执法、住房城乡建设、林业、水利、文旅广体、民政、市场监管、税务、教育、卫生健康、司法行政等相关部门以及乡镇人民政府(街道办事处)依照各自职责和本办法规定做好相关工作。审计部门依法依规加强审计监督。
第四条 集体土地征收与房屋拆迁补偿安置工作应当遵循权限合法、程序正当、补偿公平、公开公正的原则。
被征拆农村集体经济组织、村(居)民和其他权利人应当服从公共利益的需要,积极支持和配合集体土地征收与房屋拆迁补偿安置工作。
第五条 县市区人民政府、园区和示范区管委会必须严格执行本办法,不得自行制定征地拆迁补偿、补助、奖励标准。
市人民政府、县市区人民政府、园区和示范区管委会建立征拆工作联席会议制度,负责组织研究、统筹协调本辖区征拆工作。
第六条 加强征拆队伍管理,凡从事征拆工作的人员,须经市优居中心统一培训合格,县市区(园区和示范区)优居中心核发上岗证,持证上岗。
第七条 市、县市区优居中心应当建立征拆工作信息公开和举报制度,建设信息系统管理平台,依法承担信息公开、接受查询和受理举报等工作。
第二章 实施程序
第八条 市、县级人民政府应在发布土地征收启动公告、开展拟征收土地现状调查、组织开展社会稳定风险评估、编制征地补偿安置方案、办理补偿登记和签订征地补偿安置协议后,再按程序申请征收土地。
第九条 市、县级自然资源规划部门应将土地征收项目名称、用地预审与选址、规划用途、列入用地报批计划等情况书面函告市、县级优居中心,并同步移交相关前期资料。
土地征收启动公告发布前,县市区优居中心负责组织测算征地拆迁补偿安置总费用(以下统称征拆资金)。征拆资金应当足额缴存至市、县市区优居中心征拆资金监管账户,实行专款专用。雨湖区、岳塘区人民政府、园区和示范区管委会自行投资的征拆项目,应当在土地征收启动公告发布前,向市优居中心提供征拆资金足额筹措到位的相关证明。
征拆资金未按规定足额筹措到位的,原则上不得发布土地征收启动公告。
第十条 土地征收启动公告应当包括下列内容:
(一)拟征收土地的范围;
(二)拟征收土地的目的;
(三)开展拟征收土地现状调查的安排;
(四)其他需要告知的相关事项等。
第十一条 土地征收启动公告发布时,县市区优居中心应当书面告知当地公安、自然资源规划、农业农村、市场监管、税务、林业、民政等有关部门和乡镇人民政府(街道办事处)。自公告发布之日起1年内,办理下列事项均不得作为补偿安置的依据:
(一)新批宅基地或其他集体建设用地;
(二)审批改变土地、房屋性质和用途;
(三)办理土地、房屋等不动产权属登记;
(四)办理苗木生产、畜禽水产养殖等手续;
(五)以拟征拆房屋为注册地址办理市场主体登记等手续;
(六)办理户口迁入和分户(立户)、子女收养等涉及户籍、人口变动的相关手续,但因出生、婚嫁和军人转业退伍等确需办理户口迁入且符合户籍管理规定的除外;
(七)其他增加补偿安置费用的不当行为。
任何单位和个人自行实施上述有关事项以及抢搭、抢建、抢栽、抢种等行为的,依法不予补偿。
第十二条 土地征收启动公告发布后,县市区人民政府、园区和示范区管委会应当组织有关部门及乡镇人民政府(街道办事处)、村(居)民委员会、测绘机构对拟征收土地开展土地现状调查和入户调查,调查内容包括土地权属、地类、面积,以及农村村(居)民住宅、其他地上附着物和青苗等权属、种类、数量等。调查结果应当按规定经被征拆的农村集体经济组织、村(居)民或其他权利人签字确认。
第十三条 县市区人民政府、园区和示范区管委会应当组织或委托相关评估机构开展拟征收土地社会稳定风险评估,经调查研究后,对拟征收土地的社会稳定风险状况进行综合研判,出具结论性意见报告。
报告应载明拟征收土地位置、面积、征收土地用途、拟征收土地村组意见等概况,研判社会稳定风险点,提出风险防范措施、处置预案和社会稳定风险等级。
社会稳定风险评估结果是申请土地征收的重要依据。
第十四条 市、县市区优居中心应当依据社会稳定风险评估结果,结合土地现状调查和测量登记、入户调查情况,会同有关部门编制征地补偿安置方案,报市、县级人民政府批准后,在拟征收土地所在乡镇(街道)、村(居)范围内发布征地补偿安置方案,公告期不少于30日。
征地补偿安置方案应当包括下列内容:
(一)征收土地范围、目的;
(二)土地权属、土地现状和面积;
(三)征地补偿标准、数额、支付对象和支付方式;
(四)房屋及其他地上附着物和青苗的补偿标准、支付方式;
(五)安置方式和社会保障;
(六)办理补偿登记期限、地点、异议反馈渠道等内容。
多数被征地的农村集体经济组织成员,在征地补偿安置方案规定期限内申请听证的,市、县级人民政府应当召开听证会,并根据听证会情况,对确实需要修改的依法予以修改并重新公布;在规定期限内未提出听证的,视为无意见或放弃听证。
第十五条 拟征收土地所有权人和使用权人应当在征地补偿安置方案规定的期限内,持户主居民身份证、户口簿、不动产权证、集体土地建设用地使用证、私房建设用地批准书等有关材料原件,到指定地点办理补偿登记手续。
拟征收土地所有权人和使用权人有意回避或者不配合办理补偿登记手续的,县市区优居中心可将调阅的批准建房档案、征拆现场勘查记录等证据材料,经公证后作为补偿安置的依据。
第十六条 被征地农村集体经济组织成员,纳入补偿安置范围应当同时符合以下条件:
(一)户口登记在被征地农村集体经济组织范围内;
(二)在被征地农村集体经济组织有农村土地承包资格;
(三)依法享有被征地农村集体经济组织的财产及相关收益分配的权利,承担被征地农村集体经济组织成员的义务;
(四)法律、法规、规章和政策规定的其他情形。
第十七条 被征收土地范围内农村集体经济组织成员资格及纳入补偿安置范围的农村集体经济组织成员按以下程序确认:
(一)被征地农村集体经济组织和所在村(居)民委员会根据本办法第十六条和相关规定,确定农村集体经济组织成员,并拟定纳入补偿安置范围的农村集体经济组织成员名单上报至乡镇人民政府(街道办事处)。
(二)乡镇人民政府(街道办事处)对拟纳入补偿安置范围的农村集体经济组织成员名单进行审核后予以公示,公示时间不少于3个工作日,乡镇人民政府(街道办事处)应当设立举报电话,认真核查举报事项,并根据核查情况及时予以纠正。
(三)乡镇人民政府(街道办事处)将审核并经公示无异议拟纳入补偿安置范围的农村集体经济组织成员名单上报至县市区人民政府、园区和示范区管委会征拆工作联席会议审定。
第十八条 县市区优居中心应当根据前期调查摸底、房屋测量、被征地农村集体经济组织成员确认等情况,将被征拆当事人的基本情况进行公示,公示时间不少于3个工作日。
公示内容包括:原批准建房用地面积、实际测量面积、认定的房屋结构及合法建筑面积、无证建筑面积、家庭成员及与户主关系、认定住房货币安置补贴人口等情况。
被征拆当事人申请复查的,应当在公示之日起3个工作日内提出,县市区优居中心收到申请后应当立即按程序组织复查,并将复查结果书面告知被征拆当事人。
第十九条 县市区优居中心根据被征拆当事人基本情况公示和复查结果,结合补偿政策标准,编制征地拆迁补偿安置费清册,按程序报财政部门或其委托的相关机构审核。
县市区优居中心应当将房屋拆迁补偿安置审核结果进行公示,公示时间不少于3个工作日,公示内容包括被征拆当事人基本情况、补偿总金额及其明细等。
被征拆当事人对房屋拆迁补偿安置公示内容有异议的,可以在规定期限内向县市区优居中心申请复核。县市区优居中心在收到申请后应当立即组织复核,并将复核结果书面告知被征拆当事人。
第二十条 县市区优居中心应当根据征地拆迁补偿安置审核、公示和复查结果,与被征拆当事人签订征地补偿安置协议,根据征地补偿安置协议将补偿款按约定的付款时间存入被征拆当事人账户,同时将存折送达被征拆当事人。
第二十一条 相关前期工作完成后,市、县级人民政府申请征收土地,经依法批准后,发布土地征收公告。
土地征收公告应当包括下列内容:
(一)征地批准机关、批准文号、批准时间和征收土地的用途;
(二)被征收土地的权属、范围、面积和地类;
(三)征地补偿标准、人员安置办法和办理征地补偿的期限;
(四)限期腾地时限、权利告知等相关事项。
第二十二条 土地征收公告发布后1个月内,个别被征拆当事人仍不接受征地补偿安置审核结果,未签订征地补偿安置协议的,由市、县级人民政府作出补偿安置决定,被征拆当事人对补偿安置决定不服的,可依法申请行政复议或者提起行政诉讼。
被征拆当事人在法定期限内不申请行政复议或者不提起行政诉讼的,并在征地补偿安置决定规定期限内又不腾退土地和房屋的,由作出征地补偿安置决定的市、县级人民政府依法申请人民法院强制执行。
行政复议、行政诉讼期间不停止补偿安置决定的执行,但经行政复议机关决定或者人民法院裁定停止执行的除外。
第二十三条 土地征收启动公告、征地补偿安置方案、土地征收公告,以及被征地农村集体经济组织成员名单、被征拆当事人基本情况和房屋拆迁补偿安置审核结果等,由县市区优居中心在被征地所在乡镇(街道)、村(居)公告栏和被征地范围内其他显著位置张贴公示,并采取照相、摄像、录音等方式做好公示现场的信息采集、留存和归档,如实记载张贴时间、地点(须有明显参照物)、在场人员等相关事项。
第二十四条 补偿安置工作完成后,被征拆当事人或县市区优居中心按约定向不动产登记机构申请办理不动产权证注销登记。
县市区优居中心应当将本行政区域内各征拆项目的档案资料进行收集、整理归档,永久保存。
县市区优居中心应当建立补偿安置人员名单数据库。
第三章 征地补偿
第二十五条 征地补偿按照湖南省人民政府公布的标准执行。补偿面积按照水平投影面积计算。
征地补偿费为土地补偿费和安置补助费之和,其中土地补偿费占40%,安置补助费占60%。征地补偿费按规定支付给被征地农村集体经济组织,由被征地农村集体经济组织依法定程序组织分配。
第二十六条 农村集体经济组织应当将征地拆迁中涉及集体经济组织资产的相关补偿费收支状况纳入村务公开范围。
第二十七条 被征收土地上青苗和附属设施实行包干补偿(具体标准详见附件1)。
在土地征收启动公告发布前,被征地农村集体经济组织、个人出资修建的宽2.5m以上(含2.5m)的标准水泥道路、主灌溉渠道、设施齐备并运转正常的防汛抗旱机井、经相关部门确认的蔬菜基地内正常使用的温室大棚、光伏发电设施等大型设施,不属于包干补偿范围,另作为单项工程,按工程直接造价折旧补偿,但应当相应扣除其附属设施包干补偿费用。需要恢复的大型设施由被征地农村集体经济组织、个人自行负责恢复。已废弃的上述大型设施不作为单项补偿,列入附属设施包干补偿。
青苗和附属设施等补偿前,县市区优居中心应当对实物采取照相、摄像等方式进行证据保全。补偿后,由农村集体经济组织及所有权人在规定时间内自行处置;逾期未处理的,由县市区优居中心组织相关单位处理。
在土地征收启动公告发布前,经市、县市区林业、农业农村等相关部门批准,且办理了苗木生产经营许可证的花卉苗木、果园等基地,给予苗木搬迁补助(具体标准详见附件2)。
第二十八条 城市规划区外征收水塘导致征收项目外农业灌溉受到严重影响确需恢复灌溉功能的,由被征地农村集体经济组织提出申请,经乡镇人民政府(街道办事处)和水利、农业农村、自然资源规划等行政主管部门共同确认后,按照被征收水塘的面积,实行造塘还塘。但新造水塘不得占用永久基本农田,且其区域内近3年无建设项目控制性详细规划约束。
在开展土地现状调查的勘测定界图上无图斑显示的新开挖水塘,不得给予新造水塘费用。
新造水塘费用(含新造水塘占地的青苗和附属设施包干补偿费、工程费、护砌、涵管等所有费用)根据被征收水塘实际测量面积按4.6万元/亩的标准计算。
新造水塘费用在造塘完成并由乡镇人民政府(街道办事处)会同水利、农业农村等行政主管部门现场验收签署意见后,支付给被征收水塘所有权的集体经济组织。
第二十九条 征收土地范围内的坟墓需要迁移的,由县市区优居中心发布迁坟公告,根据本办法规定标准给予补助(具体标准详见附件6),并按湘潭殡葬改革要求自行迁移。超过迁坟公告规定期限未迁的坟墓,在施工过程中按无主坟处理。
第三十条 被征地农民社会保障按市、县(市)人民政府有关规定办理。
第四章 房屋拆迁补偿
第三十一条 被征拆房屋由县市区优居中心委托测绘机构进行实地测量,绘制平面图,并出具房屋结构、建筑面积、房屋层数、房屋坐标等测绘成果。
房屋结构由县市区优居中心根据相关权利证书记载,并结合房屋实际情况确定,同时应当建立被征拆房屋四至彩色照片档案并保存。
第三十二条 权证齐全或具有相关审批手续的被征拆房屋的合法性及其建筑面积,由县市区人民政府、园区和示范区管委会组织相关部门按照下列规定进行认定:
(一)具有不动产权证或房屋所有权证的房屋
1.实际测量面积小于权证登记面积的,按实际测量面积认定房屋合法建筑面积;
2.实际测量面积大于权证登记面积的,按权证登记面积认定房屋合法建筑面积,超出部分按无证建筑面积处理。
(二)有土地使用权证、集体土地建设用地使用证、私房建设用地批准书等权利证书的房屋,按权利证书认定;本款规定的相关权利证书遗失的,以建房审批原始档案资料作为认定依据。对认定为合法的房屋,面积和层数按以下原则处理:
1.实际测量占地面积小于登记或审批占地面积的,按实际测量面积认定房屋合法占地面积;实际测量占地面积大于登记或审批占地面积的,按登记或审批认定房屋合法占地面积;
2.实际测量层数未超出登记或审批层数的,按实际测量层数认定合法建筑面积;实际测量层数超出登记或审批层数的,按登记或审批层数认定合法建筑面积;
3.相关权利证书未注明层数,属于历史上一次性建成两层以上的房屋,且实际建筑底层占地面积未超出登记占地面积的,最高按两层认定;
4.实际测量面积超出登记、审批或认定为两层的合法建筑面积部分,不能以缴纳相关费用或罚款作为合法建筑面积认定的依据,均按无证建筑面积处理。
第三十三条 房屋结构、装饰装修和设施符合本办法附件4-1、4-2、4-3和附件7标准,但无相关权证或审批手续的被征拆房屋,根据一户只能拥有一处宅基地等规定,由县市区人民政府、园区和示范区管委会组织相关部门,按照下列规定对被拆迁房屋的合法性及其建筑面积进行审查认定。
(一)1987年1月1日《中华人民共和国土地管理法》施行前集体经济组织成员建成的无证房屋,至土地征收启动公告发布之日止,为被征拆当事人的唯一住宅且未进行扩建、改建,能同时提供以下资料的,按实际测量面积认定合法建筑面积,不能提供的按无证建筑处理。
1.以1987年至1989年建设用地清查资料或调取1986年航拍影像图(或地形图)显示房屋已存在的资料;
2.被征拆当事人提供的证明材料,需经乡镇人民政府(街道办事处)、村(居)民委员会审核,并在所在村(居)民委员会、村(居)民小组进行张榜公示,公示期不少于3个工作日,且公示无异议。
(二)1987年1月1日《中华人民共和国土地管理法》施行后至土地征收启动公告发布之前建成的无相关权利证书的房屋,根据市、县市区农村宅基地相关管理规定进行合法性审查认定。房屋合法建筑面积和层数的认定原则参照第三十二条第(二)项规定执行。审查内容包括:
1.被征拆当事人是否具有农村村民建房资格;
2.被征拆当事人及家庭成员基本情况(含姓名、与被征拆当事人关系);
3.被征拆当事人及家庭成员是否符合一户只能拥有一处宅基地等规定,可审批宅基地面积和建房层数;
4.按规定需要审查的其他相关情况等。
审查不符合建房条件的,按无证建筑处理。
第三十四条 有下列情形之一的,不予补偿:
(一)拆旧建新房屋的批准文书中要求应当自行拆除而未拆除的旧房、危房及相关附属设施;
(二)经有关行政机关查处,责令自行拆除而未拆除的,或行政处罚决定要求补办相关审批手续而未依法补办的违法建(构)筑物;
(三)虽经行政主管部门批准,但有关批准文书中注明国家建设需要时无条件拆除或超过批准使用期限的建(构)筑物;
(四)未经批准,擅自建设的建(构)筑物,以及建(构)筑物擅自加高、升层或超面积的部分;
(五)在临时使用的土地上修建的永久性建(构)筑物;
(六)抢搭抢建及其他违法建(构)筑物;
(七)法律、法规、规章规定的其他情形。
第三十五条 被征拆房屋的用途,以不动产权证、集体土地建设用地使用证、私房建设用地批准书等权利证书登记的为准。
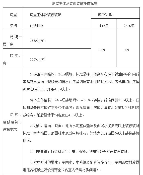
第三十六条 被征拆房屋按照合法建筑面积、房屋结构和本办法规定的标准计算补偿。
(一)房屋补偿按附件4、附件7的标准执行;
(二)房屋内外附属设施补偿标准为180元/㎡;
(三)实行住房货币安置方式和自拆自建方式的,均给予二次搬家费和12个月的住房安置过渡费(具体标准详见附件3);
(四)支持征地拆迁腾地奖标准为400元/㎡,逾期未腾房交地的,不予奖励。
第三十七条 土地征收启动公告发布前,房屋不在被征地范围内,但室外附属设施在被征地范围内需要拆除的,凭不动产权证、集体土地建设用地使用证、私房建设用地批准书等权利证书对室外附属设施给予适当补偿,原则上补偿总额不得超过2万元。县市区优居中心应当对现场采取照相、摄像等方式进行证据保全。
部分房屋主体在被征地范围内的,应当对该栋房屋全部进行拆迁补偿。
第三十八条 土地征收启动公告发布前,被征拆当事人将有不动产权证、集体土地建设用地使用证、私房建设用地批准书等权利证书的住房改为营业用房,同时具备有效营业执照和完税证明,按实际营业用房面积给予300元/㎡的营业补偿,但营业用房补偿面积最高不得超过120㎡。
土地征收启动公告发布前,被征拆当事人将有不动产权证、集体土地建设用地使用证、私房建设用地批准书等权利证书的住房改为生产(含冷藏、冻库)等用房,具有企业生产用电条件和连续用电缴费凭据,并同时具备前款规定条件的,按实际生产用房面积给予540元/㎡的生产补偿(包括停产停业工资及设备拆除、安装、搬运等全部费用),但生产用房补偿面积最高不得超过120㎡。
土地征收启动公告发布前,有合法集体建设用地手续的企业,同时具备本条第二款规定条件的,按企业实际生产用房面积给予750元/㎡的生产补偿(包括停产停业工资及设备拆除、安装、搬运等全部费用)。
按本条规定补偿后不再归还经营、生产场地或作其他安置。企业营业、生产设施用具、商品、产品等自行处理,不再另行补偿。被征拆当事人将房屋出租用于本条第一、二、三款规定情形的,其营业或生产补偿支付给被征拆当事人。租赁关系由被征拆当事人与承租人自行协商解决。
未具备合法用地手续的不得给予营业或生产补偿。
经有关行政主管部门批准的学校、医院等公益事业用房,村(居)民委员会办公用房按批准土地用途在实际使用的,按本条第三款规定的标准给予补偿。
第三十九条 土地征收启动公告发布前,经有权机关批准,有相关经营、养殖等手续的独立规模化养殖场等,有合法用地或建房批准手续的,按养殖用房实际建筑面积给予不超过300元/㎡活体处置补贴;未取得合法用地或建房批准手续的,按养殖用房实际建筑面积给予不超过200元/㎡活体处置补贴。养殖的活体动物由原所有权人在规定时间内自行处置。
县市区优居中心应当对养殖现场采取照相、摄像等方式进行证据保全。
第四十条 杆管线的迁改,农电部分由县市区优居中心负责组织实施,其他部分由项目建设单位负责组织实施。农电部分迁改费用计入征收成本。
被征地范围内有需要保护的测量标志、文物古迹等,县市区优居中心会商相关主管部门依法处理。
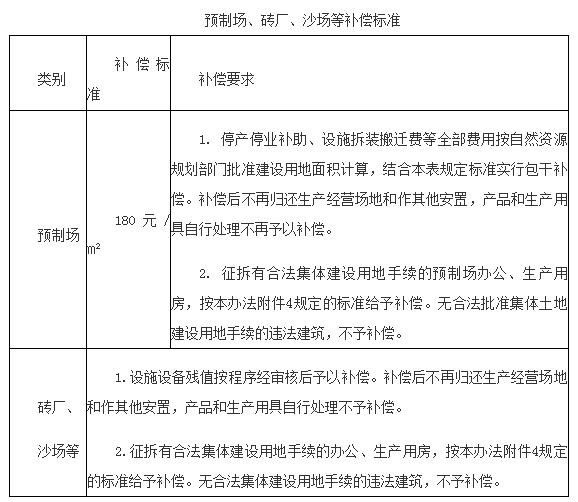
征拆有合法用地批准手续的预制场、砖厂、沙场,按照本办法规定的标准包干补偿(具体标准详见附件5)。
县市区优居中心应当对本条规定的设施采取照相、摄像等方式进行证据保全。
第四十一条 县市区人民政府、园区和示范区管委会负责本辖区内被征收土地范围及房屋拆除的安全管理。
县市区优居中心组织房屋拆除工作时,应当加强安全管理,委托具有相应资质的房屋拆除施工企业,对被征收房屋采取安全方式进行拆除。
第四十二条 被拆迁当事人及家庭成员属孤儿、“五保户”、低保对象、残疾人、事实无人抚养儿童的,提供县级以上相关部门发放的相关证件或证明材料,经县市区人民政府、园区和示范区管委会审核确认并公示后,按3万元/户的标准给予困难补助。
第五章 住房货币安置补贴
第四十三条 湘潭市城市规划区内集体土地上房屋拆迁原则上实行住房货币安置,给予货币补贴。
湘潭县、湘乡市、韶山市实行住房货币安置的区域范围,由县(市)人民政府确定,并报市人民政府备案。
第四十四条 雨湖区、岳塘区和湘潭高新区、湘潭经开区、昭山示范区范围内符合条件的被安置人员,按17.1万元/人的标准计算住房货币安置补贴。
湘潭县、湘乡市、韶山市人民政府根据当地实际情况,确定住房货币安置补贴标准,但不得低于本条款规定标准的80%,并报市人民政府备案。
第四十五条 被征地范围内房屋被拆迁的本农村集体经济组织成员,享受本办法规定的住房货币安置补贴。有下列情形之一的,经县市区人民政府、园区和示范区管委会征拆工作联席会议审核同意,也可以享受住房货币安置补贴:
(一)因经征地“农转非”或取得“蓝印户口”,但未享受城镇居民待遇,仍保留原农村集体经济组织成员身份,保留承包地并实际居住、生活在原地(原籍)的人员;
(二)原户籍在征收范围内的现役军人(不含现役军官、三级及以上士官)、大中专院校在校学生、依法收养人员、服刑人员;
(三)被征拆当事人为本农村集体经济组织成员,其配偶虽没有承包地、也未享受被征地农村集体经济组织成员权利和承担相关义务,但户籍已迁入的;
(四)属农村集体经济组织成员、享有相关权利和履行相关义务,但没有承包地的渔民;
(五)出嫁女及其子女户口登记在被征拆当事人户口簿上,且无迁出迁入记录的,其中出嫁女的子女需以被拆迁房屋作为常年居住的唯一住宅。
第四十六条 被征拆当事人在被征地范围内有两栋或两栋以上经合法审批房屋的,只享受1次住房货币安置补贴。
第四十七条 被征拆当事人家庭成员属被征地农村集体经济组织成员,在2015年12月31日前已领取独生子女父母光荣证,且在签订房屋拆迁补偿安置协议时尚未生育二孩的,凭独生子女父母光荣证增加1人住房货币安置补贴指标,但父母和子女同为独生子女的只增加1人住房货币安置补贴指标。
第四十八条 “世居户”“外来户”和“混居户”的住房货币安置补贴人数的核定,按以下规定执行:
(一)“世居户”的住房货币安置补贴。“世居户”家庭常住人口数量在4人以内(含4人)的,按实际人口数量计算住房货币安置补贴;4人以上的,按4人计算住房货币安置补贴;
(二)“外来户”的住房货币安置补贴。“外来户”家庭常住人口在3人以内(含3人)的,按实际人口数量计算住房货币安置补贴;3人以上的,按3人计算住房货币安置补贴;
(三)“混居户”的住房货币安置补贴。“混居户”家庭常住人口,非被征地农村集体经济组织成员人数在3人以内(含3人)的,按照实际人数计算住房货币安置补贴;3人以上的,按3人计算住房货币安置补贴。
按以上规定计算住房货币安置补贴的家庭必须同时符合以下条件:
(一)被征拆房屋所有权人必须具有合法用地审批手续。以权利证书为单位,一个权利证书认定为一户;无权利证书的,按本办法第三十三条第(二)项审查的结果为准;
(二)该户在本农村集体经济组织内只有唯一一处合法住宅;
(三)被拆迁房屋所有权人的家庭成员必须是该房屋所有权人的父母、配偶、子女及其配偶,以被拆迁房屋作为常年一起居住的住所,且户籍必须登记在本市范围内;
(四)被拆迁房屋所有权人和父母、配偶、子女及其配偶未享受过“房改房”、福利房及保障性住房等政策待遇。
第四十九条 有下列情形之一的不享受住房货币安置补贴:
(一)没有承包地、不享有被征地农村集体经济组织成员权利和承担相关义务的寄居、寄养、寄读等户口空挂人员;
(二)除本办法第四十五条和四十八条规定之外的非本农村集体经济组织的人员;
(三)被征拆当事人在被征地范围外集体土地上另有经合法审批房屋的;
(四)被征拆当事人已享受实物安置或住房货币安置补贴的。
第五十条 已享受住房货币安置补贴的被征拆当事人及家庭成员,不得在农村申请建房,也不得以非法购买土地或房屋等方式,在农村拥有宅基地。乡镇人民政府(街道办事处)和自然资源规划、农业农村等部门不得办理相关手续。
第五十一条 被征拆当事人家庭成员在6人及以上,均为农村集体经济组织成员,只有唯一住宅,且符合分户建房条件的,由县市区人民政府、园区和示范区管委会组织乡镇人民政府(街道办事处)及农业农村、自然资源规划等相关部门,根据市、县市区农村宅基地相关管理规定进行分户建房条件审查。经审查符合条件的,按可批准宅基地面积(最高不超过140㎡)一次性给予800元/㎡的补助。
第六章 自拆自建宅基地安置
第五十二条 本办法规定的住房货币安置补贴范围外集体土地上的房屋拆迁,原则上采取集中联建的方式进行安置。不具备集中联建条件的,经县市区人民政府、园区和示范区管委会批准,可以实行自拆自建。
县市区人民政府应结合新农村建设和城乡统筹发展的需要,统筹规划和审批重建宅基地。重建宅基地选址和建设应当符合乡镇土地利用总体规划和村庄建设规划,并按照规定程序办理审批手续。
被征拆当事人承包地被全部征收,不再在原农村集体经济组织所在地生产生活,自愿放弃集中联建或自拆自建的,经县市区人民政府、园区和示范区管委会批准,可参照本办法规定实行住房货币安置。实行住房货币安置后,不得再申请宅基地。
第五十三条 实行集中联建或自拆自建的,给予重建宅基地补助。重建宅基地补助按现可批准宅基地面积计算,补助标准为800元/㎡(包括“多通一平”、超深基础、土方填挖、新房审批等全部费用)。宅基地补助面积最高不超过《湖南省实施〈中华人民共和国土地管理法〉办法》规定的宅基地批准面积。
被征拆当事人家庭有两个及以上子女,且只有唯一住宅,家庭成员均为农村集体经济组织成员,符合分户建房条件的,每户可按上述标准给予宅基地补助。
重建宅基地的报建和“多通一平”等前期工作由被征拆当事人以外的单位组织实施的,本条所列的重建宅基地补助支付给组织实施的单位。
第五十四条 重建宅基地审批,按市、县市区农村宅基地相关管理规定执行。
第七章 责任追究
第五十五条 被征拆当事人弄虚作假,伪造或涂改房屋、土地权属、人口等证明材料的,其证明材料无效。采取违法手段骗取补偿或补助的,应当依法追回违法所得,由相关行政机关依法予以处罚;涉嫌犯罪的,依法移送司法机关处理。
第五十六条 任何组织和个人对违反本办法的行为都有权向市人民政府、县市区人民政府、园区和示范区管委会及其他有关部门实名举报。接到举报的部门应当及时核实、处理举报内容,同时为实名举报人保密。
举报线索经核查属实的,对实名举报人给予奖励,奖励资金列入项目征拆成本。
第五十七条 被征地农村集体经济组织和个人有下列情形之一,情节轻微的,由相关行政机关依法予以处罚;造成国家、集体经济损失的,依法承担民事责任;涉嫌犯罪的,依法移送司法机关处理:
(一)敲诈勒索财物的;
(二)强揽工程建设的;
(三)煽动、组织或参与闹事,影响社会稳定的;
(四)阻碍征拆工作,妨碍依法执行公务的;
(五)阻碍国家建设正常进行的其他违法行为。
第五十八条 单位和个人不履行或不正确履行职责,有下列情形之一的,依法追究相关人员责任;涉嫌犯罪的,依法移送司法机关处理:
(一)不严格执行国、省、市征拆政策,擅自调整征拆补偿标准,损害被征拆当事人合法权益或国家、集体利益的;
(二)在征拆工作中违规操作,与被征拆当事人串通、弄虚作假,损害国家、集体利益的;
(三)违规审批宅基地和其他集体建设用地,违规审批新建、扩建、改建房屋,违规办理户口迁移、户籍转换或家庭分户(立户),违规核发或延续办理市场主体及其他证照,违规批准土地、房屋流转或变更土地、房屋用途的;
(四)违规审批畜禽水产养殖、苗木生产及其他设施农业等的;
(五)在土地和房屋测量(丈量)登记、房屋补偿面积认定、住房安置人口认定、家庭分户(立户)及相关补偿中弄虚作假、套取补偿安置费用,骗取、虚报、冒领、私分征拆补偿资金,挪用、截留、克扣、拖欠征拆补偿费用,擅自涂改征拆档案资料、提供虚假证明材料的;
(六)审核机构不严格执行政策进行审核的;
(七)委托或变相委托社会中介机构实施征拆工作或聘请未取得县市区征地拆迁上岗证的人员从事征拆工作的;
(八)在政策规定之外,巧立名目,违规收取工作经费、管理费、奖金和其他费用的;
(九)在征拆工作中违法违规操作,酿成严重后果或重大责任事故的。
第八章 附 则
第五十九条 有关术语解释。
(一)本办法所称城市规划区,是指城市市区、近郊区以及城市行政区域内因城市建设和发展需要实行规划控制的区域。城市规划区的具体范围,由市、县(市)人民政府在编制国土空间规划中划定。
(二)本办法所称公共利益,是指符合《中华人民共和国土地管理法》
第四十五条规定的以下情形:
1.军事和外交需要用地的;
2.由政府组织实施的能源、交通、水利、通信、邮政等基础设施建设需要用地的;
3.由政府组织实施的科技、教育、文化、卫生、体育、生态环境和资源保护、防灾减灾、文物保护、社区综合服务、社会福利、市政公用、优抚安置、英烈保护等公共事业需要用地的;
4.由政府组织实施的扶贫搬迁、保障性安居工程建设需要用地的;
5.在土地利用总体规划确定的城镇建设用地范围内,经省级以上人民政府批准由县级以上地方人民政府组织实施的成片开发建设需要用地的;
6.法律规定为公共利益需要可以征收农民集体所有的土地的其他情形。
(三)本办法所称“世居户”,是指原属于被征地农村集体经济组织成员,后通过招工就业、入伍、入学等方式转为城镇户口或通过以直系亲属身份继承房屋的人员,以被征拆房屋作为常年居住、生活唯一住所的家庭。
(四)本办法所称“外来户”,是指原不属于被征地农村集体经济组织成员,由于历史原因,在农村集体土地上拥有合法用地批准手续的房屋,并以被征拆房屋作为常年居住、生活唯一住所的家庭。
(五)本办法所称“混居户”,是指被征拆当事人家庭成员中有被征地农村集体经济组织以外成员,并以被征拆房屋作为常年居住、生活唯一住所的家庭。
(六)本办法所称征地拆迁补偿安置总费用,是指依法征收农村集体土地的征地补偿费、青苗补偿费、地上附着物补偿费、被征拆房屋和其他建(构)筑物补偿费、住房货币安置补贴、被征地农民社会保障(个人缴费部分)等。
(七)本办法所称农用地地上附属设施,是指被征收土地上使用不同材质建造的水利设施、道路、沟渠、桥涵、护坡、挡土墙、温室大棚及其他为农业生产生活服务的设施。
(八)本办法所称房屋内外附属设施,是指被征拆房屋庭院内外所有花卉苗木、房屋楼顶和室外广告牌、无线电发射装置和机房、各类材质围墙、挡土墙、晒谷地坪、排水管沟、机水井、进户杆线、假山、凉亭、游泳池、鱼池及本办法未列入的其他设施项目等全部生产生活配套设施。
(九)本办法所称宅基地建筑占地面积,是指土地使用权人经合法批准的该房屋实际建筑占地面积。
第六十条 本办法施行前,已发布征地补偿安置方案公告的,按公告明确的政策标准执行。
按《中华人民共和国土地管理法》(2019年8月26日第十三届全国人民代表大会常务委员会第十二次会议《关于修改
<中华人民共和国土地管理法>、<中华人民共和国城市房地产管理法>的决定》第三次修正)实施前规定的用地报批方式取得土地征收批准文件,但未启动征收的项目,依原法定征收程序实施,补偿安置按本办法执行。中华人民共和国城市房地产管理法>中华人民共和国土地管理法>国务院、省人民政府另有规定的,从其规定。
第六十一条 本办法自公布之日起施行。
附件:1.农用地上青苗和附属设施包干补偿标准
2.药材、果树、苗木、油茶林搬迁补助标准
3.搬家费、过渡费、误工及农具补助、交通补助标准
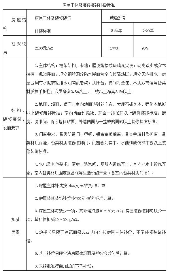
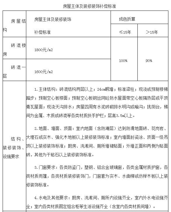
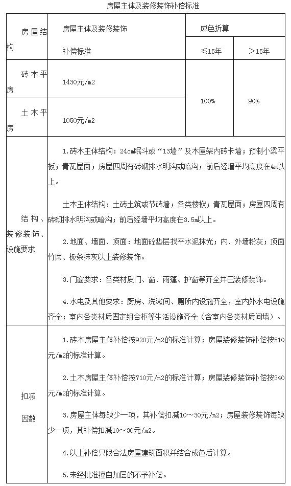
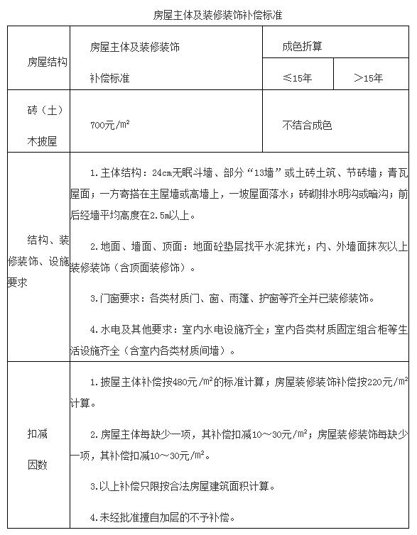
4.房屋主体及装修装饰补偿标准
5.预制场、砖厂、沙场等补偿标准
6.坟墓迁移补助标准
7.关于征收建(构)筑物及地上附着物计算补偿方法
附件1:

附件2:

附件3:

附件4-1:

附件4-2:


附件4-3:

附件4-4:

附件4-5:


附件5:

附件6:

附件7:
关于征收建(构)筑物及地上附着物
计算补偿方法的说明
一、被征拆房屋一律按合法实有建筑面积计算(主体房屋补偿标准包括超深基础)。单层建筑(平房)和楼房的底层,按房屋前后经墙水平面积计算;楼层按外墙外围水平面积计算;有柱的檐廊、阳台,按其投影面积的1/2计算建筑面积;房屋建成后对以上结构进行封闭的,其建筑面积按全面积计算,但在拆迁补偿计价时,只按同类别房屋主体标准补偿,不再补偿房屋装修装饰费用;突出墙面的柱、垛、勒脚、扶梯以及前后经墙的出檐、出墙的山梢部分不计算建筑面积。
(一)被征拆房屋属单层建筑(平房)的,不论其高度多少,均按一层计算面积;
(二)房屋架空层和隔热层是房屋主体的组成部分,不予补偿。
二、被征拆房屋的层高,单层建筑(平房),按勒脚以上前后经墙柱的平均高度计算;楼房,按室内地平面至楼面或楼面至屋面的前后经墙的平均高度计算。共墙的按1/2面积计算,寄搭主体的作无墙处理。
三、本办法规定的房屋拆迁包干补偿标准,视被征拆房屋的不同结构和所属类别,结合成色计算补偿。使用次品和劣质材料或未达到质量标准的装修装饰项目应减少补偿,直至只补偿人工工资。实行自拆自建的补偿价还包括原房拆除、旧料堆码、搬运至重建地、重建宅基地填(挖)土方、基础超深、基础砌筑及“三通一平”等所有项目。
四、本办法规定的各类被征拆房屋及其附属设施的包干补偿标准,均已包括原房屋宅基地平整(超深基础),符合结构要求的砖、石、桩基础、阳台、踏步、扶手、护栏等以及出檐、出梢的屋面。
五、本办法规定的水电齐全,包括房屋内外所有灯具、开关、插座、管线和明线、电表、电风扇、排风扇、水管、水阀、水龙头、水表、洗脸盆、浴盆、座(蹲)式大便器等常用的水电设施,其补偿包含各类空调、有线电视、电脑宽带、电话、电热水器、淋浴器、浴霸等生活设施的移装费用。
六、被征拆房屋的墙、门、窗、楼面、地面、平顶、屋面、排水、室内外装修装饰等,不符合所属类别的结构、装修装饰要求的,按补偿标准核减处理。
七、补偿后的被征拆房屋残值归征地单位所有。
八、宽2.5m以下(不含2.5m)道路列入附属设施包干补偿。
《湘潭市集体土地征收与房屋拆迁补偿安置办法》政策解读
一、制定背景
1
新《土地管理法》对征地程序提出新要求
2020年1月1日起实施的新《土地管理法》第47条规定,县级以上人民政府在申请征收土地(用地报批)前需要完成与拟征收土地的所有权、使用权人就补偿、安置等签订协议,征地程序已前置。而新《土地管理法》实施前,征地程序是县级以上人民政府在申请征收土地(用地报批)并经省人民政府批准征收土地后才能启动征拆工作。
2
18号文件已到期
根据《湖南省规范性文件管理办法》第二十六条“…规范性文件的有效期为5年,但是标注‘暂行’、‘试行’的规范性文件有效期为2年…”,我市目前执行的《湘潭市集体土地征收与房屋拆迁补偿安置暂行办法》(潭政发〔2018〕18号,以下简称“18号文件”)为暂行办法,已于今年7月17日到期。
3
18号文件的补偿标准多年未变
18号文件的房屋拆迁补偿、住房货币安置补贴等补偿标准仍保持在2013年水平,与当前物价、商品住房均价存在较大差距,比如:住房货币安置补贴标准9.8万/人,该补贴标准是根据(2013年商品住房均价3500元/㎡-当时购买安置房价格700元/㎡)×当时城镇人均住房面积35㎡的结果。而当前商品住房均价约5600元/㎡,与2013年相比,上涨幅度达到60%。而且城镇人均居住面积也由35㎡/人增至45㎡/人。
二、主要内容
该办法分八章共61条,其中,第1条至第7条为第一章总则部分;第8条至第24条为第二章实施程序部分;第25条至第30条为第三章征地补偿部分;第31条至第42条为第四章房屋拆迁补偿部分;第43条至第51条为第五章住房货币安置补贴部分;第52条至第54条为第六章自拆自建宅基地安置部分;第55条至第58条为第七章责任追究部分;第59条至第61条为第八章附则部分。
该办法的附件1,明确了农用地上青苗和附属设施包干补偿标准;附件2,明确了药材、果树、苗木、茶油林搬迁补助标准;附件3,明确了搬家费、过渡费、误工及农具补助、交通补助标准;附件4-1至4-5,明确了房屋拆迁补偿标准;附件5,明确了预制场、砖厂、沙场等补偿费标准;附件6,明确了坟墓迁移补助标准;附件7,关于征收建(构)筑物及地上附着物计算补偿方法的说明。
该办法在18号文的基础上,主要对以下内容进行了修订或补充完善:
1
调整机构职能,明确了相关责任
1.将原国土资源局负责指导、监督职能调整至市优化人居环境事务中心,同时明确了县(市)区、园区管委会的责任(第三条);
2.明确相关部门的责任,如集体经济组织成员的审查(第十七条)、造塘还塘的认定(第二十八条)、对无证房屋的被拆迁当事人及家庭成员是否符合建房资格的审查(第三十三条)等。
2
依法调整征地程序,明确具体内容
1.新《土地管理法》实施后,征地程序由原先批后征调整为先征后批,但因国、省配套政策未台,具体征地程序按土地管理法第四十七条的相关规定作为依据进行了明确(第八条),一并明确的还有土地征收启动公告、开展土地现状调查、社会稳定风险评估、编制征地补偿安置方案的相关内容(第十条、第十二条、第十三条、第十四条)。
2.新《土地管理法》第四十七条第四款已明确规定,保证资金足额到位已列入了法律依据,因此,明确了必须按测算的征拆资金足额到位后才能发布土地征收启动公告(第九条)。
3.明确了拟征收土地批准后,对拒不签订补偿安置协议的依法申请人民法院强制执行的具体内容(第二十二条)
4.明确了新旧政策的衔接(第六十条),一是明确新《土地管理法》实施前和实施后按原用地报批方式取得土地征收批准文件的仍按原公告程序执行;二是明确政策出台前,已发布征地补偿安置方案公告的,按照公告明确的政策和标准执行。
3
依法依规认定被拆迁房屋合法性和补偿面积
本次政策修订,对被拆迁房屋的合法补偿面积的认定,按权利证书或审批批准面积为准,取消了18号文件与人口挂钩的模式。认定方式分为四种(第三十二条、第三十三条)。
4
科学合理制定补偿安置标准
政策修订前执行18号文件的各项补偿标准仍与2013年84号文件的补偿标准基本一致。但2013年以来,物价和商品住房均价均有不同程度上涨,18号文件的各项补偿标准已经滞后。而本次政策修订,是根据市统计局提供的湘潭统计年鉴数据和市住建局提供的湘潭市商品住房均价,结合湖南神州造价事务所的调查和测算,制定各项补偿标准。
1.房屋拆迁补偿单项标准(含主体和装修)提高30%至60%之间(附件4-1至4-5)。其中农村主要房屋结构提高补偿标准如下:
(1)砖混楼房原1150元/㎡,根据神州造价所测算为1800元/㎡,提高幅度为56%;
(2)框架楼房原1450元/㎡,根据神州造价所测算为2100元/㎡,提高幅度为45%;
(3)砖混一层原1000元/㎡,根据神州造价所测算为1600元/㎡,提高幅度为60%。
2.住房货币安置补贴提高至17.1万元/人,提高幅度为74%。
目前执行18号文件的住房货币安置补贴标准为2013年9.8万元/人的标准,而2013年的商品住房均价是3500元/㎡左右,按35 ㎡/人住房标准结合商品住房均价(剔除原购买安置房700元/㎡)制定的补贴标准。今年市住建局提供的商品住房均价已达到5600元/㎡左右,与2013年相比,上涨幅度为60%;同时根据市统计局提供的湘潭年鉴统计数据,城镇人口人均居住面积达到45 ㎡/人,与2013年相比,人均居住面积提高近29%左右。本次制定的住房货币安置补贴标准,是按当前商品住房均价剔除砖混楼房(农村普遍房屋结构)的补偿标准再乘以城镇人口人均居住面积制定,具体公式为(5600元/㎡-1800元/㎡)×45 ㎡/人(第四十四条)。
同时,通过新制定的政策标准与原18号文件政策标准(可以补空)对比测算,存在被拆迁家庭有6人及以上集体经济组织成员的,其房屋拆迁补偿安置总额在18号文件测算的基础上略有减少的问题。为解决这一问题,本次政策修订,对被拆迁当事人家庭成员在六人及以上均为被征地集体经济组织成员,只有唯一住宅,符合分户审批建房条件的,按可批准宅基地面积一次性给予800元/㎡的补助(第五十一条)。
3.农用地上青苗和附属设施包干补偿、药材、果树、苗木搬迁补助、搬家费、过渡费、误工及农具补助、房屋内外附属设施补偿、预制场补偿、坟墓迁移补助等标准,均在18号文件的基础上整体上调20%(附件1、附件2、附件3、附件5、附件6)。
5
适当增加了世居户、混居户、外来户住房货币安置补贴人数认定(第四十八条)
18号文件对世居户、混居户、外来户的住房货币安置补贴实行1人保底,3人封顶,本次调整为1人保底,4人封顶,对封顶人数增加1人。
6
提高自拆自建重建宅基地补助标准至800元/㎡,提高幅度为100%
目前执行18号文件的自拆自建重建宅基地补助标准,是按原合法批准的住房建筑占地面积400元/㎡的标准,而该标准与2013年84号文件一致,已执行七年。
考虑物价上涨幅度较大,同时,通过新修订的政策标准与原18号文件政策标准(可以补空)对比测算,存在被拆迁家庭有5人及以上集体经济组织成员的,其房屋拆迁补偿安置总额在18号文件测算的基础上略有减少的问题。为解决这一问题,本次政策修订对重建宅基地补助标准提高了100%。
同时,被征拆当事人家庭有两个及以上子女,只有唯一住宅,家庭成员均为集体经济组织成员,符合分户建房条件的,每户可按重建宅基地审批面积800元/㎡给予补助(第五十三条)。
来源:湘潭在线(ID:xtolcn)综合湘潭市人民政府门户网站
编辑:郭娜
原标题:《最新标准来了!湘潭市城区国有土地上房屋征收,怎么补偿?还有…》