点击标题下「蓝色微信名」可快速关注
近日,上海市公务员局发布的一则招考信息,计划招录包括市场监管执法人员在内的4大综合执法领域执法人员共675名,这其中因为岗位编制不同,引来了多方关注。

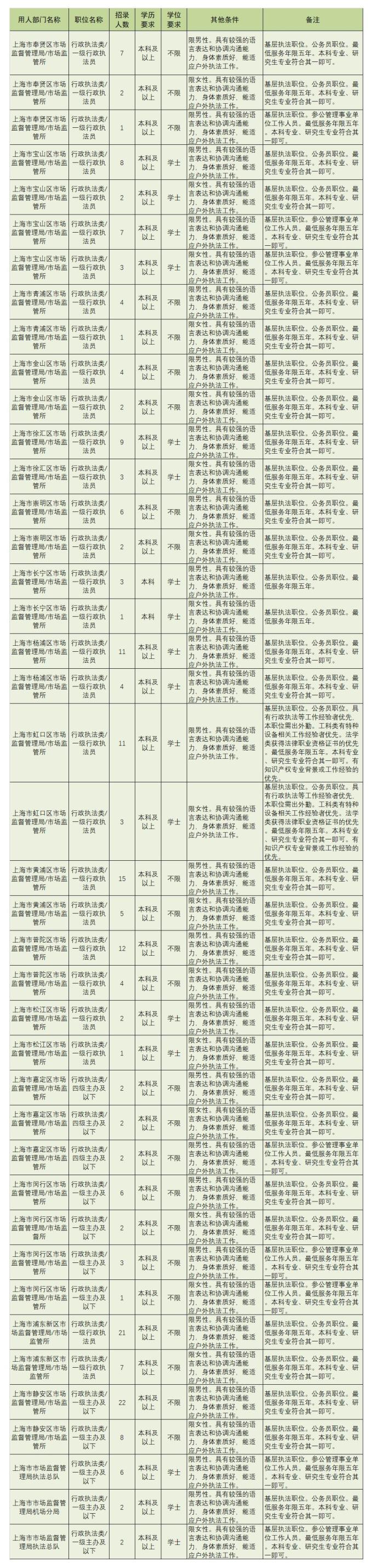
市场监管执法人员占本次招考数第二位,人数占比为32%。值得一提的是,本次招聘中,城管、交通、文化旅游领域的执法人员职位全部为参公事业单位岗位,但市场监管执法的41个岗位只有8个为参公事业单位岗位,其余33个全部为公务员岗。
解决人手不足老龄化
招聘不限户籍年龄35岁以下
本次上海公招涉及市场监管执法的招录机关共有17个,包括上海市所有16个市辖区的市场监管局、市场监管所和上海市市场监督管理局执法总队。在41个岗位中,有8个参公岗位,33个公务员岗位。其中限女性岗19个,限男性岗22个。学历要求均为本科以上。专业要求为法学类,经济类,食品类,医学类,药学类,生物工程类,数学类,材料类,能源动力类,工程力学类,机械类,仪器仪表类中任意一类。

本次上海的行政执法岗也未限制户籍,外省市社会人员报考(2020年已毕业人员按社会人员条件报考),须具有硕士研究生以上学历,且持有上海市居住证一年以上(仍在有效期内),积分达到标准分值120分以上。
和一些基层呼吁任务重编制少人手不足的情况类似,此次上海市市监类职位大量招聘公务员似乎也印证了在市场监管体制改革后,基层人手不足的问题。按照本次招聘年龄在35岁以下的要求,此举也旨在缓解改革后出现基层市场监管执法中任务重、人手少、年龄结构偏老龄化的现状。
另一个值得关注的方面是,这是5大领域综合行政执法改革后,上海首次进行大规模的基层执法人员公招工作,市场监管领域招聘的人员并非最多,可见综合行政执法改革的进一步深化,各领域都存在人手紧张的问题,从而加强了“后备力量”的储备和培养。这或许释放出一个信号,各地为了解决类似问题,或将和上海类似,会大量招聘包括基层市监在内的行政执法人员。
引发同仁讨论
下一步改革执法岗是事业编还是公务员编岗?
本次招聘中既有参公事业编也有公务员编的情况,也引发了部分同仁对于下一步改革基层执法岗该按公务员还是事业编的讨论。
在现行市场监管执法中,存在“不一样的身份 干着一样的活”的执法现状,在一线执法队伍中,既有公务员编制执法岗,也有事业编执法岗,在这些事业编执法岗中有的是参公身份,也有的尚未参公的身份,眼看2020年底事业单位完成改革的期限也即将临近,接下来改革的走向是否会对其身份编制有所影响,是一部分身份尚未统一的基层同仁们最为关注的事情。
在本次改革中,关于编制方面的最新解读来自中编办三局于2019年在中央编办主管的《中国机构改革与管理》杂志上发表的《扎实推进综合行政执法改革》一文,针对5个综合行政执法改革指导意见的解读。
文中明确了5大领域综合执法改革在编制方面4点重要的要求:执法机构和人员划转认定标准和程序基础上,按照“编随事走、人随编走”的原则有序整合执法队伍,锁定编制底数;执法队伍不同性质编制目前保持现状,暂不改变,待中央统一明确政策意见后,逐步加以规范;按照“老人老办法、新人新办法”的原则,对干部职工工作和福利待遇作出妥善安排,不搞断崖式的精简分流人员;坚持“凡进必考”,严禁借队伍整合组建之际转“干部”身份。
在本次上海的招录要求来看,也是严格按照上述中央要求,通过公务员招录考试的方式为基层执法补充力量。按招录公告,上海新录用人员试用期为一年,需在行政执法类岗位服务满5年。5年后一般可在相应的执法类岗位交流转任。因工作需要,经考核测评,也可在不同类别的职位之间交流转任。
虽然本次执法岗位有参公和公务员编制上的不同,但从理论上来讲,参公人员和公务员基本上没有什么区别。事业单位参公管理,即参照《公务员法》管理,在编在岗人员登记为参公人员后,其身份为参公身份,工资待遇什么的都比照公务员的规定。按照上海本次的交流转任录用来看,也不存在身份差别。
此外,按照事业单位分类改革的计划,承担行政职能的将划归行政机构或转为行政机构,人员编制性质也要进行划转。由此也可基本推断,今后市场监管行政执法人员基本也等同于公务员编制的执法人员了。
来源:市监沙龙
发布单位:中国工商出版社 新媒体部(数字出版部)
注重交流执法经验
关注消费维权动态
同护市场公平正义
共观市场经济大潮
权威●专业
半月沙龙微信
①复制“微信号或ID”,在“添加朋友”中粘贴搜索号码关注。
②点击微信右上角的“+”,会出现“添加朋友”,进入“查找公众号”,
输入公众号“市场监管半月沙龙”,即可找到。
原标题:《市场监管部门招录41岗位,33个算公务员,行政执法编制将来怎么定?》