原创 李小航吴琼谭立明 检验医学网
作者:李小航 吴琼 谭立明
单位:南昌大学第二附属医院检验科
流式细胞术(FCM)是一门综合性的细胞分析和分选技术,综合了光学、电子学、细胞化学、流体力学、细胞免疫学、激光和计算机等多门学科和技术。应用流式细胞仪,可以快速测定单个细胞的荧光、光散射或光吸收等生物学性质,定量反映细胞大小、膜受体和表面抗原等许多重要参数。本文主要介绍在急性白血病(AL)诊断中的应用。
FCM的原理
利用偶联了荧光染料的单克隆抗体对样本进行标记,抗原抗体特异性结合后,在流式细胞仪中经过鞘液包裹形成单细胞流,依次经过激光发射器,分别获取到直射光信号(入射光和出射光成0°)和散射光信号(入射光和出射光成90°),前者包括前向散射光(FSC),后者包括侧向散射光(SSC)以及荧光信号(如FL1信号),不同的光信号经过光电转换系统最终呈现到计算机上供技术人员分析。
如何识别白血病细胞?
对于抗原的表达与否,其中一种判定方式就是内对照。利用CD45/SSC两个参数可以把细胞群大致分为淋巴细胞、B祖细胞、单核细胞、粒细胞、原始细胞、有核红细胞(图1)。不同的细胞抗原表达情况不同,因此每一幅图都存在天然的阴性对照和阳性对照群。如图2绿色和红色群就是天然存在的CD3的阴阳性对照。


AL的特点就是骨髓原始细胞恶性增殖,比例增高(WHO标准≥20%),其他各群受抑制。在CD45/SSC上,原始细胞区域细胞明显增多。正常细胞在不同阶段抗原表达都具有一定的规律,并且这些规律稳定可重复(如图3所示)。而白血病细胞的特点是恶性克隆,这种规律是紊乱的。这些异常的表型即白血病相关表型(LAIP),形式包括正常抗原表达量的增加或减少、抗原表达不同步、系列交叉表达、抗原表达集中或均一(单克隆)。

根据异常细胞类型(见表1)的不同AL分为急性髓系白血病(AML)、急性淋巴细胞白血病(ALL)以及特殊类型白血病,特殊类型白血病又包括混合细胞白血病(MPAL)、急性未分化细胞白血病(AUL)、急性白血病不能分类。

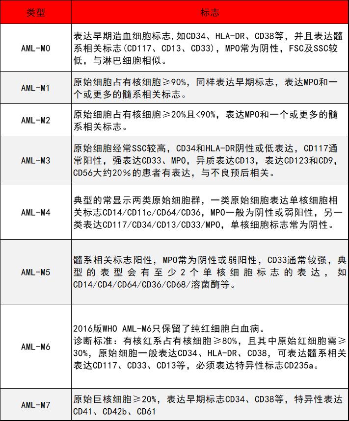
按照WHO分类AML包括AML伴重现性遗传学异常、AML伴骨髓增生异常相关改变、AML-NOS等。本文只讨论AML-NOS,AML-NOS包括AML-M0~M7,各亚型恶性增殖细胞不同。
AML-M0为阶段最早的髓系原始细胞,流式表型显示非常原始,髓系相关抗原表达较少。
AML-M1、M2主要为原始粒细胞,相比M0表达髓系标志多一些。
AML-M3是异常早幼粒细胞,此亚型在治疗上利用维甲酸及砷剂诱导分化可以获得很好的预后,但是早期临床症状比较凶险,容易出现弥散性血管内凝血(DIC),因此早期准确诊断对患者预后很重要。
AML-M4典型表现为存在两类异质性细胞,其中一类具有原始粒细胞表型特点,另一类表现为幼稚单核细胞表型。
AML-M5为原始单核和或幼稚单核,若部分原始单核细胞未表达出单核相关表型,则难以与AML-M1区分,这时候需要综合细胞形态学以及细胞化学。
AML-M6是红系发生恶性增殖,表现为病态红系增生,原始细胞表达红系特异性标志CD235a。
AML-M7比较少见,主要是巨核细胞发生恶性增殖,原始细胞表达巨核特异性标志CD41、CD42b、CD61。根据上述特点,可以对AML亚型做出提示(表2)。

ALL根据表型分为T-ALL、B-ALL,而且可以在这个基础上区分所处的阶段。B-ALL表型主要为强表达CD19、CD10 ,CD20阴性或者弱阳,CD34、TDT多阳性,CD58表达增强,CD38表达减弱;根据CD10、cμ的表达与否分为pro-B-ALL、Common -BALL、pre-B-ALL(表3)。T-ALL中 CD34、TDT、CD38、CD99多为阳性,表达CD7、cCD3;根据CD1a、CD2、CD4、CD8的表达与否分为Pro-T、Pre-T、皮质T和髓质T(表4)。


特殊类型的急性白血病发病率极低,占AL患者的不到1%。对于MPAL,如果存在两类异质性细胞,则分别按照表1判断是髓系、B系或T系;若只有一类细胞,则要判断是否达到各系的标准(表5),根据表达情况可分为M/T、M/B、T/B,以及最少见的M/B/T。AUL原始细胞无髓系分化的形态学特征,细胞化学髓过氧化酶和非特异性酯酶阴性;表达不多于一个任何已知系别的膜表面标志,不表达淋系或髓系特异性抗原。急性白血病不能分类可以表达数种标志,但是却难以归为单一系别,也不符合AUL及MPAL。

相比其他技术的优势
在FCM普及以前,AL的诊断方法主要是细胞形态学和细胞化学,准确性依赖阅片人员的经验,相对来说比较主观;且难以区分系列,尤其T系和B系的区分。
传统的FAB分类根据细胞大小,将ALL分为L1、L2、L3三类;但是这三类中既有T-ALL,也有B-ALL,甚至后来ALL-L3被发现是一类特殊的疾病(伯基特淋巴瘤)。FCM的优势在于客观,准确、快速。分析过程在单细胞水平进行,分别检测其形态、大小、荧光特征及抗原表达,对AL进行客观而又准确的诊断。特殊类型的急性白血病更是在诊断标准上要依赖于FCM。
因此在MICM分型中,即白血病形态学(morphology)、免疫学(immunology)、细胞遗传学(cytogenetics)、分子生物学(immunology),免疫学是重中之重。FCM分析速度也很快,可达到5000~10000个/秒,最新的流式细胞仪可以达到30000个/秒以上。另外FCM可检测样本种类也较多,包括骨髓、外周血、脑脊液、胸腹水及皮肤组织、淋巴结等,因此FCM对于AL的髓外浸润同样也可作出诊断。
FCM也具有很高的敏感性,在获取50万个细胞基础上,敏感性能到达
10-4,获取细胞数更多的情况下,敏感性能达到与PCR同级别,而且实验过程更加快速,设施不需要PCR那么严格。另外PCR以及细胞遗传学对于AL的诊断限于存在特定分子学改变的病例,应用范围受到影响。而FCM不存在这个问题,在此基础上还具有目的细胞群的分选功能。
FCM的缺点
对于任何一种检测手段,都会有它的局限,FCM同样也不除外,由于样本需要前处理(裂红、离心),不可避免的会造成部分细胞的丢失、损耗。在AML-NOS中,部分情况下区分粒系和单核系有困难,不过这个问题可以通过未来新标志的发现得到解决。最后FCM还需要分析人员具有丰富的经验,人员培训周期长。
结语
各种技术手段的出现让以前难以诊断的疾病得到的诊断,从而提高治疗效果,改善病人的预后。对于医务工作者来说这些手段就是“照妖镜”。但是疾病的诊断从来不是单纯依靠某一门技术或者检测手段得到解决的,它们有各自的长处、缺点,因此需要综合各学科,扬长避短。而且“照妖镜”之所以厉害是因为使用它的人,而不是它本身,因此也需要不断学习进步。
原标题:《急性白血病的“照妖镜”?流式细胞术来帮你》