老师家长同学们注意啦!
2020至2021学年
面向中小学生的
全国性竞赛活动名单公布!
共35项!


此次名单是根据《关于面向中小学生的全国性竞赛活动管理办法(试行)》精神,由主办单位自主申报,经教育部组织专家进行评审、公示和复核等程序后最终确定。所有进入名单的竞赛必须坚持公益性,不得以盈利为目的,坚决做到“零收费”。竞赛的举办时间原则上为2021年8月前,人员聚集的竞赛具体举办时,主办单位须报举办地疫情防控部门同意。
教育部要求,各地要按照《关于面向中小学生的全国性竞赛活动管理办法(试行)》和《教育部办公厅关于进一步加强面向中小学生的全国性竞赛活动管理工作的通知》要求,进一步规范竞赛管理工作,对名单内的竞赛加强监管,对名单外的违规竞赛严肃查处,切实发挥办赛对促进发展素质教育的导向作用,维护良好育人环境。
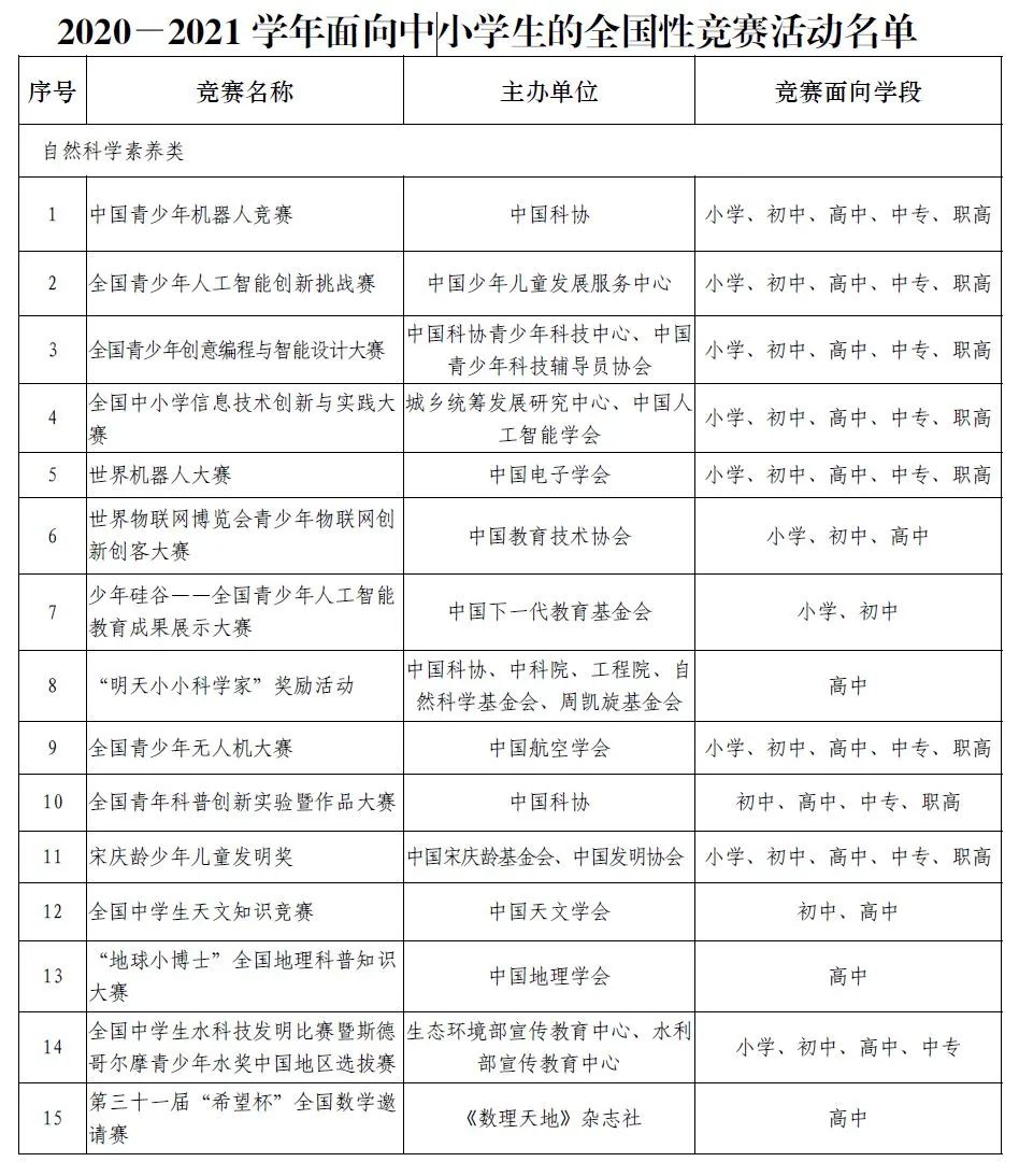
2020-2021 学年面向中小学生的全国性竞赛活动名单




原标题:《官宣 | 中小学全国性竞赛活动名单公布!除了这些都违规!》