老人儿童微游乐场对外开放
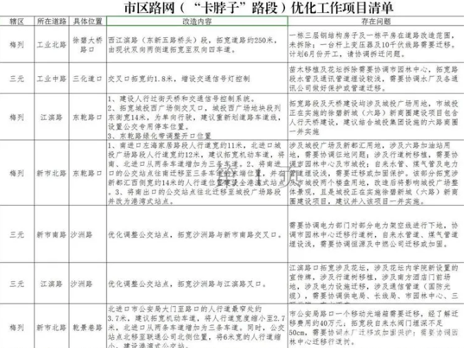
市区“卡脖子”路段得到了治理
老旧小区改造正在有序推进
……
三明这些变化你发现了吗?
细节决定品质,对于城镇工作来说更是如此。2019年以来,我市按照全市城镇工作会议部署要求,下“绣花”功夫打造城镇特色,推进产城融合,补齐民生短板,提升城市管理,强化“房”“地”联动,规范做好城镇工作,全力打造百姓满意的宜居之城。
补齐短板,让城市有温度
补短板、惠民生,从“小细节”出发,从百姓的角度出发,让城市更有温度。
城堡、木马、沙坑、独木桥、大象滑梯、蘑菇凉亭、传声喇叭……在青少年宫广场,七彩的游乐设施让来到这里的孩子仿佛置身童话世界。一些树池也被利用起来,做成环形长椅供市民休息、纳凉。如今,在市区沙溪河两岸公园绿地内共有13处同时具备“高颜值”和实用性的老人儿童微游乐场对外开放。


“现在真的好多了,之前白天基本都在堵车。”司机魏师傅对沙洲路的治理很满意。沙洲路是典型的“鱼骨”形路段,加上中西医结合医院进出车辆多,公交车一旦停靠极易造成堵车。道路拓宽、公交站点调整,让沙洲路畅通起来。一年来,在市区共实施11处“卡脖子”路段治理,沙洲路、东新五路等6处已完工,富兴路、西江滨路2处预计8月底完工。

去年9月出台的《三明市推进城市老旧小区“微改造”工作方案》,明确了市区老旧小区“微改造”内容,重点突破停车难、没物业、没电梯、拆除柴火房等群众关注的热点难点问题。市区第一批23个老旧小区微改造项目正有序推进,争取上级补助资金2.04亿元,争取资金量居全省第二。
改造后的小区景观
近年来,受城镇化进程加快、二孩政策等因素影响,三明市区新增学龄人口呈上升趋势,城区许多学校日趋饱和。去年来,17个市区教育补短板应急建设项目已开工建设11个,1~7月,累计完成投资2.8亿元,竣工项目2个,梅列区沪明小学、三元区第三实验小学、新东霞小学等6个项目将于今年9月投入使用,年内可新增学位4755个。


精细管理,让城市有风度
城市管理无小事,细节决定城市品位,以精细管理于细微处下功夫,同步提升“硬实力”和“软环境”,不断提升群众的满意度和获得感。
走进泰宁县城,人们会被一排排粉墙黛瓦和错落有序的飞檐翘角的屋宇所吸引,全城统一的新徽派建筑风格让人仿佛走进了景区一般。
泰宁县探索建立“县域统筹风貌、乡镇总控实施、部门监管执法”农房建设管理机制,将“粉墙、黛瓦、坡顶翘角、马头墙”建筑风格纳入各项规划强制性内容,并实现由县城向乡村全覆盖。
市区加快“山水城”融合,开展“城市双修”行动,军分区后山滑坡治理主体工程已完工,后山(狮子坑)地灾滑坡点治理基本完成、崩塌点坡顶杆施工进度达60%,治理两区绿道滑坡6处。建设龙泉溪、焦溪、东牙溪水系连通及综合整治项目3.63公里。完成市区两沿一环、高速公路连接线、江滨路沿线、城市文化广场周边等地段景观改造提升,贵溪洋湿地公园总工程量完成60%。

城市管理人人参与,自去年7月e三明平台运行以来,市级层面累计受理平台转办城市管理类诉求8478件(今年以来4868件),处置率100%、按时办结率100%,市民满意率从最初的87.8%提升至99.5%。
去年,我市围绕群众反映强烈的热点难点问题,停车难、如厕难、农贸市场整治难、背街小巷通行难、小区物业管理难等“五难”问题。今年以来,全市新增公共停车泊位3001个,新(改)建公厕37座,整治农贸市场10个,新提升背街小巷118条、物业小区64个。

垃圾分类收集可以减少垃圾处理量和处理设备,降低处理成本,减少土地资源的消耗,具有社会、经济、生态三方面的效益。目前,市区共投放“二分”垃圾箱1700余对,分类垃圾桶750余个,重新粘贴垃圾箱“二分类”标识400余对,更换、拆除“二分美”垃圾箱25对,回收旧桶800余个。其中,东霞社区垃圾分类进展较好,目前小区试点居民垃圾分类知晓率90%、参与率54.3%、垃圾精准投放率90%,提前7个月达到相关指标。

产城融合,让城市有厚度
产业是城市发展的基础,城市是产业发展的载体。在融合发展上做文章,有利于城镇化有序推进,促进城市一体化建设,让城市和产业共生、共利。
三明生态新城是“大三明”中心城市和市区经济的重要组成部分,是推动市区沙县同城化的重要载体,是三明新一轮发展的重要支撑。
市第一医院生态新城分院、市委党校迁建、三明生态康养城、市疾控中心、市档案馆等省市重点项目均按序时进度有序推进,生态康养城累计完成投资4.74亿元,市第一医院生态新城分院上半年完成投资3300万元,市委党校迁建农转用报批成为新《土地管理法》实施以来全省第一宗获批项目用地。
按照市委、市政府的决策部署,围绕丰富夜生活、发展“夜经济”,促进夜间市场繁荣,推进消费升级,激发城市活力。在市区共有13个市区夜间经济重点项目,其中三元“不夜城”部分场所正式营业、完成投资17亿元,“夜三明百姓大舞台”完成万达、腾飞广场舞台搭建。
城区商会大厦
晚上到沙县,一河两岸夜景、七峰叠翠森林公园、3D水幕秀等网红景点成了必去的“打卡点”。6月正式开业的文昌阁小吃街正为沙县“夜经济”再添新亮点,依靠谋划项目,沙县实现了夜间新业态的发展,有效带动人气集聚。

来源:三明市融媒体中心(记者:刘岩松)
新媒体编辑:林红