党支部14种会议记录格式+标准,最新最全最详细!
政务:班玛县人民法院 2020-08-17 18:32
点击“班玛县人民法院”关注公众号获取最新信息
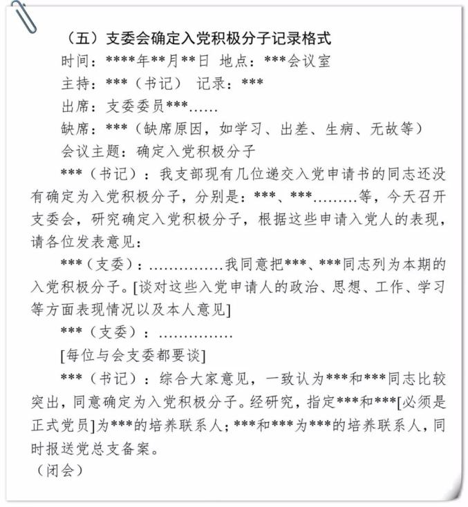
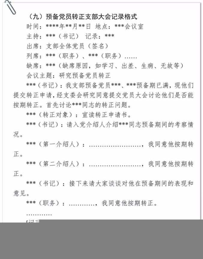
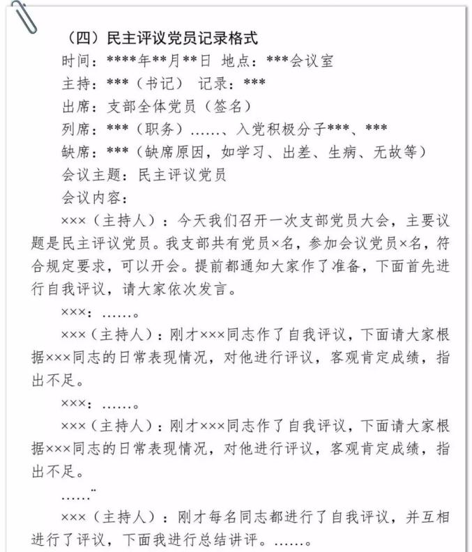
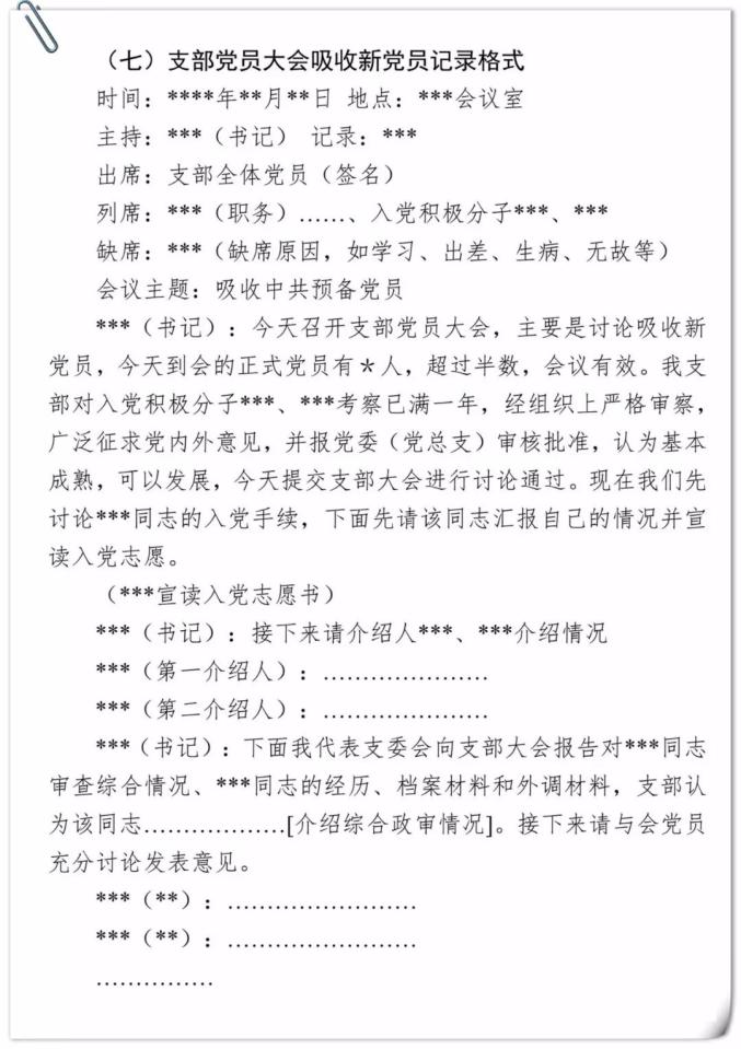
党支部会议记录格式
闭会
党支部会议记录标准
记录本参考样式
来源:向党看齐
原标题:《党支部14种会议记录格式+标准,最新最全最详细!》