
今年3月20日,麒麟软件成立大会在天津礼堂举行,同期发布麒麟软件“遨天”行动计划,麒麟软件总部正式落户天津,推动天津逐步成为信息化创新应用产业的国家级基地。未来,麒麟“遨天”行动将支撑中国千亿规模的信创市场,带动万亿产业规模,服务国家关键基础设施建设,推动网信产业变革进步。
银河麒麟操作系统并非“横空出世”。去年12月6日,中国电子信息产业集团有限公司将该集团所属中国软件与技术服务股份有限公司(中国软件)旗下操作系统公司中标软件有限公司(中标软件)与天津麒麟信息技术有限公司(天津麒麟)正式整合,将合力打造操作系统的“国家队”。
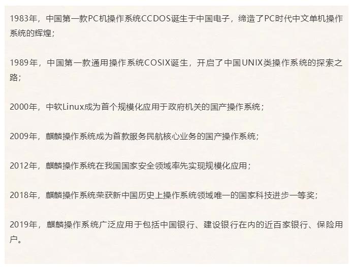
在此之前,银河麒麟操作系统已经连续9年位列中国Linux市场占有率第一名,在嫦娥探月、国家电网、北京地铁、航空公司客票系统中都发挥了重要作用。目前,已有1千家以上国内外主流生态企业在麒麟操作系统V10上完成了超过1万款的软硬件产品适配。
目前,不只是麒麟、飞腾、360、曙光、紫光、长城、华为、腾讯等头部企业纷纷在天津落子布局,天津已成为全国第二个拥有完整自主安全信息产业链的城市。天津滨海高新区“硬件+软件+服务”的产业链日益壮大,产业生态日臻完善。上下游企业共1000余家,构建了覆盖“芯片-操作系统-数据库-服务器”的国产化产品链条。随着“以国内大循环为主体、国内国际双循环相互促进的新发展格局”的展开,天津未来的信息产业将出现“井喷”状发展。
一、麒麟为什么选择天津?
✚
●
○
2019年第三届世界智能大会期间,天津和中国电子集团签署了战略合作协议。去年12月,中国电子宣布牵头整合旗下中标麒麟和银河麒麟两家操作系统企业。

今年3月,“冰火麒麟”双剑合璧,成立专业从事国产操作系统研发的麒麟软件有限公司,打造中国安全先进、好用管用的国家操作系统。天津市政府与中国电子、滨海高新区管委会与麒麟软件公司分别签署战略合作协议,共同打造国家操作系统发展平台。强强联合后落地天津,看中的正是天津完备的国产化系统产业链。



麒麟软件还将汇聚“央地校企”四方合力,以政策、技术、资源、产业为牵引,在工信部的领导下,全面服务国家战略;在天津市的支持下,持续树立产业标杆;与国防科技大学协同创新,共同推动自主安全领域新突破;与众多生态企业互联,加速推动生态体系完善。在人才方面,计划在5年时间内,打造一支规模逾万人的国产自主操作系统精英团队,充分释放人才活力。
同时,天津也将全力支持麒麟操作系统的研发及产业化,积极创建国家基础软件创新中心,全力规划建设信创产业园,在人才、住房、产业支持等方面给予政策保障,推进形成完整产业生态。
作为“国之重器”,麒麟软件“邀天”计划落地天津是必然之举。单从名字上来看,“邀天”二字就颇具深意。而更重要的是,深厚的制造业基础,让天津在担当使命时,有能力,有底气,在京津冀协同发展之下,天津早已聚集了大量的“国之重器”。从津产大火箭——长征七号、长征五号到重型机械装备制造产业,从国家超算天津中心再到眼下的麒麟公司、飞腾公司等。随着国家产业结构调整布局调整,天津的“国之重器”也从重型装备发展到了操作系统软件技术。近几年,互联网信息产业在这里云集。
二、天津打响终端安全生态建设
✚
●
○
今年6月,麒麟软件就带着全新一代银河麒麟高级服务器操作系统V10走进再天津举办的世界智能大会。

银河麒麟操作系统V10是针对企业级关键业务,适应虚拟化、云计算、大数据、工业互联网时代对主机系统可靠性、安全性、扩展性和实时性的需求,同源支持飞腾、龙芯、申威、兆芯、海光、鲲鹏等自主CPU及x86平台;可支撑构建大型数据中心服务器高可用集群、负载均衡集群、分布式集群文件系统、虚拟化应用和容器云平台等,可部署在物理服务器和虚拟化环境、私有云、公有云和混合云环境;可应用于政府、国防、金融、教育、财税、公安、审计、交通、医疗、制造等多种领域。
飞腾、麒麟、360、曙光、紫光、长城、华为、腾讯、天地伟业、神舟通用、南大通用,头部企业纷纷在天津落子布局,缘起于滨海高新区良好的信创产业生态。2019年9月,滨海高新区获得了国家发改委的批复,建设国家唯一一个网络信息安全产品和服务产业集群,成为引育新动能、打造经济发展增长极的重要支撑。曙光服务器、飞腾CPU、麒麟操作系统、南大通用和神舟通用数据库等品牌的打造,使天津成为全国第二个拥有完整自主安全信息产业链的城市。
目前,滨海高新区“硬件+软件+服务”的产业链日益壮大,产业生态日臻完善。上下游企业共1000余家,集聚一批领军企业行业巨头,营业收入已达900多亿元,构建了覆盖“芯片-操作系统-数据库-服务器”的国产化产品链条。今后,滨海高新区将围绕信创产业链条不断强链、补链,打造这一领域的“王牌队伍”,高标准建设“信创谷”,全力助推天津智港建设。
三、放弃安卓,中国准备好了吗?
✚
●
○
目前,中国企业在操作系统方面面临的最大危险,是Android系统很可能会因美国政府的禁令而“断供”——华为已有前车之鉴。不过,华为早准备了后手,即众所周知的鸿蒙操作系统。华为在去年8月9日正式发布其操作系统鸿蒙OS,至今刚好一年。如果Android 断供华为成真,鸿蒙OS就要准备顶上去。

但所谓“事当两可要平心, 人到万难须放胆”,对待如今近乎疯狂的特朗普政府,“断供”倘若真的来了,中国的自主操作系统还是要顶上去,这也是银河麒麟V10和鸿蒙OS存在的根本意义。
在中国市场上,本土自研的操作系统并不止银河麒麟V10和鸿蒙OS两款,真实的数目恐怕两只手数不过来。但这些操作系统大多不是以取代微软、谷歌或苹果操作系统为目标,而是更多专注于细分市场或企业级市场。然而,历史大背景的骤然改变,却把它们推上了市场C位,有可能实现更大的荣光。
中国消费者并不期待一个被“铁幕”分成两半的操作系统市场,比如因为政治原因,导致一部分人使用中国操作系统,另一部分人使用安卓或苹果,彼此互不联通,这将极大地损害市场效率和用户体验。
但如果这一天真的来了,中国有十几亿消费者,有全世界最丰富的互联网生态,足以支撑起一个堪与谷歌、苹果鼎立的超级操作系统,到时候,后悔的可能就是始作俑者了。
综合:新京报 、天津日报、新华社、 麒麟软件官网 、中标软件 、天津麒麟、 CEC中国电子、 津云、天津广播
原标题:《银河麒麟V10发布!中国版“超级大脑”要在天津跑起来了!》