贵阳市公安局
贵阳市综合行政执法局
贵阳市农业农村局
关于规范养犬管理的通告
为规范市民养犬行为,维护社会公共秩序和市容环境,保障公众健康和人身安全,根据有关法律法规,结合贵阳市实际,现就加强养犬管理有关事项通告如下:
一、实行犬只强制免疫。城镇居民(含非本市户籍的常住人员和流动人员,下同)自养犬之日起10日内、幼犬出生后60日内,应当携犬到农业农村部门定点动物防疫机构免费注射兽用狂犬疫苗,并领取标明有效期限的《家犬免疫证》。未按要求进行强制免疫的,由农业行政管理部门动物卫生防疫机构责令改正,拒不改正的,给予警告,并对犬只进行强制免疫,费用由饲养人承担。
二、及时办理养犬登记。自本通告公布之日起5日内,尚未办理养犬登记的居民个人应凭《家犬免疫证》到属地公安派出所免费办理养犬登记或通过“贵养犬”APP进行网上登记办理,领取犬牌。已经办理犬牌但未悬挂的,由公安机关责令养犬人出示犬牌,不能出示的,责令补办;没有办理犬牌的,公安机关将犬只交农业农村畜牧兽医行政管理部门依法予以收容,做好后续安置和管理工作。已办理犬牌死亡的犬只,居民个人应携带有效证明材料,送至辖区畜牧兽医行政管理部门进行统一无害化处理。
三、自觉规范溜犬行为。携犬出户时必须使用犬绳、系带狗嘴套,由具有完全民事行为能力的人牵引,约束好犬只,避让老人、残疾人、孕妇和未成年人;携带清洁工具,及时清除犬只排泄物;不得携犬只进入机关、学校、医院、图书馆、博物馆、美术馆、展览馆、文化馆、影剧院、体育场馆、游乐场、候车室、航空港、饭店、社区公共健身场所及儿童场所等公共场所;不得携带犬只乘坐公共交通工具(导盲犬、扶助犬除外),未征得驾驶人及同乘人员同意,不得乘坐小型出租车;不得携带犬只在电梯高峰时间乘坐电梯。违反上述规定的,由公安机关或城市综合行政执法部门依法视情况责令改正、给予警告、处以罚款。
四、禁止饲养烈性犬只。违反本通告饲养烈性犬只的,由县级以上人民政府公安机关责令饲养人改正,给予饲养人警告;拒不改正的,由县级以上人民政府公安机关负责捕杀烈性犬只。
五、从事犬类销售的,应当依法办理工商登记注册,销售犬只应当到县级人民政府指定的场所,违规经营的由市场监督管理部门依法查处。
六、选择在合适的时间和地点文明遛犬,管理好饲养犬只,不得妨碍他人生活。
七、广大市民有权劝阻或者向有关行政主管部门举报违反养犬管理规定的行为。市民可拨打举报电话:12345。
八、对妨碍国家机关工作人员依法执行公务的,由公安机关依照《中华人民共和国治安管理处罚法》有关规定予以处罚。涉嫌犯罪的,移送司法机关处理。
九、本通告自公布之日起施行。
贵阳市公安局
贵阳市综合行政执法局
贵阳市农业农村局
2020年8月17日
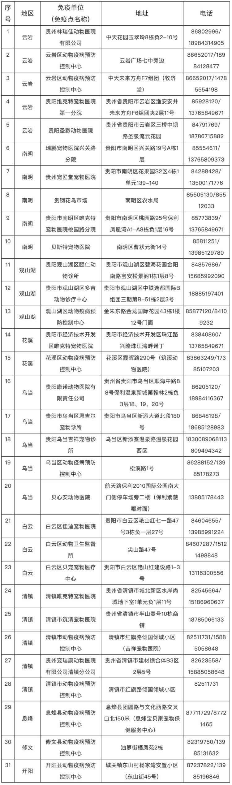
贵阳市狂犬病免疫点名单

烈性犬:藏獒、比特斗牛梗、阿根廷杜高犬、巴西非拉犬、日本土佐犬、中亚牧羊犬、川东猎犬、苏俄牧羊犬、牛头梗、英国马士提夫、意大利卡斯罗、法国波尔多犬、俄罗斯高加索、意大利纽波利顿、斯坦福斗牛梗、威玛猎犬、雪达犬、巴仙吉犬、纽芬兰犬、大丹犬、德国牧羊犬以及具有以上品种的杂交后代,以及专业机构认定的其他烈性犬类。
贵养犬APP二维码
↓↓↓
来源:贵阳市公安局 贵阳市综合行政执法局 贵阳市农业农村局 天眼新闻



原标题:《“铲屎官”请收藏!在贵阳养犬有这些新规定》