
一、文件制定背景
深化医改以来,各地补短板、强弱项,基层医疗卫生工作取得长足进步,群众的获得感和满意度不断增强,基层医疗卫生机构健康“守门人”作用不断彰显。为进一步提升基层医疗卫生机构服务能力,改进服务质量,提高运行效率,根据《国务院办公厅关于印发深化医药卫生体制改革2019年重点工作任务的通知》(国办发〔2019〕28号)有关要求,在充分考虑基层医疗卫生机构功能定位、发展水平、地域差异等有关要素的基础上,我委组织专家认真调研,广泛听取各方意见,结合部分地方绩效考核工作实践,会同国家中医药管理局制定了《关于加强基层医疗卫生机构绩效考核的指导意见(试行)》(国卫办基层发〔2020〕9号,以下简称《指导意见》)。
二、绩效考核主体和对象
《指导意见》明确了考核主体和对象。一是关于考核主体。考虑基层医疗卫生机构数量众多,不同地区发展水平差异较大,考核工作由国家层面提出指导意见,省级卫生健康行政部门、中医药主管部门结合实际进行细化完善,县级卫生健康行政部门会同中医药主管部门具体组织实施。二是关于考核对象。基层医疗卫生机构绩效考核的对象为政府举办的乡镇卫生院和社区卫生服务中心。社会力量举办的基层医疗卫生机构,可以参照本意见由举办主体对机构开展运行评价。
三、绩效考核的主要内容
《指导意见》明确,基层医疗卫生机构绩效考核指标体系由服务提供、综合管理、可持续发展和满意度评价等4个方面42项指标构成。服务提供重点评价基层医疗卫生机构功能定位、服务效率、医疗质量与安全;综合管理重点评价经济管理、信息管理和协同服务;可持续发展重点评价人力配置和人员结构情况;满意度重点评价患者和医务人员两个方面满意度。
《指导意见》指出,绩效考核工作由绩效考核准备、基层医疗卫生机构自评、绩效考核实施、绩效考核反馈与改进4个环节组成。县级卫生健康行政部门要将绩效考核结果向基层医疗卫生机构进行反馈,基层医疗卫生机构根据考核结果进行改进,改进情况作为下一年度绩效考核的重要内容。
《指导意见》强调,各地要加强组织领导,加强信息化等支撑体系建设。同时,做好政策宣传解读工作,切实强化绩效考核结果的运用,确保绩效考核工作落到实处。
关于加强基层医疗卫生机构绩效考核的指导意见(试行)
国卫办基层发〔2020〕9号
各省、自治区、直辖市及新疆生产建设兵团卫生健康委、中医药管理局:
为落实深化医改重点工作任务,进一步提高基层医疗卫生机构服务质量和效率,确保基本医疗卫生服务规范提供,现就加强基层医疗卫生机构绩效考核工作提出以下意见。
一、目标和原则
(一)工作目标。通过建立健全基层医疗卫生机构绩效考核机制,推动基层医疗卫生机构持续提升服务能力和改进服务质量,努力为人民群众提供安全、有效、方便、经济的医疗卫生服务。同时,进一步发挥绩效考核导向作用,引导医疗卫生资源下沉基层,推进分级诊疗制度建设。
(二)基本原则
1.坚持顶层设计,加强属地化管理。国家卫生健康委会同国家中医药局制定基层医疗卫生机构绩效考核指标体系,明确考核主体,规范评价程序。省级卫生健康行政部门、中医药主管部门按照属地化管理原则,坚持中西医并重,结合经济社会发展、基层卫生发展现状等,科学合理设置指标的权重和标准,提升绩效考核的精准性。
2.坚持公益性导向,强化激励约束。坚持基层医疗卫生机构的公益性质,发挥绩效考核的激励和约束作用,通过建立健全基层医疗卫生机构和医务人员考核机制,加强基层医疗卫生机构法治建设,做实健康促进和健康教育,助力基层医疗卫生服务能力提升和质量持续改进。
3.坚持信息化支撑,确保结果真实客观。充分发挥信息化技术在绩效考核中的支撑作用,关键数据从卫生健康统计年报、卫生财务年报、中医医疗管理统计年报、全民健康保障信息化工程等数据库中提取,保证数据信息自动生成,非法定情形且未经依法授权不可更改。鼓励各地利用信息化手段进行考核,确保考核结果真实客观。
二、绩效考核主体和对象
(一)考核主体。县级卫生健康行政部门、中医药主管部门组织开展基层医疗卫生机构绩效考核工作。鼓励有条件的地区委托专业机构、行业组织等第三方机构组织实施。在绩效考核过程中注重吸纳社会公众、患者代表等参与。
(二)考核对象。本意见所指的绩效考核对象是政府举办的乡镇卫生院和社区卫生服务中心。社会力量举办的基层医疗卫生机构,可参考本意见由举办主体对机构开展运行评价。
三、绩效考核指标体系
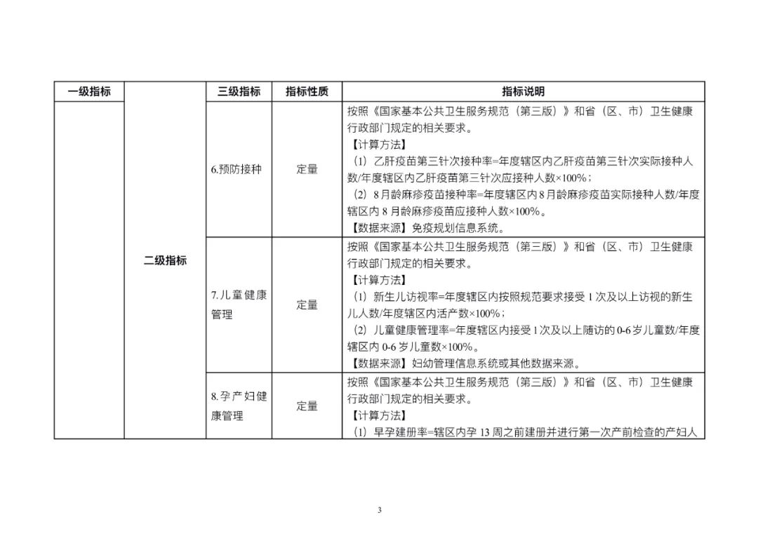
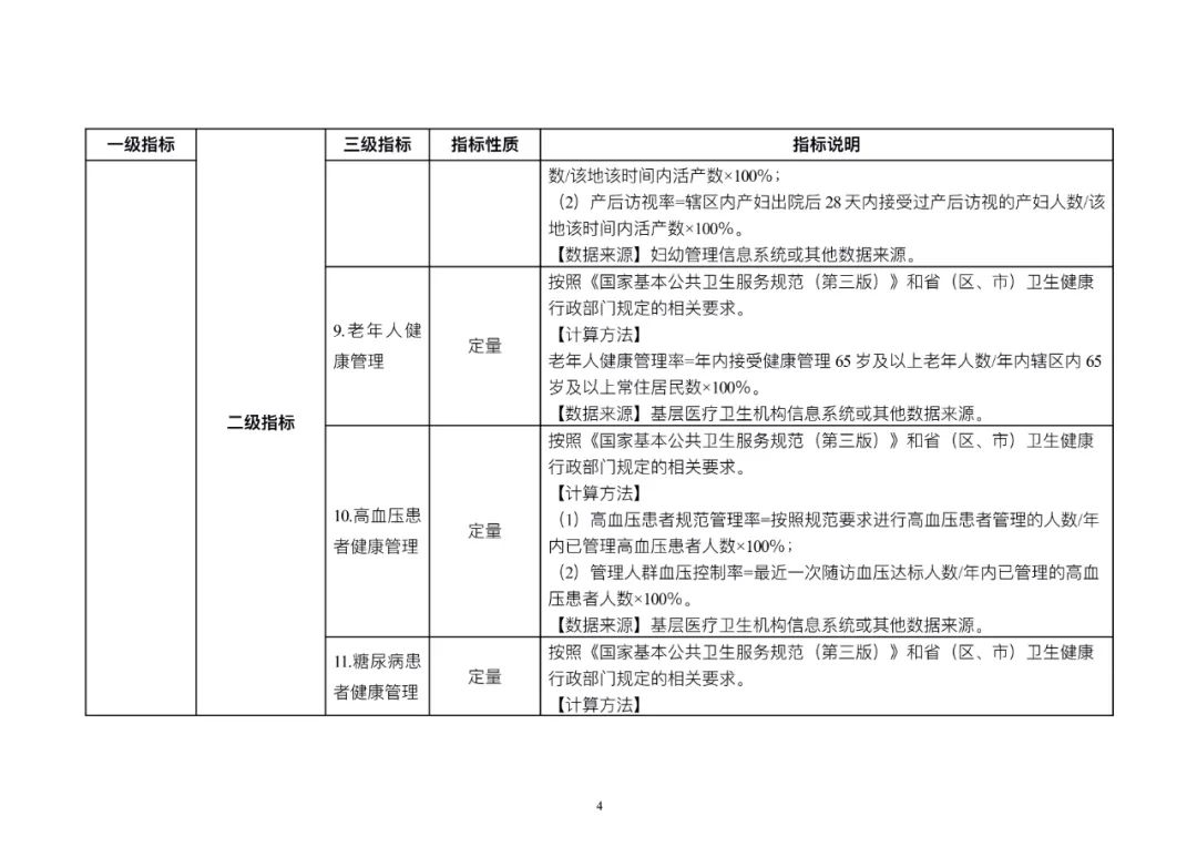
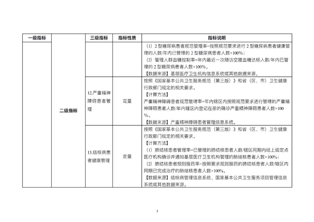
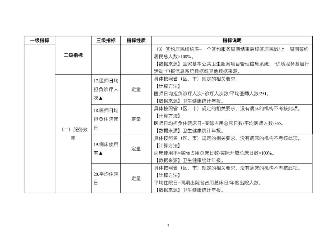
基层医疗卫生机构绩效考核指标体系由服务提供、综合管理、可持续发展和满意度评价等4个方面42项指标构成,其中部分指标作为国家卫生健康委监测指标。各地可结合实际,适当增补相关绩效考核指标。
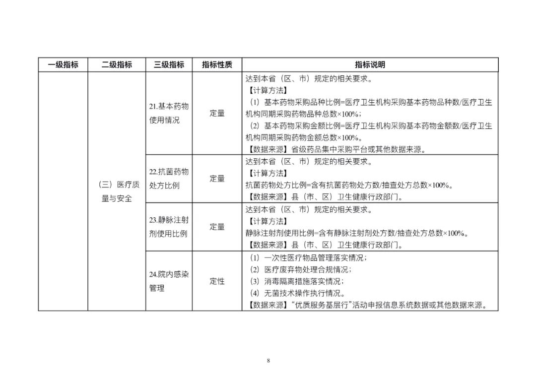
(一)服务提供。重点评价基层医疗卫生机构功能定位、服务效率、医疗质量与安全。通过基本医疗服务、基本公共卫生服务、签约服务等指标考核功能定位情况;通过人员负荷指标考核医疗资源利用效率;通过合理用药、院内感染等指标考核基层医疗质量与安全。
(二)综合管理。重点评价经济管理、信息管理和协同服务。通过经济管理指标考核基层医疗卫生机构收支结构的合理性;通过信息管理指标考核基层医疗卫生机构各项服务信息化功能实现情况;通过双向转诊、一体化管理考核协同服务情况。
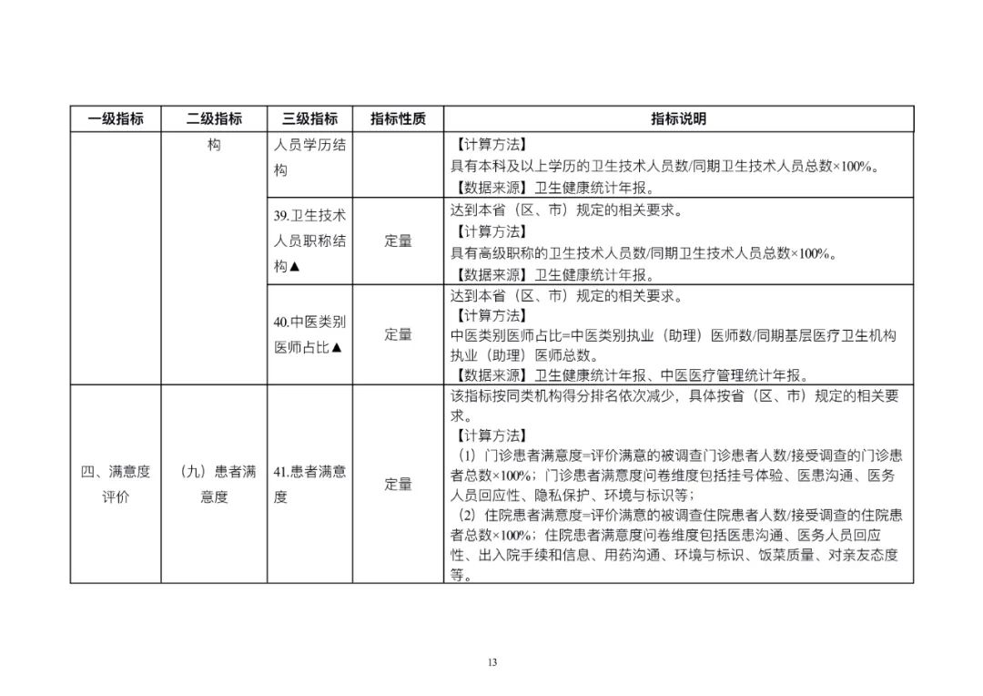
(三)可持续发展。重点评价人力配置和人员结构情况。通过人力配置指标考核基层医疗卫生机构可持续发展潜力;通过人员结构指标考核基层医疗卫生机构人力资源配置合理性。
(四)满意度评价。重点评价患者满意度和医务人员满意度。患者满意度是基层医疗卫生机构社会效益的重要体现;医务人员满意度是基层医疗卫生机构提供高质量基本医疗和基本公共卫生服务的重要保障。
四、绩效考核程序
基层医疗卫生机构绩效考核工作原则上按年度进行。职工考核由基层医疗卫生机构按有关规定自行开展。
(一)绩效考核准备。确定考核实施机构和考核人员,明确考核程序和工作安排。如委托第三方实施考核,应当签订相关协议。加强对考核人员和考核对象的培训,掌握绩效考核的基本内容和方式方法。
(二)基层医疗卫生机构自评。基层医疗卫生机构按照绩效考核要求定期开展自查,对发现的问题及时改进,形成自查报告,并提交至考核实施机构。
(三)绩效考核实施。主要运用信息技术采集客观数据,结合现场核查、专题访谈及问卷调查等方式,依据绩效考核指标体系和标准进行综合分析,形成考核结论。
(四)绩效考核反馈与改进。考核结果要向基层医疗卫生机构进行反馈,对存在的问题提出改进意见和建议,并在一定范围内公开。基层医疗卫生机构应当根据考核结果进行改进,改进情况作为下一年度绩效考核的重要内容。
五、组织实施
(一)加强组织领导。国家卫生健康委、国家中医药局加强监督和指导,并对关键考核指标进行监测和分析。省、地市级卫生健康行政部门和中医药主管部门对辖区内基层医疗卫生机构绩效考核工作进行检查,确保绩效考核工作落到实处。县级卫生健康行政部门、中医药主管部门会同相关部门统筹推进基层医疗卫生机构绩效考核工作。
(二)加强支撑体系建设。按照国家卫生健康委已经印发的省统筹区域人口健康信息平台应用功能指引、全国基层医疗卫生机构信息化建设标准与规范等文件要求,加强省统筹区域人口健康信息平台及基层医疗卫生机构信息化建设,鼓励有条件的地方进一步建立健全基层卫生绩效考核信息系统,并逐步规范接入国家全民健康保障信息化工程“基层医疗卫生服务及绩效考核评价”子系统,逐步实现绩效考核信息互联互通。加强数据质量控制,做好年度卫生健康统计报表、卫生财务报表等相关系统数据质量管理,确保考核数据客观真实。加强大数据处理技术、统计分析技术、互联网技术等现代信息技术在绩效考核中的应用。
(三)做好总结宣传工作。各地要开展绩效考核相关政策培训,健全内部绩效考核机制,坚持科学考核,避免增加基层负担。各地要做好政策解读,及时回应社会关切,大力宣传典型经验和做法,营造良好舆论环境。
(四)强化考核结果应用。各级卫生健康行政部门、中医药主管部门要强化对绩效考核结果的应用,主动将考核结果通报同级有关部门,供相关部门在制定财政补助、医保基金支付、薪酬水平等政策,以及基层医疗卫生机构负责人聘任、创建国家卫生乡镇(县城)的参考。
基层医疗卫生机构绩效考核指标体系(试行)














原标题:《加强基层医疗卫生机构绩效考核指导,明确42项考核指标!》