为进一步规范中小学招生入学管理工作,依据《义务教育法》及自治区教育厅《关于严格规范中小学招生入学管理工作的通知》(内教发〔2019〕6号)精神,按照通辽市人民政府办公室关于转发《通辽市教育局关于严格规范中小学校招生入学管理工作指导意见》(通政办字〔2020〕27号)要求,结合辖区实际,制定本实施方案。
一、指导思想
以习近平新时代中国特色社会主义思想为指导,全面贯彻党的教育方针,认真落实2020年市“两会”精神,进一步深化基础教育改革创新,推进义务教育优质均衡发展,有效化解“大校额” “大班额”和破解“择校热”、“择班热”等难点、热点问题,切实维护中小学生的合法权益,实现义务教育“免试就近入学、划片招生”全覆盖,促进教育公平,提高教育质量和办学水平,努力办好人民满意的教育。
二、基本原则
(一)依法依规原则。严格执行相关法律法规和政策要求,依法保障适龄儿童少年接受教育的权利。
(二)政府统筹原则。义务教育阶段学校招生入学由政府统筹安排,相关部门齐抓共管。
(三)免试就近原则。开发区适龄儿童少年按所划片区免试和相对就近入学接受义务教育。学区应保持稳定性,确需调整的,根据实际情况进行微调。进城务工经商人员随迁子女以流入地公办中小学为主解决入学问题。
(四)程序规范原则。落实教育部“十项严禁”纪律要求,招生入学工作做到公开、公平、公正。
三、入学条件及方式
为将通辽市政府2020年民生实事“实施义务教育阳光招生”落到实处,开发区中小学招生入学实行“划片招生、网上报名、分类录取、全程公开”的阳光招生新举措。除优抚对象外,所有适龄儿童少年按照户口、住房情况相对就近入学。通过调整学区、双线审核(线上和线下)、分流调剂、摇号派位以及探索实行“集团化办学”等方式,扎实、稳妥、有序推进阳光招生工作。
(一)城区中小学招生入学
1.城区中小学招生对象
(1)具有新城区户籍,其父母(法定监护人)在新城区拥有合法永久住所或租住房屋需接受义务教育的适龄儿童少年;
(2)非新城区户籍,其父母(法定监护人)在新城区拥有合法永久住所需接受义务教育的适龄儿童少年;
(3)非新城区户籍,因其父母(法定监护人)在新城区务工经商,居住、工作达半年以上需接受义务教育的适龄儿童少年。
2.学位类型
按照“相对就近、免试入学、划片招生”的原则,新城区所有中小学均按划定的学区招生,在学区内“户房一致”优先,房户不一致,按有户、有房的顺序统筹安排,根据适龄儿童少年及其父母(法定监护人)户籍和居住情况将每个学校学区内的学位划分为五个类型:
A类:有户有房,即适龄儿童少年与其父母(法定监护人)是新城区户籍,房产坐落在新城区,房产证权属人是父母(法定监护人)双方之一,并实际居住。
B类:有户祖房,即适龄儿童少年与其父母(法定监护人)是新城区户籍,祖孙三代户口在同一户口薄,其父母(法定监护人)主城区内名下无房产,与祖父母或外祖父母共同居住在新城区,房产证权属人是祖父母或外祖父母。
C类:有户租房,即适龄儿童少年与父母(法定监护人)是新城区户籍,父母(法定监护人)在主城区内无房产,在新城区租房(含借住)居住。
D类:外户有房,即适龄儿童少年与父母(法定监护人)非新城区户籍,在新城区内购房并实际居住,房产证权属人属于父母(法定监护人)双方之一。
E类:外户租房,即适龄儿童少年与父母(法定监护人)非新城区户籍,其父母(法定监护人)在新城区务工经商,且主城区内无房产,在新城区租房居住达半年以上。
3.审核要件及适用范围
(1)二代户口簿。入学学生须与父母(法定监护人)在同一户口簿上。A、B、C、D、E五类均需提供。
(2)①有房证明。房产证(包括不动产权证)、房产部门备案的购房合同、拆迁回迁协议(以上证明要求产权人产权比例50%及以上)、廉租房安居房实际居住证明等,商业用房证明不算有房证明。A、B、D三类均需提供。
②房地产遗留项目没有正规购房合同、未办理产权证的提供2019-2020年水、电、暖气缴费正规发票各1张。房地产遗留项目未交工、未入住不算学区有房。A、B、C、D、E五类涉及上述情况提供。
③有户祖房、有户租房、外户租房三类,入学时除提供以上要求的材料外,同时提供通辽市房产局开据的适龄入学儿童少年父母(法定监护人)双方的“房屋所有权登记信息证明(无房产登记证明)”。B、C、E类均需提供。
(3)租房证明。学生家长(法定监护人)与房主所签订的房屋租赁合同(租住6个月以上)及房主身份证和房产证,另外需提供社区开具的实际居住证明。C、E类提供。
(4)工作证明。学生父母或其他法定监护人在新城区务工经商证明(务工人员由工作单位开据证明并附单位营业执照、经商提供营业执照)。E类提供。
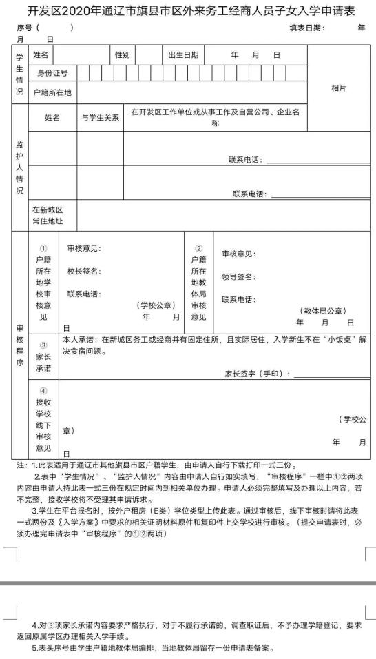
(5)《入学申请表》。通辽市旗县市区户籍的办理上交《2020年通辽市旗县市区外来务工经商人员子女入学申请表》。
4.落实招生入学报名诚信黑名单制度
招生工作领导小组建立诚信黑名单制度,凡租房、工作提供虚假材料的,隐瞒法定居住用房却提供租房合同扰乱招生秩序的,均列入诚信黑名单;学生家长(法定监护人)伪造二代户口簿或房产证的,列入诚信黑名单,并依法向公安机关报案处理。对列入诚信黑名单的,所产生一切后果由家长(法定监护人)承担。在招生过程中,由招生工作领导小组办公室调剂入学或要求其回户籍地入学。在招生入学过程中,相关部门、单位、学校及个人违规开具证明、提供虚假材料的,将依法依规依纪追究问责。
5.整治“小饭桌”
各中小学在2020年招生入学工作中,要对入学新生相关情况进行调查摸底,签订责任状,严禁招收以进城务工经商人员子女为名,实际在“小饭桌”夜间住宿的学生。对弄虚作假、蒙混过关入学的学生,一经查实,责令其返回原学区就读。政府统筹,市场监督管理部门牵头,部门联动,进一步规范“小饭桌”管理,逐步取缔夜间住宿“小饭桌”。
6.招生入学流程
(1)招生准备。招生工作领导小组制定招生方案、招生计划,规定统一网上报名、审核、录取时间,在开发区政府网站、开发区教育体育局公众号等宣传媒介公布义务教育学校年度招生工作实施方案。
(2)招生宣传。方案出台后,通过各种媒体广泛宣传;要求所有幼儿园、小学告知适龄儿童少年的家长招生范围、招生时间、报名网址、所需入学材料等。公布咨询电话,接受家长网上报名咨询等。
(3)网上报名。凡符合我区幼升小、小升初条件的适龄儿童少年,家长必须通过网站进行报名,报名网站为通辽教育公共服务云平台(具体操作流程见附件1)。监护人完整填写学生信息,上传审核要件,并根据户籍、居住地址情况对照平台上公布的学区划分认真填报所报名学校及所属学位类型。报名结束以后,在平台上将对户籍、房产、实际住址、外来务工经商等关键信息进行联网审核,审核采取线上和线下相结合的方式,由招生工作领导小组统一组织实施。提供虚假信息材料的将取消报名资格,家长需要密切关注此网站发布的相关公告。因家长原因错过网上报名的,只能服从调剂。
(4)分类招生。根据招生方案,依据学位类型,按A、B、C、D、E先后顺序依次分五批录取,一旦录取工作开始,招生管理系统平台将不再接受相关报名信息的更改。经过初审合格的家长按规定时间携带户口本、房产证明原件和复印件及招生平台上打印的报名表和其他要求提供的材料到指定的地点进行线下审验材料。因家长原因错过报到时间的,只能服从调剂。符合入学条件的,公示无异议后,学校予以录取;不符合入学条件的,根据审核结果重新确定报名学校和学位类型,转入下几个批次审核,分批次录取直至招生工作结束为止。
在审核过程中确定学位类型时,如遇户籍分离不明、抚养权不清等特殊情况时,还需提供法定监护人的结婚证、儿童出生医学证明、离婚证和离婚协议(法院判决书)等佐证材料。
(5)现场摇号入学。当某学校在按序招录到某一入学条件类型出现学位不足时,将采取电脑派位的方式,随机招录。未被招录的将由招生工作领导小组统筹调剂到有空余学位、相对较近的同类其他学校就读。如果调剂人数超过了学校招生计划,仍采取按批次摇号入学方式录取。没有摇中的由招生工作领导小组调剂。凡参与摇号入学而没有摇中者,必须服从调剂入学。
(6)分批确认上报。已录取学生名单在招生平台上公示,公示结束后已录取的学生由学校按要求登记造册,将每批次招生数、学生名单及相关证件复印件(依序装订),分别登记、分类存档,招录名单由直接责任人和第一责任人(校长)签字连同电子版,按时间要求逐类上报招生工作领导小组办公室,直至招生工作全部结束。
(7)因家长原因错过报名或摇号的学生、摇号未摇中及其他未能正常入学的学生,都必须服从招生工作领导小组调剂入学。
(8)发放入学通知。录取名单经公示后无异议,由学校发放入学通知书。
7.河西中学(初中部)招生方式
河西中学(初中部)片区内所辖各村及进城务工经商人员子女在河西中学(初中部)入学,其他生源须在线上报名审核后,采取线下自愿报名的方式,根据科尔沁区提供的初中学位,由招生工作领导小组统筹,摇号入学,摇中的学生可到科尔沁区相应学校入学,未摇中的学生仍在河西中学(初中部)入学。
8.新城二小、新城三小两校接收新城区小学分流生源。新城二小暂借通辽市实验小学开发区富力分校校舍招生办学。
9. 通辽市蒙古族学校招生工作
通辽市蒙古族学校新生招生工作,按照属地管理的原则由开发区教体局组织实施。小学一年级的招生,主要录取具有主城区户籍的适龄儿童(父母一方或者法定监护人与申请入学儿童户籍同在一个户口簿);在招生过程中,如出现空余学位,从报名的在主城区幼儿园就读满三年,且符合开发区关于进城务工人员子女入学相关规定和要求的学生中,采取电脑随机派位的措施实施阳光招生。通辽市蒙古族学校初一新生采取该校六年级学生直接升入初中一年级的方式招生。如出现空余学位,从符合主城区关于进城务工人员子女入学相关规定和要求的学生中,采取电脑随机派位的措施实施阳光招生。
(二)农区中小学招生入学
1.农区中小学招生入学采取现场报名和网上报名相结合的方式进行,农区户籍中小学生按照划定的学区,由其父母(法定监护人)在规定时间内到相应的中小学办理报名手续,提交本地居民户口簿和房产证明,农区外户租房的,提交居民户口簿和租房证明,通辽市旗县市区户籍的需提交办结的《2020年通辽市旗县市区外来务工经商人员子女入学申请表》。由学校组织人员将学生信息录入招生平台,同时提交、上传相关材料。招生结束后,将学生名单及相关证件复印件登记存档,新生名单由直接责任人和第一责任人(校长)签字,上报招生工作领导小组办公室。
2. 按照通辽市教育局指导意见,从2020年秋季入学新生开始,在开发区农区初中连续就读三年,参加中考时落实指标到校政策,将市级(含市级)以上优质高中分招指标重点向农区学校倾斜。
(三)关爱特殊群体,落实控辍保学
重视残疾儿童入学工作,认真做好三类残疾儿童少年入学登记工作,帮助符合条件的三类残疾适龄儿童少年就近随班就读,保证残疾儿童少年适时接受九年义务教育。落实控辍保学的法定责任,健全联控联保机制,完善扶贫助学制度,精准做好依法控辍保学工作。
(四)做好民办学校招生工作
民办中小学校招生同公办学校同步报名、同步招生,不得以任何形式提前招生,报名人数超过招生计划的民办学校实行电脑派位随机录取。公办学校与民办学校不得混合招生、混合编班。公办学校不得以“集团办学”等名义参与民办学校招生,或以转学等名义变相招生。
五、均衡分班
学校要依据教师的年龄、教龄、学科、职称、学历和教学成绩等,均衡搭配师资,报教体局审核批准。先确定班主任,并及时公布,公布后不允许再调整。
学校通过“学生智能分班系统”智能随机分配学生,小学一年级新生学校不得组织或变相组织任何形式的分班考试,保持合适的男女生比例按照随机派位方式均衡编班;初中一年级新生分班时可将小学毕业考试成绩作为参考因素之一,做到各班级学生人数、性别比例、学习水平等保持相对均衡。有住宿生的学校,分走读班和住宿班,两类班级分别按要求编班。其中,同时入学的双胞胎,征询家长意愿,如果要求分到同一班级,可在随机派位时进行操作。
分班之后,将确定的班级名单密封,在纪检监察部门、党代表、人大代表、政协委员、学生家长代表和新闻媒体记者等现场监督下,班主任随机抽取,由班主任和现场监督各界人士签字确认,校长签字加盖公章学校留存一份,另一份报招生工作领导小组办公室备案。
分班之后,任何学校和个人不得改变分班结果,确定的班主任、任课教师不得更换。后报到入学或后转入的学生采取抽签的方式确定就读班级。
义务教育阶段中小学不得设立任何名义的重点班、快慢班。中小学起始年级按照不超过国家规定班额标准招生。
六、招生入学时间安排
网上报名时间为2020年8月13日至8月15日,各种材料、实地调查审核时间及摇号调剂等时间为8月16日至8月25日;均衡分班及名单公布时间请关注平台公告。
七、相关规定
(一)小学一年级新生入学年龄要求年满6周岁(2014年8月31日以前出生,含8月31日出生),适龄儿童由于客观原因要求延迟入学的,家长需向所在学区学校提出书面申请并提供相关材料,由所在学区学校签署意见后,报教体局审批、备案。
(二)户籍迁移与房产证等办结及住房实际入住时间以2020年8月12日以前为准。
(三)小学一年级新生入学需提交疫苗接种证及预防接种证审核报告单。
(四)优抚照顾对象及申报要求。
1.根据《关于印发内蒙古自治区军人子女教育优抚细则的通知》(政联﹝2019﹞1号)要求,驻通辽市武警、军分区、人武部官兵子女或家属实际居住新城区,现役部队官兵子女入学,需要部队出具证明文件,提供军官证、全家户口簿、结婚证等证明材料的原件和复印件。
2.按照自治区应急管理厅、教育厅《内蒙古自治区消防救援人员子女教育优待细则(暂行)》要求,消防救援人员子女入学,需要通辽市消防支队出具证明文件,提供工作证、全家户口簿、结婚证等证明材料的原件和复印件。
3.根据《中共通辽市委办公厅通辽市人民政府办公厅通辽军分区政治部关于进一步加强烈士纪念工作的实施意见》(通党办字〔2014〕4 号)有关精神,《内蒙古自治区公安优抚对象子女教育优待暂行办法》(内教发〔2013〕34 号)有关精神,烈士、因公牺牲、一至四级残疾军人和公安民警子女需提供相关证件及证明材料、全家户口簿、结婚证等证明材料的原件和复印件。
4.根据《内蒙古自治区新冠肺炎疫情防控指挥部关于印发进一步保护关心爱护医务人员若干措施的通知》(内防指发〔2020〕53号)有关精神,2020年通辽市城区医院赴湖北省参加新冠肺炎防治的医护人员子女入学,可以选择相对就近、方便就读的学校入学。需要医院出具证明文件,提供工作证、全家户口簿、结婚证等证明材料的原件和复印件。
优抚照顾对象可选择相对就近、学位有余、方便就读的学校入学并按要求提供材料,在8月12日前提交开发区招生入学工作领导小组办公室,由领导小组例会审核,符合条件按第一批次由相应学校招录。
(五)为有效抑制“学区房”炒作,适龄学生在校就读期间应保持家庭实际住址相对稳定,每处住址原则上小学每6年,初中每3年只能安排同一个家庭的适龄儿童、少年按招生片区就近入学。此项政策从2020年秋季入学开始执行。
(六)每年秋季招生入学工作结束后,通过对当年学区内学位供给和生源情况的统计,及时发布学区房预警信息,避免家长盲目购买学区房导致学位供需失衡。
(七)严格落实学籍管理。为使入学计划落到实处,划拨中小学公用经费和学籍挂钩。中小学录入新生学籍时和招生报名平台进行对接,凡未在招生报名平台报名的中小学新生,不予办理学籍。义务教育阶段中小学生禁止违规办理转学,对符合转学条件规定的学生,由教育行政主管部门根据学区学位实际情况统筹调剂入学。
八、保障措施
(一)统一思想,加强领导。成立招生工作领导小组,统筹领导和管理中小学招生入学工作,领导小组下设办公室,办公室设在教体局。领导小组各部门应积极配合教育行政部门和学校做好招生工作相关信息采集、提供证明材料及审验等工作,确保提供的相关证明材料真实有效。
(二)广泛宣传,营造氛围。招生工作领导小组将招生制度、学区划分等相关文件在官方网站及公众号等政务公开栏目进行公示。教体局和各学校要充分利用报刊、媒体、告家长书等多种形式宣传义务教育学校招生入学和均衡编班的政策,幼儿园和各小学要重点针对即将升入小学和初中的学生及家长加大宣传力度,做到招生入学的政策家喻户晓、人人皆知,让全社会形成共识,共同支持和监督此项工作的实施,努力营造良好的舆论氛围。
(三)周密组织,规范操作。按照招生工作领导小组要求,严格执行统一规定的学生入学条件及方式以及招生入学工作程序和时间安排,周密细致做好招生入学、分班各项工作,确保每一个环节严格按规定的程序操作,在摇号分流现场操作过程中,邀请纪检监察等部门、党代表、人大代表、政协委员、教师代表、学生家长代表和新闻媒体进行现场监督,保证关键环节公开、透明。
(四)落实责任,严肃纪律。落实工作责任,层层签订责任状。加大监督检查力度,对违反招生纪律和规定、弄虚作假、扰乱招生秩序、违规招生、有偿招生、违反国家有关规定收费的招生学校、人员,发现一起,查处一起,按照有关规定追究当事人和有关责任人的责任。
(五)实行特殊群体、特殊情况儿童少年入学备案制度,由开发区招生入学工作领导小组办公室统筹安排解决,学校必须严格按要求执行。
九、本方案最终解释权归开发区2020年义务教育招生入学工作领导小组。
附件:
1.开发区2020年义务教育招生入学工作领导小组
2.开发区2020年义务教育招生入学网上报名流程
3.开发区2020年义务教育招生入学报名材料清单
4.开发区2020年义务教育学校学区表
5.开发区2020年通辽市旗县市区外来务工经商人员子女入学申请表
附件1:
开发区2020年义务教育
招生入学工作领导小组
为进一步规范开发区义务教育阶段学校招生行为,确保招生工作公开、公平、公正,经研究,成立开发区2020年义务教育阶段学校招生工作领导小组,指导、监督、协调辖区义务教育阶段招生工作。
一、组织机构
组 长: 赵 航 开发区党委副书记、管委会主任
副组长: 何 刚 开发区党工委委员、综合物流园区管委会主任
成 员: 田红军 开发区党工委(管委会)办公室主任
李红静 开发区教育体育局局长
何 心 开发区纪检监察工委副书记
李纯赫 开发区组织人事工作部部长
尹学香 开发区宣传部部长
王 峰 开发区政法委书记、司法信访局局长
杨光远 开发区财政局局长
张亚华 开发区民政局局长
宝 音 开发区卫生健康委员会主任
韩美峰 开发区自然资源分局局长
牟德军 开发区公安分局局长
王文斌 通辽市市场监督管理局开发区分局负责人
闫宝春 开发区辽河镇党委书记
刘建华 开发区新城街道办事处党工委书记
李占金 开发区滨河街道办事处党工委书记
于洪涛 开发区河西街道办事处党工委书记
贝春友 开发区电厂街道办事处党工委书记
领导小组下设办公室在开发区教体局,办公室主任由局长李红静兼任,具体负责招生工作的会议召集、公示公告发布、资料收集、政策咨询、就读学生摸底、备案和核查等日常工作。
二、部门职责
纪检监察工委:负责招生工作的检查监督,查处招生过程中的违规违纪行为,营造公平、公正的招生环境。
宣传部:统筹负责招生政策的指导、宣传工作以及招生过程中的网络舆情监管。
公安分局:执行户籍管理规定,打击因就学违反户籍管理规定的违法犯罪行为;核查户籍资料,完善社区警务系统“一标三实”登记管理制度,维护招生期间的社会稳定。
财政局:负责招生工作经费保障。
组织人事工作部:根据生源动态及时补充师资力量。
市场监督管理分局:核查进城经商人员的工商营业执照、务工情况等材料。
民政局:提供社区、地名信息,核查低保人员居住廉租房、安居房的真实性,核查进城务工(经商)人员用人单位缴纳企业基本养老保险情况。
司法信访局:负责受理并及时转办、交办群众的来信来访。
卫生健康委员会 :负责招生工作中疫情防控指导工作。
自然资源分局:负责核查农区房产证明等相关证件真实性。
各镇街:负责本辖区内招生政策宣传,组织召开各类会议,负责本区域内招生过程中矛盾纠纷的调处;协助公安部门做好流动人口登记;协助配合教体局及辖区学校做好入户核查工作。
附件2





综合整理|通辽发布
长按识别二维码可关注
原标题:《关注 | 2020年通辽开发区最新学区房划分》