作者 |闫启
报道 | 投资界
ID:pelink
“
生活中还是需要一些仪式感,生活更需要积极面对。
”
2020年8月11日19:30,小米十周年,雷军公开演讲如约而至。在近3小时的演讲中,雷军用20个故事回顾了小米过去的热血10年,也展望了新的10年:
-创新之火将会照亮每个疯狂的想法,小米将成为工程师向往的圣地。
-智能生活将彻底影响我们每个人,小米将成为未来生活方式的引领者。
-智能制造将进一步助力中国品牌的崛起,小米将成为中国制造业不可忽视的新兴力量。
-小米将成为一条蜿蜒奔涌的长河,流过全球每个人的美好生活,奔向所有人向往的星辰大海。
小米将继续为全球每个人的美好生活而努力。
本次小米十周年的演讲主题是——一往无前,致敬过去、现在、未来每一位不惧考验,选择“向前”的人。小米10年,感谢有你。
以下是雷军公开演讲全文,与你分享。
大家晚上好,欢迎大家来听我的演讲。
2020 年,非同寻常的一年,全球都在面临巨大的挑战。这场全球大变局,深刻影响着我们每一个人的生活。大家都在问,“面对这样的局面,我该怎么办?”很多人都很焦虑,其实我也很焦虑。

我选择了一种最简单的方式去改变,走路!

但没关系,向着太阳,一直走,你就会重新感受到内心的平静和温暖的动力。向前每多走一步,热爱和勇气就会多一分。
走着走着,上个月,我真的走了 318.11公里。
平均每天,走了1个小时50分钟,平均每天,走了10.5公里。
一个不可思议的目标达成了。
今年是小米十周年,我们本来打算办一场盛大的庆典活动,但受疫情影响,只能取消了。
生活中还是需要一些仪式感,生活更需要积极面对。
我决定办一场演讲,来纪念这个重要的日子。同时,也算给所有关心小米的朋友们做一场完整的“总结汇报”吧。
01
梦想的开端
十年前,我和一群小伙伴创办了小米。
1.1我们的梦想
当时国内的手机市场,一类是诺基亚、摩托罗拉和三星这样的国际巨头,一类是国产手机“中华酷联”,就是中兴华为这样的大公司,还有铺天盖地的山寨手机。中国市场主要被国际巨头把持,产品贵得离谱,国产手机做得非常一般。

“做全球最好的手机,只卖一半的价钱,让每个人都能买得起”。

如何实现这个看起来不靠谱的目标?
我有一个“脑洞大开”的想法:这些巨头都是硬件公司,假如我们用互联网模式来做手机呢?

我也的确找到了一条“捷径”:当时硬件最好的是摩托罗拉,软件最好的是微软,互联网最厉害的是谷歌,假如我能把这三家公司的精英凑在一起,就有机会炼成“铁人三项”!
1.2找人
我找的第一个人是林斌,当时他是谷歌中国研究院的副院长。

这么顺利的挖角只是一个偶然。接着我连续找了十个谷歌工程师,一个都没有搞定,真让人绝望,直到第11个。他就是洪锋,谷歌非常出色的工程师。

第一个问题,“你做过手机吗?”
“没做过。”
第二个问题,“你认识中移动老总王建宙吗?”
“不认识。”
第三个问题,“你认识郭台铭吗?”
“郭台铭?我认识他,他不认识我。”
这三个问题下来,我估计没戏了,但出于礼貌,我还是坚持“尬聊”了很久。最后他做了一个总结:“这事听起来,不靠谱.......不过,可以试试。”
一瞬间,我长舒了一口气,终于搞定了!就像中了彩票。这是我搞定的第二个谷歌同学。
一个外行来做手机,大家凭什么相信你?我在面试牛人的时候,牛人也在面试我。
在小米创办的第一年,我花了80%的时间在招人。
我记得印象最深的一个人,我两个月和他聊了超过十次,甚至有几次一聊就是十个小时。
有很多企业家和创业者请教我,如何找人。我也总听到有人抱怨,找不到人。这是一个非常普遍的问题。
找人肯定不是一件容易的事情,如果找不到人,其实只有一个原因,就是没有花足够的时间!
我的建议是:
找人不是"三顾茅庐",找人要"三十次顾茅庐"!
只要有足够的决心,花足够的时间,可以组成一个很好的团队。

2.1MIUI的故事
4月6日,我们十来个人,一起喝了碗"小米粥"开始闹革命。

没有自己的手机做研发,没关系,就先在别人家的手机上做吧。
操作系统很复杂,没关系,先找一套开源系统,在开源系统的基础上干。
那时安卓刚起步,我们就成了国内最早一批做安卓的。但操作系统毕竟是操作系统,工程量相当庞大,不是十来个人的小团队可以搞定的。
没关系,我们先把最常用的功能做好就够了。就是打电话、发短信、通信录,还有桌面。这是智能手机当时最重要的四个功能。一个极其复杂的系统工程,就被我们高度简化了。
就这样,仅仅两个月时间,MIUI第一版就真的做好了。
我们建了一个论坛,招募志愿者来“刷机”。让我们感动的是,居然有100位用户愿意冒着巨大的风险刷 MIUI,也就是我们熟悉的“100位梦想的赞助商。”
为了感谢这100位勇敢者,我们用他们的名字做成了启动界面。

刚开始,只有100人,用户量少得惊人,但口碑超好。
我们没有做任何推广,第二周翻了一番,200人,第三周再翻一番,400人,第四周再翻一番,800人。
MIUI真正火起来,是在发布一个月后。9月20日,在国际著名的技术论坛XDA上,有位大神热情推荐了MIUI。

看到这个评价,大家就知道,MIUI 第一版做到了什么水平。
一个中关村的小团队,用互联网方式,两个月做了一款手机操作系统,受到了非常高的赞誉。这充分说明了:互联网的方法论非常厉害!
从此,MIUI 在全球发烧友人群开始火起来了。后来,各个国家都有网友自发建立当地的米粉社区,制作当地语言包,适配各种机型等,形成了一个声势浩大的全球群众运动,从此播下了小米国际化的种子。这就是米粉文化的来源。
我们就是用“专注、极致、口碑、快”互联网七字诀来做MIUI的。
不到一年时间,MIUI 用户量就超过了30万。

- 如何搞定夏普屏幕?
我们费了九牛二虎之力,搞定了当时能找到的最好的硬件团队,主要来自摩托罗拉,兴高采烈开始做手机了。

我们要做最好的手机,当然要用最好的供应链。比如屏幕,我们就想用夏普的,但人家根本不理我们。
我这才知道,顶级供应链,不是一家创业公司花钱就可以搞得定。
为了搞定这块心心念念的屏幕,我动员所有关系联系夏普,绕了一个巨大的圈子,通过金山的日本分公司,找到三井商社,再请三井商社高层出面,争取到了和夏普总部沟通的机会。时间定在3月26日。
这中间出了一件大事:2011年3月11日,日本地震,核电厂泄漏,全世界风声鹤唳。
咋办?去还是不去?夏普总部在大阪,虽然核辐射的影响不大,毕竟是核辐射,大家还是很恐慌。
能见到夏普高层的机会实在难得,我们还是下决心飞大阪,最后我们三个创始人一起去的。
我们上了飞机,才发现整个机舱都只有我们三个人。到了夏普,整个大楼空空荡荡的,只有我们一批访客。就这样,我们的诚意打动了夏普!
那天我们太紧张,从头到尾基本没拍照。我只找到一张照片,刘德在夏普楼下的留影。

大家都知道小米手机第一代定价1999元。

我们规划的成本1500元,售价1499元,我们还很大胆预测能卖30万台。
但是,到了8月,团队跟我说了一个吓一跳的消息:成本搞“冒”了,每台手机成本大约2000元,超了500元。
主要原因是,我们找的都是优质供应商,能跟我们合作就不错了,价钱根本没法谈。
如果继续定价1499元,我们估计要亏了2亿。怎么办呢?
我去和股东们商量,他们劝我说,这就是你一个外行进来玩的门票。但这个门票实在太贵了,我有好几晚上没有睡着觉。
能不能把定价调高到 1999元?大家心里都没底,国产手机均价才700元,我们一上来就卖1999元,会不会翻车?不管了,我们只能豁出去试试!
发布会定在2011年8月16日。发布会前一天,我们还在担心会不会搞砸了?会不会卖不出去?
当天,我到现场,完全没有想到,里三层外三层挤满了人,我自己根本挤不进去了。米粉实在太热情了。
最后还是打电话叫了四个同事,帮我挤进去的。还有5分钟开场,我刚坐下,阿黎跑到我旁边,说,"人实在太多了,再挤怕出事,我们马上开始吧?"这是小米第一场发布会,也是小米历史上唯一一次提前5分钟开始的发布会。
在台上开始讲的时候,我心里还有点打鼓。最后,我紧张万分,公布了售价1999元。
现场长达半分钟的欢呼和尖叫,我悬着的心终于放下了,看来成了!
最近我们找到一个同事在现场用手机录的视频,有点模糊,大家可以看看。
手机发布后,网友第一次就预定了30万台。
收到这个订单,我们既激动又烦恼,我们没有足够的资金,也没有足够的生产能力。
我们当时是一个小公司,没有账期,需要提前打款才能生产。要一次生产30万台,那是一笔天文数字。
这样,小米手机实在太火,我们又供应不上,很快就被贴上"饥饿营销"这个标签,真的非常冤。
第一代手机,总计销售700多万台,这绝对是一个奇迹。
-第一代红米不是真的第一代红米
这时,政府主管部门给了我们一个新课题:小米手机这么火,能不能带动一下国内产业链?
我们还只是刚刚创办的小公司,这么重的压力,我们扛得住吗?不想那么多,干了再说。2012年初,我们就制定了“红米计划”。
“红米计划”就是,优选国内产业链,做国民手机。
当时的国内产业链还不成熟,我们做的第一代产品,我非常不满意,我决定推倒重来。
这下子4000万的研发费用打水飘了。
大家见到的红米手机第一代,其实是我们研发的第二代,代号H2。
2013年7月31日,红米手机正式发布。

这是小米历史上最简陋的一次发布会。红米手机能量巨大,一发布,就引发业内地震。没想到,第二天连金山软件的股价涨了。
第一代红米,热度远超过想象,我们就卖了 4460万台。这4000多万台智能手机,在2013年,有力带动了国内产业链的发展。
小米的手机业务当初巨大的成功,这背后是无数艰难的抉择:
要不要冒着核辐射的风险去日本搞定夏普?
要不要把定价从1499改到1999?
要不要干掉已经研发好的第一代红米,推倒重来?
这每一个选择的背后,都是巨大的风险。
没有任何一个成功是不冒风险的。直面风险,豁出去干!

小米火了,社会出现一个有意思的现象,很多人拼命学小米。
当时出现了很多互联网手机品牌。
以前我们不知道他们是如何学的,直到"小辣椒"创始人王晓雁加入了小米,在一场内部讨论会上,他讲了当初他是如何学的。一堆照葫芦画瓢、似是而非的模仿,让我们大家哄堂大笑。尽管只是学个形似,在当时,居然也很管用。
2.4生态链的故事

我们也非常愿意把我们的经验公开,希望推动更多行业的变革。2014年我们启动了生态链计划,孵化更多的创业公司。
仅仅六年时间,我们孵化了100多家生态链企业,做了上千种玲琅满目的优质产品。
我们是如何做的呢?我举一个例子:

于是,我们决定孵化一家创业公司主攻高端电饭煲。研发了一年半时间,我们电饭煲成功发布,引起了很大轰动。
一家日本电视台特意买了几台,跟日本高端电饭煲一起做街头盲测,结果有点不可思议:6:4,我们胜出了!而我们产品定价仅仅相当于日本同类产品的五分之一。后来,我们的电饭煲卖到了日本,非常受欢迎。
03 峰回路转

那是一段阳光灿烂的日子。
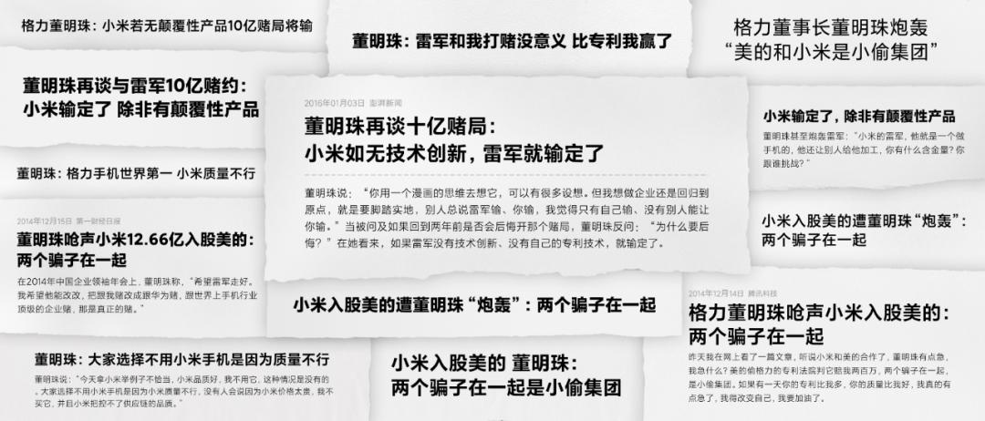
回想起来,我们也干了不少蠢事,比如和董明珠打赌。

在颁奖典礼的后台,编导安排我和董大姐一起上场,并且撺掇我们把气氛弄得热闹一点。编导还特地说,前一年的颁奖晚会上,马云跟王健林打了一个赌,影响特别大。
我瞬间就明白了他的想法:格力代表中国传统制造业,有30年的历史,小米代表新经济,是一家成立才三年多的小公司,放到一起就特别有话题。
我跟董大姐说,要不咱俩也打个赌吧,赌一块钱,赌小米的营收五年时间能不能超过格力?我觉得这只是开个玩笑,活跃一下气氛。格力是一个巨无霸,营收1200多亿,我们小米营收才200个亿,只是人家的一个零头。董大姐想都没想就答应了。
结果,一上场董大姐就说,要赌就赌10个亿!那瞬间,我有点懵:剧本可不是这样的!赌1块钱,是活跃一下气氛。赌10亿,太夸张了吧。
果然,立刻成了社会话题,马上就有网友给我科普:"你们这是巨资赌博,涉嫌违法"。我知道这是一个玩笑,所有人也都觉得这是一个玩笑。但董大姐却当真了,各种场合隔三差五就关心一下我们。

之后,只要我和董大姐一起出现,媒体的朋友们就会从各种角度盯着拍。

全社会都这么认真,我们不得不认真了。

拿最后的结果一比,我们还是输了!
比较戏剧的是,结束打赌的第二年,小米就赢了。
不过,我每次想起来打赌这件事情,都后悔得不得了。我们为啥招惹董大姐,带来那么多烦恼?直到最近,我才想清楚:那个时候我们,信心爆棚,的确膨胀了。很快,小米就遭遇了非常多成长的烦恼。
经过这次打赌,我对制造业的理解又加深了一步,同时也更了解格力了。格力的确是中国制造业的典范,值得我们认真学习!
3.2陷入低谷
2015年底,前期超高速成长,掩盖了非常多的问题,一下子全部爆发了出来。
手机行业,从来没有一家公司在销量下滑后,还能成功逆转的。这时的小米处于生死存亡的关头。


3.3MIX的故事
2016年10月25日,小米MIX发布,当MIX第一次点亮的瞬间,全面屏震惊了所有人。


全面屏时代,由小米拉开帷幕。MIX发布成为了小米局势逆转的第一声号角。
MIX 源自 2014年初小米几个工程师闲聊,"未来的手机是什么样的?"
经过反复讨论,大家取得了一致的结论:手机正面全是屏幕。这个想法在当时可谓石破天惊。大家找我商量,我同意直接立项:这是了不起的想法,不要考虑量产性,不要考虑时间和投入,做出来为止。
MIX 的成功源于小米内部浓郁的工程师文化。工程师是小米最重要的资产,为了让工程师创新和探索的火炬越烧越亮,我们设置了小米技术奖。这是小米内部的最高奖项,奖励突破性贡献的技术小组,奖金是价值一百万美元的股票。

3.4关于质量
性价比是我们最有力的武器,也是我们最脆弱的软肋。
中国老百姓有个根深蒂固的观念就是"便宜没好货",这让我们非常容易被误解,竞争对手也非常容易抹黑我们。小米如何在未来漫长的征程中立于不败呢?我们必须要拿出世界品质的好产品!
质量的提升是个漫长、艰巨又枯燥的过程,细节我不讲了。
一分耕耘一份收获。2018年小米获得了“中国质量协会质量技术奖”一等奖,2019年我自己还获得了“中国年度质量人物”的殊荣。
努力补课的小米从2017年Q2开始了神奇的逆转,重新恢复高速成长。


小米很早就开始了国际化,我给大家说说我们国际化的故事。
2014第三季度,小米手机在中国登顶,仅仅靠中国市场的出货量,就在全球排到第三了。那个时候,投资者都非常看好小米,但提了一个非常尖锐的问题:小米模式能不能在全球复制?2014年6月,我们进入了印度市场,一路势如破竹,很快就成为了最耀眼的明星。


事后反复复盘:我们刚进入,品牌和渠道都还没有准备好,就直接定了50万台旗舰机,这太吓人了。
高达10亿库存,这对刚起步的印度业务来说,是个灭顶之灾!
我一听到这个消息,有点愣住了!运回国内?但那是3G版本的小米4,国内市场已经完全是4G手机的天下,咋办?

当时小米在海外知名度还没现在那么高,吃了无数的闭门羹后,我们的同事终于打开了一条路。
有三类合作伙伴选择了我们:卖石油、卖天然气的贸易商想转行进入手机行业;卖笔记本电脑,现在想卖手机的;还有一批二线代理商,想在我们身上赌一把。就是这群伙伴和我们一起,杀入了全球手机市场。
总之,死磕了一年多,这要命的10亿库存,虽然损失惨重,但基本消化了。
塞翁失马,焉知祸福。这次救火行动带来一个意想不到的回报:开拓出来的渠道成了国际业务的先遣队,大大提速了我们国际化的进度。
4.2R U OK
国际化的路上,有坎坷,也有欢乐。比如,R U OK。

我们同事临时安排我,出场打个招呼,一激动,脱口而出说了一句,“R U OK?”
现场气氛一下就炸裂了。
没想到,这个视频传回国内,立马上了热搜。
B站上有位UP主还做了个鬼畜视频,让我成了B站的知名歌手。
我们的市场部同事一开始还有点紧张,但我觉得没啥,大家开心就好。
这件事情还是给我带来了不少烦恼,作为武大的杰出校友,从此以后,我要到处解释:武汉大学还是正规大学,是我自己英语没学好,不是武大没教好。
现在,小米进入了全球90多个国家和地区,手机业务在50个国家和地区中位居前5。最近两年主攻欧洲市场,今年刚刚传来喜讯:我们在欧洲已经排到第三了,甚至,西班牙已经登顶,法国排到第二!

成功往往不是规划出来的,危机是你想不到的机会。


1.上市
创业十年之际,有三个难忘的高光时刻。
第一当然是上市。

小米IPO前夕,2018年4月25日,我在武汉大学办了一场发布会,宣布了一项董事会决议:小米硬件综合净利率永远不超过5%,如有超出的部分,将超出部分全部返还给用户。

小米上市后,变成了一家公众公司,资本一定会逼着小米创造"超额"的利润。我自信能扛住这样的压力,但我特别担心:如果有一天我不做CEO了,小米管理层还能不能继续坚持做“感动人心、价格厚道”的好产品呢?
想来想去,只有一个办法:那就是以法律文件的形式,把这一使命固化下来,永久限制硬件净利率。我把这个想法和团队一说,一起奋斗的兄弟们都特别支持。
但跟股东一提就炸锅了,有各种担心,尤其担心对股价有影响。有人说,“你们是不是疯了,还想不想上市”。有人说,“当初你们可不是这么说的,早知道如此,我就不投了”。还有人说,“来不及了,别折腾了”。
我们开了好多次紧急电话会,中间有几次都要聊不下去。我对他们说,“优秀的公司赚取利润,伟大的公司赢得人心!如果你们同意,你们拥有的将是一家注定伟大的公司!”

当我们公布了这项决议,我的朋友圈被“5%”刷屏了。
我们收到了非常多的赞誉,也有不少嘲讽和质疑,但这些已经不重要了。
2.北漂买房
第二件难忘的事情就是搬家,我们搬到自己的科技园。
去年7月,小米科技园正式开园,我们第一次拥有了自己的家,心情无比激动。
在我们眼里,这个园区漂亮极了,美轮美奂,我们亲切地称之为"清河三里屯"。
我专门发了一条微博。

这条微博马上就火了,阅读量高达3300万。看来,每个北漂心里,都有一个买房的梦!
让我万万没想不到的是,房产中介居然比我还激动,也在到处转发,说这是“最励志的北漂故事”。
3. 入选500强
接着我们入选了世界500强。

就是因为这样的成绩单,我们入选世界500强,排名468名。
之前我也没觉得有啥,但真的入选了,还是有点小激动。
我在写全员信时,有同事建议咱们要不谦虚点,装着不在意。
我说,“这次咱们就别装了,我大学一毕业就开始创业,特别羡慕林斌他们有机会在500强上班,现在好不容易把自己公司搞成了世界500强,终于可以在500强上班了。我们一定得好好‘嘚瑟’一下。”
就在昨天,小米再次入选了世界500强。

过去,小米一直被拿来与老牌500强苹果、华为和三星来比较,的确有差距。
但小米还只是一个10岁的少年,如果用发展的眼光来看,你会发现小米还是有非常多出色的地方,比如:BCG 2020年全球创新50强,5家中国公司入选。华为、阿里巴巴、腾讯、京东和小米入选。



当然,今天的小米,可能离各位的期望,还有一些距离,但未来成长的速度注定会超过大家的想象。
5.2这十年,小米改变了什么?

当我们回首过去十年时,让我们真正自豪的是什么?
首先,我们和所有同行一起,普及了智能手机,推动了移动互联网的发展。

第二,我们和志同道合的创业者一起,改变了不少行业,也成就了不少创业者。

除此之外,小米甚至还改变了一些人的人生。

三年前,小米在印尼设立了生产线。她在小米印尼工厂找到工作,生活发生了巨大变化。有了这份工作,她可以养活一家人,而且还学了很多知识,交了很多朋友,在村子里的地位也大大提升。
印尼小米产线上90%的员工都是女性,我们的事业帮助她们从此改变了自己的人生。
5.3小米传
以上就是我为大家解答的第一个问题,“小米从哪里来”。
当然,这十年有太多精彩故事,一场演讲肯定说不完。
知名传记作家范海涛,撰写了首部官方授权的小米传记。她从前年年底开始,对小米团队做了大量的采访,先后采访了100多人,历时一年半时间。
这本书的书名,就叫《一往无前》。

十岁的小米,正在一步一步长大。
今年的研发预算就高达100亿元。

那么,小米人眼中的小米十年又是什么样的呢?
雷总表达了三个愿望:
“第一个愿望,是小米变成全球最知名的品牌之一。无论我们到哪个国家, 大家都知道Xiaomi的发音怎么读。
第二个愿望是,不会再有人说雷总是劳模了,因为这个舞台属于小米的年轻人。
第三点是,又有一大群了不起的创业公司诞生了,甚至长大了。他们在他们成功的时候说他们受了小米创业故事的激励。我相信小米会走到我们梦想未曾抵达的高度。”
另外,今天我们还精心准备了几款10周年代表作献给大家。
06 新品发布
1小米10至尊纪念版
诸多首发科技和革新特性融于一身,以镜面、透明、玻璃经典材料元素为载体,通过行业最顶级工艺呈现小米杰出的技术造诣。

延续Redmi K系旗舰血统,天玑1000+旗舰芯片,将5G连接和强大性能归于一芯;加上120Hz超高刷新率、立体声双扬声器,用硬核实力重塑旗舰标准。

小米透明电视是全球首款量产透明OLED电视。将之前只存在于科幻电影中的产品实现量产,是小米对未来电视终极形态的探索之作。

做米粉心中最酷的公司始终是小米的使命,九号卡丁车Pro兰博基尼汽车定制版是继小米将极客专属的平衡车平民化后,又一款献礼米粉的潮酷玩具。



今天的演讲,到这里已接近尾声。
今天,我们不仅仅是在发布产品,更是在发表小米面向下一个十年的宣言。
“小米从哪里来,又将往哪里去”,答案其实就在我刚刚发布的几款作品中。
1小米10至尊版大家可以数数有多少项黑科技,120倍变焦,DxO全球第一,120W秒充,50W无线秒充,等等。正是因为一系列黑科技加持,小米才有勇气和实力,角逐高端手机市场。
技术为本,在攀登技术的高峰路上永不止步。

米粉们关心的澎湃芯片,请大家放心,我们还在持续研发。
2K30至尊版用一款"无槽点、无遗憾"的旗舰手机,重回1999元,致敬"为发烧而生",致敬我们和米粉共同的十年。
性价比为纲,性价比是我们和用户交朋友最大的诚意,性价比是我们核心战略。
无论是大众产品,还是高端产品,我们都会永远坚持性价比,让所有用户可以闭着眼睛买。


我们是一群工程师,做最酷的产品,才是我们对这个世界的爱,才是我们的本分。
这三个"超大杯",代表的是小米永不更改的三大铁律:“技术为本、性价比为纲、做最酷的产品”,我们将始终坚持这三大铁律。

今天我们讲了非常多过去十年的成绩,我们的确非常自豪。
但我们也非常清楚,今天我们面临非常复杂的国际环境,同时面对极其激烈的竞争环境。下一步,我们该怎么办?
要想固守今天的成绩,躺着过去的业绩上过日子,毫不疑问,守不住。
要想继续不管不顾、猛冲猛打、粗放成长,毫不疑问,这条路也走不通。这就是我们今天面临的复杂局面。
今天,我们的策略有三条:
1重新创业

大胆启用创业型人才,大胆使用创业型的激励,大胆把握新的战略机遇......
具体细节我就不展开说了。
行胜于言,未来这段时间,我们做给大家看。
2互联网+制造

在继续和代工厂真诚合作的基础上,我们会深度参与制造业。我们已经自研大量高端装备,并已设计完成了全自动化的高端手机生产线。
小米产业基金已投资了超过70家半导体和智能制造的公司。
这就是小米未来要做的"制造的制造"。
3行稳致远

我相信:
下一个十年,创新之火将会照亮每个疯狂的想法,小米将成为工程师向往的圣地。
下一个十年,智能生活将彻底影响我们每个人,小米将成为未来生活方式的引领者。
下一个十年,智能制造将进一步助力中国品牌的崛起,小米将成为中国制造业不可忽视的新兴力量。
下一个十年,小米将成为一条蜿蜒奔涌的长河,流过全球每个人的美好生活,奔向所有人向往的星辰大海。
在未来的征程里,相信自己,一往无前!
谢谢大家!
*本文由投资界授权新芽NewSeed转载,转载请联系原出处。
*本内容为作者独立观点,不代表新芽立场。
原标题:《雷军与20个故事:人生有多少个十年》