
为贯彻落实国家和省委省政府决策部署、服务“六稳六保”工作、减轻企业负担、激发企业市场活力、推动经济高质量发展,省生态环境厅制定了《浙江省第五批不纳入建设项目环境影响评价审批的目录》,8月3日起正式实施啦。涉及这项福利的企业负责人一定要仔细阅读!


寿昌的芋头粽很好吃,我想办一个手工包粽子(电加热)的企业,需要办理哪些环保方面手续?
答


洋溪现在人流量大,我想街上开一家餐饮店,环保方面的手续我该如何办理?
答

哪些行业项目不纳入?
建设项目环境影响评价审批?
如何开展环境影响评价?
是否无需履行污染防治责任?
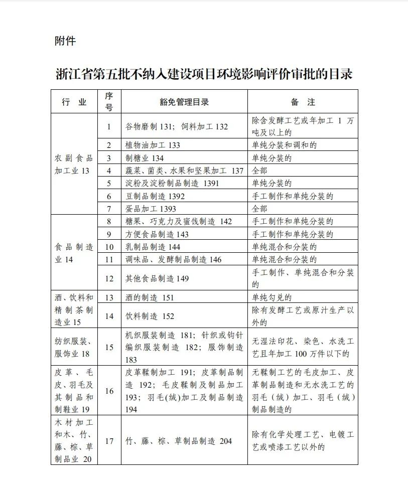
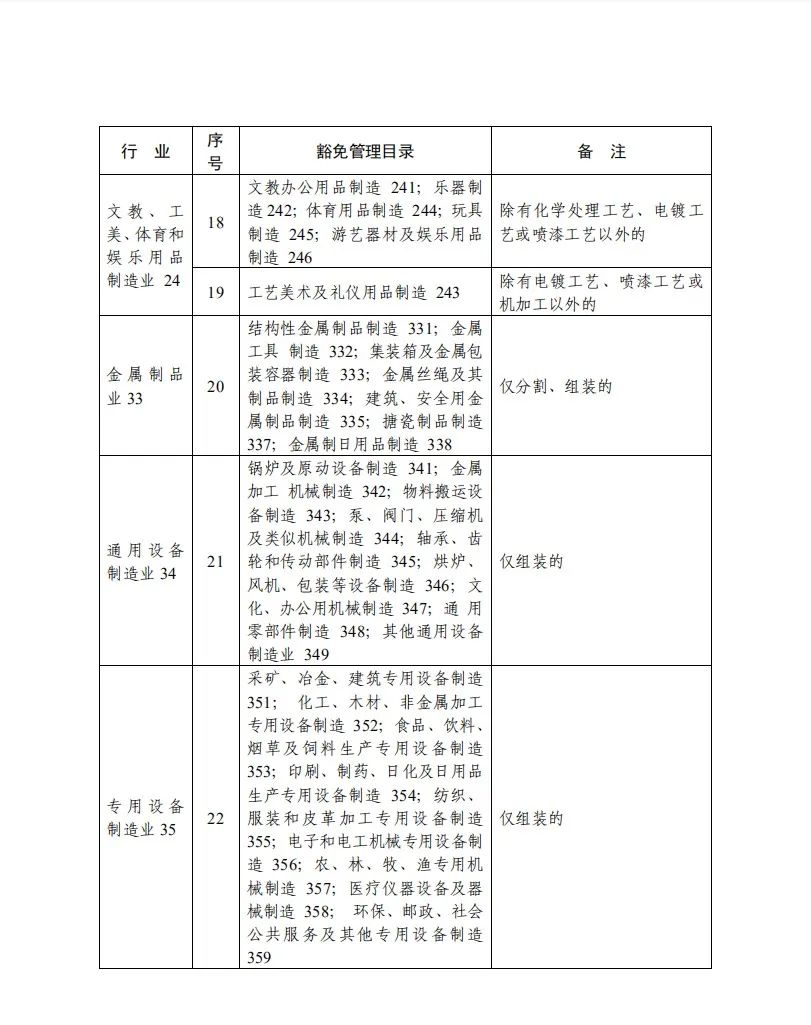
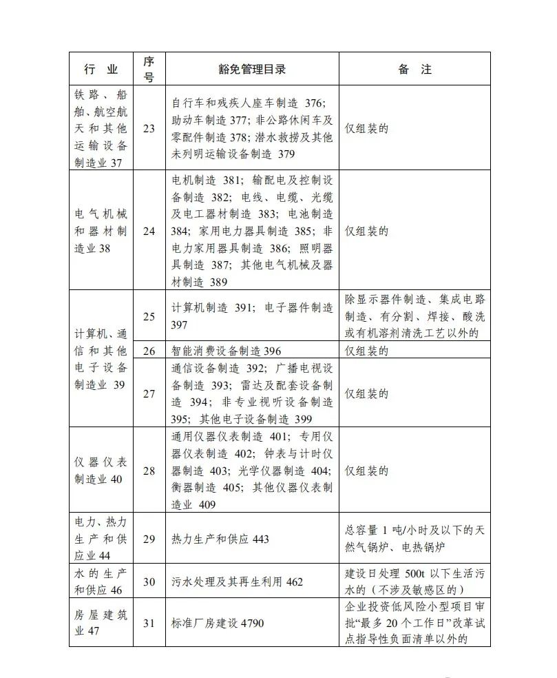
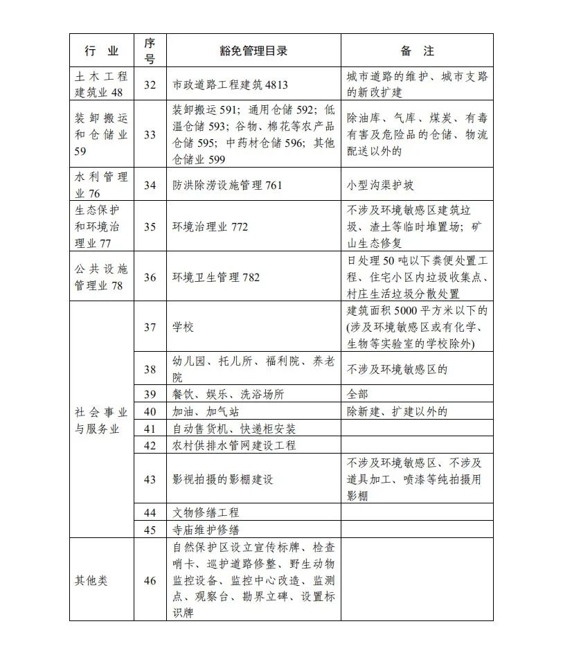
涉及不纳入环评行业
省生态环境厅共发布五批不纳入建设项目环境影响评价目录,本次实施的第五批《目录》共涉及25大类104小类项目,包括不涉及有毒、有害及危险品的仓储、物流配送项目、单纯组装的机械设备制造类项目、手工制作和单纯分装的农副食品制造类项目、部分社会事业类项目等。
如何开展环境影响评价和环评审批
列入《目录》的项目无需编制环境影响评价文件,无需办理环评审批、备案手续。符合的企业们,请尽情挥洒汗水,加速拓展业务吧!
是否履行污染防治责任
列入《目录》的项目,虽然无需编制环评,无需办理环评审批备案手续,但并不免除企业的污染防治责任。企业仍需按照环保法律法规和相关技术规范要求,采取有效的防治污染和防止生态破坏的措施,确保污染物达标排放,切实减轻项目建设和运营过程中产生的不利环境影响。
所以,环保法律法规要求的规范性动作还是要具备哟,不可偷懒!
《目录》实施期限
自2020年8月3日起正式开始实施,实行时间原则上截止2025年12月底,根据形势需要和适当延长。





原标题:《新规定!8月3日起,这25类建设项目不纳入环评!》