
在日常生活中
我们常常会遇到各种问题
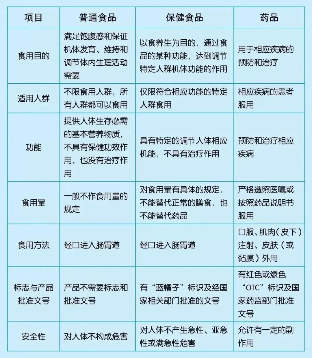
保健食品、保健品、药品之间有什么区别?
蔬菜、水果表面的农药残留如何消除?
......
这些问题的答案你都知道吗?
从今天开始
小编将会为大家持续带来
食品安全相关科普知识
今天就带大家一起来正确认识
普通食品、保健食品、保健品、药品之间的区别!
根据《中华人民共和国食品安全法》,食品,指各种供人食用或者饮用的成品和原料以及按照传统既是食品又是中药材的物品,但是不包括以治疗为目的的物品。
01
普通食品

02
保健食品:具有明确的法律定位

03
保健品
一般是与健康、保健相关的产品的统称。诸多媒体报道中涉及的保健品,实为内衣、床垫、器械、理疗仪、饮水机等,而非食品或保健食品。
04
药品

//注意事项:
///
NOCITCE
1.保健食品不能作为普通食品
一些普通食品虽然也含有生理活性物质,但含量较低,所以普通食品不强调特定功能。
保健食品中的生理活性物质是通过提取、分离、浓缩而成,使其在人体内达到发挥一定保健作用的浓度,从而调节人体的某些功能。保健食品有食用量的控制,不能作为正常的膳食。
2.保健食品不是药物
保健食品不以治疗疾病为目的,可以调节机体的某些功能,适宜于特定人群食用。所有的保健食品必须按规定在产品标签上标注“本品不能代替药物”。
3.保健品≠保健食品

个别不法分子也会故意混淆食品、药品、保健食品的概念,或知法犯法、夸大宣传,或在普通食品中添加药品成分,或在营销过程中把保健食品当药卖。
如遇食品、保健食品欺诈和虚假宣传问题,请拨打12315投诉举报电话。

原标题:《【食品安全】普通食品、保健食品、保健品、药品之间有什么区别?》