开平发布
世界文化遗产-开平碉楼与村落
权威发布 服务民生


总有一些人默默地守护着我们
我们的岁月静好
是因为有他们在负重前行
他们拥有一个共同的名字
消防战士!
有人向他们致敬
有人说我想成为他们中的一员
现在机会来了!

公 告
2020年 第4号
应急管理部关于国家综合性消防救援队伍
2020年面向社会招录消防员的公告
为有效履行防范化解重大安全风险、应对处置各类灾害事故的职责使命,根据《国家综合性消防救援队伍消防员招录办法(试行)》(人社部规〔2018〕5号)等法规政策,现就国家综合性消防救援队伍2020年面向社会招录消防员相关事项公告如下:
一、招录计划、方式
经应急管理部、人力资源社会保障部批准,此次国家综合性消防救援队伍共招录消防员15000名,其中:公开招录社会青年5000名、定向招录退役士兵5000名、专项招录高校应届毕业生4894名、专项招录原公安消防部队解约定向培养士官106名。具体招录计划见附件1。
二、招录条件与范围
(一)具有中华人民共和国国籍;
(二)遵守宪法和法律,拥护中国共产党领导和社会主义制度;
(三)志愿加入国家综合性消防救援队伍;
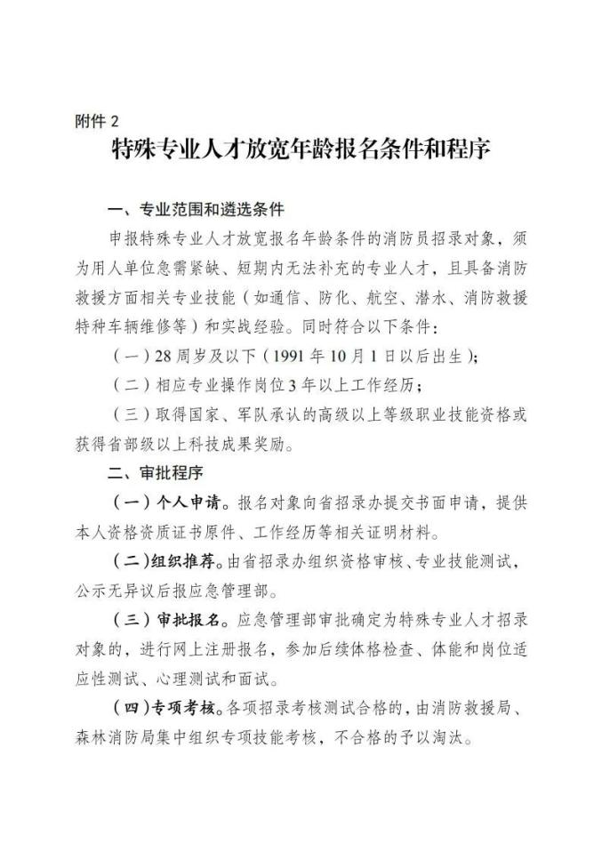
(四)年龄为18周岁以上、24周岁以下(出生日期在1995年10月1日至2002年9月30日之间),大学本科以上学历人员年龄放宽至26周岁(1993年10月1日以后出生),对消防救援工作急需的特殊专业人才,经应急管理部批准年龄可放宽至28周岁(1991年10月1日以后出生);
(五)具有高中以上文化程度;
(六)身体和心理健康;
(七)具有良好的品行;
(八)法律、法规规定的其他条件。
定向招录退役士兵须为解放军或武警部队服役期满退役士兵(含国家综合性消防救援队伍工作期满退出消防员),以作战部队退役义务兵为主;专项招录高校应届毕业生须为参加全国普通高等学校(含研究生培养单位)招生统一考试,取得全日制大学专科以上学历和相应学位的2020年应届毕业生;专项招录原公安消防部队解约定向培养士官须为所依托院校2020年应届毕业生。
国家统一招生的2018年、2019年普通高等学校毕业生离校时和择业期内(国家规定择业期为两年)未落实工作单位,其户口、档案、组织关系仍保留在原毕业学校,或保留在各级毕业生就业主管部门(毕业生就业指导服务中心)、各级人才交流服务机构和各级公共就业服务机构的毕业生,可按高校应届毕业生对待。
三、网上报名及资格审查
消防员招录采用网上报名的方式,资格审查采取网上初审、现场复核的方式进行。
(一)网上注册报名。招录对象可在2020年7月20日23时后、9月30日18时前登录国家综合性消防救援队伍消防员招录平台(http://xfyzl.119.gov.cn),查询浏览招录信息,注册进入消防员招录在线报名系统。
申请特殊专业人才放宽年龄报名的,由本人于9月10日前(以信件寄出邮戳时间为准)向省级消防员招录工作办公室(以下简称“省级招录办”)寄送书面申请和相关证件证书复印件,经省级招录办组织审核、公示并报应急管理部审批同意后,办理网上注册报名。标准条件和办理程序见附件2。
网上报名时,招录对象须填报个人信息进行账号注册和实名认证。登录成功后,按照类别选择“社会青年”、“退役士兵”、“高校应届毕业生”、“解约定向培养士官”报名通道。退役士兵招录对象不得隐瞒服役经历选择“社会青年”或“高校应届毕业生”报名,一经发现取消招录资格;解约定向培养士官直接进入专项报名通道,仅限报考生源地省份消防救援队伍。具有全日制大学专科以上学历的招录对象须填写所学专业及专业代码(可在国家综合消防救援队伍消防员招录平台“通知公告”栏查询)。
招录对象登录在线报名系统前,须仔细阅读《报名指南》和《报名须知》,按系统提示录入报考意向、调剂志愿、学历经历、表彰奖励等信息,并上传证件照片和居住证、退伍证等图片。报名证件照片包括本人近期1寸免冠正面彩色照片(须为蓝色或白色背景,295×413像素,jpg或jpeg格式)和身份证照片(横向拍摄身份证正、反面照片,身份证须整体处于居中位置,不留边框,确保清晰,jpg或jpeg格式),证件照片需经系统工具处理符合要求后方可上传。提供虚假报名信息的,取消招录资格。
招录对象须凭注册的身份证号码和密码打印准考证,查询招录进度,请务必牢记。报名时,招录对象可按照个人意向选择在户籍地省份或经常居住地省份报名。在户籍所在地省份报名的,可根据招录计划选择报考意向;持居住证在经常居住地省份报名的,只可报考当地消防救援队伍或森林消防队伍。报名意向栏设有调剂选项,如选择服从调剂,可按个人意向在“同省跨队伍”(志愿在本省的消防救援队伍和森林消防队伍间进行调剂)、“同队伍跨省”(志愿在所选队伍全国范围内进行调剂)、“跨省跨队伍”(志愿在全国范围内的两支队伍间进行调剂)选项中进行选择。服从调剂人员录取几率更高。
招录对象也可到国家综合性消防救援队伍各支队、大队、消防救援站(中队),领取宣传资料,现场上网填写报名信息。
(二)网上初审。网上报名期间,各省级招录办同步对招录对象报名信息进行初审。
网上初审通过后,报名信息原则上不得修改。确需修改的,须由本人在报名系统中提出申请、说明事由,经省级招录办审批,修改信息后重新提交审核。报名信息不完整、初审未通过的招录对象,可在报名系统中补充信息后重新提交审核。初审发现不符合条件范围的招录对象,可在报名系统中提出修改信息申请,详细说明修改事由,报省级招录办审核、应急管理部审批,修改报名信息后重新提交审核。修改报名信息仅限申请1次,须于9月20日前申报,9月21日0时起不再受理。
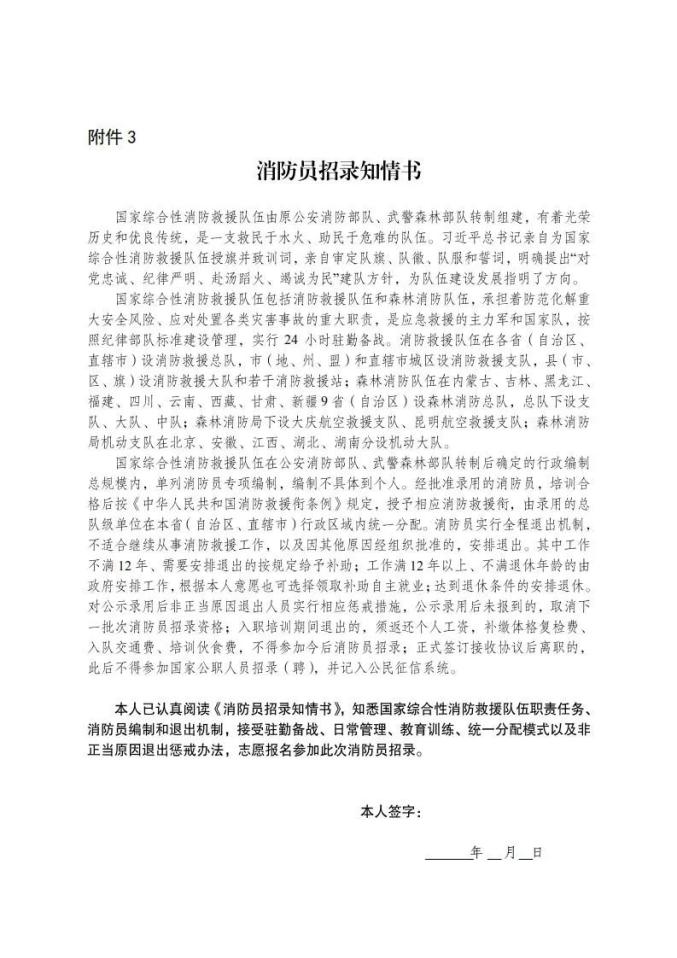
(三)参加资格审查现场复核。招录对象根据网上初审结果,按省级招录办通知要求,由本人携带身份证(居住证)、户口簿、毕业证(学位证)、退伍证、立功受奖等证件证书原件和复印件参加现场复核。通过复核的,须在《国家综合性消防救援队伍消防员招录报名登记表》和《消防员招录知情书》(附件4)上签字确认。拒不签字的,取消报名资格。
历次消防员招录入职培训后非正当原因退出、政治考核复查不合格和2019年第二次消防员招录中公示录用未报到的,资格审查不予通过。
四、招录考核
通过资格审查的招录对象,持身份证、准考证参加后续招录考核。考核项目包括体格检查、政治考核、体能测试和岗位适应性测试、心理测试和面试。各地考核项目顺序、时间、地点等具体安排,由各省级招录办发布。
(一)体格检查。在指定的市级以上综合性医院进行,参照《应征公民体格检查标准》中军队陆勤人员标准执行,体检不合格的不予招录。招录对象对体检结果持有异议、申请复检的,经省级招录办和同级卫生部门共同研究,可以进行一次复检,体格检查结果以复检结论为准;对可通过服用药物或其他治疗手段影响检查结果的项目不予复检,初检结论为最终结论。基于消防救援工作的特殊要求,对已评定残疾等级和有严重伤病治疗记录等不适宜从事消防救援工作的不予招录。
(二)政治考核。参照征兵政治考核要求进行。
(三)体能测试和岗位适应性测试。按照《国家综合性消防救援队伍消防员招录体能测试、岗位适应性测试项目及标准》执行(见附件5)。体能测试实行量化评分,单项设最高分(15分),总成绩最高40分,有一个单项“不合格”的予以淘汰。岗位适应性测试有一个单项达不到“一般”标准的予以淘汰。
(四)心理测试和面试。心理测试采用消防员招录心理测查系统进行,由系统自动评判“合格”或“不合格”。面试参考事业单位公开招聘人员做法实施,实行量化评分,满分100分,低于60分的为“不合格”。心理测试和面试结果有一项为“不合格”的予以淘汰。
五、公示及录用
(一)公示。根据“社会青年”、“退役士兵”、“高校应届毕业生”三类招录对象的体能测试、面试总成绩和直接录用、优先录用规则分别排名(女消防员计划单独排名),综合体格检查、政治考核、岗位适应性测试情况,按不超过招录计划120%的数量(具体由各省级招录办确定)分类确定拟录用(待补录)人员名单,在招录平台通知通告栏目向社会公示,公示时间为7个工作日。招录对象公示前须签订入队承诺书,拒不承诺的取消录用资格。
直接录用、优先录用规则:1.参加全国普通高等学校(含研究生培养单位)招生统一考试且取得全日制大学本科以上学历和相应学位的毕业生,荣立个人三等功及以上奖励的退役士兵、国家综合性消防救援队伍荣立个人三等功及以上奖励的退出消防员,招录考核合格的直接录用,优先顺序为学历层次、急需专业(目录见附件6)、荣立个人三等功及以上奖励,在计划指标内依据排名从高到低依次录用(下同)。个人三等功及以上奖励应为按照《中国人民解放军纪律条令》或应急管理系统相关奖励规定组织实施的立功受奖项目。2.全日制大学专科急需专业毕业生优先录用。3.对中共党员、荣获“三好学生”、“优秀团员”等表彰的人员、放宽报名年龄条件的特殊专业人才,同等条件下优先录用。
解约定向培养士官经招录考核合格的直接公示录用。
(二)录用。根据公示情况,确定录用人员名单。对没有问题或者反映问题不影响录用的,按照规定程序办理录用手续;对有严重问题并查有实据的,不予录用;对反映有严重问题,但一时难以查实的,暂缓录用,待查实并作出结论后再决定是否录用。
(三)入职培训。新录用的消防员,参加为期1年的入职培训。对录用后未报到,或入职培训1个月内退出的,从公示的拟补录人员中按成绩排名择优补录。
培训考核不合格,或有其他不适宜从事消防救援工作情形,予以退回。培训合格的,正式签订接收协议,明确双方权利义务。入职培训3个月内,组织开展政治考核、体格检查复查工作,将腰椎间盘突出、半月板损伤、韧带损伤、强直性脊柱炎等影响从事消防救援工作的疾病纳入体检复查范围,不合格的,取消录用资格。
公示录用后未报到的,取消下一批次消防员招录资格。复审复查合格的签订入职培训协议,明确双方权利义务。入职培训后非正当原因退出的,须退还个人工资,补缴体格复检费、入队交通费、培训伙食费,不得参加今后消防员招录;对正式签订接收协议后,非正当原因提前离职的,此后不得参加国家公职人员招录(聘),并记入公民征信系统。
六、职业发展和保障
经批准录用的消防员,培训合格后按《中华人民共和国消防救援衔条例》规定,授予相应消防救援衔,由录用总队在本省(自治区、直辖市)行政区域内统一分配。工作满规定年限,根据个人能力素质、现实表现和岗位空缺情况,可按规定比例逐级晋升。消防员中的优秀业务骨干,通过单独招生择优选拔到消防院校定向培养,毕业后提任为指挥员。具有全日制大学本科以上学历的消防员还可通过专门录用干部考试直接提任为指挥员。
消防员实行与其职务职级序列相衔接、符合消防救援队伍高强度、高风险和24小时驻勤备战等职业特点的工资待遇政策。按规定参加机关事业单位养老保险、属地基本医疗保险,享受国家机关工作人员伤亡抚恤待遇,并根据消防救援工作特点建立伤亡附加保险制度(在国家综合性消防救援队伍社会保险、抚恤优待等相关政策出台前,按转制前政策执行)。
国家发展改革委员会、教育部、财政部、人力资源社会保障部、交通运输部、退役军人事务部等部委与应急管理部联合出台的《关于做好国家综合性消防救援队伍人员有关优待工作的通知》(应急〔2019〕84号)、《关于保障国家综合性消防救援队伍人员交通出行优待权益有关事项的通知》(交运规〔2019〕4号)等文件,明确国家综合性消防救援队伍人员在伤亡抚恤、退出安置、就业创业、家庭优待、子女入学、住房医疗、交通出行、参观游览等方面享受专门优待政策。
消防员实行全程退出机制。不适合继续从事消防救援工作,以及因其他原因经组织批准的,安排退出。其中工作不满12年、需要安排退出的按规定给予补助;工作满12年以上、不满退休年龄的由政府安排工作,根据本人意愿也可选择领取补助自主就业;达到退休条件的安排退休。
七、纪律与监督
消防员招录坚持信息公开、过程公开、结果公开,主动接受社会监督。此次招录不指定考试辅导用书,不举办也不委托任何机构举办考试辅导培训班。应急管理部、省级应急管理厅(局)设立举报电话,及时受理相关举报投诉并按有关规定调查处理。各省(自治区、直辖市)监督举报电话由应急管理厅(局)公布。
附件:
1.国家综合性消防救援队伍2020年消防员招录计划
2.特殊专业人才放宽年龄报名条件和程序
3.消防员招录知情书
4.国家综合性消防救援队伍消防员招录体能测试、岗位适应性测试项目及标准
5.国家综合性消防救援队伍2020年消防员招录急需专业目录
6.国家综合性消防救援队伍消防员招录工作联系方式
应急管理部
2020年7月17日
所有附件:
可左右滑动下图查看








报名攻略请收好
招录对象可在2020年7月20日23时后、9月30日18时前登录国家综合性消防救援队伍消防员招录平台(http://xfyzl.119.gov.cn,以下简称“官方平台”),查询浏览招录信息,注册进入消防员招录在线报名系统。
注册报名须使用连接互联网的电脑,手机只可查询浏览信息、无法注册报名。
官方平台包括首页、政策法规、工作动态、通知公告、宣传动员、消防知识、消防生活、咨询投诉栏目。

01
注册登录
招录对象网上报名前需进行注册,注册时需实名认证、手机验证和设置密保问题。招录对象注册成功后,身份证号将作为登录招录平台的账号。




注册成功的用户可直接登录官方平台,浏览招录信息,进行在线报名。
02
个人中心
用户登录后,可通过点击网页右上角【姓名】进入个人中心。
在个人中心可维护账号信息、查看招录进展、编辑报名信息和提交咨询投诉。

03
在线报名
(一)报名流程
招录对象报名时需认真阅读《报名须知》(阅读时间不少于30秒),勾选【我已阅读报名须知】后,点击【开始报名】按钮进入报名类型选择界面,选择完后,用户可进入报名信息填报界面。填报完成后,预览报名信息,确认无误后,勾选诚信承诺,点击【提交报名】后,完成报名信息的提交。
(二)信息填报
1.报名类别


2. 基本信息

报名类型为“退役士兵”的招录对象需填写服役的军(兵)种、入伍时间、退役时间(具体到年月),系统自动计算服役年限,同时还须上传退伍证带有个人照片和信息的正面照。军(兵)种分为解放军和武警部队、原公安消防部队、原武警森林部队。


3. 照片
招录对象需上传本人证件照片,为本人近期1寸正面免冠彩色证件照片(须为蓝色或白单色背景,295×413像素,JPG或JPEG格式),照片需经系统工具处理符合要求后方可上传。

4. 报考意向
报名方式选择:报名对象选择按“户籍地报名”或“常住地报名”。
首先选择户籍地与常住居住地是否为同一省份,选择是的,默认选择 “按户籍地报名”,选择否的,两种方式均可选择。
报考队伍意向:报名对象选择“消防救援队伍”或“森林消防队伍”。
报考省份选择:
① “按户籍地报名”需填写户籍地地址,系统自动根据招录计划及所选报考队伍加载可选择的报名省份。如果户籍地省份有代招计划,报名对象需在本省或代招省份中选择具体的报考省份,仅限报考1个省份。如果户籍地省份无代招计划,仅限报考户籍地省份。
② “按常住地报名”需填写户籍地地址及常住地地址、上传居住证正、反面照片,仅限报考常住地省份。
系统自动加载报名对象注册时上传的身份证照片。
服从调剂志愿:选择是否调剂,选择是的,报考省份有消防救援和森林消防两支队伍的,需在 “同省跨队伍”(志愿在本省的消防救援队伍和森林消防队伍间进行调剂)、“同队伍跨省”(志愿在所选队伍全国范围内进行调剂)、“跨省跨队伍”(志愿在全国范围内的两支队伍间进行调剂)选项中进行选择。仅有一支队伍的省份在“同队伍跨省”、“跨省跨队伍” 选项中进行选择。
男性报考对象需选择体能测试项目,其中1000米跑为必考项,原地跳高、立定跳远两项任选一项,单杠引体向上、俯卧撑两项任选一项,10米×4往返跑、100米跑两项任选一项。

女性报考对象根据招录计划选择报考省份,不可进行调剂,体能测试项目为默认考核项目。

原公安消防部队解约定向培养士官仅需填写户籍地,系统根据其生源地自动匹配报考省份。

5. 学历经历
学历包括研究生、本科、大专、高中(中专、职高),选择研究生及本科的需填写学历编号、学位及学位编号、是否全日制、是否高等学校在读学生、学习专业名称及代码。所有招录对象均需填写毕业院校、毕业时间、现工作单位、参加工作时间、是否从事过消防工作。从事过消防工作的,还需填写工作类型及消防工作年限。工作类型分为政府合同制、企业专职队、森林防火员及其他。“近五年表彰奖励”栏目可填写本人已取得的最高表彰奖励,最多可填3项。表彰内容需完善表彰类型、项目名称、施奖单位、表彰时间、表彰事由。

如果报名对象报考类别选择“高校应届毕业生”,毕业时间可选择2018年1月1日至2020年8月31日期间的日期。

6. 报名信息预览
对录入的各项报名信息进行汇总显示预览,供招录对象本人检查确认。
7. 报名登记表预览
根据录入的各项信息生成招录对象报名登记表,由招录对象检查确认。在资格审查现场复核环节,由省级管理员打印此表交由招录对象签名确认后,统一收回保管,与本人签字确认的《消防员招录知情书》一并作为招录档案。请招录对象仔细核对报名登记表中内容。
8. 提交报名
完成所有信息填报及预览确认后,招录对象须勾选诚信承诺,方可提交报名。

04
招录进度
招录对象在报名成功后可随时查看本人的招录进展。通过资格审查的人员可在线打印准考证。省级管理员公布本省各项考核结果后,招录对象可查看本人各项考核结果。省级管理员公示本省拟录用人员名单后,招录对象可查看本人总成绩。省级管理员正式录用报名对象后,招录对象可看到本人是否被录用。

05
报名信息
报名期间,招录对象可在报名系统中查看、编辑本人的报名信息。网上初审通过后,报名信息原则上不得修改。确需修改的,须由本人在报名系统中提出申请、说明事由,经省招录办审批,修改信息后重新提交审核。报名信息不完整、初审未通过的招录对象,可在报名系统中补充信息后重新提交审核。初审发现不符合条件范围的招录对象,可在报名系统中提出修改信息申请,详细说明修改事由,报省招录办审核、应急管理部审批,修改报名信息后重新提交审核。修改报名信息仅限申请1次,须于9月20日前申报,9月21日0时起不再受理修改申请。
所有【申请修改】在2020年9月20日24时前仅限一次操作。
点击文末"阅读原文"
可直接进入官方报名入口
原标题:《公告 | 烈火雄心等你燃!2020年消防员招录开启,附最全报名攻略!》