今天(7月26日)17:00,山东的2020年夏季高考成绩就可以查询了。@530381名山东考生,你们准备好了吗?
如何查分?什么时候填报志愿?为了帮大家理清头绪,特此送上查分攻略,供各位山东考生和家长参考。
山东高考成绩三种方式可查询
山东2020年夏季高考和高中学业水平等级考试成绩于今日(7月26日)下午通过考试院官网、山东教育发布公众号和短信推送三种方式公布。

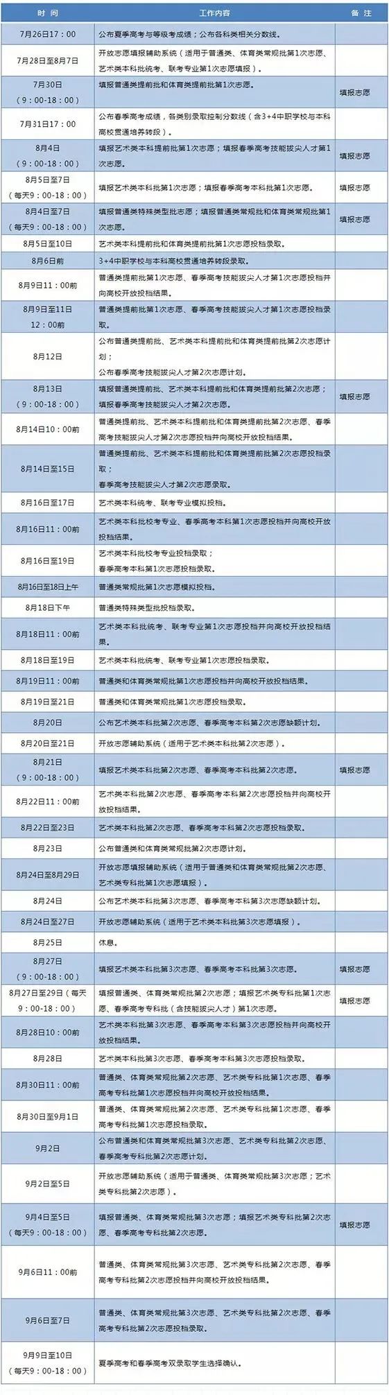
山东志愿填报将于30日启动
高考成绩出来后,考生最为关心的是总分数。事实上,和总分数一样重要的,还有“一分一段表”。
考生可查找一分一段表,对比自己的位次和各高校往年录取位次。圈定略高于、持平、略低于自己位次的十几所高校,以便缩小范围,重点了解。
除了高考分数、学校录取线,考生们需要关注的关键内容还有投档方式、批次设置。
每个批次可以填报几个学校?每个院校填报几个专业?是否设置服从调剂栏等?这些权威信息大家一定要通过教育部阳光高考信息平台,省级考试院、目标高校的官网获取,做到心中有数。

根据志愿填报安排,7月30日起,将填报普通类提前批和体育类提前批第1次志愿;8月4日至7日,填报普通类特殊类型批志愿、填报普通类常规批和体育类常规批第1次志愿。
专家支招新高考志愿填报
2020年是山东新高考落地元年,新的高考科目、新的志愿填报方式、新的录取程序,没有经验可循,96个志愿的选择与填报对考生确实是个考验。那么,考生究竟该如何选择志愿呢?
首先,考生应当确定专业方向。考生应当想明白搞清楚自己今后的职业发展方向。上大学并非考生的终极目的,仅仅是学习生涯的延续,但是大学所学的专业却直接影响或者决定着大多数学生今后的职业选择。所以每一名考生都应当根据自己的兴趣、爱好、特长确定今后的大体职业发展方向,在此基础上依据自身条件选择相应的专业。
其次,应当在专业方向的基础上选择高校。同类专业在国内许多高校同时设置,选择哪所高校的此类专业,要根据考生自己的综合成绩位次和此类专业的高校排名综合考虑。专业类别的高校排名较为权威是教育部高等教育教学评估中心发布的新一轮学科评估结果。往年高校专业录取成绩也可以作为一个参考因素,但不可简单的生搬硬套,毕竟此前的专业录取成绩是在高校投档之后生成的结果。
第三,考生要关注自己的选考科目是否满足选报专业和高校的科目要求。这是新高考的一个大变化,大部分高校都提出了相关专业的选科要求,有的是一科、有的是两科,还有一部分没有明确,考生一定要注意自己的选考科目完全符合高校公布的专业科目要求。
第四,考生还要根据自己的生活习惯等因素考虑高校的校址和公布的收费标准,是否符合自己以及家庭的预期和经济承受能力。
96个专业志愿是考生可以填报志愿的最大数,并非每个考生每次填报志愿都必须填满96个志愿。考生应当相对准确把握自己的定位,并注意适当拉开志愿档次,不可单纯的求高或者求稳。
高考准考证不要丢 还有这些用途

来源:大众网、叮咚FM


原标题:《山东新高考成绩今日17时可查!这份查分攻略请收好》