街坊们看过来!
茂名基本医疗保险有新政
快来看看有哪些变化?
为进一步完善我市基本医疗保险门诊特定病种政策,加强目录管理。7月15日,茂名市医疗保障局、茂名市财政局印发了《茂名市医疗保障局 茂名市财政局关于调整我市基本医疗保险门诊特定病种有关政策的通知》,就我市基本医疗保险门诊特定病种有关政策作相关调整。

待遇标准是什么?
今天我们就来聊一聊
01
调整城乡居民基本医疗保险部分门诊特定病种待遇
(一)将高血压、糖尿病等2个病种纳入我市城乡居民基本医疗保险门诊特定病种范围,年度统筹基金最高支付限额均为1200元/年。
1.门诊用药范围和医保支付标准按《广东省医疗保障局关于印发城乡居民高血压糖尿病门诊用药范围和医保支付标准的通知》(粤医保发〔2019〕28号)执行。
2.根据《广东省医保局 广东省财政厅 广东省卫生健康委 广东省药监局转发〈关于完善城乡居民高血压糖尿病门诊用药保障机制的指导意见〉的通知》(粤医保发〔2019〕26号)要求,我市高血压、糖尿病参保居民从2019年11月1日起按规定享受门诊特定病种相应待遇。
(二)将“器官(肝脏、肾脏、心脏、肺脏)移植后抗排斥治疗”调整为“器官(肝脏、肾脏、心脏、肺脏)移植后抗排异反应治疗”,年度统筹基金最高支付限额为12000元/年。
(三)将“地中海贫血”调整为“珠蛋白生成障碍(地中海贫血或海洋性贫血)”,年度统筹基金最高支付限额为4800元/年。
(四)将“癫痫大发作”调整为“癫痫(需长期服药的)”,年度统筹基金最高支付限额为3600元/年。
(五)将“心脏病并心功能Ⅲ级以上”调整为“慢性心功能不全”,年度统筹基金最高支付限额为3600元/年。
(六)取消“狂犬疫苗门诊接种”门诊特定病种项目。
新增或调整的城乡居民基本医疗保险门诊特定病种的认定标准和认定程序由市级医保经办机构另行制定。
02
调整城镇职工基本医疗保险部分门诊特定病种待遇
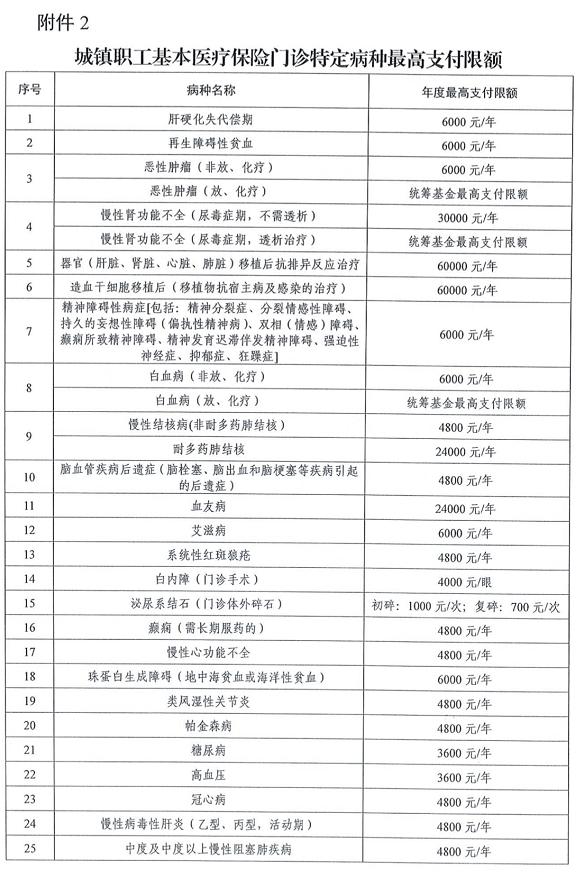
(一)将城镇职工基本医疗保险门诊特定病种由月度支付限额调整为年度支付限额[恶性肿瘤(放、化疗)、慢性肾功能不全(尿毒症期,透析治疗)、白血病(放、化疗)、白内障(门诊手术)、泌尿系结石(门诊体外碎石)病种除外],年度统筹基金最高支付限额标准详见附件2。
(二)将“高血压Ⅱ期及以上”调整为“高血压”,门诊特定病种待遇由月度支付限额300元/月调整为年度统筹基金最高支付限额3600元/年。
(三)将糖尿病门诊特定病种待遇由月度支付限额200元/月调整为年度统筹基金最高支付限额3600元/年。
(四)取消“狂犬疫苗门诊接种”门诊特定病种项目。
(五)城镇职工基本医疗保险参保人如同时符合两个或两个以上门诊特定病种的[恶性肿瘤(放、化疗)、慢性肾功能不全(尿毒症期,透析治疗)、白血病(放、化疗)、白内障(门诊手术)、泌尿系结石(门诊体外碎石)病种除外],取较高病种的支付限额标准并增加2400元/年。
新增或调整的城镇职工基本医疗保险门诊特定病种的认定标准和认定程序由市级医保经办机构另行制定。

我市基本医疗保险门诊特定病种
统筹基金最高支付限额标准
按附件1、附件2执行
通知自7月15日起执行
有效期5年
↓


都有可能帮助到身边有需要的人
赶紧扩散出去吧!
茂小布推荐
茂名发布编辑部
原标题:《注意!茂名医保有重要调整!看看有哪些变化?》