美国国务院已经批准向台湾提供“爱国者3型导弹”,中方日前严正回应,并采取制裁措施。
据报道,7月9日,美国国防部国防安全合作局发表声明称,美国务院已批准向台湾提供“爱国者-3”导弹重新认证的设备与技术,总价值6.2亿美元,主要承包商是洛克希德·马丁公司。
外交部发言人赵立坚对此表示,中方坚决反对美售台武器,敦促美方切实恪守一个中国原则和中美三个联合公报规定,停止售台武器和美台军事联系,以免对中美关系和台海和平稳定造成进一步损害。为了维护国家利益,中方决定采取必要措施,对此次军售案的主要承包商洛克希德·马丁公司实施制裁。
洛克希德·马丁是家什么公司?以下由@金属加工 梳理了洛克希德·马丁的百年历史、四大领域、臭鼬工厂。所谓“知己知彼,百战不殆”,本文提供事实,不涉观点,如有不当,欢迎指正。

百年历史
01
洛克希德飞机公司


据统计,洛克希德公司在二战期间,共生产各式战机19278架,占据美国战机总生产量的6%。

1954年,洛克希德推出C-130“大力神”运输机,迄今为止该型飞机已生产超过2700架。1970年,洛克希德推出L-1011“三星”中远程宽体喷气式客机,该客机被评价为“科技上的奇迹,商业上的败笔”,竞争不过道格拉斯的DC-10和波音747,在生产了250架之后于1984年彻底放弃民机业务。
02
马丁飞机公司


1950年马丁公司推出Matin404民用客机,想在这里领域占有一席之地,但完全竞争不过道格拉斯、波音等后辈,放弃民机业务逐渐转向太空领域,它是最早被逼出大气层的航空业先驱。
1959年马丁公司推出美国第一款多级洲际弹道导弹“Titan I”。1961年马丁公司和玛丽埃塔公司合并,更名为马丁·玛丽埃塔。1968年收购了以制造航空器闻名的哈维铝业,1992年收购了GE航天。
03
洛克希德·马丁

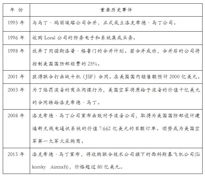
1995年,洛克希德和马丁·玛丽埃塔完成合并。

2
四大领域
洛克希德·马丁官网显示,其四项主营业务分别是航空(Aeronautics)、导弹与火控产品(Missiles and Fire Control)、旋转和任务系统(Rotary and Mission Systems)、航天(Space),2019年销售总额达598亿美元。下文我们将粗略介绍主营业务中的航空与航天两部分。
01
航空

2019年在航空方面,洛克希德·马丁2019年销售额为237亿美元。航空领域的产品包括各种类别的军用飞机。其中战斗机“代表作”为F-16“战隼”、F-22“猛禽”和F-35“闪电”等;运输机包括C-130“大力神”战术运输机系列,此外还有U-2高空侦察机、SR-71“黑鸟”侦察机、P-3系列反潜机等。

F-35外形类似F-22的单引擎缩小版。机长15.67米,机高4.33米,翼展10.7米,机翼面积42.7平米,空重13300千克,最大起飞重量31800千克,最大速度1.6马赫,实用升限18288米,航程1200海里。考虑到F-35的通用性,分别设计出F-35A陆基型、F-35B垂直起降型、F-35C舰载型。

航天
航天类产品有“大力神”火箭、“三叉戟”潜射弹道导弹、末段高空区域防空系统(THAAD)、以及各种类型的通信卫星、气象卫星、侦察卫星等。其中“三叉戟”导弹是美国海军唯一一款潜射弹道导弹。此外,洛-马公司火箭和卫星系统则几乎包揽了美国所有军用卫星的生产和发射业务,其下属的“臭鼬工厂”还参与开发了X-33可重复使用航天运载器项目。
3
臭鼬工厂
01
P-80与臭鼬工厂的诞生

1943年5月,美国陆军航空兵向国内各大飞机制造商进行招标,要求装备一种新型喷气式战斗机。洛克希德公司提出的L-160方案最终中标。但是军方对洛克希德提出了一个极其苛刻的要求:“你们需要在180天内拿出新的战斗机出来!”
主任设计师约翰逊七拼八凑,总算找到23名工程师,成立了一个独立于工厂之外的小组。在厂区的风洞旁边用飞机的包装箱搭起了一个临时的车间。他带着自己手下的设计师们每天干10多个小时,放弃了所有的休息日,加班加点干工作。

由此,一种新的工作方法出现,同时被洛克希德沿用。这就是著名的“臭鼬工厂”研制法。而约翰逊和自己的团队也从此开始了对一个又一个航空奇迹的创造。
02
臭鼬管理法
臭鼬管理法的核心特点,是建立一个高度自治的研发团队,由项目经理全权负责所有问题,完全实现小团队、扁平化管理,并让客户提前参与到项目沟通中。
这种抛开繁杂事务性工作,专注于目标的工作方式,确实给研发人员带来了极大的自由。但是这种相对的自由是有限制条件的。一切以删繁就简、提高研发效率为目标的“臭鼬管理法”,一旦得不到客户和协作方的认可和配合,将反受其困。

有几个非常明确的成立条件:
一是臭鼬工厂的第一领导人,必须是一位有能力与政府高级官员打交道的人。在全力开展空军项目时,凯利·约翰逊甚至可以直接致电赖特·菲尔德、代顿以及与他地位相当的军方项目办公室领导,以便于对出现的任何问题都能快速作出决策。
二是尽可能集中最优秀的人。臭鼬工厂的项目是围绕项目经理组织展开的,项目经理拥有全面控制所有事务的权利。所以臭鼬的项目经理或者总设计师,往往不是某一方面的专才,而是懂产品、懂技术、懂管理的全才。臭鼬的工程师,也必须是擅长沟通、独当一面的复合型人才。
另一个现象是,在臭鼬工厂的高层管理者中,没有一人拥有博士头衔或管理学位,但所有人拥有工程领域的理学学士或硕士学位。换句话说,臭鼬工厂是完完全全的产品导向,不需要口才出众的销售精英,或者精明老练的管理专家,只需要能统筹设计进度,把控研发节奏、保持风险与创新平衡的优秀产品经理。
三是小团队、扁平化。臭鼬工厂的研发团队从来不超过30人,子团队更是少于8人。臭鼬工厂认为,太多的人员、繁琐的流程和官僚主义会拖垮项目、增加成本和降低产品性能。“除了绝对必要的人之外,不需要拉入任何人。真正有效的服务于设计工作创新阶段的人数,恰恰与产品的复杂程度成反比。”
臭鼬管理法的另一个成功条件在于,它营造了一种可以激发员工,甚至承包商创新激情和创造力的能量环境。臭鼬的领导人认为:“只要你正在做知道怎么去做的每件事,即使失败了也无所谓。最重要的是从失败中学习。”
这种文化,成为了臭鼬工厂最重要的组织特征之一。
臭鼬工厂 - 走向创新之路的75年
本文从发展历程、主营业务、臭鼬工厂三个维度对洛克希德·马丁公司进行了介绍。大家还有更多要补充的吗?我们评论区见!
本文由@航空知识 综合整理自公众号:金属加工、环球时报等;资料源:洛克希德·马丁官网、《洛克希德·马丁与臭鼬工厂》、虎嗅APP、航空制造网、21世纪军工评论、Space Journal等
注:本文系网络转载,版权归原作者所有。仅此标明转载来源,如涉及作品版权问题,请与我们联系,我们将在第一时间协商或删除内容!
风上风云|云端故事

原标题:《中国宣布:制裁洛克希德·马丁公司 | 这是一家怎样的企业?》